首页 > 国家专业标准(ZB) > ZB X 10068-1986 酱腌专用辅料生产工艺通用规程 黄酱--常压蒸料、竹匾制曲、常温发酵
ZB X 10068-1986

基本信息

标准号: ZB X 10068-1986

中文名称:酱腌专用辅料生产工艺通用规程 黄酱--常压蒸料、竹匾制曲、常温发酵

标准类别:国家专业标准(ZB)

标准状态:已作废

实施日期:1990-10-01

出版语种:简体中文

下载格式:.rar.pdf

下载大小:104000

相关标签: 专用 辅料 生产工艺 通用 规程 黄酱 常压 常温 发酵

标准分类号

中标分类号:食品>>食品加工与制品>>X10食品加工与制品综合

关联标准

出版信息

标准价格:15.0 元

相关单位信息

标准简介

ZB X 10068-1986 酱腌专用辅料生产工艺通用规程 黄酱--常压蒸料、竹匾制曲、常温发酵 ZBX10068-1986 标准下载解压密码:www.bzxz.net

标准图片预览

ZB X 10068-1986 酱腌专用辅料生产工艺通用规程 黄酱--常压蒸料、竹匾制曲、常温发酵
ZB X 10068-1986 酱腌专用辅料生产工艺通用规程 黄酱--常压蒸料、竹匾制曲、常温发酵
ZB X 10068-1986 酱腌专用辅料生产工艺通用规程 黄酱--常压蒸料、竹匾制曲、常温发酵

标准内容

中华人民共和国专业标准
酱腌菜专用辅料生产工艺通用规程黄酱一常压蒸料、竹匾制曲、常温发酵ZBX10068-86
本标准适用于以豆饼和小麦粉为原料,采用传统的常压蒸料、竹匾制曲,常温发酵,酿造而成的酱腌菜专用黄酱。
1原料及辅料
1.1原料
1.1.1豆饼
含水量在12%以下,无霉变。黄曲霉毒素符合GB2761—81《食品中黄曲霉毒素B1充
许量标准》的规定。
1.1.2小麦粉
应符合GB2715—81《粮食卫生标准》的规定。1.1.3麦麸
1.2辅料
1.2.1食盐
应符合GB2721—81《食盐卫生标准》的规定。1.2.2种曲
以米曲霉或酱油曲霉为原始菌株制作的种曲。孢子数在5×10**9个/g以上,(干基)绿
色或黄绿色,有曲香,无肉眼可见其他霉菌。黄曲霉毒素符合1.1.1的规定。含水量在13%以下,手感松软。
1.3配比
制曲:豆饼100kg,麦麸20kg,水100~110kg。制:成曲100kg,盐水130~140kg(18°Be)。2
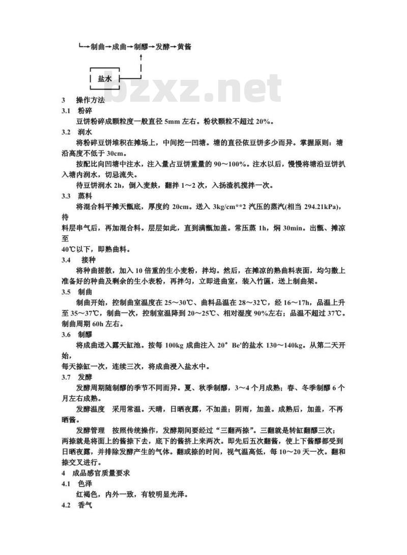
工艺流程
小麦粉
豆饼→粉碎→润水→拌麦麸→蒸料→接种—
L→制曲→成曲→制→发酵→黄酱t
I盐水卜
3操作方法
3.1粉碎bzxz.net
豆饼粉碎成颗粒度一般直径5mm左右。粉状颗粒不超过20%。3.2润水
将粉碎豆饼堆积在摊场上,中间挖一凹塘。塘的直径依豆饼多少而异。掌握原则:塘沿高度不低于30cm。
按配比向凹塘中注水,注入量占豆饼重量的90~100%。注水以后,慢慢将塘沿豆饼扒入塘内润水,切忌流失。
待豆饼润水2h,倒入麦麸,翻拌1~2次,入扬渣机搅拌一次。3.3蒸料
将混合料平摊天底,厚度约20cm。送入3kg/cm**2汽压的蒸汽(相当294.21kPa),待
料层串气后,再加混合料。层层如此,直到满加盖。常压蒸1h,焖30min。出飄、摊凉至
40℃以下,即熟曲料。
3.4接种
将种曲搓散,加入10倍重的生小麦粉,拌均。然后,在摊凉的熟曲料表面,均匀撒上准备好的种曲及剩余的生小表粉,再拌匀,立即进曲室,装入竹匾,送上制曲架。3.5制曲
制曲开始,控制曲室温度在2530℃、曲料品温在28~32℃,经16~17h,品温上升至35~37℃,制曲一次,控制室温降到20~25℃、相对湿度90%左右;品温不超过37℃。制曲周期60h左右。
将成曲送入露天缸池。按每100kg成曲注入20°Be'的盐水130~140kg。从第二天开始,
每天擦缸一次,连续三次,将成曲浸入盐水中。3.7发酵
发酵周期随制的季节不同而异。夏、秋季制,3~4个月成熟;春、冬季制6个月左右成熟。
发酵温度采用常温。天晴,日晒夜露,不加盖;阴雨,加盖。成熟后,加盖,不再晒酱。
发酵管理按照传统操作,发酵期间要经过“三翻两擦”。三翻就是转缸翻三次:两擦就是将面上的酱擦下去,底下的酱挤上来两次。即先后五次翻酱,使上下酱醛都受到日晒夜露,并排除发酵产生的气体。翻或擦的时间,视气温高低,每10~20天一次。翻和擦交支进行。
4成品感官质量要求
4.1色泽
红褐色,内外一致,有较明显光泽。4.2香气
有酱香和酯香气,
鲜、甜、咸。
4.4体态
粘稠适当,不稀不泄。
附加说明:
本标准由商业部副食品局提出。本标准由中国微生物学会酿造学会酱腌菜学组及武汉市副食品调料公司起草。本标准委托中国微生物学会酿造学会酱腌菜学组负责解释。本标准主要起草人李润生、余庆颐、阁学孟、顾秀兰中华人民共和国商业部1986-12-31发布1987-07-01实施
小提示:此标准内容仅展示完整标准里的部分截取内容,若需要完整标准请到上方自行免费下载完整标准文档。