首页 > 国家标准(GB) > GB/T 1693-2007 硫化橡胶 介电常数和介质损耗角正切值的测定方法
GB/T 1693-2007

基本信息

标准号: GB/T 1693-2007

中文名称:硫化橡胶 介电常数和介质损耗角正切值的测定方法

标准类别:国家标准(GB)

标准状态:现行

发布日期:2007-07-11

实施日期:2007-10-01

出版语种:简体中文

下载格式:.rar.pdf

下载大小:319208

相关标签: 硫化橡胶 介电常数 介质 损耗 正切 测定方法

标准分类号

标准ICS号:橡胶和塑料工业>>83.060橡胶

中标分类号:化工>>橡胶制品及其辅助材料>>G40橡胶制品综合

关联标准

替代情况:替代GB/T 1693-1981;GB/T 1694-1981

采标情况:非等效ASTM D 150-1998

出版信息

出版社:中国标准出版社

页数:平装16开 页数:16, 字数:26千字

标准价格:18.0 元

计划单号:20060569-T-606

相关单位信息

首发日期:1979-09-15

起草单位:西北橡胶塑料研究设计院

归口单位:469-35 全国橡胶与橡胶制品标准化技术委员会

发布部门:中华人民共和国国家质量监督检验检疫总局 中国国家标准化管理委员会

主管部门:中国石油和化学工业协会

标准简介

本标准规定了硫化橡胶介电常数和介质损耗角正切值的两种测定方法。方法A为工频(50Hz)下的测定方法,方法B为高频电场下的测定方法。 GB/T 1693-2007 硫化橡胶 介电常数和介质损耗角正切值的测定方法 GB/T1693-2007 标准下载解压密码:www.bzxz.net

标准图片预览

GB/T 1693-2007 硫化橡胶 介电常数和介质损耗角正切值的测定方法
GB/T 1693-2007 硫化橡胶 介电常数和介质损耗角正切值的测定方法
GB/T 1693-2007 硫化橡胶 介电常数和介质损耗角正切值的测定方法
GB/T 1693-2007 硫化橡胶 介电常数和介质损耗角正切值的测定方法
GB/T 1693-2007 硫化橡胶 介电常数和介质损耗角正切值的测定方法

标准内容

CS 83.060
中华人民共和国国家标准
GB/T1693-2007
代替 GB/T 1693—1981,GB/T 1694—1981硫化橡胶
介电常数和介质损耗角
正切值的测定方法
Rubber, vulcanizedDeterminationof dielectric constant and dielectric loss tangent2007-05-14发布
中华人民共和国国家质量监督检验检疫总局中国国家标准化管理委员会
2007-10-01实施
GB/T1693—2007
本标准对应于美国材料与试验协会标准ASTMD150:1998固态电绝缘材料体的AC损耗指数及介电常数(电介质一定)的测定方法》,与ASTMD150:1998的一致性程度为非等效。本标推代替 GB/T 1694-1981 硫化橡胶高频介电常数和介质损耗角正切值的测定方法》和GB/T1693—1981硫化橡胶工频介电常数和介质损耗角正切值的测定方法》,本标准与标推 GB/T1693—1981和G3/T1694—1981相比主要内容变化如下:增加了前言:
增加了警示语(本版的标题后)增加了规范性引用文件(本版第2章):一增加了术语和定义(本版第3章);对试样的厚度进行了修改(1981年版的2.1:本版的6.1);-对电容的测量精度进行了修改(1981年版的3.2.1;本版的5.2.1.1.2):-增加了资料性附录 A、附录 B。本标准的附录 A,附录B为资料性附录。本标准由中国石油和化学工业协会提出。本标准由全国橡标委橡胶物理和化学试验方法分技术委员会(SAC/TC35/SC2)归口。情缘
本标准起草单位:西北橡胶塑料研究设计院。本标推主要起草人·朱伟、高云。本标准所代替标准的历次版本发布情况为:GB/T 1693—1979.GB/T 1693—1981(1989) :GB/T 1694-1979,G3/T 16941981(1989)。硫化檬胶介电常数和介质损耗角正切值的测定方法
GB/T1693—2007
警告:使用本标准的人员应有正规实验室工作的实践经验,本标准并未指出所有可能的安全问题:使用者有责任采取适当的安全和健康措施,并保证符合国家有关法规规定的条件。1范围
本标准规定了介电带数和介质摄耗角正切值的两种测定方法。击法A为工频(50Hz)下的测定行法,却法B为离频电场下的测定芬法。本标准适用于硫化橡胶。
2 规范性引用文件
下列文件中的条歇通过本标推的引用而成为本标准的条款。凡足注日期的乱用文件,其随届所有的修改单(不包括勘误的内容)或修订版均不适用于本标准,然而,鼓励根据本标准达成协议的各方研究是否可使用这些文伴的腻新版本。凡是不注日期的引用文件,其最新版本适用于本标准,橡胶物理试验方法试样制备和调节通用程序(GB/T2941GB/T 2941
2006,IS023529.2004
电缆情缘
3术语和定义
下刻长语和庭文适用于本标难。3.1
齐质损耗 dielectric lass
箍缘材料在电场作用下,电于介质电导利作质极化的滞活效应,在其内部起的能虚损耗,3.2
损耗角lossangle
在交变电场下.电介质内流过的电流向和电压向量之间的夹角(功率函数角)的余角(8)。3.3
损耗角正切 landluss tangent6介质损耗因数dielectrlielosfacfnr介质损耗角正切值。
齐电常数 edielectric constant绝缘材料在电场作用下产生极化,电容器极板间有电介质存在时的电容量C、与同样形状和尺寸的真空电容(。之比。
注:不同试样,不间电极的其空电容和边缘校正的计节餐见附录A,4测试电极
4.1电极材料
见表1。
GB/T 1693—2007
电极材料
铝箔和铸箔
导电橡胶
导电粉末
4.2电极尺寸
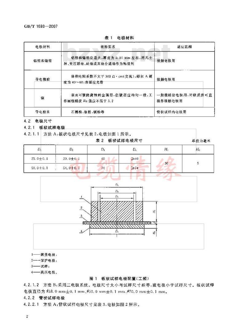
表1电极材料
规格要求
铅箱和锻籍应追火虞度为0叫现m左右,用时,十林.变压器油硅油或其他合适油作为粘接剂体积电阳系数不大于 300 n · cm交流).邵尔 A硬度为 40~~60.表面应光滑
表面可防腐蚀的金属层·但镀层应均匀一致,工作面粗糖度 Ra 值应不低于 3. 2 石鼠粉,银粉,铜粉等
4.2.1板状试样电极
4.2.1.1方法A:板状电极尺寸见表2,电极如图1所示。表 2板状试样电极尺寸
25.0±0.1
50. 0+0. 1
谢电板:
2保护电极
一试样:
高压电极。
29.0±0.1Www.bzxZ.net
54. 0+0.1
接触电极用
接触电极用
适应范围
一般做辅助电用,对软质胶可直接作接触电极用
状试样内电极用
单位为毫米
缆情缘
图1板状试样电极配置(工频)
4.2.1.2方法 B:采用二电极系统。电极尽寸大小与试样尺寸相等,或电极小于试样尺寸。板状试样电极直径为38.0mm士0.1mm,邮0.0mm±0.1mm.70.0mm±0.1mm,4.2.2管状试样电极
4.2.2.1方法A:管状试样电极尺寸见表3、电极如图2所示。2
保护电极:
测压电极:
3—高压电极:
4——试荐。
表 3管状试样电极尺寸
电缆情缘
管试样电极配
4.2.2.2方法3:管状试样电极尺寸,电极如图3所示,管状试样的电极长度为50.0mm士0.1mm或70.0mm士0.1mm。天
试样:
2——上电假:
下电极。
图3管状试样电极配置(高频)
4.3电极装置
GB/T 1693—2007
单位为毫米
在进行离频测试时,根据测试频率与测试要求可用支架电极(如图 4),当频率大于或等于 1MHz且小于 10 MHz时,宦用测微电极(如图 5);当频率大于或等于 10 MHz时,应用测微电极。3
GB/T 1693—2007
上盖螺钉:
上盖板,
升降螺杆
上电极导轨+
导商1
导榈螺钉
绝绶杆,
高乐电极+
试样:
测盘电极
·保护电,
电缆情缘
绝缘板(聚四氯乙烯板) t
绝缘支御:
有机玻聘械。
图4支架电极
微调舒形电容器
测试样品电容器:
上支撑版;
上电极,
试样:
下电极:
底板。
图5测微电极
5测试仪器
5. 1 方法 A
5.1.1测试仪器为T频高压电桥,其源理图如图6所示。T
试验变正器:
标准电容器:
试样:
可愛电阻,
可变电容:
阔定电阻:
电桥平素指示器:
改电器。
测量范斑
血于*中的高
报耗角止切ttan):0. 001- ;电容():40 pF--2 000 pF。5.1.3电桥测整误盖
GB/T 1693—2007
测量时误差不超过 10%,当试样tan小于0.001时量误差不超过 0. 0001.电容的测量误举不超过 5%,标准电容帮滴 tang应小于 0. 000 1。5.1.4电桥必须有良好的屏蔽接地装置。5. 2 方法 H
5.2.1方法B的测试仪器有两种,一种延谐振升高法(Q表).另-种是变电钠涨。5.2.1.1谐搬升高法(Q表)
其测试原理图如图了断汞
电流表:
樱台地租:
线司:
标准电容:
试样:
电压表(用Q试表示)
图7Q表原理图
GB/T 1693—2007
5. 2. 1. 1. 1测量范围
额率为50Hz~50MHz,电容40pF~500pF,Q值106005. 2、1. 1. 2 测量误差
电容误差:士(0.5%C+0.1pF).Q值士10%,有关仪器的测量误差均为±10%。5.2.1.2变电钠法
其测试原理图如图8所示。
可调电容;
谐报线图:
督形微调电容:
-主电容:
一试样,
6试样
试样尺寸
电缆情
图B高频介质损耗收原理图
法A试样尺寸见表4。
表 4 试样尺寸
6.1.2方法B试样尺寸见表5.
6.2试样的制备
圆形:虹00%
正方形,边长 100+
长100°
表 5 试样尺寸
圆形$38+.50+!.00+!
正方形:边长100!
情长50:,管长 70%
指示器
单位为意米
软质橡胶1. 0士0. 1
硬质像胶 2. 0士0. 2
单位为寇米
软质嫁胶 1. 0主0. 1
硬质像胶 2. 00. 2
试样的制备应符合GB/T2!41的规定,也可以在符合试样厚度尺寸的胶板上用旋转裁刀进行裁切制样方法的不同,其试验结果无可比性。6
6.3试样数量
试样的数量不少于 3 个。
7硫化与试验之间的时间间隔
试样在硫化与试验之间的时间间隔按CB/T 2941 的规定执行。8试验条件
GE/T 16932007
8.1试样表面应清洁、平滑,无裂纹、气泡和杂质等,试样表面应用蘸有无水乙醇的布擦洗。8.2试样应在标准实验室温度及湿度下至少调节 24 h。8.3当试样处理有特殊要求时,可按其产品标准规定的进行。9试验步骤
9.1方法A
9.1.1试验电压为1000V~3000V.一般情况下为1000V.电源频率为50Hz9.1.2按设备说明书正确的连接
9. 1.3接通电源预热 30 min。
9.1.4将试样接人电桥C,的桥臂中,加上试验电压,根据电桥使用方法进行平衡,读取R和 tan或C,的值:
9.2、方法B——谐报升高法(Q表法)以9. 2. 1 按照 Q表的操作规程调整仪器,选定测量频率,谢定 C, 和 Q1 的值。9.2.2将试样放人测试电极中,并调节电容器 C,,使电路谐振:达到最大Q值记下调谐电容最C租Q:的值
9.2.3将试样从测试电极中取出,调节C,或测试电极的距离,使电路重新谐振,记下C.或测试电极的校正电容值与Q值,并根据测试值计算出损耗角tan与介电常数e。9.2. 4其他高频测试仪器按其说明书进行操作,通过测试值计算出损耗角tan和介电常数=。10试验结果
10.1方法在
10.1.1介质损耗角正切值(tan)可在电桥上直接读数,按式(1)进行计算:ang = 2元R,C, × 10-6
T-3. 74 :
f- —频率 50 Hz;
R:——固定电阻值,单位为欧姆(n)C。一一叫变电容值,单位为微法(μF)。10.1.2介电常数(=)的计算见表 6(1)
GB/T 1693—2007
武中·
试样厚度.单位为压米(cm):
表 6齐电常数的计算
板状试样
11.adc.R.
SR,(1 + ta*8)
标谁电究器电容量.单位为技法(pF)固定电阻阳值.单位为敏邮():
:-可变电阳值,单位为欧研();电极存效面积,单位为牙方厘米(cm)S
管状试样测电极长度.单位为厘来(cm)量电极有效径,单位为厘米(cm),穿外径.恼厘米(cm);
管内径单位为匣米(cm);
...( 2)
r(D+ g)?
状试样
T.8ciRilnDe
R(L, +)
1. 8cR.IPn
R.. .g)(I+ tan'a).(5
测盘电极所环电极间距.单位为厘料电缆情缘
自然对数,
方法B
电容的计算
10. 2. 1. 1
谐振升高法
应用支架电极时按式(7)计算:
C, -C- C,+C,
应用测微电极时按式(8)计算:
c, = C+c.
10.2.1.2变电纳法(配键微电极):按式(9)、武(10)计算
C, - C, c,+c,..
其中.C.=.3d
当电极直径为 38 In 时,则 C,=1/d式中:
试样的并联等值电容,单位为皮法(pF):C
电锻间距为试样厚度d.且无试群时谐振电容量,单位为皮法(pF);有试样时谐报电容长,单位为皮法(pF):一无试样时.调节测微电极达到谐振时,测微电披的校正容值.单位为皮法(PF:(7
(10)
-·有试样时,测微电极间距等于试样厚度时·测微电极的校正电容值,单位为皮法(pF)试样的儿何电容垃,单位为皮法(pF):电极面积.单慎为平方厘米(cm):d—试样厚度,单位为厘米(cm)。10.2. 2介电常数ε的计算
接式()计辩:
式中:
(,一:-试样的并联等值电容,单位为皮法(pF);d-一试样的厚度,单位为厘米(cm):D——-电极的直径.单位为座米()。10.2.3介质损耗角正切amg值的计算10.2.3.1谐振升高法(Q表法)接式(12计算:D
C(Q: + Q2)
10.2.3.2变电纳法:各种离赖损耗测试仪配用测微电极使用时按式(K)计摊AC,- AC
式中:
光电极时:谐振回路标准电容器指示值,单位为皮法(pF);Q
无试样时,电极间距为&时,谐报Q值;电极闻有试样时的谐握Q值;
GB/T 1693—2007
(11)
(12)
(13)
有试择时两次衰减至谐援峰0.707时,微逾电容变化量,单位为皮法(pF)无战样时两次衰减至谐振峰0.707时.微调电容变化量,单位为皮法pF)试样的并联等值电容。单位为皮法(pF)。E
管状试样测试结果计算
10.2.4.1试样电容量按式(14)计算:C- C -C
武中,
无试样时,谐搬电容量:
一有试样时,谐摄电容量。
10.2.4.2试样介电常数按武(15)、式(16)计算:E
其市,C.=
式中:
电极长度,单位为厘米(cm);管外径和内径,单惊为愿求(cm)。10.2.4.3损耗角止切值的算
与Q表接线柱直接连线时按式(17)计算:tand =
C: (Q - Q)
当高频介质损耗角测试仪与测微电极连接时按式(18)计算:Tand = AG.-AG.
(15)
(16 )
-( 18 )
GB/T1693—2007
Cr、Q:无试样时,谐振电容量及Q值:Co、Q—一有试样时:谐振电容量及Q值:AC——有试样时两次衰减至谐振峰0.707时,微调电容变化量,单位为皮祛(pF)AC—无试样时两次衰减室谐振峰0.707时、微调电容变化最,单位为皮法(pF)。注:不问试验环境对试验结果的影响固案参见附录 B。10.3
试验结果以每组试验结果的中位数表示,取两位有效数字。试验报告
试验报告应包括以下内穿:
试样编号:
b)本标准编号或木标准名称;
试验结果:
实验室温度湿度;
试样的规格;
测量元件及电极尺寸:
试样和测试条件的调节:
浏量方法和测量电路:
试验电压及频率;
电缆情缘
试验者;
试验日期。
小提示:此标准内容仅展示完整标准里的部分截取内容,若需要完整标准请到上方自行免费下载完整标准文档。