首页 > 通信行业标准(YD) > YD/T 1808-2008 接入网设备测试方法——第二代及频谱扩展的第二代不对称数字用户线(ADSL2/2 )
YD/T 1808-2008

基本信息

标准号: YD/T 1808-2008

中文名称:接入网设备测试方法——第二代及频谱扩展的第二代不对称数字用户线(ADSL2/2 )

标准类别:通信行业标准(YD)

标准状态:现行

发布日期:2008-07-28

实施日期:2008-11-01

出版语种:简体中文

下载格式:.rar.pdf

下载大小:1607075

相关标签: 设备 测试方法 第二代 频谱 扩展 对称 数字

标准分类号

标准ICS号:电信、音频和视频技术>>电信系统>>33.040.50线路、连接和电路

中标分类号:通信、广播>>通信网>>M19通信网设备互通技术要求和通信网借口

关联标准

出版信息

出版社:中国标准出版社

页数:59

标准价格:0.0 元

出版日期:2008-11-01

相关单位信息

发布部门:工业和信息化部

主管部门:工业和信息化部

标准简介

YD/T 1808-2008 接入网设备测试方法——第二代及频谱扩展的第二代不对称数字用户线(ADSL2/2 ) YD/T1808-2008 标准下载解压密码:www.bzxz.net

标准图片预览

YD/T 1808-2008 接入网设备测试方法——第二代及频谱扩展的第二代不对称数字用户线(ADSL2/2 )
YD/T 1808-2008 接入网设备测试方法——第二代及频谱扩展的第二代不对称数字用户线(ADSL2/2 )
YD/T 1808-2008 接入网设备测试方法——第二代及频谱扩展的第二代不对称数字用户线(ADSL2/2 )
YD/T 1808-2008 接入网设备测试方法——第二代及频谱扩展的第二代不对称数字用户线(ADSL2/2 )
YD/T 1808-2008 接入网设备测试方法——第二代及频谱扩展的第二代不对称数字用户线(ADSL2/2 )

标准内容

ICS3304050
中华人民共和国通信行业标准
YD/T 1808-2008
接入网设备测试方法
第二代及频谱扩展的
第二代不对称数字用户线(ADSL2/2+)Testing Methods for Access Network Equipment-2nd-generationAsymrnetric Digital Subscriber line(ADSL 2) and ExtendedBandwidth 2nd-generation Asymmetric Digital SubscriberLine(ADSL 2plus)
2008-07-28发布
2008-11-01实施
中华人民共和国工业和息化部发布前
范围-
规范性引用文件
3术语和定义
4缩略语·
ADSL2/2+设备的基本配置
接山测试
POTS-ADSL分离器测试·
业务验证
线路相关功能测试
系统功能测试·
性能测试·
操作管理维护要求的测试
环境测试
电源测试·
过压、过流保护测试
YD/T 1808-2008
本标准为DSL系列的接入网设备测试方法标准之一。该系列标准包括:[:接入网设备测试方法一一不对称数学用户线(ADSL)2.ADSL/VDSL分离器技术要求及测试方法YD/T1808-2008
3.接入网设备测试方法一第二代及频谱扩展的第代不对称数字用户线(ADSL2/2+)本标准与下列标准配套使用:
1接入网技术要求——第一代不对称数宁用户线(ADSL2)2.接入网技术要求一一频谱扩展的第二代不对称数字用户线(ADSL2+)3.接入网技术要求一一数字用线(DSL)系统承载宽带业务本标准由!国通信标准化协会提出推归口。本标准起草单位:信息产业部电信研究院、中国电信集团公司、华为技术有限公司、上海贝尔阿尔卡特股份有限公司、中兴通讯股份有限公司、UT斯达康(重庆)通讯有限公司、上海西门了移动通信有限公司
木标淮主要起草人:李云洁、葛坚、程、立、党梅梅、刘谦、陈洁、王波、张、焱、鲁林丽、陆新华、铁军、陆伟
接入网设备测试方法
YD/T 1808-2008
一第二代及频谱扩展的第二代不对称数字用卢线(ADSL2/2+)范围
本标准规定了ADSLOverPOTS应用方式的第二代及频谱扩展的第二代不对称数字用户线ADSL2/2+局端设备的接口,分离器、功能、性能、操作管理维护、环境、电源、过压过流保护等方面的测试方法。本标准适用于公用电信网环境下的ADSL2/2+局端设备,专用电信网也可参照使用。2规范性引用文件
下列文件中的条款通过本标准的引用而成为本标准的条款。凡是注日期的引用文件,其随后所有的参改单(不包括勘误的内容)或修订版均不适用于本标准。然而,鼓励根据本标准达成协议的各方研究是否可使用这些文的最新版本。凡是不注日期的引用文件,其最新版本适用于本标准。YD/T 1055-2005
YD/T 1082-2000
YD/T 1187-2006
YD/T1314-2004
YD/T 1530-2006
ITU-T G996.1 (2001)
ITU-T G997.1
ANSI T1.417 (2001)
IEEE 802.1ad
IEEE 802.3ad
LEEE 802.1Q
EEE 802.JD
RFC3046
3术语和定义
接入网设备测试方法-—不对称数字用户线(ADSL)接入网设备过电压过电流防护及基本环境适应性技术条件ADSLVDSL分离器技术要求及测试方法接入网设备测试方法其高速数字用户线VDSL接入网技术要求—-频谱扩展的第二代不对称数字用户线(ADSL2+)数字用户线收发器的测试流程
数字用户线(DSL)收发器物理层管理环路传输系统的频谱管理
业务提供者桥
多段链路聚合
虚拟桥接局域树
媒体访问控制网桥
DHCP啡继代理信息选项
下列术语和定义适用于本标准。3.1
ADSL线路 ADSLLine
ADSL线路是以在金属(线路)媒质上采用模拟编码为特征的,ADSL线路管理模拟和数字传输性能。ADSL线路被两个端点所界定,这两个端点称为线路终接。线路终端是模拟编码的结束点,它监视数字信号的完整性。ADSL线路位于α利β参考点之间(见ITU-TG.997.1第5.1节)。3.2
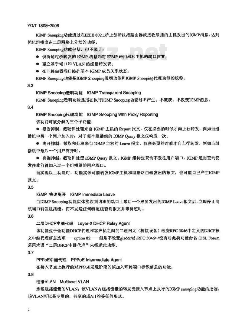
IGMPSnooping功能1GMPSnoopingYD/T 1808-2008
IGMPSnDDping功能通过在IEEE802.1桥上慎听组播路由器或接收组播的主机发出的IGMP消.息,达到优化组播流在二层网络上分发的功能。IGMPSnooping功能包括,但不限于:便听通过桥转发的IGMP消惠判定IGMP路电器和机的端口位量:●建立基于端和VLAN的组播转发表:●在非路由器端口继护基本IGMP成员关系状态。IGMPSnooping功能是IGMPSnooping透明功能和IGMPSnooping代理功能的统称。3.3
IGMP Snooping透明功能IGMPTransparent SnoopingIGMPSnooping透明功能是指在执行IGMPSnooping功能时不产生,不截获,不改变IGMP消息。3.4
IGMPSnooping代理功能IGMPSnoapingWithProxyReporting该功能可被分解为三个子功能
。报告抑制:截取和处理来自IGMP主机的Report报文,仅在必要的时候才问上行转发,例如当组播组中第一个用户加入时;对于每个组播组的IGMPQuery报文仅响应一次。+离开抑制:截敢和处理来自 IGMP主机的Leave 报文,仅在必要的时候才向上行转发。例如当组播组中最后一个用户离开时。
查询抑制:裁取和处理IGMPQuery报文。IGMP组特定查询不发往用户端口,IGMP通用查谢仅发往此前曾加入过一个组播组的用户端口。当实现以上功能时,功能实体可能转发IGMP主机和组播路由器发出的报文,也可能白已产生IGMF报文。
[GMP 快速离开IGMP Immediate Leave当IGMPSnooping功能实体接收到请求的端口上最店一个成员发出的IGMPLeave报文后,立即撑止向该端口转发组播流,而不发送生何特定组查报文并等待超时3.6
二层DHCP中继代理Layer-2DHCPRelayAgent该功能位于全功能DHCP代理和客户机之间的二层网元(桥接设备)改变RFC3046中定义的DHCP报文中继代理信息选项——option82—但是不设置giaddr域。RFC3046中没有对此类功能命名,DSLForum采用术语“二层DHCP中继代理”来描述此功能。3.7
PPPoE中继代理PPPoEInterrmediateAgent在接入节点上执行的对PPPoE发现阶段的懒加入环路端口标识信息的功能。3.8
组播VLANMulticast VLAN
承载组播流量的VLAN,该VLAN内组播流量的转发受接入节点上执行的IGMPsnooping功能的控制该VLAN可以是专用的,共享的或N:1的等任何形式。2
用户隔离Userlsolation
YD/T 1808-2008
DSL用户之间在以太网MAC层没有直接连通性。对于在U接口和BNG之间的所有设备应都有用户离的要求。
1:1 VLAN
表示在用户端口和VLAN之间的一到一的映射。接入节点和汇案网络中都应维护这种映射的惟一性。3.11
N:+ VLAN
表示在用户端口(物理端口或逻辑端口)和VLAN之间的多到一的映射。用户端口可以是同一接入节点或不同接入节点上的。
定义在IEEE802.1ad中的内层VLAN标记,其TPID值为0x8100。3.13
C-Tag的VID值。
C-VLAN
C-VID所定义的VLAN
定义在IEEE802.1Q中的VLAN标记。3.16
定义在IEEE802.1ad中的外层VLAN标记,或惟一的VLAN标记。3.17
S-Tag的VTD值。
S-VLAN
S-VID所定义的VLAN。
以dB为单位,功率相对于1pico-Watt(即一90 dBm)的比。3.20
下行Downstream
YD/T 1808-2008
下行指数据从ATU-C传送到ATU-R。3.21
线路速率 Line Rate
线路速率是在任一方向上通过U-x参考点的比特率,是总数据速率与格形编码开销速率之和,即(Fb,)x4kbit's。
功率削减PowerCutback
功率削减是指整个频带内的发送PSD相对丁标称值下降。3.23
分离器 Spllter
分离器是隔离音频/ISDN频带信号和ADSL频带信号的滤波器(通常叫POTS或ISDN分离器):3.24
上行 Upstream
上行指数据从ATU-R传送到ATU-C。3.25
话音频带Voiceband
话音频带指0~4kHz频带:话音频带数据业务利用的频带超过POTS(0.3~3.4kHz)的频带范用。3.26
话育频带业务Voiceband Services利用全部或部分话音频带传送的数据业务和POTS业务。3.27
IP DSL接入复用器[PDSLAM免费标准bzxz.net
指ADSL汇巢了层采用ATM方式,并具有ATM与Ethernet/IP互转换功能及基于数据包处理的汇聚功能,SNI至少采用Ethernet接口的ADSL局端设备。4缩略语
ADSL2+
Asymmetric Digital Subscriber LineAsymmetric Digital Subscriber Line 2AsymmetricDigital SubscriberLine2PlusAsynchronous Transfer Mode
ADSL Transceiver Unit
ATU at Central Office End
ATU at Remote Terminal End
Bridge Protocol Data Unit
Basic Rate Interface
Broadband Network Gateway
Class of Service
Customer Premises Equipment
不对称数字用户线
第二代不对称数字用户线
频谱扩展的第二代不对称数宇用户线异步转移模式
ADSL收发器单元
局端ADSL收发器单元
用户端ADSL收发器单元
桥协议数据单元
基本速率接口
宽带网络网关
业务类别
用户驻地设备
Customer Premises Network
Dynamic Host Configuration ProtocolDifferentiated Service Code PointDigital Subscriher Linc
DSL Access Mulliplexer
Extensible Authentication ProtocolEthernet in the First Mile
European Telecommunications Standards InstituteFront End Cros51alk
File Transtcr Protoco!
Generic Attribute Registration ProtocolGARP Multicast Registration ProtocolGARP VLAN Registration ProtocolHigh Pass Fiter
Intcrnet Control Message ProtocolIntemet Group Managcmcnt I'rotocolInternet Protocol
Integrated Service Digital NetworkInternational Telecommunication UnionLink Aggregation Control ProtocolLocal Area Network
Low Pass Filter
Measurement Bandwidth
Near End Crosstalk
Network Termination
Operation, Administration, ManagementPPPoE Active Discovery InitiationPhysical Layer
Physical Mediu Dependent
Plain Old Telephone Service
Personal Computer
Point to Point Protocol
PPP over ATM
PPP over Ethernet
Power Spetral Density
Public Switched Telephone NetworkPacket Transmission Mode
用户驻地网
动态主机配置协议
区分服务代码点
数字用户线
DSL接入复用器
可扩展认证协议
第一英里以太网
欧洲电信标准协会
远端串音
文件传输协议
通用属性注册协议
GARP组播注册协议
GARPVLAN注册协议
高通滤波器
内特网控制消总协议
因特网组管理协议
因特网协议
综合业务数字网
国际电信联盟
链路聚集控制协议
局域网
低通滤波器
测量带宽
近端串音
网络终端
操作管理维护
PPPoE激活发现初始
物理层
物理媒质相关(子层)
普老式电话业务
个人计算机
点到点协议
ATM承载PPP
以太网承载PPP
功率谱密度
公众交换电话网
包传输模式
YD/T 1808-2008
YD/T 180B-2008
Permanent Virtual Channel
Quality af Service
Rapid Spanning Tree ProtocolService Node Interface
Signal Noise Ratio
Transparent LAN Service
User-Network Interface
VLAN Identifrer
Virtual LAN
5ADSL2/2+设备的基本配重
5.1ADSL2/2+系统基本配重
永久虚通道
服务质量
快速生成树协议
业务节点接口
信噪比
透明LAN业务
ATU-R与交换层(例如ATM/STM/Packet)的接口
ADSL网络终端与CPE或家庭网络的接口用户网络接口
局端环路接口
用户端环路接口
VLAN标识符
虚拟局域网
ATU-C与数字网络网元的接口
ADSL2/2+系统由DSLAM、CPE、分离器和管理单元组成,如图1所示。管理单元
Q:管理接口
ADSL?/2+
分离器
接PSTN或接入网运端设备Z接口
线路口
分离器
ADSL2/2+
接电话机、话带 Miodem 终端
注:线路两侧的话音分高器可以策成进各自的 ADSL2I2+设备内。图1A0SL22+设备基本配置
DSLAM通过上联接口与城或网相连,并提供ADSL2/2+线路调制/解调、Ethernet/IP与ATM封装/解封装功能以及二层或三层交换功能。ADSL2/2+CPE可以是独立设备,也可以是CPN,与终端相连。本标准中的CPE是指直接与终端相连的用户驻地设备。管埋单元可以以带外(Out-of-Bard,OB)方式或带内(In-Band,B)方式,对ADSL2/2+设备进行管理。分离器可隔离POTS频带信号和ADSL频带信号,使得在间一双绞线对上可同时传输POTS业务和ADSL2/2+数据业务并使其互不受影响。5.2系统参考模型
系统参考模型描述了ADSL2/2+系统的功能模块,如图2所示。ATU-C是DSLAM线路收发器,ATU-R是CPE线略收发器。
信号线
分离恩
注 1: U-C为DSLAM线路接口,U-R为CPE环略接口。u-c
分寓器
POTS业务
注2:V-C和T-R接口仅定义为逻辑功能,而不是物现的,TIS接口在本标准中不作规定。注2:V-C和T-R接口可选的誉成在设备内部,其实现方式不作强制规定。家
YD/T 1808-2008
电话机或
话带 Moxferm 终竭
注3:分离器中的高通游被器部分可以集成在ATU-X内部,这样U-C2和U-R2甚口相应的变为U-C和U-R接口.注4:NT可用于定义多种T-R接口并提供多科T/S接口。注5:本标准暂不对用户驻地配设施和庭网路作出规定。图 2 ADSL2/2+功能替考模型
6接口测试
6.1业务节点接口(SN)
SNI应至少满足6.1.1~~6.1,3规定的接口的低意一种。6.1.110/100Bas8-T电接口
10/100Base-T电接口的测试方法见YD/T1314的5.2.3节。6.1.2GE接口
GE接口的测试方法见YD/T1314的5.2.5节。6.1.3100 Base-Fx 接口
100Base-Fx接口的测试方法见YD/T1314的5.2.4节。6.2线路接口(U-x)
6.2.1发送功率谱密度(PSD)
6.2.1.1指标要求
6.2.1.1.1ADSL2线路发送器ATU-C下行发送信号PSD模板ADSL2线路发送器ATU-C下行的发送信号PSD模板可采用如图3和图4所示两种类型。其中图3是重叠频谱方式的下行发送信号的PSD模板。图4是非重受频谱方式的下行发送信号的PSD模板。YD/T 1808-2008
PSD(dBm/Hz)
21dB/倍频
—97.5峰值
+15dBm
频带了(1Hz)
cf≤4
4≤25.875
25.875 1104f3093
3.93 ≤f ≤4545
—92.5蜂值
—36.5蜂值
36dB倍频
一90蜂值
30934545
公式 (dBmH)
-97.5,在0-4ktl2额带内最太功率为+15dBm92.5+21xlogalf/ 4)
—36.536× logz(f/ 1104)
454SkHz 以 I:一 1MHz 滑动
窗口内的功率不超过一50dBm
T降值为—90,在[f+1MHz)窗口内最大功率为(-36.5一36xkg-(/1104)60)dBm峰值为一90,在TF+1MHz窗口内感大功率为一50dBm45457≤110401
注1:测量PSD时电阻L1002.测量POTS频带总功率时电阻为(001。往注 2. 关键点的赖率和 PSD 值为精确值,而获降处的值为大约值。注3:在25.875kHz以上,测量峰值PSD时的宽分辨率应为10kHx。注 4:1MHz 滑动密口内的功率在从被测频率开始的 1MHz带宽内测量往5:PSD慎中4kHz处的台阶用来保证V.90的性能。注 6:应在 U-C接口处测旦PSD和功率图3重登频谱方式的ATU-C发送器PSD摸板(ADSL2)PSD(αBm/Hz)
- 36.5 峰值
3B倍频
4.63dB/倍频
97,5 降值,
+15dBm
频带(bHz>
80138≤1104
1104 ≤f ≤ 3093
3093 ≤≤4545
—44.2峰值
3/筛频
454572.5 峰值
-92.5蜂值
30934545
公式(UBnHa)
一97.5,在0~4kHz频带内最大功苹为+15dBm925+4.63xkogkf/ 4)
-72.5+36 X1022 (F/ 80)
一90峰值
衡口内的功率不过一50dBm
/(kHz)
—36.5—36× kog2(f/ 1104)
呼俏为~90.在值+1MHz留口内最大功率为(-36.5-36xlos(f/1104H60)dBm4545 r ≤ 11040
峰值为一9D、在[f,f+LMHz]窗口内最太功率为一50dBm注1:测量PSD时电趾为1002,测量POTS频带总功率时电阻为60D2。注 2: 关链点的频率和 PSD 值为精确值,而报降处的值为大纳值。注 3: 在 25.875L-Hz 以,上,测量峰值 PSLD 时的带宽分辨率,应,为 LOkHz。注 41 1MHz 滑动密口内的功率在以被测率开始的 1MHz. 带宽内测量。注5:PSD损板中4Hz处的台阶用来保证V.90的性能。注6:应在U-C接口处测量所有PSD和助率图4非画叠频谱方式的ATU-C发送器PSD模板(ADSL2)8
6.2.1.1.2ADSL2+线路发送器ATU-C下行发送信号PSD模板YD/T 1808-2008
ADSL2线路发送器ATU-C下行的发送信号PSD模板可采用如图5和图6所示两种类型。其中图5是重叠频谱方式的下行发送信号的PSD模板。图6是非重叠频谱方式的下行发送信号的PSD模板,t PSD
(dBm/Ha)
21 dB/倍频程
-97.5峰值
+15 dBm
36.5dBm/H静值PSD
-46.5dBm/Hz
-180E/格频程
-3dB/倍频鞋
65B/倍程
-784B/倍频程
-47.8 dBmvHz
-59.4 dBm/Hz
dBm/Hz
Frequcncy (kHz)
PSD模板还应该满是以下要求:
Frequency (kHz)
80 dBm/Hz
-100 dBtm/Hz
PSD Jevel (dBm/Hz)
interpalated
PSD level (dBm/Hz)
-100dBm/Hz蜂值PSD
(10 kHz窗I)
大F3750kHz蜂值PSD
(1 MHz密口)
-11o dBn/Hz
3750 4545
注1:测量PSD时的电阻为100n,测量POTS额带总功率时电阻为6002。7225
-112dBm/Hz
100 Hz
100 Hz
10 kHz
10 kHz
[0 kHz
10 kHz
l0 kHz
10 kHz
10 kHz
10 kHz
注2:关键点的频率和PSD值为精确值,滚降处为大约值。表中的关键点处于dB/og(f)时应该是线性的直线连接。注 3:MBW指定测量带宽。所有频率满足t<≤f为MBW 指定了确定的关键点,与为下一个指定的关键点。注 4:1MHz的滑动密口内的功率从被测频率开始的1MHz 带宽内测量,也就是说f.f+1 MH 密口内的功率应该符合在频率处的规定。
注5:PSD模板中4kHz处的台阶用来保证V.90的性能。PSD模板连续21dB/倍频滚降低于4kHz,由于可能影响V.90性能推荐扩展到4kHz。
注6:魔在TI-C接处测量PSD和功率,图5重誉频谱方式的ATU-C发送器PSD模板(ADSL2+)9
小提示:此标准内容仅展示完整标准里的部分截取内容,若需要完整标准请到上方自行免费下载完整标准文档。