首页 > 通信行业标准(YD) > YD/T 1095-2008 通信用不间断电源(UPS)
YD/T 1095-2008

基本信息

标准号: YD/T 1095-2008

中文名称:通信用不间断电源(UPS)

标准类别:通信行业标准(YD)

标准状态:现行

发布日期:2008-07-28

实施日期:2008-11-01

出版语种:简体中文

下载格式:.rar.pdf

下载大小:969220

相关标签: 不间断 电源 UPS

标准分类号

标准ICS号:电气工程>>29.200整流器、转换器、稳压电源

中标分类号:通信、广播>>通信设备>>M41通信用电源设备

关联标准

替代情况:替代YD/T 1095-2000

出版信息

出版社:人民邮电出版社

页数:25页

标准价格:15.0 元

出版日期:2008-11-01

相关单位信息

起草人:李崇建、熊兰英、张广明、高健、周忠正、江伟石、占景辉、陆诗涛、王英、陈赐松、刘少春、李树广、谢谢凤华、徐海波

起草单位:信息产业部电信研究院、广东恒顺康电子科技股份有限公司、中达电通股份有限公司、北京动力源科技股份有限公司等

归口单位:中国通信标准化协会

提出单位:中国通信标准化协会

发布部门:工业和信息化部

主管部门:工业和信息化部

标准简介

本标准规定了通信用在线式、互动式与后备式静止型不间断电源(UPS)的技术要求、试验方法、检验规则和标志、包装、运输、贮存。本标准适用通信用在线式、互动式与后备式输出电压为正弦波的静止型不间断电源。 YD/T 1095-2008 通信用不间断电源(UPS) YD/T1095-2008 标准下载解压密码:www.bzxz.net

标准图片预览

YD/T 1095-2008 通信用不间断电源(UPS)
YD/T 1095-2008 通信用不间断电源(UPS)
YD/T 1095-2008 通信用不间断电源(UPS)
YD/T 1095-2008 通信用不间断电源(UPS)
YD/T 1095-2008 通信用不间断电源(UPS)

标准内容

ICS29200
中华人民共和国通信行业标准
YD/T1095-2008
代替 YD/T 1095-2000
通信用不间断电源(UPS)
Uninterruptible Power Systems for Communications2008-07-28发布
2008-11-01实施
中华人民共和国工业和信息化部发布前言·
范围·
2规范性引用文件·
3定义·
4要求·
5试验方法·
6检验规则
7标志、包装、运输、贮存
附录A(规范性附录)非线性负载附录B(规范性附录)试验用仪器、设备目
YDT 1095-2008
YD/T 1095-2008
本标准代替YD/T1095-2000。
本标准与YD/T1095-2000相比主要有以下变化:a)增加了互动式和后备式UPS的适用范用以及相关定义、要求、试验方法及捡验规则:一3.2互动式UPS的定义,
一3.3后备式UPS的定义:
一 3.9.1 互动式与后备式 UPS 正常工作方式定义 4.3.2 表 2 互动式 UPS 电气性能要求;一4.3.3表3后备式UPS电气性能要求:一4.6.2互动式与后备式UPS的遥测内容:一 4.6.3 互动式与后备式 UPS 的遥信内容:一4.9.2互动式与后备式UPS可靠性要求一5.8互动式与后备式UPS的输出电压试验方法;5.13.2百.动式与后备式UPS的动态电匹瞬变范围试验方法:一5.14.2互动式与后备式UPS的电压瞬变恢时间试验方法:一5.18.2互动式与后备式UPS的效率试验方法;一5.19.2互动式与后备式UPS的输出有功功率试验方法:一5.20.2互动式与后备式UPS的输出电流峰值系数试验方法:一 5.21.2互动式与后备式UPS的过载能力试验方法表6、表7互动式与后备式UPS的检验项目及判定:b)删除了4.3.1表1中的输入功率因数、输入谐波电流成份的II类、输出功率因数指标要求:c)修订了4.3.1表1中的“频率跟踪速率”、“第1Ⅱ类输出中压稳压精度”、“输出电压相位偏差”“电源效率”、“音频噪声”的I类等技术要求:d)增加了4.3.1表1中输出有功功率、非线性输出波形失真度、逆变旁路转换时间指标项目:e)增加了4.5.6风扇故障告警功能;f)根据GB4943-2001将原标准中的“对地漏电流”修改为“接触电流和保护导体电流\;g)增加了附录B。
本标准的附录A、附录B是规范性附录。本标准由中国通信标准化协会提出并归口。本标准起草单位:信息产业部电信研究院,广东恒顺康电子科技股份有限公司、中达电通股份有限公司、北京动力源科技股份有限公司、上海非凡电源系统有限公司、艾默生网络能源有限公司、厦门科华恒盛股份有限公司、中国移动通信集团公司、南京熊猫电源科技有限公司、梅兰日兰电子(中国)有限公司、中兴通讯股份有限公司、广东易事特电源股份有限公司本标准主要起草人:李崇建、熊兰英、张广明、商健、周正、江伟石、占景辉、陆诗涛、王英、陈赐松、刘少春、李树广、谢凤华、徐海波本标准于2001年01月首次发布,本次为第一次修订。I
通信用不间断电源(UPS)
YD/T1095-2008
本标准规定了通信用在线式、互动式与后备式静止型不问断电源(UPS)的技术要求、试验方法、检验规则和标志、包装、运输、存,本标准适用于通信用在线式,互动式与后备式输出电压为止弦波的静止型不间断电源。2规范性引用文件
下列文件的条款通过本标准的引用而成为本标准的条款。凡是注日期的引用文件,其随后所有的修改单(不包括勘误的内容)或修订版均不适用予本标准。然而,鼓励根据本标谁达成协设的各方研究是否可使用这些文件的最新版本。凡是不注日期的引用文件,其最新版本适用于本标准。GB/T 2423.1-2001
GB/T 2423.2-2001
GB/T 2423.3-2006
GB/T 2423.5-1995
GB/T2423.10-1995
GB/T 2829-2002
GB/T3859.2
GB/T3873
YD/T1436-2006
YD/T983
YD/T 944-2007
YD/T 282-2000
3定义
电工.电子产品环境试验第2部分:试验方法试验A:低温电工电子产品坏境试验第2部分:试验方法试验B:商温电T.电子产品环境试验第2部分:试验方法试验Cab:恒定湿热试验电T电子产品环境试验第2部分:试验方法试验Ea:和导则:冲击电工电子产品环境试验第2部分:试验方法试验Fc:和导则:振动(正弦)周期检验计数抽样程序及表(适用于对过程稳定性的检验)半导体变流器应用导则
通讯设备产品包装通用技术条件包装储运图示标志
空外型通信电源系统
通信中源设备电磁兼容性限值及测景方法通信电源投备的防雷技术要求和测试方法通信设备可靠性通用试验方法
下列定义适用于本标推。
3.1在线式UPSOn line UPS
逆变器始终为负载提供所需能量,并监测、调整UPS的输出参数。3.2 互动式 UPS Line Interactive UPS交流输入正常时,通过稳±装置对负载供电,变换器只对电池充电。交流输入异常时,电池通过变换器对负载供电。
3.3后备式 UPs Passive Stand-by UPS交流输入正常时,通过稳压装置对负载供电。交流输入异常时,电池通过逆变器对负载供电。3.4电压瞬变恢复时间TranslentRecorery Time1
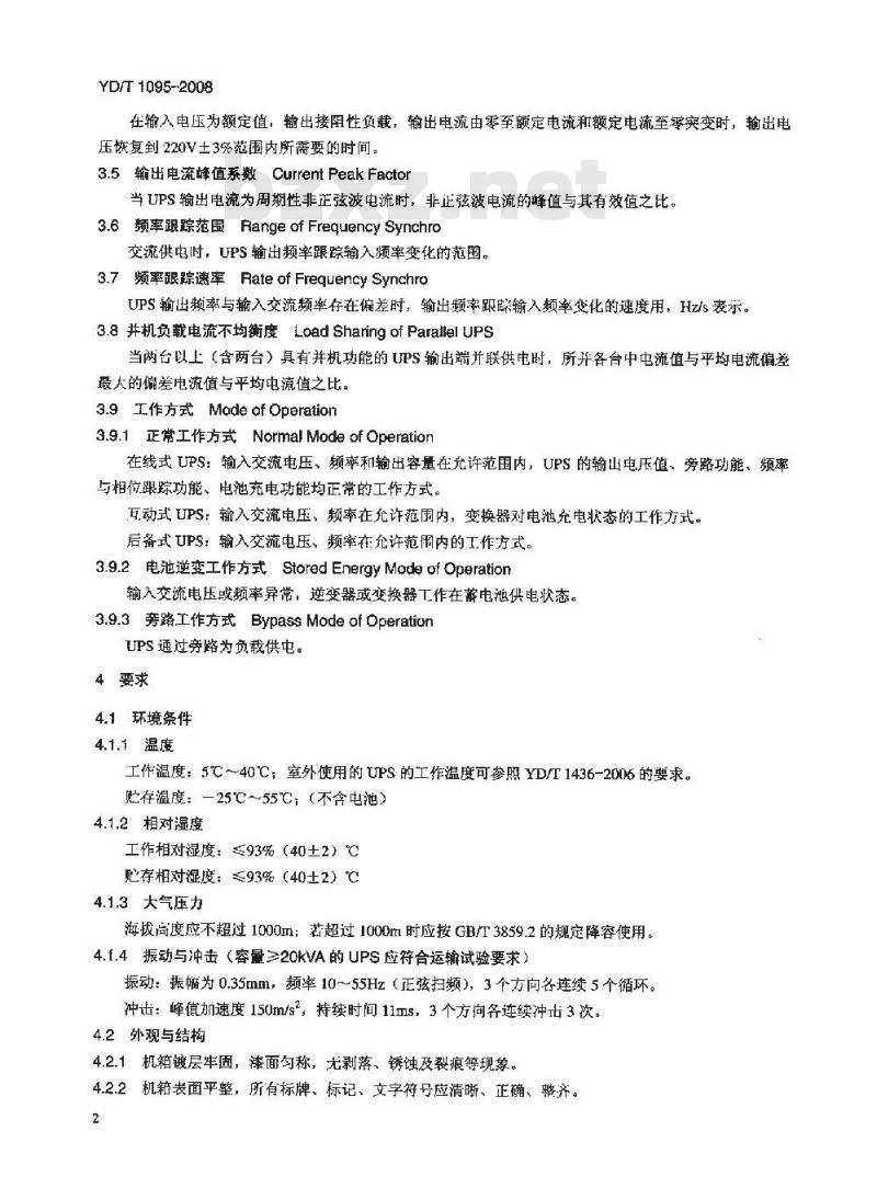
YD/T1095-2008
在输入电压为额定值,输出接阻性负载,输出电流由零至额定电流和额定电流至等突变时,输出电压恢复到220V土3%范围内所需要的时间。3.5输出电流峰值系数CurrentPeakFactor当LPS输出电流为周期性非正弦波电流时,非正弦波电流的峰值与其有效值之比。3.6频率跟踪范围RangeofFrequencySynchro交流供电时,UPS输出频率跟踪输入频率变化的范围。3.7频率跟踪速率 Rate of Frequency SynchroUPS输出频率与输入交流频率存在偏差时,输出频率跟踪输入频率变化的速度用,Hzis表示。3.8并机负载电流不均衡度LoadSharingofParallelUPS当两台以上(含两台)具有并机功能的UPS输出端并联供电时,所并各台中电流值与平均电流偏差最大的偏差电流值与平均电流值之比。3.9工作方式ModeofOperation
3.9.1正常工作方式NormalModeofOperation在线式UPS:输入交流电压、频率和输出容量在允许范围内,UPS的输山电压值、旁路功能、频率与相位踝踪功能、电池充电功能均正常的工作方式。互动式UPS:输入交流电压、频率在允许范围内,变换器对电池充电状态的工作方式。后备式UPS:输入交流电压、频率在允许范围内的工作方式。3.9.2电池逆变工作方式StoredEnergyModeofOperation输入交流电压或频率异常,逆变器或变换器工作在蓄电池供电状态。3.9.3旁路工作方式BypassModeofOperationUPS通过旁路为负载供电。
4要求
4.1环境条件
4.1.1温度
工作温度:5℃~40℃;室外使用的UPS的工作温度可参照YD/T1436-2006的要求。购存温度:—25℃~55℃:(不含电池)4.1.2相对湿度
工作相对湿度:≤93%(40土2)℃贮存相对湿度:≤93%(40±2)℃4.1.3大气压力
海钱高度应不超过1000m;若超过1000m时应按GB/T3859.2的规定降容使用。4.f.4振动与冲击(容量≥20kVA的UPS应符合运输试验要求)振动:幅为0.35mm,频率10~55Hz(正弦扫频),3个方向各连续5个循环。冲齿:峰值加速度150m/s2,持续时间11ms,3个方向各连续冲击3次。4.2外观与结构
4.2.1机箱镀层牢固,漆面勾称,无剥落、锈蚀及裂痕等现象。4.2.2机箱表面平整,所有标牌、标记、文字符号应清晰、正确、整齐。2
4.3电气性能
在线式UPS电气性能见表1。
指标项目
输入电压可变范
输入功率因数
输入电流谐波成份
输入频率变化泄出
频率跟踪范用
颊率跟踪速率
输出电压税压精度
输山频率
输出波形失真度
输出电压不平衡度
动态电压瞬变范围
电压瞬变恢复时间
输出电压相位偏差
市电与电池转换时间
旁逆变转换时间
输出有功功率
输出电流峰值系数
过载能力(125%)
音频噪声
并机负载电流不均衡度
表 1在线式 UPS 电气性能
技术要求
165V--275V
285V~475V
≤20ms
≤55dB (A)
互动式 UPS 电气性能见表 2.
176V-~264V
304V--456V
50Hz士4%
50Hz士4%可调
(0.5~-2) Hz/s
(50±0.5)Hz
187V--242V
323V~418V
>10kVA
≥60kVA88%
≥额定容量×0.7kW/kVA
<65dB(A)
≥90%
<70dB(A)
表 2互动式 UPS 电气性能
指标项目
输入电压可变范册
输入频率变化范围
输出电压
输出频率
输州波形失真度
技术要求
176V~264V
50Hz±4%
198V~242V
213V--22TV
50Hz±0.5Hz
相电压
线电压
YD/T 1095-2008
2~~39次谐波
电池逆变方式
阻性负载
非线性负载
≤3kVA
额定输出功率
50%额定输出功率
400kYA及以上除外
对有并机功能的 UPS
正常工作方式
电池变方式
阻性负载
非线性负载
YD/T 1095-200B
指标项目
动态电压瞬变范函
电压瞬变恢复时间
输H电压相位偏差
市电与电池转换时间
输出有功功率
输出电流峰值系数
过载能力
音频噪声
后各式UPS电气性能见表3。
指标项目
输入电压可变范围
输入频率变化范围
输出电压
输出颊率
输波形失真度
市电与电池转换时间
动态电压瞬变范围
电压瞬变恢复时间
输出有功功率
输出电流峰值系数
过载能力
音频噪声
电磁兼容限值
传导骚扰限值
表2(续)
技术要求
≥80%
≥75%
额定容盈×0.7kW/kVA
≥1mint,过载125%
≥10min,过载125%
SSd(A)
表 3后备式 UPS 电气性能
技术要求
176V~264V
S0Hz±4%
198V~242V
213V~227V
50Hz±0.5Hz
≤10ms
2额定容量×0.7kW/kVA
≥1min, 过载 125%
≥10min,过载125%
≤55dB (A)
电池组电压子48V
电池组电压<48V
电池逆变方式
正带工作方式
正常工作方式
电池逆变方式
阻性负载
非线性负载
电池组电压≥48V
电池组电压<48V
电池逆变方式
正常工作方式
在150kHz~30MHz频段内:系统电源线上的传导干扰电平应符合YD/T983中5.1表2规定的限值。4.4.2
辐射骚扰限值
YD/T 1095-200B
在 30~1000MHz频段内系统的屯磁辐射干扰电压电平应符合 YD/T983中 5.2表4中规定的限值。4.4.3抗扰性要求
应符合 YD/T 983 中 7.3表 9 和续表 9 中规定的判断准则。4.5保护与告警功能
4.5.1输出短路保护
输出负载短路时,UPS应自动关断输出,同时发出声光告警。4.5.2输出过载保护
输出负载超过UPS额定功率时,应发出声光告警,超过过载能力时,在线式UPS应转旁路供电。互动式与后备式 UPS应自动关断输出。4.5.3过温度保护
UPS机内运行温度过高时,发出声光告警,在线式UPS应转旁路供电。互动式与质备式UPS应自动关断输出。
4.5.4电池电压低保护
当UPS在电池逆变工作方式时,电池电压降至保护点时,发出声光告警,停止供电4.5.5输出过欠压保护
UPS输出电压超过设定过、欠电压值时,发出光告警,在线式UPS应转为旁路供电。互动式与肩备式UPS应自动关断输出。
4.5.6风扇故障告警www.bzxz.net
风扇故障停止工作时,应发出声光告警。4.5.7防保护
UPS耐雷电流等级分类及技术要求应符合YD/T944-2007中4、5的要求。4.6遥测、遥信性能
4.6.1通讯接口
UPS应具备RS232或RS485/422、IP、USB标准通讯接口:并提供与通讯接口配套使用的通讯线缆和各种告警信导输出端子。
4.6.2遥测
a)在线式与互动式UPS:交流输入电压、直流输入电压、输出电压、输出电流、输出频率、充电电流,蓄电池温度(可选)。
b)后备式UPS:输出电压、输出电流、输出频率、蓄电池电压。4.6.3遥信
a)在线式UPS:同步/不同步、UPS/旁路供电、过载、蓄电池放电电压低、市电故障,整流器故障、逆变器故障、旁路故障和运行状态记录。b)互动式与后备式UPS:交流/电池逆变供电、过载、蓄电池放电电压低、逆变器或变换器故障。4.6.4电池组智能管理功能(在线式UPS)穿量大于20kVA的UPS应具有定期对电池组进行自动浮充、均充转换,电池组自动温度补偿及电池组放电记录功能。
4.7外壳防护要求
YD/T 1095-2008
UPS保护接地装置与金属外壳的接地端钉应具有可靠的电气连接,其连接电阻应不大于0.12。4.8:安全要求
4.8.1绝缴电阻
UPS的输入端、输出端对外,施加500V直流电压、绝缘电阻应大丁2MQ4.8.2绝缘强度
UPS的输入端、输出端对地施加50Hz、2000V的交流电压1min无穿,无飞弧,漏电流小丁10mA或2820V直流电压Imin,无击穿、无飞弧,漏电流应小于1mA。4.8.3接触电流和保护导体电流
UPS 的保护地(PE)对输入的性线(N)的接触中流应不大于 3.5mA。当接触电流大于3.5mA时:保护导体电流的有效值不应超过每相输入中流的5吸,如果负载不平衡,则应采用3个相电流的最大值来计算。在保护导体大电流通路上,保护导体的截面积不应小于1.0mm,在靠近设备的一次电源连接端处,应设置标有警告语或类似词语的标牌,“大接触电流在接通电源之前必须先接地”。4.9可靠性要求
4.9.1在线式UPS
UFS设备在正常使用环境条件下,平均无故障间隔时间MTBF应不小于100000h(不含蓄电池)。4.9.2互动式与后备式UPS
UPS设备在正常使用环境条件下,平均无故障间隔时间MTBF应不小于200000h(不含蓄电池)。5试验方法
5.1输入电压可变范围
测试电路如阁1,输出接额定非线性负载,调节交流输入电压至表1、表2和表3中规定的上限值和下限值,UPS能正常工作且在输入电压调节过程中输出电压不应超过表1、表2和表3中的规定值。G
5.2输入功率因数(在线式UPS
电力谐额分析仅
图1 剐试电路
负载(阻性或非线性》
测试电路刻图1:调节UPS翰入电压及赖率为额定值,输出接额定非线性负载,LPS在正常工作方式下,用电力诺波分析仪测量UPS的输入功率因数,应符合表1中的规定。5.3输入谐波电流成分(在线式UPS)测试电路如图1,调节UPS输入电压及频率为额定值,输出接额定非线性负裁。UPS在正常工作方式下,用电力谐波分析仪测量2~39输入谐波电流总和与基波电流之比,应符合表1中的规定。6
5.4输人频率变化范围
YD/F 1095-2008
测试电路如图1,调节UPS的输入电压及频率为额定值,输出端接额定非线性负载,调节UPS的轮入频率,UFS处丁正常工作方式下的输成频率范围应符合表1、表2和表3中的规定。5.5频率跟踪范围(在线式UPS)测试电路如图1.UPS输出接额定阻性负载,调节UPS的输入频率以50Hz为中心向正,负方向变化,当至UPS输出频率不再跟踪输入频率变化,此频率跟踪范围应符合表1中的规定。5.6频率跟踪速率(在线式UPS)翰入韧率从跟踪频率范围下限至上限突变时,输入频率突变范围与输出频率跟踪至输入频率上限所用时间的比值(Hz/s)应符合表I中的规定。5.7输出电压稳压精度(在线式UPS)5.7.1测试电路如图1,调节UPS输入电压至表1中的下限值,输出接额定阻性负载,用电力谐波分析仪或电压表测量UPS输出电压Ua
5.7.2调节UPS输入电压至表1中的上限值,输出空载,用电力谐波分析仪或电压表测量UPS输出电压。输出电压稳定度用公式(1)计算,计算结果应符合表1中的规定。--\x100 ; =\-Ux100%
式中:Uo-UPS输出额定电压(V)5.8输出电压
5.8.1互动式 UPS
UPS输出接额定阻性负载,调节输入电压至表2中规定的上限值和下限值,在调节输入电压过程中和电池逆变方式下测量UPS的输出电压应符合表2中的规定。5.8.2后备式 UPS
UPS输出接额定阻性负载,调节输入电压至表3中规定的上限值和下限值与电池逆变T作方式下测量UPS 的输出电压应符合表 3中的规定。5.9输出频率
UPS在电池逆变工作方式下,输出接额定阻性负载,用电力谐波分析仪测最输出频率值应符合表1、表2和表3中的规定。
5.10输出波形失真度
测试电路如图1,输入电压波形失真度应≤5%,输出分别接额定阻性负载与非线性负载,用电力谐波分析仪分别测量UPS在正常工作和电池逆变工作方式时,输出波形失真度应符合表1、表2和表3中的规定。
5.11输出电压不平衡度(在线式UPS5.11.1平衡负载
测试电路如图2(a),调节UPS输入电压及频率为额定值,UFS输出接平衡阳性额定负载,分别测量三相输出电压的线电压UAu、Uuc、UcA,如图2(b)所示,O和P是以CA为公共边作的2个等边三角形的2个顶点电压不平衡度按公式(2)计算,结果应符合表「中的规定。7
YD/T 1095~2008
5.11.2100%不平衡负载
测试电路如图2(a),调节UPS输入电压及频率为额定值,使UPS三相输出中的任意一相接额定阻性负载,其他两相均为空载,分别测量UPS.输出线电压,由图2(b)及公式(2)计算输出电压不平衡度应符合表1中的规定。
Y, = OB/PB =(U,/U,)%
式中:
Yv为电压不平衡度
为电压的正序分量(V);
U为电压的负序分量(V)。
5.12动态电压瞬变范围
5.12.1在线式 UPS
图2测试电路
a)测试电路如图I所示,UPS在正常T作方式时,输出接阻性负载,用断路器或接触器使输出电流由零突加至额定值,再由额定值突减至零。用存储示波器分别测量两次电流突变时输出电压的瞬变值,与输出中压额定值之比应符合表1中的规定。b)测试电路如图1所示,UPS在正带工作方式时,输出接额定阻性负载,用存储示波器分别测量UPS正常工作方式与电池逆变方式相互转换时输出电压的瞬变值,与输出电压额定值之比应符合表I中的规定。
5.12.2互动式与后备式UPS
UPS在电池逆变工作方式时,输出接阻性负载,输出电流由零突加至额定值,再由额定值突减至零。用存储示波器分别测罩2次电流突变时输出电压的瞬变值,与输出电压额定值之比应符合表2与表3中的规定。
5.13电压瞬变恢复时间
5.13.1 在线式 UPS
UPS在正常工作方式时,输出接阻性负载,用存储示波器分别测量电流突加和突减时正常工作方式与电池逆变方式相互转换时,输出电压恢复到220V土3%范国内所经过的时间应符合表1中的规定:5.13.2互动式与后备式U沪S
UPS在电池逆变方式时,输出接阻性负载,用存储示波器分别测量电流突加和突时,输出电压恢复到220V土3%范制内所经过的时问应符合表2、表3中的规定。8
5.14输出电压相位偏差
5.14.1在线式 UPS
YD/T 1095-2008
测试电路如图2()所示,在正常「作方式和电池逆变工作方式,US的三相输出接乎衡额定理性负载,用相位差计测量输出三相电压的相位差,应符合表1中的规定。5.14.2互动式UPS
在电池逆变工作方式时,UPS的三相输出接平衡额定阻性负载,用相位差计测量三相输出电压的相位差,应符合表2中的规定。
5.15市电与电池转换时间
测试电路如图1所示,UPS输出接阻性负载,调节负载电流使输出功率达到50%额定功率,用存诺示波器记录由变流转换到电池供电、再巾电池转换到交流供电的过程中UPS输出电压波形,从示波器上测量输出电压波形的转换时问应符合表1、表2和表3中的规定。5.16旁路与逆变转换时间(在线式UPS)测试电路如图1所示,UPS输出接阻性负载,调节负载流使输出功率达到50%额定功率,用存储示波器记录由逆变到学龄和穿路到逆变转换过程!UPS输出电压波形,从示波器上测量输出电压波形的转换时间应符合表1中的规定。
5.17效率
5.17.1在线式UPS
测试电路如图1所示,UPS为正常L作方式,输为额定有功功率,用电力诺波分析仪分别测量UPS输出功率和输入有功功率(不含电池充电功率),效率为输出功率与输入有功功率之比,应符合表1中的规定。
5.17.2 互动式与后备式 UPS
UPS在电池逆变工作方式,输出接额定阻性负载,用电力谐波分析仪分别测量直流输入与交流输出功率。交流输出功率与直流输入功率之比,应符合表2和表3中的规定。5.18输出有功功率
5.18.1在线式 UPS
测试电路如图!所示,UPS在正常工作方式下,输出接阻性负载。调节负载电流,用电力谐波分析仪测量LPS输出有功功率应符合表「中的规定。5.18.2 互动式与后备式 UPS
UPS在电池逆变工作方式下,输出接阻性负载。调节负载电流,用电力谐波分析仪测最UPS输出有功功率应符合表2与表3中的规定5.19输出电流蜂值系数
5,19.1 在线式 UPS
a)UIPS在正常工作方式下,输出接非线性负载,并使UPS达到额定输出容量(kVA)。b)调节非线性负载峰值电流,并保持LPS的输出额定容量,用电力谐波分析仪测量UPS输出电流的峰值和有效值A
c)输出电流峰值系数FA一p/应符合表「中的规定。9
小提示:此标准内容仅展示完整标准里的部分截取内容,若需要完整标准请到上方自行免费下载完整标准文档。