首页 > 通信行业标准(YD) > YD/T 814.1-2004 光缆接头盒 第一部分:室外光缆接头盒
YD/T 814.1-2004

基本信息

标准号: YD/T 814.1-2004

中文名称:光缆接头盒 第一部分:室外光缆接头盒

标准类别:通信行业标准(YD)

标准状态:现行

发布日期:2004-07-16

实施日期:2005-01-01

出版语种:简体中文

下载格式:.rar.pdf

下载大小:474882

相关标签: 光缆 接头盒 室外

标准分类号

标准ICS号:电信、音频和视频技术>>光纤通信>>33.180.99其他光纤设备

中标分类号:通信、广播>>通信设备>>M42通信线路设备

关联标准

替代情况:YD/T 814-1996

采标情况:IEC 1073-1-1994 NEQ ITU-T L.13-1992 MOD

出版信息

出版社:人民邮电出版社

页数:16页

标准价格:18.0 元

出版日期:2005-01-01

相关单位信息

起草人:刘泽恒、谢桂月、付华军、钱强

起草单位:武汉邮电科学研究院、广东省电信规划设计院、杭州中讯通信设备有限公司

归口单位:中国通信标准化协会

提出单位:中国通信标准化协会

发布部门:中华人民共和国f息产业部

标准简介

本部分规定了室外光缆接头盒的产品分类、型号、结构、组成、技术要求、试验方法、检验规则和包装、标志、运输、贮存等要求。本部分适用于通信用光缆线路中架空、管道(隧道)和直埋等敷设方式安装使用的光缆接头盒。 YD/T 814.1-2004 光缆接头盒 第一部分:室外光缆接头盒 YD/T814.1-2004 标准下载解压密码:www.bzxz.net

标准图片预览

YD/T 814.1-2004 光缆接头盒 第一部分:室外光缆接头盒
YD/T 814.1-2004 光缆接头盒 第一部分:室外光缆接头盒
YD/T 814.1-2004 光缆接头盒 第一部分:室外光缆接头盒
YD/T 814.1-2004 光缆接头盒 第一部分:室外光缆接头盒
YD/T 814.1-2004 光缆接头盒 第一部分:室外光缆接头盒

标准内容

ICS 33.180.99
中华人民共和国通信行业标准
YD/T 814.1-2004
代替YD/TB14-1996
光缆接头盒
第部分:室外光缆接头盒
Closure for optical fiber cablcsPartl:Clnsure for outdoor optical fiber cables(IEC 1073-1:1994,Splices for uptical fibres and cablesPartl:Generic specification-Herdwarc and aexwries, NEQ2004-07-16发布
2005-01-01实施
中华人民共和国信息产业部
现范性引用文车
术语和相关定义
分类和命名免费标准bzxz.net
试验方法
检验规则
标志,包装、运掩和芒存
附求(愿范性附录)
工程塑料的性能
YD/T B14.1-2004
YD/T 814.t-2004
YD/T814-20K4(光缆换头盒》分为以下几部分:一第一部分:室外光缆接头盒:一第二部分:浅海光嵌接头盒:一第三部分:光纤复台辅空地绒(OPGW)接头盒本部分为YUT814-2004的第部分。李部分与 IEC 1073-l:1994 Splives fuw nptical fihrer and cablee Partl:Generic spccifiealionHalwureurdarassrriea的一致性程度为非等效,同时格改累用ITU-TL,13:1992Shuuljuimlondargumnizersofaptiealibre cablesinouteideplanl中的部分内案,并结合我国实施YD/TR14-1996后的实际情况进行修订。
本部分与YD/T814-1996相比,主要炼订了以下内容:一本部分名称由“光缆接头盒”更改为“光缆接头盒第“部分:案外光缆接头盒”。一第2章将“引用标准”整改为“规泄性引月文件”,某些标准年号也做丁相应的够改,并划除标准YD/T638.2-1993和增加标准GN/T2951.38-1986、GB/T13993.2-2002和YD/T1024-1999,“在表1中,快用场合增加架空、管道(隧道)和直埋的通刃光缆接头盒分类、代号用无符号表示光缆注接方式中增加直通用T表示,分歧用F,表示:密村方式中举加机密封和热收缩密封兼有的情况,用u表示。
一4.3.1产品型寸各部分的构成中除了P表示光附两配套设备,激加了」表示技头盒和%表示室外,一原4.4改为5.3,并增加5.3.5节防数性能的要求。一制险了原5.3.1节对外充上具有光缆线路监测品缆引出的动舶:一5.4.2节h)中余图元纤盘放的两率半径应个小于37.5mm改为应不小于30mm,一格虑5.4.3和5.4.4并为节。
一5.4.4光纤按头保护件名称改为光纤固定接头保护组件,一5.5.5节应能在-40C~+60℃温度F长均使用改为应能在-40℃~+65%℃温度下长期使用。一5.8节明确「无明显附衰减的定义。一5.12.1节表2温度循环取消了使用场合分类,温度级分为A类和B类,且B类最高温度收为+65℃,一悠改了原图1气门嘴和气压表安装示意图。一64.3节拉抑试验中的最大拉力1000N改为800N。一6.5.2节温度循环秘6.5.3节持续高温中规定了温控箱的开降溢速率为1'C/min。一在表3中,出厂检龄3%均改为每检验批最少3套,并将绝缘和对压两项列人山厂检验。一删除了附录B(提示的附录)非硫化(自粘)橡胶的性能,本部分的附录A是规范性附录。
本邸分由中国通信标准化协会揽出并归口。本部分起草单位:武汉邮电科学研究院广东券电信规划设计院
杭州中讯信设备有限公司
本部分士要起草人:刘译值谢佳月付华军钱融本部分所代誉标业的历次版本发布情况为:YD/T 814-1956.
1范围
光缆接头盒
第一部分:室外光缆接头盒
YD/T 814.1-2004
本部分规定了室外光缴接头点的产分券、型号,结树、组成、技术等末、试验力法,检验规则和包装、标心、运辅、贮存等要求。本分站用于通信用光载路中架充、督道(些道)和真埋等数设方式安装快用的光缆接头金2规范性引用文性
下文件中的条款通过本部分引用而成为本郝分的条款,片是注日期的引用文件,其随后所有的静改单(不包括数误的内容)要情订意均不逐用于本部分,效而,或励根据本都分达感协效的各方痛定是否可便用这些文件的最新版本。凡是不注明日期的引用文件,其录新版本适用于本部分,GB/F 1034-1998
CB/T 10371988
GR/T 1220-1992
GB/T1410-1989
CE/T 1634-1979
G/T 2423.10-1995
GB/I 2423.14-1997
CB/T 2423.241905
GH/T 2951.38-1986
GB 3281-1982
CB/T 3873-1983
GR/T 7424.2-2002
GB/T 13993.2-2002
YD/T 590.1-1992
YD/T 590.2-1992
YD/T 629.t-1993
YD/T 1024-1999
IEC 1073-1: 1994
3术据和相关定义
本部分采用下列定义,
光纤摇头Flber$plice
塑料吸水性试验方法
塑料薄膜和片材透水爽气性试龄力祛不锈钢样
固体绝缓材料体积电业率和表面中阻收试验方法塑科弯曲负裁热变形温度试险力法上电子产品基本坏境试验规程抗验Fe:振动(正弦)试验万法电工电子产品基本环境试验规程太阳辐射试龄导则电工电子产品基本环境试验规程试验泌:模技地面上的太阳辐射试验中践电缆白蚁试验方法
不锈耐酸及耐热钢厚钢板技术杰件通信设备产品包装适用技术案件光题总规范第2都分:光缆基本试验方涨通信光缆系列第2部分:核心网用案外光缆通信电缆塑料护套接读续套管第1部分:通用技术条件通情电缆塑料护套换续套管第2部分:热塑套督光纤传输应减变化的监测方法传输功率监测法元纤固定按头保护组件
Splicesforoptiral filresnndeublesParil:CencrieapceificationHardware and aecceeorien
将两想光纤水久地或可分高开地连接在起,并具有保扩部件的接续部分。3.2
光缆辣头Cablasplice
YD/T 814.1-2004
两根或多根光缆之间的保护性述接部分:4分类和命名
4.1分类
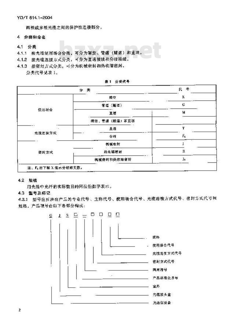
4.1.1按光续使用场合分类,可分为架空、管道(隧道)和直埋。4.1.2按光缆连接力式分类,可分为直通接续和分接綫,4.1,3接密挝力式分类,可分为机械渐封和热收缩密封。分类代号见表1.
表 1 分类代号
使场言
光境注按方式
注Fx的下标X表示分境的支数。
管过(陆过)
渠空管追隧城直理
机核密封
收培能对
机核密封和热收组密对
4.2规格
光燃中光纤的实际数目的阿拉伯数字表示北号
4.3型号及标记
4.3.1型号应收映出产品的专业代号,主称代号、快用场合代号、光境座接力式代号、密村为式代号和规格,产品理号由以下各部分构成:C
使用场台先号
光地主基方式代号
密封方式化号
属声符号
产品标准·化予学
光燕接头盒
光通信设备
4.3.2产品的完整标记由产品名称、型号和标准号构成,例如用机械密封方式密封菊24芯架空死缆的三分歧光揽提头金的标记表示为:至外缆接头盒GSX—K24Y/TB14.1-20045要求
5.1使用环境
环境褪度:A类-25-H0T
B=40~+65℃
太气力:70-106kPa
5.2使用寿命
使用专币:25年
5.3一般要求
5.3.1具有恢复光缆护套的完整性和光说加弱构件的机械连经性的州舶。5.3.2#
提供光缆中金感构件的中气连适,接地或断开的功能。5.3.3
其有便光纤接头免受环境影叫的性能。5.3.4提供光纤接头的安放和余谢光纤存储的功费。YD/T 814.1-2004
5.3.5需要时,光继接盒还应具有防白蚊的性能,脚占蚊法按GB/T2951.38-1986中的群述法逆行,寄划材料试样的表面及沿边应术见白较蛀蚀药齿痕。5.4辅构
光缴接头度应由外完,内部构件,密持元件和光纤接头保护件4部分组成。5.4.1外壳
当需要时,外壳上可安装接地引出装量,用必将光樊接头盒内战光中的金离传存引出接地。当需要时,外壳上可安装气门端,用以光缆接头盘内筛封检查时充气及测量气压。5.4.2内部构件
光缆接头盆内部构件应包括以下部分。a)支押类:尽内部构件的半体,用以内部结构的支撑。1)北纤安放装置:用丁有源序地存放光纤按头(及其光资做定按头保护组件)和余自光许、余留光纤的长度本小干1.6m:余用光纤盘放的供率半行应不小于30mm,并有为新接续是供容识别纤号的标记和方更需作的空制:装胃的结构可采用储向将边式,穿适页转动式、起起式或展士式等、:产究固定装费:用于光费护竞质定和光妞强构件固定,且同定光图。)气迁接装置:用于光缆序金属构件的电气连通成断开。5.4.3密封元件
坐封元件用于光频接头点本身及光缆接头盘与光统护之的率封,光缆接头金帝村方式可以采用机械密封和热收筛密封,或者是两者的结合,)机械密时:使用胶粘前、化像胶、非硫化自粘橡胶、糊胶对装混合物等通过机械方式密封,b?热收缩患封:用内壁涂有热熔胶的督状或片状为累烯烃热收缩材料加热后密封,5.4.4光纤图定换头保护组件
光纤固完接头的保护可以来用热缩式或非热式5.5树料
光跳接头盒所有等件采用的材科,其物理、化学性能应稳定:各种材科之间必须相容,并与其可脂按触的光缆制料和外线按备所有的其他材料相容,5.5.1光遗接云盒深用的工和塑料,其性脂应符合大部分期A的规定。5.5.2外壳终部金周构件及煤固件采用不锈饲材料,其性能应符合GB3281-1982和CB/T1220-1902的规定。
YD/T814.1-2004
5.5.3密封元件中所有材料的性能应符合相关产站标准的规定,5.5.4热收缩密过材料的性能应符合YD/T5.1-1992和YD/T590.2-1992的热定5.5.5光纤定接头保护组件果用的材料及项充物的热教化温度应不小于65℃,应能在-40%-465么温度下长期使用。
6.5.6全部材料应无腐蚀,对人体健和其他外设备无副作用。5.6外观
光缆接头盆应形状完整,无毛期、气泡、龟裂、空淘翘冉和杂质等缺陷。全部底色应均勾连续5.7光纤接头保护
光纤接头应加以保护,经保护后的光行提头应能免这率气的侵蚀,不应增加保护前的光野接头衰减,其机械性能和环境性能应符合[EC1073-11994和YTT1024-19994的规定。5.8光学性能
光览接头金内的余南光纤盘能在光安散装晋内,在鼎缆接头食安装使的换作中,光纤接头应无明附减。
法:无明显附就壶减的定义核GB/T13993.2-20X02的规定:环减变北川传输率直法监退:其通显位的单对不组过0.03日时,判为无则显别加融,充许套融有某数值变化时,其充许值已包括11.R在内。5.9密封性
光缆接头盆按热定的操作程序封装完毕后,光缆接头度内充气压力为(1(0+5)kPa,浸泡在常益的清水容器中稳定规察15miml应无气泡逸出,成种定观寒24l气压表指示应无变化。5.10再封装性能
光统接头盒按规定的操作据序重复3次封装后避行试验,光缴接头含内充气压力为100kPa土5kFa,没池在常溢的清水容器中稳定观案15mi血无气泡逸山,或稳定观暴24h气乐表指示应光变化。5.11机械性能
经下列各项试验后、光继接头盒盒体及盒内各部分席无变化,必要时做通光检查成打开盘体检变。下列各试验均应在光统头盘内充人(65)kPa气压,试验后气压应无变化:汝人常而的消水容器中稳定观察15min应光气泡邀出或稳足死案24气压表指标应无变化,完体及其构应无数疫、损环和明显变形。
5.11.1拉伸
光缆接头盒应能承受不小于卧KN的轴向拉伸力5.11.2压扁
巢空和咨道(隧道)光激报头含应能承受1000N/10K0mm的压力,直埋光缆换头盘应脂承受2000%/100ml范压力,架空,昏道(障适)和直埋通用的为缆接头盒应能承受2000%/100mm的压力,时间Innine
5.11.3冲击
光缴接头盒应能承变冲击能量为16N·ru,冲击次数为3。5.11,4变曲
光缆接头盒与光统接合处应能承受弯曲张力负荷为15UN、弯山第度±45的10个循环的变山。5.11.5:扭转
光摄接头盆应能年受扭不小于50N·m,扭转角度±90°,其10次循环的扭转:5.11.6轴向压缩
必要时,光缆接实盆与光缆接合处应能承受IX的轴向压力,5.12环境性能
5.12.t温度循环
光免按头盘湿度循坏试检中最商温度和照依温虚成等合表2规定,循环次数虚不少于10次:分类
最高超度(9%)
最低源度(\C)
最2温透环
YD/T B14.12004
光统接头盘内充气力为(60+5)ka,试验后检查气压下降贴值应不超过5ka,没人常温的清水容券中稳定观案15mitl应无气泡逸山:5.12.2持续高温
必要时、光缆按头查应能经受持续商担的试酸,试验识度为(65±2),保持时间为100h。光缆接头盒充气厅力为(60±5)kPa,试验后检查气压下降幅值应不超过3k1a.泛人带漏的治水穿器中跑定观索15inin应无气泡逸出。
5.12.3振动
光缆接头盒应能承受振动频率为tOTIs、振为±3mm、振动次教为1(r的娠动,光统接头盒内充气压力为6kPa+5kPa,试验后气压应无变化,法人带温药水穿器中您定观案t5min应无气润逸出,5.12.4水汽准透
必要时,光硬技头盘应能经受水汽港逐的试验。光缆接头盒在水温为60±2的水中激胞24h后,酒得水汽漆透率应小于0.Im/h。5,12,5太阳辐
必要时、光缆按头盒应能经受太召辐射的试脸。经辐东弧度为1.12kW/m2,辐射总盘为8.96kWh/m的太阳辆射后,刘它进行冲击能盘为16N-m,3次的冲,光疏接头盒内充气压力为60kPa±5kPa,试验气压应无变化,漫入常温的清水容器中稳定察15mn应无气池逸出,其构件应无裂衰,损环和明显变。
5.12.6化学腐蚀
必要时,光缆接头盒应能经受化学蚀的试验,分别在5%H、5NzOH、5SNCI落中孕泡24h后、光缆按头盒充气压力为60Pu+LPu,试收启气压应无变化,学入常祖的清水窄需中稳定现案15min应九气池逸出,同时应大大重,弃胀和随蚀现象,5.19电气性能
5.13.1绝练电期
将光就接头盆按规定的操作程序封装,况人1.5m深的水库过跑24h片,光缆接头盆两端金属构件之间、金属构片与地之间药绝录电阻应不小于2x10M,5.13.2耐电压强度
物光缆挖头盒按规定的操作程序均装,沉入1.5m深的水出促泡241后,光接头盒两谢金属物件之间、金离构长与地之间准1.5kV直统作用下,1min不击穿,大飞弧现象。6试验方法
6.1外观检查
采用日测方法,
6.2光学性能试验
按瓶YD/629.1-1993中规定的试验条件、议警改备及方法,采用临溅法监测光缆按头盒按规程进行安装模情前后衰减的变化情况。结具成符合5.8的规定,6.3密封性能和再封装性能试验
检查光缆接头金的封装性能时,按规光的操作轻序判装,检变光接头盒的再封装证能时,重复5
YD/T 814.1-2004
装3次。气门嘴和气乐表的安装妇图1所示,向光遗接头盒内充人100kPa的干燥空气或氮气,待气压定后泛泡在带温的循水容器中,规察15mil应无气池迎出,或稳定规察24h气压表指示应无变化,光嵌能头
固1气们嘴和气压表安装示
6.4机械性能试验
6.4.1试样制备
根据接未要求制备达合于检咨气压变化的试样试样气门嘴和气质装应按6.3的规定安装,6.4.2试验条件
试验条件应符GB/T7424.2-2002的规定:6.4.3拉伸试验
光数接头盒拉伸试验可按GB/7424.2-2002中E1拉仲性能的项定准光逆力机上进行。对于光缆以两带进出的光统接头盒:先特老缆接头盒放在拉,力机的中央部位,再将两根光数分别间商个柜反的方向绕过滑轮变持在两边卡盘工,如图2中)所示:对于光继从一端进出的光缆按头盒,应先用挤塑啊丝绳将光缆接头盒套在拉力机有3个滑轮一力的中间肾轮上,再将两根儿缆向一个力向从两逆统过滑轮分别光持在两选的卡盘上,如图2中1所示,卡盘的夹待点距光缆按头金与光缆连接处500rmm以上,拉伸速度为10mra/tril,最大拉力为800%,维持1mn,试验结灵应符合5.11.1的规定,两发进资拉
一望进出式光旺报头众
酮 2 拉伸试响示衰
YD/T 814.1-2004
6.4.4压扁试验
用一块置为1mm的平压,故在被试光缆按头盒中心部位上施加长力Imin,如图3所示,战验结果应符合5.11.2的规定。
加遇1orin
3压编试验示事
6.4.5冲击试验
光遗接炎盒在常温下,金于水平光滑平担的冲士工性台而上,被冲击的部位刘准导间肾下出门,将限位拍板插入导管上部冲高度为m、击能盘为1N·m处的拍:冲击币图续平放在拖板上,抽山抑板,测球滑导向管内孔自由将体,冲击光缴接头盘走体,不同部分冲击3比,如图4所示,试验结果应符合5.113的规定,
中击球
实格型支件
取位描板
光安义盘
图4中击试示惠
6.4.B弯曲试验
将光锁接头函定存一个光消、平坦的水平血上,在距光统按头鱼端部150mm长度处的光继上施划一个5.1l.4规定的力快州缆偏转45°,在低转位爱保择1mim后,返回到阅来前位置,再向相反方间进行同样的操作,保持1mim,完成一个弯出筛坏,共[0个循坏。如图5所示。对发装在光题接头岛上的每根光缆幕成进行穿出试验:试验结果虚符全5.11.4中的规定,YD/T 814.1-2004
6.4.7扭转试验
光沉接大金
医定光购恢头重夫具
图5寄曲试示事
将光领接头金用类具类守,用放转光头格距声光烧接头盒出晚口500处的一根光火持牢固,做好光缆却转起听立置标记后,拨5.115中的规定对光蜕进行伍转,先扭转90,正度位置保持1ui然后回到谅位金,在相反方向年复问样的操作,完成个循坏,共扭转10个循坏,所加的最人扭知应不小T50Nm,如图6所示。
对安装弃光缆接头盒上的每报充奖都虚进行伍转试验,试验结果应符合5.11.3舰定,光境按头产
6.4.8轴向压缩试验
安镇法央口
因 6扭试照示量
轴向压缩试骏按EC1073-1:J9的4的4.5.7规定均方汰进行光逸
试验时,将光缓按买盒紧宜,把光缴按买盒下端光缆靠近连接处的部位变紧,在光缴扰头盒上方证加100的向压力,升保持1min,如图了所示,试验结果虚符合5.11.6的规究。6.5环填性能试瞻
6.5.t试验亲件
光源性头比
来件宽瘦相」
3临光悦百控
相光一光期直
图7拍向压缩试噬示意
试验条件应满足GH/T7424.2-2002的规定:6.5.2温座循环试验
YD/T 814.1-2004
试样制替应符合6.4.1的规定,
北缆接头盒温度惩环试检按CB/T7424.2-2002F1温度循环的规定进行,温控箱的穿积恶少应>被测后样的3倍,调温固应试验要求范用相应,在调定温望下,在试栏放骨范围内的盟度变化应在土3%以内。
在案温\F,将试详晋人温控箱,以1/mi的升降温速率升咀争高温,在高退下温2h,接誉降温至室减,在案温下恒温2),然后降温至低温:在低满下复温2h,再升温至室温,在索温下效置2,如t均成一个循不,其做10次循环,试验后拾测光数头盒的气压变化,试验结果应符合5.12.1的规定6.5.3持续高温试验
女样制条应满足6.4.!的规定
在牢温下,待试样置人银控箱,以1T/min的升降温速率升温至商担,在高温下机益100h,然后箱粘中度降至室识,试样在案温中恢26后,检测光缆按头金.为气压变化,试骏果应合5.12.2的规定。
6.5.4挑动试验
按照CB/2423.10-1995进行源的试验,光缆接头盒水平固定在据动试峻台,两距光缆接头盘出谢口处100xDruru(D为光缆直径,单位为mm)的光缆固定了不振动支架上进行试验,试验站果应符合5.12.3苏热定
6.5.5水汽带遇试验
本试验按IEC1073-1:1994的4.5.27风定的试方法进行,试验暨好图8所示,在试验中的光统接头益的两尚,部用金属毛细管替代光缆进行密封连按,测出,然后把样品放在温度为60℃2℃的水中漫泡24h,用期气含量<5×10*的干烨弃气或氮气以20hrl/min至.5hml/mim之间的速率通过样击,点到在微是水分测试仪上获得稳定的读数,然后,挖精人()和输出()的气或忽气含潮量之差埃成求汽渗透率,以mh表尔,试验绍果应符合5.12.4的规定,
小提示:此标准内容仅展示完整标准里的部分截取内容,若需要完整标准请到上方自行免费下载完整标准文档。