首页 > 纺织行业标准(FZ) > FZ/T 73001-2008/XG1-2010 《袜子》行业标准第1号修改单
FZ/T 73001-2008/XG1-2010

基本信息

标准号: FZ/T 73001-2008/XG1-2010

中文名称:《袜子》行业标准第1号修改单

标准类别:纺织行业标准(FZ)

标准状态:现行

发布日期:2008-04-23

实施日期:2009-11-17

出版语种:简体中文

下载格式:.rar .pdf

下载大小:5410660

相关标签: 行业标准 修改

标准分类号

标准ICS号:ICS 纺织和皮革技术>>纺织产品>>59.080.30纺织物

关联标准

替代情况:替代FZ/T 73001-2004

出版信息

出版社:中国标准出版社

页数:16开/页数:20/字数:29千字

标准价格:21.0 元

出版日期:2010-01-30

相关单位信息

起草人:刘凤荣、袁青、董汉良、张岩峰、翁荣金、洪冬英、黄丽霞、黄立新等

起草单位:国家针织产品质量监督检验中心;广东富纳服装有限公司等

归口单位:全国纺织品标准化技术委员会针织品分会

提出单位:中国纺织工业协会

发布部门:中华人民共和国国家发展和改革委员会

主管部门:全国纺织品标准化技术委员会针织品分会

标准简介

本标准代替FZ/T 73001-2004《袜子》本标准规定了袜子的术语和定义、产品分类、要求、试验方法、判定规则、产品使用说明、包装、运输、贮存。本标准适用于鉴定棉袜、化纤袜、棉与化纤混纺及交织袜的品质。其他品种袜子可参照执行。本标准与FZ/T 73001-2004相比主要变化如下:———增加术语和定义内容:薄棉袜、厚棉袜、全氨纶包芯丝袜、高弹锦纶丝/氨纶包芯丝交织袜、锦纶长丝/氨纶包芯丝交织袜、棉/氨纶包芯丝交织袜;———对棉/氨纶包芯纱交织袜底长规格尺寸进行了调整;———细化了表面疵点内容;———将标准中旦尼尔“D”改为分特克斯“dtex”表示;———增加了棉/氨纶包芯丝交织(厚型袜)底长直向延伸值测试方法及试验操作;———增加了锦纶长丝/氨纶包芯丝交织连裤袜直、横向延伸值的检测项目;———增加了对薄型袜子加固部位的要求;———按照GB18401—2003标准要求,将内在质量强制性考核项目分为婴幼儿类和直接接触皮肤类;———增加了耐水色牢度、可分解芳香胺染料、异味、耐唾液色牢度等检测项目及要求;———耐湿摩擦色牢度增加“深色2—3级”;———外观质量抽样数量由20双改为15双;内在质量抽样数量由10双改为5双。———对产品包装及产品使用说明内容进行了调整。 FZ/T 73001-2008/XG1-2010 《袜子》行业标准第1号修改单 FZ/T73001-2008/XG1-2010 标准下载解压密码:www.bzxz.net

标准图片预览

FZ/T 73001-2008/XG1-2010 《袜子》行业标准第1号修改单
FZ/T 73001-2008/XG1-2010 《袜子》行业标准第1号修改单
FZ/T 73001-2008/XG1-2010 《袜子》行业标准第1号修改单
FZ/T 73001-2008/XG1-2010 《袜子》行业标准第1号修改单
FZ/T 73001-2008/XG1-2010 《袜子》行业标准第1号修改单

标准内容

ICS59.080.30
中华人民共和国纺织行业标准
FZ/T73001—2008
代替FZ/T73001—2004
Hosiery
2008-04-23发布
中华人民共和国国家发展和改革委员会数码防伪
2008-10-01实施
本标准代替FZ/T73001-2004《袜子》前言
本标准与FZ/T73001—2004相比主要变化如下:FZ/T73001—2008
增加术语和定义内容:薄棉袜、厚棉袜、全氨纶包芯丝袜、高弹锦纶丝/氨纶包芯丝交织袜、锦纶长丝/氨纶包芯丝交织袜、棉/氨纶包芯丝交织株;-对棉/氨纶包芯纱交织袜底长规格尺寸进行了调整;细化了表面疵点内容;
将标准中旦尼尔“D\改为分特克斯“dtex\表示;增加了棉/氨纶包芯丝交织(厚型袜)底长直向延伸值测试方法及试验操作;一增加了锦纶长丝/氨纶包芯丝交织连裤袜直、横向延伸值的检测项目;增加了对薄型袜子加固部位的要求;按照GB18401一2003标准要求,将内在质量强制性考核项目分为婴幼儿类和直接接触皮肤类;
增加了耐水色牢度、可分解芳香胺染料、异味、耐唾液色牢度等检测项目及要求;耐湿摩擦色牢度增加“深色2一3级”;外观质量抽样数量由20双改为15双;内在质量抽样数量由10双改为5双。一对产品包装及产品使用说明内容进行了调整。本标准由中国纺织工业协会提出。本标准由全国纺织品标准化技术委员会针织品分会归口。本标准负责起草单位:国家针织产品质量监督检验中心、苏州华钟针织有限公司、浙江浪莎针织有限公司、浙江丹吉娅集团、浙江梦娜针织袜业有限公司、浙江宝娜丝袜业有限公司、广东中山丰华袜厂有限公司、浙江情怡袜业有限公司、南海合兴袜业制衣有限公司、浙江耐尔集团有限公司。本标准参加起草单位:浙江双双袜业有限公司、浙江步人针织有限公司。本标准主要起草人:刘风荣、袁青、董汉良、张岩峰、翁荣金、洪冬英、黄丽霞、黄立新、丁汉林、薛学正、易启彬、史吉刚、寿国理、周秀美。本标准所代替标准的历次版本发布情况为:FZ/T73001—1991,FZ/T73001—2004。I
1范围
FZ/T73001—2008
本标准规定了袜子的术语和定义、产品分类、要求、试验方法、判定规则、产品使用说明、包装、运输、贮存。本标准适用于鉴定棉袜、化纤袜、棉与化纤混纺及交织袜的品质。其他品种袜子可参照执行。规范性引用文件
下列文件中的条款通过本标准的引用而成为本标准的条款。凡是注日期的引用文件,其随后所有的修改单(不包括勘误的内容)或修订版均不适用于本标准,然而,鼓励根据本标准达成协议的各方研究是否可使用这些文件的最新版本。凡是不注日期的引用文件,其最新版本适用于本标准。GB250
评定变色用灰色样卡(GB250—1995,idtISO105-A02:1993)评定沾色用灰色样卡(GB251—1995,idtISO105-A03:1993)GB/T2910
GB/T2911
纺织品
纺织品
GB/T2912.1
GB/T3920
二组分纤维混纺产品定量化学分析方法三组分纤维混纺产品定量化学分析方法纺织品
纺织品
GB/T3921.1
C01:1989)
GB/T3922
GB/T4856
GB/T5713
GB/T7573
GB/T17592
GB18401
甲醛的测定第1部分:游离水解的甲醛(水萃取法)色牢度试验耐摩擦色牢度(GB/T3920—1997,eqvISO105-X12:1993)纺织品
纺织品
色牢度试验
耐洗色牢度:试验1(GB/T3921.1—1997,egvISO105-耐汗渍色牢度试验方法(GB/T3922—1995,eqvISO105-E04:1994)针棉织品包装
消费品使用说明
纺织品
纺织品
纺织品
GB/T18886
纺织品和服装使用说明
色牢度试验耐水色牢度(GB/T5713—1997,eqvISO105-E01:1994)水萃取液pH值的测定
禁用偶氮染料的测定
国家纺织产品基本安全技术规范纺织品
色牢度试验耐唾液色牢度
FZ/T01053-2007
纺织品纤维含量标识
FZ/T01057(所有部分)
FZ/T01095
术语和定义
纺织纤维鉴别试验方法
氨纶产品纤维含量的试验方法
纺织品
下列术语和定于适用于本标准。3.1
薄棉袜thincottonsock
以18tex及以上的单纱为主编织而成的袜子。3.2
厚棉袜thickcottonsock
以两根棉纱线或一根18tex以下棉纱为主纱编织而成的袜子。3.3
全氨纶包芯丝袜(俗称天鹅绒袜)sock in core-spun spandex yarn每路进纱均以氨纶包芯纱为原料编织而成的袜子。1
FZ/T73001—2008
高弹锦纶丝/氨纶包芯丝交织袜sockinterwoveninhighstretchnylon/core-spunspandexyarn以高弹锦纶丝与氨纶包芯纱为原料交织而成的袜子。3.5
锦纶长丝/氨纶包芯丝交织袜sockinterwoveninpolyamidefilament/core-spunspandexyarn由锦纶长丝与氨纶包芯纱为原材料交织而成的袜子。3.6
棉/氨纶包芯纱交织袜sockinterwovenin-eotton-yarn/core-spunspandexyarn由棉纱与氨纶包芯纱为原料交织面成的袜子。4产品分类
棉袜:包括薄棉袜、厚棉袜
化纤袜:包括锦纶丝袜、弹力锦纶丝袜、高弹锦纶丝袜、全氨纶包芯纱(俗称天鹅绒袜)等。4.3交织、混纺袜:包括锦轮长丝/氨纶包芯纱交织袜、高弹锦纶丝/氨纶包芯纱交织袜、棉/弹力锦纶(涤纶)丝交织袜、棉/氨纶包芯纱交织袜等。5要求
5.1要求内容
要求分为外观质量和内在质量两个方面,外观质量包括规格尺寸、表面疵点缝制要求。内在质量包括直向、横向延律值、纤维含量、甲醛含量、PH值、耐洗色牢度、耐水色牢度、耐汗渍色牢度、耐摩擦色牢度、耐睡唾液色牢度L异味、可分解芳香胺染料等项指标。5.2分等规定
5.2.1袜子的质量定等以双为单位,分为一等品、合格品。5.2.2袜子内在质量按批评等,外观质量按双评等,两者结合并按最低品等定等5.3外观质量要求和分等规定
5.3.1外观质量要求
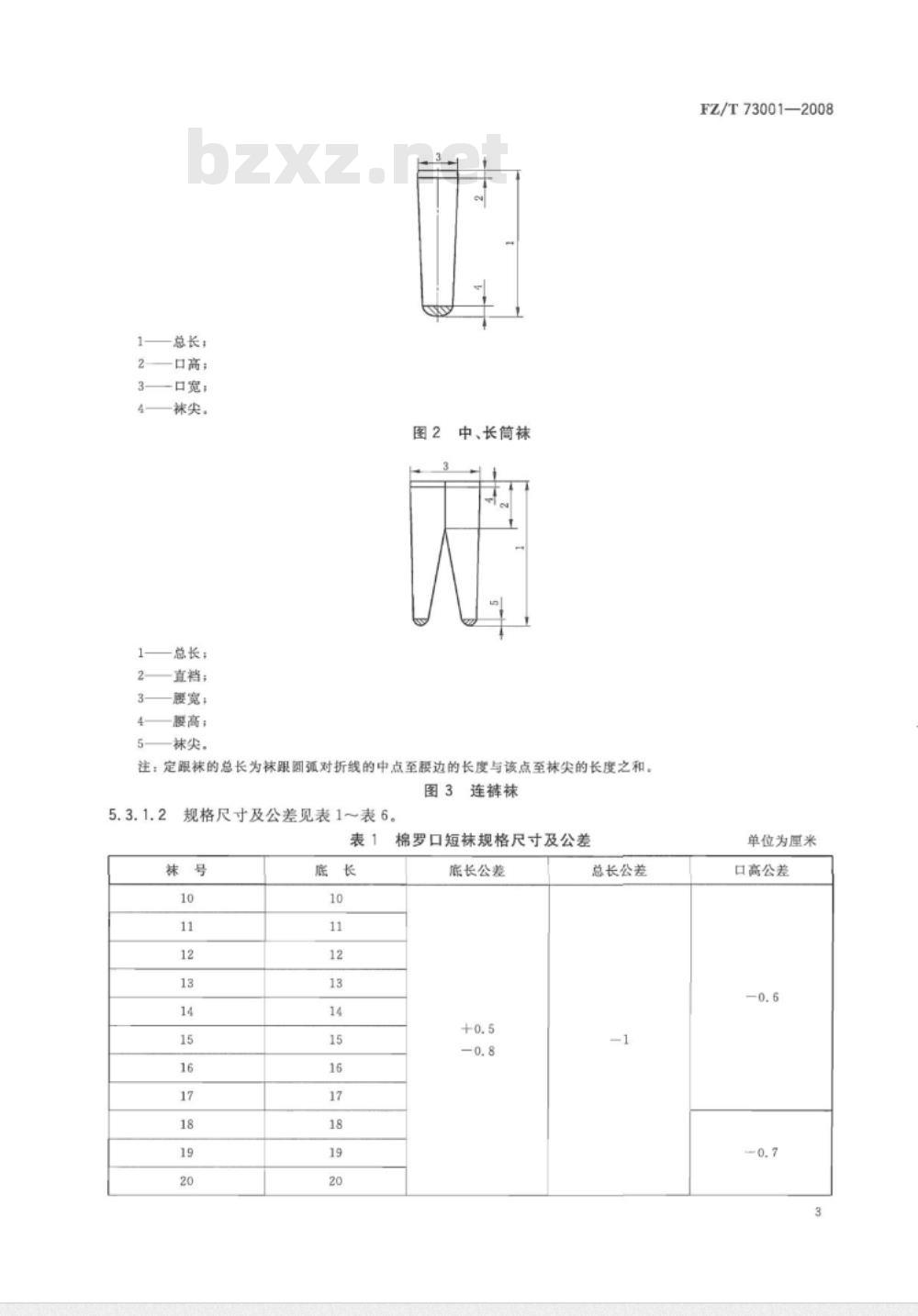
5.3.1.1袜子各部位名称规定见图1图31-
袜底;
脚面,
抹面;
提针起点;
疆点(袜跟圆弧对折线与圆弧的交点);提针延长线与袜面的交点。
注:图中剖面线为着力点部位。a)
图1平脚袜
总长:
口高;
口宽;
简长,
跟高。
总长;
口高;
口宽;
袜尖。
总长,
直档;
腰宽;
腰高;
袜尖。
中、长筒袜
注:定跟袜的总长为袜跟圆弧对折线的中点至腰边的长度与该点至袜尖的长度之和。3连裤袜
规格尺寸及公差见表1~表6。
表1棉罗口短袜规格尺寸及公差
底长公差
总长公差
FZ/T73001—2008
单位为厘米
口高公差
FZ/T73001-2008
表1(续)
底长公差
总长公差
表2锦纶丝罗口、宽紧口短筒袜规格尺寸及公差底长公差
(脚尖为弹力锦纶
丝±1)
罗口米公差
单位为厘米
口高公差
单位为厘米
宽紧口袜公差
弹力锦纶丝罗口、宽紧口短筒袜规格尺寸及公差底长公差
罗口袜公差
单位为厘米
宽紧口棘公差
短筒袜
中简袜
长简袜
连裤袜
总长》
口高》
高弹无跟袜规格尺寸及公差
口宽公差
注:不定型袜及全氨纶包芯丝袜不考核总长。表5
腰宽公差
棉/弹力锦纶丝(涤纶丝)交织袜规格尺寸及公差底长公差
规格尺寸分等规定
见表7。
总长公差
口高公差
棉/氨纶包芯纱交织袜规格尺寸及公差底长公差
高弹短简袜
高弹中简袜
高弹长筒袜
总长公差
规格尺寸分等规定
符合本标准及公差
FZ/T73001—2008Www.bzxZ.net
单位为厘米
直档公差
单位为厘米
口宽公差
单位为厘米
单位为厘米
FZ/T73001—2008
表面疵点
见表8。
宽紧口袜
连裤袜
症点名称
粗丝(线)
稀路针
抽丝、松紧纹
花型变形
乱花纹
表纱扎碎
里纱翻丝
宽紧口松紧
挂口症点
缝头歪角
缝头滞针、缝头
破洞、缝头
半丝、编织破润
横道(缝头)不齐
罗口不平服
色花、油污渍、
表7(续)
符合本标准及公差
符合本标准及公差
符合本标准及公差
表8表面症点
轻微的:脚面部位限1cm,其他部位累计限0.5转
袜口部位不限,着力点处不允许,其他部位限0.5转
不允许
轻微的脚面部位限3条;
明显的:袜口部位允许
轻微的抽丝脚面部位1cm1处,其他部位1.5cm2处,轻微的抽紧和松紧纹允许锦纶丝袜脚面部位不允许,其他部位分3个
不影响美观者
卿面部位限3处,其他部位轻微允许轻微的:袜面部位0.3cm1处,着力点处不允许
轻微的:袜面部位不允许,袜头、袜跟0.3cm1处
轻微的允许
罗口套歪不明显
歪角:允许粗针2针,中针3针,细针4针。轻微松紧允许
不允许
允许0.5cm
轻微允许
轻微的不影响美观允许
同一双允许4一5级;同一只袜头、袜跟与袜身允许3一4级,异色袜头、袜跟除外合格
单位为厘米
超出一等品标准公差一0.5
超出一等品标准公差一1
超出一等品标准公差一0.S
超出一等品标准公差一1.5
超出一等品标准公差一1.5
合格品
明显的:脚面部位累计限0.5转,其他部位0.5转以内限3处
轻微的:着力点处不允许,其他部位不限
不允许
明显的:袜面部位限3条
轻微的抽丝2.5cm2处,明显的抽紧和松紧纹允许
脚面部位分散3个,其他部位允许稍影响美观者一双相似
轻微的:着力点处不允许,其他部位0.5cm2处
袜面部位0.3cm2处,袜头、袜跟0.3cm2处
明显的允许
罗口套叠较明显
歪角:允许粗针4针,中针5针,细针6针。明显松紧允许
不允许
允许1cm
较明显允许
同一双允许4级,同一只袜头、袜跟与袜身允许3级,异色袜头、袜跟除外
疵点名称
长短不一
原丝不良
粗丝、丝结
编织坏针、漏
针、针洞
缝档高低头
缝纫打指
大小袜头
小袜头
缝裆头
色花、油污渍、
长短不一
不配对
表8(续)
脚面部位不允许,其他部位修痕0.5cm内限1处
不允许
不允许
腿部、脚面部位不允许
不允许
不允许
腿部不连续小花针限5个
腰部橡筋缝合处上、下高低差异0.5cm及以内
袜头部位不允许,其他部位轻微允许互差0.5cm及以内
不低于1.5cm
档缝未缝住或缝出裤部网眼不允许缝裆头打结处散口不允许
轻微的允许
同一双允许4—5级
分散状0.5cm3处或1cm1处
轻微的允许
不允许
不允许(有一根丝头抽出的)
0.5cm~1.5cm之内允许
两袜筒表面纹路不一致不允许
注1:测量外观症点长度,以疵点最长长度(直径)计量。注2:表面疵点外观形态按《辣子表面症点彩色样照》评定、注3:凡遗条文未规定的外观癌点,参照相应疵点酌情处理。注4:色差按GB250评定。
注5:截点程度措述:
点在直观上不明显,通过仔细辨认才可看出。不影响总体效果,但能感觉到疵点的存在,点程度明显影响总体效果。
缝制要求
FZ/T73001—2008
轻微修痕允许
不明显允许
不允许
不允许
腰部橡筋缝合处上、下高低差异0.7cm及以内
轻微允许
互差0.8cm及以内
不低于1.5cm
明显的除脚面部位允许
同一双允许4级
分散状0.5cm5处或1cm2处
裤袜合裆用三线或四线包缝机缝制,缝边(刀门)宽度为0.3cm~0.4cm,针迹密度三线包缝不低于10针/cm,四线包缝不低于8针/cm,缝迹直向拉伸不脱不散,合档后两腿的防脱散横列上下差异不超过1.5cm。
防脱散缝合长度不低于1.5cm。
FZ/T73001—2008
薄棉袜及新型纤维袜类(天然、再生、合成),袜头、袜根部位应加固(加固方法不限)。高弹袜用弹力缝纫线缝制。
内在质量要求和分等规定
内在质量要求
直、横向延伸值及公差见表9~表155. 4. 1.1
棉纱线罗口短袜横向延伸值及公差袜口
锦纶丝罗口、宽紧口短筒袜横向延伸值及公差袜
罗口、袜筒简公差
单位为厘米
袜口、袜简公差
单位为厘米
宽紧口不低于
短筒棘
中简袜
长简袜
高弹锦纶丝袜
表10(续)
罗口、袜筒公差
弹力锦纶丝罗口、宽紧口短筒袜横向延伸值及公差罗口、抹简
高弹无跟袜模向延伸值
3高弹连裤袜直向
上林筒
、横向延伸值及公差
横向延伸值
高弹锦纶丝/氨纶包芯纱交织袜
绵纶长丝/氨纶包芯纱交织林
全氨纶包芯丝袜(天鹅绒袜)
33.3 dtex(30den)77.8 dtex
(70den)氮纶包芯纱袜
77,8 dtex(70 den)以上氨纶包芯纱袜
上袜筒
下袜筒
FZ/T73001—2008
单位为厘米
宽紧口不低于
单位为厘米
宽紧口不低于
单位为厘米
下袜筒
单位为厘米
直向延伸值
小提示:此标准内容仅展示完整标准里的部分截取内容,若需要完整标准请到上方自行免费下载完整标准文档。