首页 > 通信行业标准(YD) > YD/T 1692-2007 以太网交换机集群管理技术要求
YD/T 1692-2007

基本信息

标准号: YD/T 1692-2007

中文名称:以太网交换机集群管理技术要求

标准类别:通信行业标准(YD)

标准状态:现行

出版语种:简体中文

下载格式:.zip .pdf

下载大小:1211665

相关标签: 以太网交换机 集群 管理 技术

标准分类号

关联标准

出版信息

相关单位信息

标准简介

YD/T 1692-2007.Technical Specification for Ethernet Switches Group Management.
1范围
YD/T 1692规定了以太网的集群管理协议,包括集群的组成、拓扑收集、集群管理、集群访问等。
YD/T 1692适用于在一个连通的以太网范围内,不能跨越三层网络或其他非以太网类型的二层网络中,基于以太网协议的集群管理协议相关设备。
2规范性引用文件
下列文件中的条款通过本标准的引用而成为本标准的条款。凡是注日期的引用文件,其随后所有的修改单(不包括勘误的内容)或修订版均不适用于本标准。然而,鼓励根据本标准达成协议的各方研究是否可使用这些文件的最新版本。凡是不注8期的引用文件,其最新版本适用于本标准。
IETF RFC1071计算因特网校验和
IETF RFC3768虚拟路由器冗余协议(VRRP)
IEEE802.1Q虚拟桥接局域网
IEEE802.3CSMA/CD接入方式和物理层规范
3定义和缩略语
下列定义和缩略语适用于本标准。
3.1 定义
集群由一组交换机组成,构成一个统- -的管理域, 对外提供一个IP地址和一个管理接口,并提供对集群每个成员的管理和访问能力。
拓扑发现
交换机发现连接自身的其他交换机及相关信息的过程。
拓扑收集
一个交换机收集一定范围的交换机连接情况及相关信息的过程,从而获得网络拓扑结构信息,也称拓扑结构信息收集,文中都简称拓扑收集。
集群访问对集群成员的某种应用服务的访问,如某个成员的FTP服务。

标准图片预览

YD/T 1692-2007 以太网交换机集群管理技术要求
YD/T 1692-2007 以太网交换机集群管理技术要求
YD/T 1692-2007 以太网交换机集群管理技术要求
YD/T 1692-2007 以太网交换机集群管理技术要求
YD/T 1692-2007 以太网交换机集群管理技术要求

标准内容

ICS 33 040 40
中华人民共和国通信行业标准
YD/T 1692-2007
以太网交换机集群管理技术要求Technical Specification for Ethernet Switches Group Management2007-09-29 发布
2008-01-01实施
中华人民共和国信息产业部发布前言·
范围-
2规范性引用文件·.
3定义和缩略语
集群管理体系结构和总体要求·4
4.1集群管理的结构.
4.2集群的管理功能
5集群拓扑收集协议·
5.1集群拓扑收集协议简述-
邻居发现·
5.3拓扑收集·
5.4基于VLAN(虚拟局域网)的拓扑收集集群的建立和维护,
6.1集群中角色定义和转换规则·6.2集群管理状态机
6.3集群的建立和维护**
6.4集群访问·
-TTKAONTKAc=
YD/T 1692-2007
YD/T 1692-2007
本标谁是对一组交换机组成的集群管理的技术要求,在制定过程中参考了YD/T1099-2005《以太网交换机技术要求》、YD/T1141-2007《以太网交换机测试方法》、YDT1255-2003《具有路由功能的以太网交换机技术要求》和YD/T1287-2003《具有路由功能的以太网交换机测试方法》本标准由中国通信标准化协会提出并归口。本标准起草单位:华为投术有限公司、中国电信集团公司、上海贝尔阿尔卡特股份有限公司、杭州华三通信技术有限公司、成都迈普产业集团有限公司、武汉邮电科学研究院、中兴通讯股份有限公司本标准主要起草人:畅文俊、绎应忠、程汝刚、杨利明、严进华、陈江中、问忠清、曲延锋、马润斌、罗鉴
1范围
以太网交换机集群管理技术要求YD/T1692-2007
本标推规定了以太网的集群管理协议,包括集群的组成、拓扑收集、集群管理、集群访问等。本标准适用于在一个连通的以太网范围内,不能跨越一层网络或其他非以太网类型的二层网络中,基于以太网协议的集群管理协议相关设备:2规范性引用交件
下列文件中的条款通过本标谁的引用而成为本标的条款。凡是注日期的引用文件,其随后所有的修改单(不包括勘误的内容》或修订版均不适用于本标准。然而,鼓励根据本标准达成协议的各方研究是否可使用这些文件的最新版本。凡是不注日期的引用文件,其最新版本适用于本标准。ETF RFC1071
IETF RFC3768
IEEE802.1Q
IEEE802.3
定义和缩略语
算因特网校验和
虚拟路山器几余协议(VRRP)
虚拟桥接同域网
CSMA/CDI接入方式和物理层规范下列定义和缩略语适用于本标推。3.1定义
集群由一组交换机组成,构成一个统一的管理域,对外提供一个卫地此和一个管理接口,并提供对集群每个成员的管理和访问能力,拓扑发现
交换机发现连接自身的其他交换机及相关信息的过程。拓扑收策
一个交换机收集一定范围的交换机连接情况及相关信息的过程,从而获得网络拓扑结构信息,也称拓扑结构信息收集,文中都简称拓扑收集。集群访问
对集群成员的某种应用服务的访问,如某个成员的FTP服务。命令交换机
在集群中,提供对整个集群的管理接口作用的交换机称为命令交换机,它也是在集群中惟一配置公网P地址的交换机(同时也存在一个私网地址,和成员交换机互)。对集群中的成员进行配置、管理、监控,都必须通过命令交换机来进行。命令交换机对接收到的配置命令等进行重定向,把它发送到相应的交换机进行处理。
备份交换机
TT KAONT KAca=
YD/T1692-2007
备份交换机用于对命令交换机的备份。当命令交换机失效时,具有最高优先级的备份交换机将成为命令交换机。
成员交换机
集群的成员。对成员交换机的管理是通过命令交换机的代理来完成的,它可以不设置公网卫地候选交换机
候选交换机是指未切入任何群管理的具有集群能力的交换机。管理 VLAN
运行交换机集群管理协议的VLAN3.2缩略语
Application Layer Gateway
Discovery Packet
File Transfer Protocol
Hypertext Transfer Protocol
Intemet Protocol
Media Access Contral
Multiple Spanning Tree ProtocolNetwork Address Translate
Sinple Network Management ProtocolSpanning Tree Protocol
Transfer Control Protocol
Virtual Local Area Network
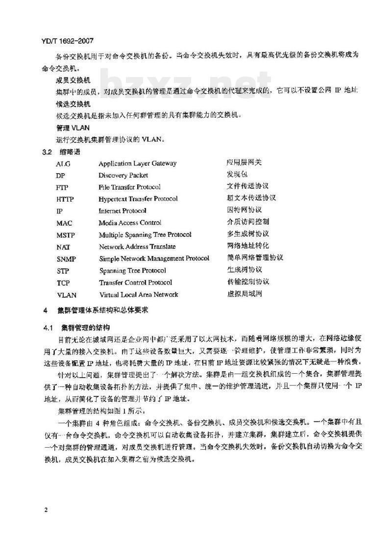
4集群管理体系结构和总体要求
集群管理的结构
应用层网关
发现包
文件传送协议
超文本传送协议
因特网协议
齐质访间控制
多生成树协议
网络地址转化
简单网络管理协议
生成树协议
传输控制协议
虚拟局域网
目前无论在城域网还是企业网都泛采用了以太网技术,而随着网络规模的增大,在网络边缘使用了大量的接入交换机。由丁这些设备数量巨大,又需要逐-管理维护,使管理工作非常繁琐,同时为这些设备配置卫地址,也将耗费大量的P地址,在日前P地址资源比较张的情况下无疑是一种浪费针对以上问题,集群管理提出了,·个解决方法。集群是由一组交换机组成的一个集合,集群管理提供了一种自动收集设备抵扑的方法,并提供了集中、统一的维护管理通道,并且一个集群只使用·个IP地址,从而简化了设备的管理刃节约了地址,集群管理的结构如图1所示。
一个集群由4种角色组成:命令交换机、备份交换机、成员交换机和候选交换机。一个集群中有且仪有台命令交换机,命令交换机可以白动收集设备拓扑,并建立集群,集群建立后,命令交换机提供一个对集群的管理通道,对成员交换机进行管理。当命令交换机失效时,备份交换机自动切换为命令交换机,成员交换机在加入集群之前为候选交换机。2
成员交换机
成员交换机
4.2集群的管理功能
命零交换机
候选交换机
备份交换机
成觅交换机
成员交换机
图1集群管理的结构
成员变换机
YD/T 1692-2007
参与集群管理的交换机可以支持集群拓扑收集协议(GroupTopologyProtocol),这些交换机通过拓扑发现报文能发现各自的邻居,命令交换机收集候选交换机的邻居发现信息,绘制整个集群的拓扑图,命令交换机请求候选交换机加入集群,候选交换机加入集群成为成员交换机后,通过命令交换机可以对其逊行管理维护。
集群建立后,命令交换机提供一个对集群的音理通道,管理员可以通过任何方式对集群的成员进行管理,如SNMP、Telnet、HTTP等,在此基础上可以实现成员交换机的批量配置等功能,大大减轻设备维护管理的工作量。
集群拓扑收集协议
5.1集群拓扑收集协议简述
集群拓扑收集包括邻居发现和拓扑收集两个部分,使用集群拓收集协议(GroupTopalogyProtocol)集群拓扑收集报文承载于Etheimet2顿之上,格式如图2所示。目的MLAC地址
(6字节)
源MAC地址
(6字节)
802.14标益
(4节)
协议类型
报文类型
[4字节】
图2集群拓扑收集报文的格式
报文净薇荷(可
变长)
(4字节)
其中,目的MAC地址可以采用单播地址,也采用组播地址0x0180C200000A,具体描述见5.2和5.3节。
802.1标签包含2个字节的标签协议标识(TPID,TagProtocolIdentifier,它的值是.0x8100)和2个字节的标签控制信息(TCI,TagConurolInformation),其中TCI包含VLANID(虚拟局域网)和优先级,详细内容见IEEE802.1q。当报文类型是拓扑发现(邻居发现)报文或者发送端口在相应VLAN中的Untag时,则不进行802.1g标记。
协议类型为0x88A7。
报文类型的可能取值有以下4种:3
TKAONIKAca=
YD/T 1692-2007
0x00010000:集群管理协识报文。建立集群和管理维护集群时使用,见6.3.1节描述0x00030000:拓扑发现报文,在邻居发现过程中使用。成员交换机在邻居发现过程巾发现与本设备直接相连的其他设备以及这些设备的相关信总。0x00040000:拓扑收集报文,在拓扑收集过程中使用,命令交换机在拓扑收集过程中收集设备的拓扑情况。
0x00110000:二层握手报文,报文净载荷见6.3.1节。报文净载荷是每种报文的具体内容。长度不足64字节的报文后面要补0,使报文达到4byte其余部分见EEE802.3。
5.2邻居发现
邻居发现过程中使用拓扑发现报文(DiscoveryPacket)报文承载于Ethernet2,日的地址使用组播地址0x0180C200000A。报文格式如图3所示Version
(1byte)
(1byte)
CheckSum
(2byte)
(2byie)
Length
(2byte)
图3拓扑发现报文的格式
其中,Version表示报文的版本号,填oxo1。TTL表示报文接收者保存这个报文的时间,单位为S。CheckSun为整个报文的校验和,具体计算方法见 EIFRFC1071。Value
(varigble)
Type、Length。Value三个字段为一组,表示本设备一种类型的信息,每个报文中可能有多个这样的组,表示多种类型的信息。当一个报文不能包含所有信息时,这些信息可以分拆在两个或多个报文中,但一组的信息必须完整。
Type可能的取值如下:
+ Device D (0x0001)
+ Port ID (0x0002)
+ Hostnarne (0x0003)
+Address (0x0004)
+ Capabilities (0x0005)
Version (0x0006)
e Deseription (0x0007)
?IPPrefix (0x0008)
MauuagementVLAN(Ox000A)
Full/half-duplex(Ox000B)
ManagementCapabilities(0x0020)其他(保留)
各选项的含义见Value的描述。
Length为Type+Length+Value域的长度,单位byte,Value的长度取决于Type的取值,具体见Value的描述。
Value取决于Type的值,分别取不同的值:4
YD/T 1692-2007
●当Type为Device ID时,Value长度为10byte,表示设备标识,惟一标识一台设备,设备标识格式如下:
Reserved[4byre]
发逆者的 MAC 地址(6byte)
Reservel字段固定填0x00000000。每个拓扑发现报文中必须包含该类型的信息。。当Type为Hostiane时,Value表示发送者的主机名,长度可变,但不应超过32byte,为主机名的实际长度,在拓扑发现报文中可选。。当Type为Address时。Value表示端口的各种协议地址和系统管理地所,长度可变,为该域的实际长度,在拓扑发现报文可选。该域可以包含多个地址,格式如下:地址数(4byte)
地止(可变长)
其中,地址数表示Value中包含的地址的个数,地址数后面紧跟的是一个或多个具体的地址,地址的格式如下:
Farmat
[ibyte)
Prntncol Length
(tbyte)
Protocol
(Variable]
其中,Format表示协议类型,可能的取值有:0x01表示 NLPID格式:wwW.bzxz.Net
0x02表示802.2格式。
Address Length
(2bytes)
Address
(Variable)
Protocol Length 表示 Protocol 域的长度。当 Format 为 NLPmD 格式时为 1;当 Format 为 802.,2格式时为3或8;支持 SNAP为8,否则为3。Protocol表示协议种类,可能的取值有:0x81ISO CLNS
OxCC--IP
0xAAAA03 000000 0800—IPv6
0xAAAA03 Q00000 6003-DECNET Phase IV0xAAAA03 000000 809B—AppleTalk0xAAAA03 000000 8137Novell TPXOxAAAA03 000000 80C4--Banyan VINES0xAAAA03 (00000 0600-XNS
0xAAAA03 000000 8019—ApolloDomainAddress Length 表示 Address 域的长度。Address表示地址的其体值。
,当 Type 为 Port ID 时,Value 表示发送端口的描述符,为 ASCII 字符串,用于显示,识别端口,在发送设备惟一即可。长度可变,为该域的实际长度,在拓扑发现报文必须。。当Type为 Capabilities时,Value 表示设备的转发能力,长度为 4byte,在拓扑发现报文可选。可能的取值有:
具有路由功能:
L2透明桥协议:
TKAONIKAca=
YD/T 1692-2007
L2源路径桥:
L2交换,但不运行Spanning Tree Protocol:支持基本P协议:
在非路由接口,不转发 IGMP Report报文:支持 VLANTrunk:
支持IPSnooping:
0x010D支持 GMRP.
设备可能支持多种能力,有多种能力时,各个能力值与运算得到最后的能力值。当Type为Version时,Value表示设备的软件版本号,为ASCI字符串,长度可变,为该域的实际长度,在拓扑发现报文可选。当Type为Descriptian时,Value表示设备描述,为ASCI字符串,长度可变,为该域的实际长度,在拓扑发现报文可选。
,当Type为IPPrefix附,Value表示端口的所有P网段,每个P网段长度为5byte,前4byte为网络地址,后一个字节为掩码长度,如果有多个P网段,顺序排列。该域长度为IP网段个数×5,在拓扑发现报文可选。
。当Type为ManagementVLAN时,Value表示发送端口的管理VLAND,该域长度为2byte,在拓扑发现报文可选。
。当Type为Full/half-duplex时,Value表示发送端口是否双工模式,1表示是双工模式,2表示半双工模式。长度是1byte。
●当Type为ManagementCapabilities时,Value表示支持的管理方式,每个字节表示一种方式。长度可变,为该域的实际长度。管理方式取值可能为:Oxol
Telnet:
SNMPVI:
SNMPV2;
SNMP V3:
FTPServer:
FTP Client:
TFTP Server:
TFTPClient:
支持集群NAT转换(作为命令交换机),参见6.4.1;支持集群重定向方式(作为命令交换机)参见6.4.2支持集群重定方式(作为成员交换机),参见6.4.2:支持集群管理报文Ethernet封装方式(作为命令交换机),参见6.4.3:支持集群管理报文Ethernet封装方式(作为成员交换机),参见6.4.3:支持集群SNMP重定向方式(作为命令交换机),参见6.4.4。当交换机的端口Enable或UP后,必须立即从该端口发送三个拓扑发现报文,间隔时间为10Oms。6
YD/T 1692-2007
发送多个文是为广增加可靠性。设备正常运行时,必须定时向所有活端口发送拓扑发现报文,时间问隔为608
设备在发送拓扑发现报文的同时,必颈从所有端口接收拓扑发现报文,并从拓扑发现报文中提取设备的信息,将这些信息储存起来,称为DPCache:当收到的拓扑发现报文中的信息和储存的不同时,则更新储存的信息。设备绝不能转发拓扑发现报文,否则会造成报文广播泛滥。为了发现设备的完全连接情况,在STPblock端口也需要收发拓扑发现报文。DPCache的信息必须支持老化。如果当DPCache中信息在TTL(在拓扑发现报文中规定)时间内没有被刷新,必须被删除,TTL建议为180s。5.3拓扑收集
拓扑收集报文(TopologyPackct》包括三种类型:拓扑请求、直接拓扑请求和拓扑应答。拓扑请求目的地址使用组播地址0x0180C200000A,报文格式如图4。Version
(1bylc)
(1byte)
Neighbor I'ort Nun.
(ihyte)
Addras list
(lbyte)
CheckSum
(2hyte)
Segruent
(1byte)
Packet Type
(tbyte
Serial
(abyte))
IndexID
(tbyte)
Packet Length
(2byte)
图4拓扑收集报文格式
其中,Version表示报文的版本号,填1TTL表示拓扑收集的范围,单位为跳数,详细见本节后叙描述。CheckSum表示整个报文的检验和,计算方法见正TFRFC1071。Hop Delay
(2byte)
Adress
Numbear(Ibyta)
Pant Telay
(2ayte)
Resarvad
(lbyte)
PacketType表示报文类型,填0x01(拓扑请求报文),其他可能的取值有0x02(拓扑应答报文)、0x03(直接拓扑请求报文)。
IndexD为报文标志,惟一标志一次拓扑请求,详细见本节后叙描述。HopDelay表示设备收到拓扑请求报文到第次转发拓扑请求报文的延时,单位为10orus。PortDeiay表示设备在相邻端口转发拓扑请求报文的延时,单位为1Oms。Neighbor PortNum表示和设备邻接的端口数,拓扑请求报文中无意义,填0Segment表示报文是否分片,有三种可能的取值:0元00(不分片):
0x02(有后继分片):
0x03《最后一个分片)。
Serial表示分片序号,仅当分片时有效,无效时填o。Packet Length表示报文长度。
AddressNumber表示拓扑请求报文经过路径的跳数,详细描述见本节后续捕述。Reserved(保留)
AddressList表示拓扑请求报文经过的路径,记录经过的每一跳的MAC地址,可能有多个,顺序排列见本节后续描述。
直接拓扑请求报文格式同拓扑请求报义,所不同的是直接拆扑请求报文的月的地址采用被收集设备7
TT KAONT KAca=
YD/T 1692~2007
的单播MAC地址。
拓扑应答报文格式如图5所示。
Varsion
( Ibyte)
(Lbyte)
Neighber Port Num
(1bye)
(2bye)
Length
(2byte)
Checksum
[(2byto)
Segment
(Iby te)
[variable)
Facket Type
(1byte)
Sarial
(Ibyte)
(ibyte)
Address Number
(tbyte)
图5拓扑应答抵文的格式
其中,Version表示报文的版本号,填1。TTL表示拓扑收集的范围,单位为跳数,在响应报文中无意义。CheckSum 表示整个报文的检验和,计算方法见 IETF RFC1071。PacketType表示报文类型,在拓扑应答报文中固定填Ox02。Hop Delay
(2hyee)
Reserved
(Lbyte)
IndexID为报文标志,推一标志一次拓扑请求,详细见本节后叙描述。HopDelay 在拓扑应答报文无意义。PaortDelay在拓扑应答报文无意义。Neighbor Port Num表示连接邻接设备的端口数。Segment表示报文是否分片,有兰种可能的取值:0x00(不分片>t
0x02(有后继分片);
0x03【最后个分片)。
Serial衰示分片序号,仅当分片时有效,无效时填0。Address Number在拓扑应答报文中无意义,拷贝请求报文的内容。Address Pointer (保鼠),
Address List拷贝请求报文的内容。Poet Delay
(2byie)
Adkress list
(variable)
Type、Length、Value三个字段为一组,表示一种类型的信息,每个报文中可能有多个这样的组,表示多种类型的信息。当一个报文不能包含所有信息时,这些信息可以分拆在两个或多个报文中,但一组的信息必须完整。
Type可能的取值如下:
+ DevicelD (0x0001)
* Hostname (0x0002)
+Version (0xD003)
Description(Ox0004)
+ IPPrefix (0x0005)
Neighbors (0x0006)
Capabilities (0x0007)
+ Cluster (0x0008)
Managerient VLAN (OxO00A)
其他(保留)
YD/T1692-2007
Length表示Type+Length+Value域的总长度,Value的长度取决于Type的取值,具体见Value的描述。Value根据Type不同的取值,意义如下:。当Type取值为DeviceID时,Value表示设备标识,具体见拓扑发现报文中DeviceID的描述。当Type取俏为Hostname时,Value表示主机名,具体见拓扑发现报文中Hostname的描述。●当Type取值为Version时,Value表示设备款件版本号,具体见拓扑发现报文中Version的描述。。当Type取值为Description时,Value表示设备描述,具体见拓扑发现报文中Description的描述。当Type取值为IPPrefix时,Value表示端口所有的IP网段,具体拓扑发现报文中IPPrefix的摧,当Type取值为Neighbors时,Value表示和本设备邻接的设备的端口迹接情况,报文格式如下。都接端口数
(2pyte)
舒接州口信息
【可变长)
其中,邻接表项数表示有多少邻居设备的端口和本设备连接邻接端口息表示和本设备连接端口的信息,一个端口一组信息,共有邻接端口数个信息,息格式如下
Device Extend D
(100yte)
Poer Peort ID
(Vavible)
Native Pot Longth
(2hyte)
Font speed
(4byte)
Netive Pocl ID
(Veriabke)
Ful/half-duplex (tbyte)
STP state
(Ibyte)
Peer Poet Length
(2byte)
其中,DeviceExtendID表示邻居设备标识,具伴含义具体见拓扑发现报文中DeviceID的描述。Native Port Length表示Native Port D域的长度。NativePortD表示和邻居设备端口相连的本设备端口的描述,格式同拓扑发现中的PortID。Peer Port Length表示Peer Port ID域的长度。Peer Part ID表示和本设备相连的邻居设备端口的描述,格式同拓扑发现中的Port ID。Option Length表示Option Length+Option域的长度。Portspeed表示本地端口速度,单位为MbitvsFul/half-duplex表示本地端口单/双工,1为全双工,2为半双工。STPstate表示本地端口的STP状态,1表示可正常收发报文,0表示其他状态。,当Type取值为Capabilities时,Value表示设备的转发能力,具体见拓扑发现报文中Capabilities的描述。
当Type取值为Cluster时,Value表示设备的集群信息,集群信息格式如下:角色
(字节
【6字)
-TT KAONT KAca=
集群名称
(可变长)
小提示:此标准内容仅展示完整标准里的部分截取内容,若需要完整标准请到上方自行免费下载完整标准文档。