首页 > 其他行业标准 > FZ/T 10008-2018棉及化纤纯纺、混纺纱线标志与包装
FZ/T 10008-2018

基本信息

标准号: FZ/T 10008-2018

中文名称:棉及化纤纯纺、混纺纱线标志与包装

标准类别:其他行业标准

英文名称:Marking and packing of yarn spun with pure cotton,pure chemical fibre or blend

标准状态:现行

发布日期:2018-10-22

实施日期:2019-04-01

出版语种:简体中文

下载格式:.pdf .zip

相关标签: 棉及 化纤 纯纺 混纺纱 标志 包装

标准分类号

标准ICS号:纺织和皮革技术>>纺织产品>>59.080.01纺织产品综合

中标分类号:纺织>>纺织综合>>W08标志、包装、运输、贮存

关联标准

替代情况:替代FZ/T 10008-2009

出版信息

出版社:中国标准出版社

页数:8页

标准价格:14.0

出版日期:2019-01-01

相关单位信息

起草人:王憬义、景慎全、戴福文、陈乃英

起草单位:上海市纺织工业技术监督所、安徽省纤维检验局、浙江春江轻纺集团有限责任公司、中国棉纺织行业协会

归口单位:全国纺织品标准化技术委员会棉纺织品分技术委员会(TC 209/SC 10)

提出单位:中国纺织工业联合会

发布部门:工业和信息化部

标准简介

本标准规定了棉及化纤纯纺、混纺纱线标志与包装的术语和定义、标志、包装。 本标准适用于棉、化纤、其他纤维纯纺或混纺本色纱线。


标准图片预览

FZ/T 10008-2018棉及化纤纯纺、混纺纱线标志与包装
FZ/T 10008-2018棉及化纤纯纺、混纺纱线标志与包装
FZ/T 10008-2018棉及化纤纯纺、混纺纱线标志与包装
FZ/T 10008-2018棉及化纤纯纺、混纺纱线标志与包装
FZ/T 10008-2018棉及化纤纯纺、混纺纱线标志与包装

标准内容

ICS59.080.01
中华人民共和国纺织行业标准
FZ/T10008—2018
代替FZ/T10008—2009
棉及化纤纯纺、混纺纱线标志与包装Marking and packing of yarn spun with pure cotton, pure chemical fibre or blend2018-10-22发布
中华人民共和国工业和信息化部2019-04-01实施
本标准按照GB/T1.1一2009给出的规则起草。FZ/T10008—2018
本标准代替FZ/T10008一2009《棉及化纤纯纺、混纺本色纱线标志与包装》。与FZ/T100082009相比主要技术变化如下:
一将标准名称修改为棉及化纤纯纺、混纺纱线标志与包装;一一扩大标准适用范围,增加棉、化纤与其他纤维混纺纱线、色纺纱线;对制造者信息内容进行了完善补充;-纤维含量混纺比明确为以公定质量比表示;纱线品种规格的代号标注规定中增加了对色纺纱颜色代号的标注要求;表1中增加新的纤维和纺纱工艺代号;一表2中绞纱线的包装方式修改为打包绳(带)包装。本标准由中国纺织工业联合会提出。本标准由全国纺织品标准化技术委员会棉纺织品分技术委员会(TC209/SC10)归口本标准起草单位:上海市纺织工业技术监督所、安徽省纤维检验局、浙江春江轻纺集团有限责任公司、中国棉纺织行业协会。
本标准主要起草人:王憬义、景慎全、戴福文、陈乃英。本标准所代替标准的历次版本发布情况为:-ZBW08001—1985、FZ/T10008—1996、FZ/T10008—2009。1
1范围
棉及化纤纯纺、混纺纱线标志与包装FZ/T10008—2018
本标准规定了棉及化纤纯纺、混纺纱线标志与包装的术语和定义及标志、包装的方法。本标准适用于棉、化纤、其他纤维纯纺或混纺本色纱线。2规范性引用文件
下列文件对于本文件的应用是必不可少的。凡是注日期的引用文件,仅注日期的版本适用于本文件。凡是不注日期的引用文件,其最新版本(包括所有的修改单)适用于本文件GB/T9994—2008纺织材料公定回潮率GB/T29862
2纺织品纤维含量的标识
FZ/T10007棉及化纤纯纺、混纺本色纱线检验规则3术语和定义
GB/T9994一2008确立的以及下列术语和定义适用于本文件。3.1
毛重grossweight
纱线及其包装物的重量之和。
净重netweight
毛重扣减包装物重量后的重量。4标志
纱线的标志应明确、清楚、耐久、易于识别,并在质量、数量等方面与内装物相符。4.1
4.2纱线的标志分为刷唛和标签两种。4.3纱线标志应注明以下内容。下载标准就来标准下载网
4.3.1制造者信息
纱线产品包装上应标明承担法律责任的制造者依法登记注册的名称和地址。进口纱线产品包装上应标明原产地(国家或地区),以及代理商或进口商或销售商在中国大陆依法登记注册的名称和地址。
4.3.2产品品名或规格
产品品名或规格的标注应符合国家标准、行业标准等的规定,应标明纱线的原料成分、纤维含量、公称线密度(tex制)等。
4.3.3产品标准编号
应标明所执行的产品国家标准、行业标准、地方标准、团体标准或企业标准的编号。4.3.4产品质量等级
FZ/T10008—2018
产品标准中明确规定质量(品质)等级的产品,应按有关产品标准的规定标明产品质量等级。4.3.5毛重和体积
为满足运输需要,可标明毛重和体积。4.3.6净重
应标明最小包装的纱线在公定回潮率时的净重。4.3.7生产批号或成包日期
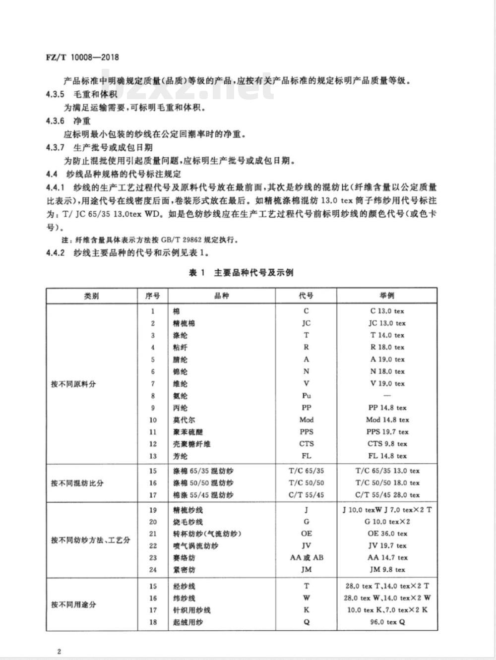
为防止混批使用引起质量问题,应标明生产批号或成包日期。4.4纱线品种规格的代号标注规定4.4.1纱线的生产工艺过程代号及原料代号放在最前面,其次是纱线的混纺比(纤维含量以公定质量比表示),用途代号在线密度后面,卷装形式放在最后。如精梳涤棉混纺13.0tex筒子纬纱用代号标注为:T/JC65/3513.0texWD。如是色纺纱线应在生产工艺过程代号前标明纱线的颜色代号(或色卡号)。
注:纤维含量具体表示方法按GB/T29862规定执行。4.4.2纱线主要品种的代号和示例见表1。表1主要品种代号及示例
按不同原料分
按不同混纺比分
按不同纺纱方法、工艺分
按不同用途分
精梳棉
莫代尔
聚苯硫醚
壳聚糖纤维
涤棉65/35混纺纱
涤棉50/50混纺纱
棉涤55/45混纺纱
精梳纱线
烧毛纱线
转杯纺纱(气流纺纱)
喷气涡流纺纱
赛络纺
紧密纺
经纱线
纬纱线
针织用纱线
起绒用纱
T/C65/35
T/C50/50
C/T55/45
AA或AB
JC13.0tex
PP14.8tex
Mod14.8tex
PPS19.7tex
CTS9.8tex
FL14.8tex
T/C65/3513.0tex
T/C50/5018.0tex
C/T55/4528.0tex
J10.0texWJ7.0texX2T
G10.0texX2
OE36.0tex
JV19.7tex
AA14.7tex
28.0texT,14.0texX2T
28.0texW、14.0texX2W
10.0texK7.0texX2K
按卷装形式分
5包装
包装要求
绞纱线
简子纱线
表1 (续)
FZ/T10008—2018
28.0 texR,14.0texX2R
20.0texD14.0texX2D
包装应保证其产品质量不受损坏,并适于防潮、储存和运输。包装材料的规格和要求应与包装产品相适应。
包装材料
筒子纱线常用的包装材料有:编织袋、布袋、纸箱、托盘、打包绳(带),包内衬垫用的衬纸、塑料薄5.2.1
膜等。
绞纱线常用的包装材料有:包皮布、包内衬垫用的衬纸、捆扎线、打包绳(带)等。包装材料应符合相关标准规定。包装方式
包装方式及技术要求按表2。
简子纱线
绞纱线
包装规格
包装方式
塑料编织袋或布袋包装
纸箱包装
托盘包装
打包绳(带)包装
筒子纱线的包装规格
包装方式及技术要求
技术要求
捆扎紧牢,筒子纱线不外露
按协议规定
按协议规定
包装应完整严密,绞纱线应排列整齐、不外露筒子纱线的包装规格分为定重包装和定个数包装。简子纱线定重包装分为定重成包和定重成箱。5.4.1.3
简子纱线定重成包:按公定回潮率时的净重确定,每包净重25kg或20kg。也可按协议规定。5.4.1.4简子纱线定重成箱:按公定回潮率时的净重确定,每箱净重按协议规定。5.4.1.5简子纱线定个数成包:根据包装大小和筒子尺寸,规定每包的筒子纱线的个数装包称重,折合为公定回潮率时的净重收付。
绞纱线的包装规格
绞纱线的包装分为小包、中包、大包三种。FZ/T10008—2018
5.4.2.2每小包净重5kg,每小包分为100个单绞。每个单绞公称重量为50g,但根据不同线密度可以摇成1/4绞重12.5g,1/2绞重25g,双绞重100g,四绞重200g,或其他重量不等的小绞。小包体积以不大于0.012m为标准,其各边长度基本上控制在长30.5cm,宽23.5cm,高于16cm左右,绞纱线应经羊角撤绞,排列整齐,打成小包,在条件不具备的情况下,暂可用手挽。绞纱线应排列整齐,打成小包。5.4.2.3每20小包为一中包,重量为100kg。体积以不大于0.22m为标准,其各边长度基本上控制在长97cm,宽34cm,高68cm左右。5.4.2.4每40小包为一大包,重量为200kg,5.4.2.5绞纱线包装公称重量按公称线密度和公定回潮率确定,其体积可根据收付双方协议增减。5.4.3筒子纱线和绞纱线净重成包规定简子纱线和绞纱线按公定回潮率时的净重成包,其计算按FZ/T10007规定执行。5.5成包回潮率
纱线成包时,实际回潮率不宜过高,以防止需烂变质。6其他
如对标志、包装有特殊要求的,由供需双方另订协议。18000
小提示:此标准内容仅展示完整标准里的部分截取内容,若需要完整标准请到上方自行免费下载完整标准文档。