首页 > 其他行业标准 > FZ/T 94007.3-2013综 第3部分:织机综框用钢片综
FZ/T 94007.3-2013

基本信息

标准号: FZ/T 94007.3-2013

中文名称:综 第3部分:织机综框用钢片综

标准类别:其他行业标准

英文名称:Twin wire healds—Part 3:Twin steel sheet healds for weaving machines with heald frames

标准状态:现行

发布日期:2013-10-17

实施日期:2014-03-01

出版语种:简体中文

下载格式:.pdf .zip

相关标签: 织机

标准分类号

标准ICS号:纺织和皮革技术>>纺织机械>>59.120.30织机、织造机器

中标分类号:纺织>>纺织机械与器具>>W94织部机械与器具

关联标准

替代情况:替代FZ/T 94008-1992

出版信息

出版社:中国标准出版社

书号:155066·2-26242

页数:8页

标准价格:14.0

出版日期:2014-03-01

相关单位信息

起草人:付晓艳、赵玉生、余定雅、淡培霞

起草单位:绍兴县鼎丰纺织器材有限公司、陕西纺织器材研究所

归口单位:全国纺织机械与附件标准化技术委员会纺织器材分技术委员会(SAC/TC 215/SC 2)

提出单位:中国纺织工业联合会

发布部门:中华人民共和国工业和信息化部

主管部门:全国纺织机械与附件标准化技术委员会纺织器材分技术委员会(SAC/TC 215/SC 2)

标准简介

本部分规定了织机综框用钢片综的分类和标记、要求、试验方法、检验规则和包装、标志、储存。 本部分适用于钢片综。
FZ/T94007《综》分为以下3个部分:
———第1部分:提花织造用镶入综眼的钢丝综;
———第2部分:织机综框用钢丝综;
———第3部分:织机综框用钢片综。
本部分为FZ/T94007的第3部分。
本标准按照GB/T1.1—2009给出的规则起草。
本部分代替FZ/T94008—1992《织机用钢片综》。与FZ/T94008—1992相比,除编辑性修改外的主要技术变化如下:
———修改了产品分类(见3.1,1992年版的第3章);
———删除了图1、图2和表2、表3(见1992年版的3.4~3.6);
———修改了产品标记(见3.2,1992年版的3.7);
———修改了检验规则(见第6章,1992年版的第6章);
———修改了“标志、包装、运输、贮存”(见第7章,1992年版的第7章)。
本部分由中国纺织工业联合会提出。
本部分由全国纺织机械与附件标准化技术委员会纺织器材分技术委员会(SAC/TC215/SC2)归口。
本 部分起草单位:绍兴县鼎丰纺织器材有限公司、陕西纺织器材研究所。
本部分主要起草人:付晓艳、赵玉生、余定雅、淡培霞。
引 言
等同采用国际标准制定的GB/T19554.1—2004/ISO11677-1:1994《纺织机械与附件 开口式综耳钢片综及相应穿综杆的主要尺寸 第1部分:C型综耳》、GB/T19554.2—2004/ISO11677-2:1994《纺织机械与附件 开口式综耳钢片综及相应穿综杆的主要尺寸 第2部分:J型综耳》和修改采用ISO363:1992制定的国家标准GB/T19552—2004《纺织机械与附件 闭口综耳钢片综 尺寸》,都仅包括了织机综框用钢片综的范围、尺寸,虽然可以为消除国际贸易中有限的技术壁垒发挥积极作用;但是,其技术要素缺失不仅难以满足我国市场经济体制下使用标准的要求,且无可操作性。FZ/T94008—1992《织机用钢片综》虽然涵盖了各种类型织机用钢片综并列出了其尺寸规格,但是已不能满足织造技术发展的要求,而且标准中的错误也应予以纠正;因此,本部分在FZ/T94008—1992的基础上完善了上述3项国家标准中缺少的部分技术要素。在实际使用本部分时,应与上述3项国家标准紧密配套并用。
下列文件对于本文件的应用是必不可少的。凡是注日期的引用文件,仅注日期的版本适用于本文件。凡是不注日期的引用文件,其最新版本(包括所有的修改单)适用于本文件。
GB/T191 包装储运图示标志
GB/T2828.1 计数抽样检验程序 第1部分:按接收质量限(AQL)检索的逐批检验抽样计划(ISO2859-1:1999,IDT)
GB/T2829 周期检验计数抽样程序及表(适用于对过程稳定性的检验)
GB/T4340.1 金属材料 维氏硬度试验 第1部分:试验方法
GB/T4955 金属覆盖层 覆盖层厚度测量 阳极溶解库仑法
GB/T19552—2004 纺织机械与附件 闭口综耳钢片综 尺寸
GB/T19554.1—2004 纺织机械与附件 开口式综耳钢片综及相应穿综杆的主要尺寸 第1部分:C型综耳
GB/T19554.2—2004 纺织机械与附件 开口式综耳钢片综及相应穿综杆的主要尺寸 第2部分:J型综耳

标准图片预览

FZ/T 94007.3-2013综 第3部分:织机综框用钢片综
FZ/T 94007.3-2013综 第3部分:织机综框用钢片综
FZ/T 94007.3-2013综 第3部分:织机综框用钢片综
FZ/T 94007.3-2013综 第3部分:织机综框用钢片综
FZ/T 94007.3-2013综 第3部分:织机综框用钢片综

标准内容

ICS59.120.30
中华人民共和国纺织行业标准
FZ/T94007.3—2013
代替FZ/T94008—1992
综第3部分:织机综框用钢片综
Twin wire healds-Part 3:Twin steel sheet healds for weaving machineswithhealdframes
2013-10-17发布
中华人民共和国工业和信息化部发布
2014-03-01实施
中华人民共和国纺织
行业标准
第3部分:织机综框用钢片综
FZ/T94007.3—2013
中国标准出版社出版发行
北京市朝阳区和平里西街甲2号(100013)北京市西城区三里河北街16号(100045)网址www.spc.net.cn
总编室:(010)64275323发行中心:(010)51780235读者服务部:(010)68523946
中国标准出版社秦皇岛印刷厂印刷各地新华书店经销
开本880×12301/16
印张0.5字数10千字
2013年12月第一版2013年12月第一次印刷书号:155066·2-26242定价14.00元由本社发行中心调换
如有印装差错
版权专有侵权必究
举报电话:(010)68510107
FZ/T94007《综》分为以下3个部分:前言Www.bzxZ.net
一第1部分:提花织造用镶入综眼的钢丝综;-第2部分:织机综框用钢丝综;-第3部分:织机综框用钢片综。本部分为FZ/T94007的第3部分。本标准按照GB/T1.1一2009给出的规则起草。FZ/T94007.3—2013
本部分代替FZ/T94008—1992《织机用钢片综》。与FZ/T94008—1992相比,除编辑性修改外的主要技术变化如下:
修改了产品分类(见3.1,1992年版的第3章);—删除了图1、图2和表2、表3(见1992年版的3.4~3.6);修改了产品标记(见3.2,1992年版的3.7);修改了检验规则(见第6章,1992年版的第6章);修改了“标志、包装、运输、贮存”(见第7章,1992年版的第7章)。本部分由中国纺织工业联合会提出。本部分由全国纺织机械与附件标准化技术委员会纺织器材分技术委员会(SAC/TC215/SC2)归口。
本部分起草单位:绍兴县鼎丰纺织器材有限公司、陕西纺织器材研究所。本部分主要起草人:付晓艳、赵玉生、余定雅、淡培霞。I
FZ/T94007.3-2013
等同采用国际标准制定的GB/T19554.1—2004/ISO11677-1:1994《纺织机械与附件开口式综耳钢片综及相应穿综杆的主要尺寸第1部分:C型综耳》、GB/T19554.2—2004/ISO11677-2:1994《纺织机械与附件开口式综耳钢片综及相应穿综杆的主要尺寸第2部分:J型综耳》和修改采用ISO363:1992制定的国家标准GB/T19552一2004《纺织机械与附件闭口综耳钢片综尺寸》,都仅包括了织机综框用钢片综的范围、尺寸,虽然可以为消除国际贸易中有限的技术壁垒发挥积极作用;但是,其技术要素缺失不仅难以满足我国市场经济体制下使用标准的要求,且无可操作性。FZ/T94008一1992《织机用钢片综》虽然涵盖了各种类型织机用钢片综并列出了其尺寸规格,但是已不能满足织造技术发展的要求,而且标准中的错误也应予以纠正;因此,本部分在FZ/T94008一1992的基础上完善了上述3项国家标准中缺少的部分技术要素。在实际使用本部分时,应与上述3项国家标准紧密配套并用。地点
1范围
综第3部分:织机综框用钢片综
FZ/T94007.3—2013
FZ/T94007的本部分规定了织机综框用钢片综(以下简称“钢片综”)的分类和标记、要求、试验方法、检验规则和包装、标志、储存。本部分适用于钢片综。
2规范性引用文件
下列文件对于本文件的应用是必不可少的。凡是注日期的引用文件,仅注日期的版本适用于本文件。凡是不注日期的引用文件,其最新版本(包括所有的修改单)适用于本文件。GB/T191包装储运图示标志
GB/T2828.1计数抽样检验程序第1部分:按接收质量限(AQL)检索的逐批检验抽样计划(ISO2859-1:1999,IDT)
GB/T2829周期检验计数抽样程序及表(适用于对过程稳定性的检验)GB/T4340.1金属材料维氏硬度试验第1部分:试验方法GB/T4955金属覆盖层覆盖层厚度测量阳极溶解库仑法GB/T19552一2004纺织机械与附件闭口综耳钢片综尺寸GB/T19554.1一2004纺织机械与附件开口式综耳钢片综及相应穿综杆的主要尺寸第1部分:C型综耳
GB/T19554.2—2004
分:J型综耳
3分类和标记
3.1分类
纺织机械与附件开口式综耳钢片综及相应穿综杆的主要尺寸3.1.1根据产品结构,分为单列钢片综(型号省略)和双列钢片综(型号为P)。第2部
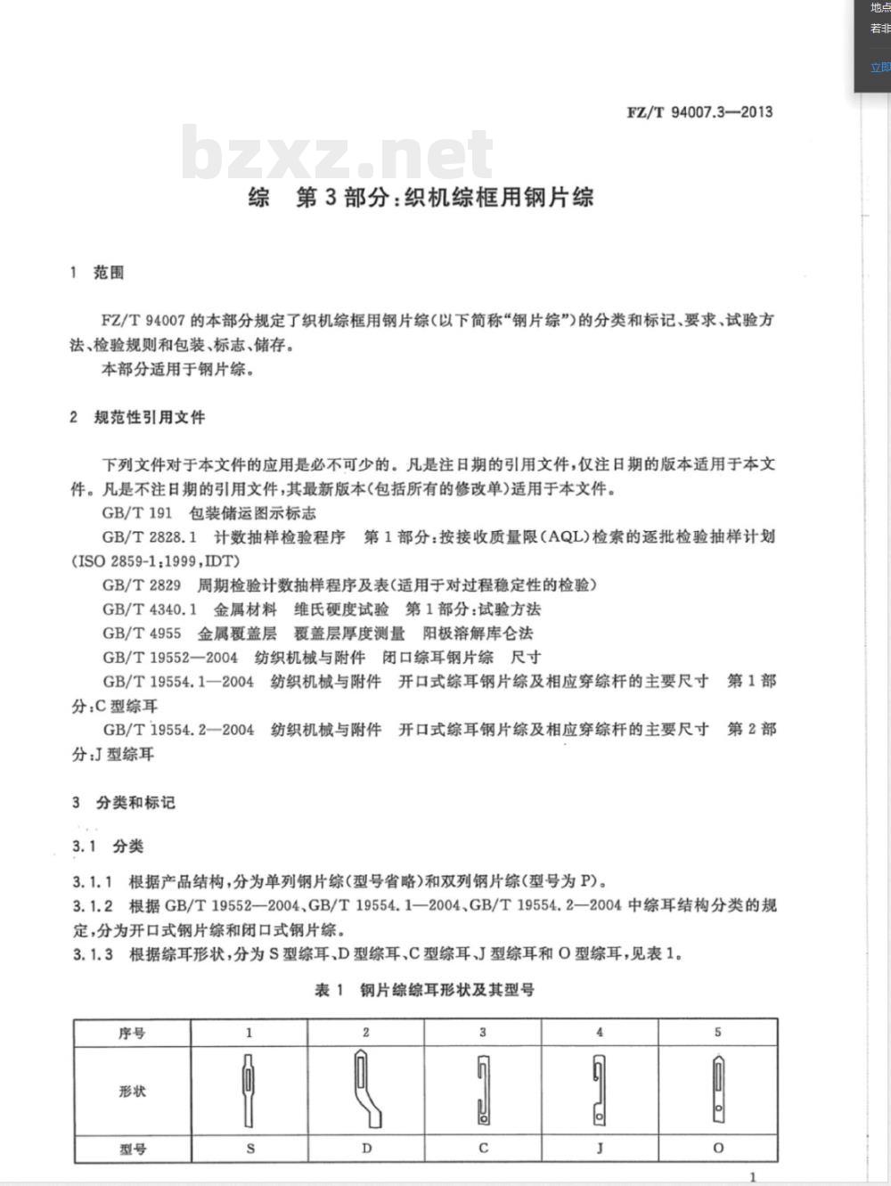
3.1.2根据GB/T19552—2004、GB/T19554.1—2004、GB/T19554.2—2004中综耳结构分类的规定,分为开口式钢片综和闭口式钢片综。3.1.3根据综耳形状,分为S型综耳、D型综耳、C型综耳J型综耳和O型综耳,见表1。表1
钢片综综耳形状及其型号
FZ/T94007.3—2013
3.2标记
钢片综的标记方法:由产品名称,标准代号和顺序号,产品结构型号,综耳结构型号,综耳型号,宽度、厚度、长度(两综耳内侧距离)及综眼长度、综眼宽度的毫米数顺序组成。示例1:
单列开口式,综耳形状为C型,综片宽度为5.5mm,厚度为0.30mm,两综耳内侧距为331mm,综眼尺寸为6.5mm×1.8mm的钢片综,其标记为:钢片综
FZ/T94007.3-C5.5×0.30X331×6.5X1.8示例2:
双列闭口式,综耳形状为0型,综片宽度为5.5mm,厚度为0.30mm,两综耳内侧距为330mm,综眼尺寸为5.5mmX1.2mm的钢片综,其标记为:钢片综FZ/T94007.3-0P5.5×0.30×330×5.5×1.24要求
钢片综的尺寸及其极限偏差应按以下要求:4.1
O型遵守GB/T19552—2004第2章规定;a)
C型遵守GB/T19554.1—2004第2章规定;b)
J型遵守GB/T19554.2—2004第2章规定;其他基本尺寸极限偏差应符合表2规定。d
钢片综基本尺寸极限偏差
基本尺寸
厚度s/mm
宽度b,/mm
综耳开口宽b*/mm
综眼中心到上综耳内侧距离Ls/mm综眼偏角α/c)
·综耳开口与穿综杆配合的宽度。极限偏差
4.2钢片综的硬度值应不小于450HV1,同一批钢片综的硬度值差异应不大于50HV1。4.3钢片综表面应光滑,无毛刺、麻点;综眼内沿应呈圆弧形,无毛刺、缺口,表面粗糙度Ra最大允许值应为0.4μm;其他表面粗糙度Ra最大允许值应为1.6μm。4.4电镀钢片综的表面镀层厚度不小于0.005mm,镀层不得脱落、起皮。4.5同一批自动穿经用钢片综的b,、bs、L,的公差应不大于0.05mm;综眼偏角α的公差应不大于4°。钢片综表面色泽应均匀一致。
试验方法
基本尺寸应用普通计量器具测定5.2
硬度值应按GB/T4340.1的规定测定。5.3表面粗糙度应用表面粗糙度比较样块比较确定镀层厚度应按GB/T4955的规定测定,或采用其他标准方法测定。5.4
5.5外观质量应用手感、目测。
检验规则
6.1总则
钢片综应通过以下类别的检验:a)
型式检验;
出厂检验。
FZ/T94007.3—2013
型式检验和出厂检验应由制造厂质量检验部门负责进行,订货方也可按本部分中的出厂检验规6.1.2
定在1个月内对购进的钢片综进行验收;根据订货方要求,制造厂应提供出厂检验所在周期的型式检验报告。
在型式检验或出厂检验中,被检验的样本单位若有不符合本部分表3、表4对检验项目的有关规定时,即为不合格;有一个或一个以上不合格,即为不合格品。6.2检验
型式检验
连续生产的钢片综应以生产稳定的时间为周期进行型式检验,在改进产品结构、主要制造工6.2.1.1
艺,或更换材料、中断生产后再恢复生产时,也应进行型式检验。6.2.1.2型式检验应按GB/T2829中判别水平I的一次抽样方案,型式检验方案由表3给出。表3钢片综的型式检验方案
检验项目名称
开口式宽度b,
闭口式宽度6
厚度s
开口式综眼长L
闭口式综眼长L2
开口式综眼宽bz
闭口式综眼宽6
开口式综耳间距离L
闭口式综耳间距离L
表面粗糙度Ra
镀层厚度
外观质量
出厂检验
要求的章条号
试验方法的章条号
不合格质量水平
每批钢片综都应进行出厂检验,经型式检验合格后方可进行出厂检验。不合格分类
每批钢片综应以片为样本单位进行出厂检验,出厂检验应按GB/T2828.1中的特殊检查水6.2.2.2
平S-3的一次抽样方案,从正常检验开始,出厂检验方案由表4给出。地点
FZ/T94007.3—2013
检验项目名称
厚度s
综耳间距离L、L
外观质量
包装、标志、储存
钢片综的出厂检验方案
要求的章条号
试验方法的章条号
钢片综应经检验合格并附有合格证,方可进行包装。钢片综应排列整齐,装人塑料袋密封。钢片综外包装箱应采用双瓦楞纸箱。7.2
运输包装收发货标志
运输包装收发货标志上应标明:a)
制造厂名或商标;
产品标记;
数量;
毛重;
生产批号或生产日期;
出厂日期;
体积(长×宽×高=m);
防湿标志。
包装储运图示标志
“怕雨”“怕晒”标志应符合GB/T191规定。7.3储存
接收质量限
不合格分类
钢片综应包装完好地存放在通风干燥并无腐蚀性介质的环境中,其质量在1年内应符合FZ/T94007的本部分。
版权专有侵权必究
书号:155066·2-26242
FZ/T94007.3-2013
打印日期:2013年12月26日F009定价:
小提示:此标准内容仅展示完整标准里的部分截取内容,若需要完整标准请到上方自行免费下载完整标准文档。