首页 > 其他行业标准 > FZ/T 14053-2022醋酯纤维印染布
FZ/T 14053-2022

基本信息

标准号: FZ/T 14053-2022

中文名称:醋酯纤维印染布

标准类别:其他行业标准

英文名称:Printed and dyed acetate fabric

标准状态:现行

发布日期:2022-04-08

实施日期:2022-10-01

出版语种:简体中文

下载格式:.pdf .zip

相关标签: 纤维 印染布

标准分类号

标准ICS号:纺织和皮革技术>>纺织产品>>59.080.30纺织物

中标分类号:纺织>>印染制品>>W71棉与棉混纺织物印染品

关联标准

出版信息

出版社:中国标准出版社

页数:12页

标准价格:20.0

相关单位信息

起草人:张俊峰、陆东东、左舒文、圣光、张战旗、唐俊松、杨俊、陈万明、吴绍明、李益民、孙红玉、丁思佳

起草单位:福建华锦实业有限公司、上海市纺织工业技术监督所、杭州卓达染整有限公司、鲁丰织染有限公司、盛虹集团有限公司、浙江盛发纺织印染有限公司、浙江灏宇科技有限公司、杭州新生印染有限公司、浙江三元纺织有限公司、滨州华纺工程技术研究院有限公司等

归口单位:全国纺织品标准化技术委员会印染制品分技术委员会(SAC/TC 209/SC 11)

提出单位:中国纺织工业联合会

发布部门:中华人民共和国工业和信息化部

主管部门:全国纺织品标准化技术委员会印染制品分技术委员会(SAC/TC 209/SC 11)

标准简介

本文件规定了醋酯纤维印染布的术语和定义、分类、要求、试验和检验方法、检验规则、标志和包装。 本文件适用于机织生产的各类练白、染色和印花的醋酯纤维印染布。


标准图片预览

FZ/T 14053-2022醋酯纤维印染布
FZ/T 14053-2022醋酯纤维印染布
FZ/T 14053-2022醋酯纤维印染布
FZ/T 14053-2022醋酯纤维印染布
FZ/T 14053-2022醋酯纤维印染布

标准内容

ICS59.080.30
CCSW71
中华人民共和国纺织行业标准
FZ/T14053—2022
醋酯纤维印染布
Printed and dyed acetate fabric2022-04-08发布
中华人民共和国工业和信息化部中国标准出版社
2022-10-01实施
FZ/T14053—2022
本文件按照GB/T1.1一2020《标准化工作导则第1部分:标准化文件的结构和起草规则》的规定起草。
请注意本文件的某些内容可能涉及专利。本文件的发布机构不承担识别专利的责任本文件由中国纺织工业联合会提出。本文件由全国纺织品标准化技术委员会印染制品分技术委员会(SAC/TC209/SC11)归口。本文件起草单位:福建华锦实业有限公司、上海市纺织工业技术监督所、杭州卓达染整有限公司、鲁丰织染有限公司、盛虹集团有限公司、浙江盛发纺织印染有限公司、浙江宇科技有限公司、杭州新生印染有限公司、浙江三元纺织有限公司、滨州华纺工程技术研究院有限公司、中国印染行业协会。本文件主要起草人:张俊峰、陆东东、左舒文、圣光、张战旗、唐俊松、杨俊、陈万明、吴绍明、李益民、孙红玉、丁思佳。
1范围
醋酯纤维印染布
FZ/T14053—2022
本文件规定了醋酯纤维印染布的术语和定义、分类、要求、试验和检验方法、检验规则、标志和包装。本文件适用于机织生产的各类练白、染色和印花的醋酯纤维印染布。2规范性引用文件
下列文件中的内容通过文中的规范性引用而构成本文件必不可少的条款。其中,注日期的引用文件,仅该日期对应的版本适用于本文件;不注日期的引用文件,其最新版本(包括所有的修改单)适用于本文件。
GB/T250纺织品色牢度试验评定变色用灰色样卡GB/T411棉印染布
GB/T3917.1纺织品织物撕破性能第1部分:冲击摆锤法撕破强力的测定GB/T3920
纺织品色牢度试验耐摩擦色牢度GB/T3921一2008纺织品色牢度试验耐皂洗色牢度GB/T3922一2013纺织品色牢度试验耐汗渍色牢度GB/T3923.1纺织品织物拉伸性能第1部分:断裂强力和断裂伸长率的测定(条样法)GB/T4666纺织品织物长度和幅宽的测定GB/T4668
机织物密度的测定
GB/T4669一2008纺织品机织物单位长度质量和单位面积质量的测定GB/T4802.1
纺织品织物起毛起球性能的测定第1部分:圆轨迹法染料染色标准深度色卡2/1、1/3、1/6、1/12、1/25GB/T4841.3
GB/T5296.4
消费品使用说明第4部分:纺织品和服装GB/T6152一1997纺织品色牢度试验耐热压色牢度数值修约规则与极限数值的表示和判定GB/T8170
GB/T8427一2019纺织品色牢度试验耐人造光色牢度:氙弧GB/T8628
纺织品测定尺寸变化的试验中织物试样和服装的准备、标记及测量GB/T8629--2017纺织品试验用家庭洗涤和干燥程序纺织品洗涤和干燥后尺寸变化的测定GB/T8630
GB/T13772.2一2018纺织品机织物接缝处纱线抗滑移的测定第2部分:定负荷法GB/T14801机织物与针织物纬斜和弓纬试验方法GB/T17760印染布布面疵点检验方法GB18401国家纺织产品基本安全技术规范GB/T21196.2纺织品马丁代尔法织物耐磨性的测定第2部分:试样破损的测定GB31701婴幼儿及儿童纺织产品安全技术规范FZ/T10005棉及化纤纯纺、混纺印染布检验规则1
FZ/T14053—2022
棉及化纤纯纺、混纺印染布标志与包装FZ/T10010
3术语和定义
GB/T411中界定的及以下术语和定义适用于本文件。3.1
醋酯纤维印染布printedanddyedacetatefabric使用醋酯纤维为原料织造,经染整加工的机织物。4分类
醋酯纤维印染布按品种、规格分类,产品的品种和规格根据客户合同或用户需要确定。5要求
5.1项目
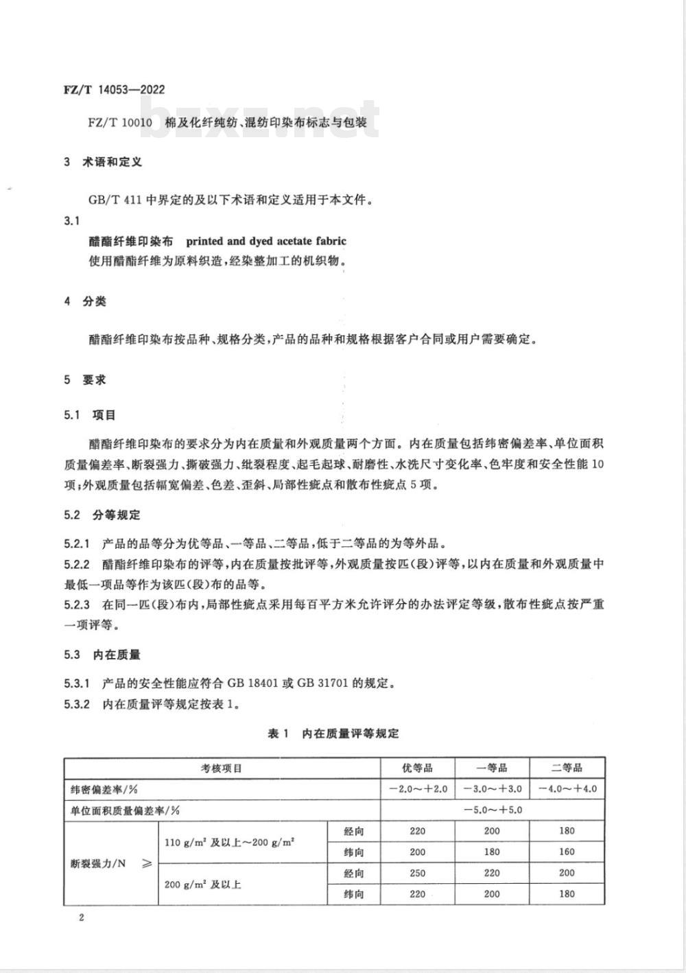
醋酯纤维印染布的要求分为内在质量和外观质量两个方面。内在质量包括纬密偏差率、单位面积质量偏差率、断裂强力、撕破强力、纸裂程度、起毛起球、耐磨性、水洗尺寸变化率、色牢度和安全性能10项;外观质量包括幅宽偏差、色差、歪斜、局部性疵点和散布性疵点5项。5.2分等规定
5.2.1产品的品等分为优等品、一等品、二等品,低于二等品的为等外品。5.2.2醋酯纤维印染布的评等,内在质量按批评等,外观质量按匹(段)评等,以内在质量和外观质量中最低一项品等作为该匹(段)布的品等。5.2.3在同一匹(段)布内,局部性疵点采用每百平方米允许评分的办法评定等级,散布性疵点按严重一项评等。
5.3内在质量
5.3.1产品的安全性能应符合GB18401或GB31701的规定。5.3.2内在质量评等规定按表1。表1内在质量评等规定
考核项目
纬密偏差率/%
单位面积质量偏差率/%
110g/m及以上~200g/m
断裂强力/N
200g/m2及以上
优等品
—2.0~+2.0
一等品
-3.0~+3.0
-5.0~+5.0
二等品
-4.0~+4.0
撕破强力/NbZxz.net
考核项目
表1内在质量评等规定(续)
优等品
110g/m2及以上~200g/m2
200g/m及以上
纸裂程度(定负荷)/mm
起毛起球/级
耐磨性/次
水洗尺寸变化率/%
色牢度/级
110g/m2及以上~200g/m2
200g/m及以上
耐皂洗
耐摩擦
耐汗渍
耐热压
-3.0~+1.0
-3.0~+1.0
FZ/T14053—2022
一等品
-4.0~+1.5
注1:单位面积质量在110g/m2以下断裂强力、撕破强力、纰裂程度、耐磨性按供需双方协商确定。注2:耐光色牢度有特殊要求的,按供需双方协商确定。耐湿靡色牢度一等品深色可降半级。二等品
-5.0~+1.5
-5.0~+1.5
b深、浅色程度按照GB/T4841.3规定,颜色深于1/12染料染色标准深度为深色,颜色浅于等于1/12染料染色标准深度为浅色,介于两者之间为中色。5.4
外观质量
5.4.1外观质量要求
外观质量评等规定按表2。
FZ/T14053—2022
幅宽偏差/cm
色差/级
歪斜/%
疵点名称和类别
表2外观质量评等规定
优等品
幅宽140cm及以下
幅宽140cm以上
练白布
印花布
左中右
同类布样
参考样
同类布样
参考样
漂色布
印花布
花斜或纬斛
条格花斜或条格纬斜
局部性疵点/(分/100m2)
花纹不符、染色不匀
散布性疵点
棉结杂质、深浅细点
注1:花纹不符按用户确认样为准。-1.0~+2.0
-1.5~+2.5
不影响外观
不影响外观
不影响外观
注2:印花布的布面点应根据对总体效果的影响程度评定。。歪斜以花斜或纬斜、条格花斜或条格纬斜中严重的一项考核。5.4.2
每匹(段)布的局部性疵点允许总评分一等品
-1.5~+2.5
-2.0~+3.0
不影响外观
不影响外观
不影响外观
每匹(段)布的局部性疵点允许总评分按公式(1)计算,按GB/T8170修约至个位数。A=aXLXW/100
式中:
每匹(段)布的局部性疵点允许总评分,单位为分;每百平方米允许评分数,单位为分每百平方米(分/100m);匹(段)长,单位为米(m));
标准幅宽,单位为米(m)。
假开剪和拼件的规定
在优等品中不允许假开剪。
二等品
-2.0~+3.0
-2.5~+3.5
影响外观
影响外观
影响外观
·(1)
假开剪的疵点应是评为4分的疵点或评为3分的严重疵点,假开剪后各段布都应是一等品。凡用户允许假开剪或拼件的,可实行假开剪和拼件。距布端5m以内及长度在30m以下不允许假开剪,最低拼件长度不低于10m;假开剪按60m不允许超过2处,长度每增加30m,假开剪可相应增加1处。
假开剪和拼件率合计不允许超过20%,其中拼件率不得超过10%。5.4.3.5假开剪布位置应作明显标记,附假开剪段长记录单。6试验和检验方法
FZ/T14053—2022
6.1密度检验方法按GB/T4668执行,纬密偏差率按公式(2)计算,按GB/T8170修约至小数点后一位。
式中:
-纬密偏差率,%;
D-D=×100
-醋酯纤维印染布实测纬纱密度,单位为根每十厘米(根/10cm);醋酯纤维印染布标准纬纱密度,单位为根每十厘米(根/10cm)。.(2)
6.2单位面积质量试验方法按GB/T4669—2008中方法6执行,单位面积质量偏差率按公式(3)计算,按GB/T8170修约至小数点后一位。G=m1-m
式中:
单位面积质量偏差率,%;
一醋酯纤维印染布单位面积质量实测值,单位为克每平方米(g/m\);mi
醋酯纤维印染布单位面积质量标称值,单位为克每平方米(g/m\)。注:单位面积质量标称值为客户要求或面料设计目标克重值,按贸易双方协议商定。断裂强力试验方法按GB/T3923.1执行。6.3
6.4撕破强力试验方法按GB/T3917.1执行。纸裂程度按GB/T13772.2执行。
起毛起球试验方法按GB/T4802.1执行。6.7
耐磨性按GB/T21196.2执行。
·(3)
水洗尺寸变化率试验方法按GB/T8628、GB/T8629一2017(采用A型洗衣机,洗涤程序4G,于燥程序A)和GB/T8630执行。
6.9耐光色牢度试验方法按GB/T8427—2019中方法3执行。耐皂洗色牢度试验方法按GB/T3921一2008中A(1)单纤维贴衬执行。6.10
耐摩擦色牢度试验方法按GB/T3920执行。6.12
耐汗渍色牢度试验方法按GB/T3922一2013中单纤维贴衬执行。6.13耐热压色牢度试验方法按GB/T6152—1997潮压法,温度为110℃士2℃执行。4幅宽检验方法按GB/T4666执行。6.14
色差按GB/T250评定。
歪斜(花斜或纬斜、条格花斜或条格纬斜)检验方法按GB/T14801执行。6.17
局部性疵点和散布性疵点检验方法按GB/T17760执行。7检验规则
检验规则按FZ/T10005执行。
FZ/T14053—2022
标志和包装
标志和包装按FZ/T10010执行,内包装的标志按GB5296.4执行。其他
特殊品种及用户对产品有特殊要求的,由供需双方另订协议。6
小提示:此标准内容仅展示完整标准里的部分截取内容,若需要完整标准请到上方自行免费下载完整标准文档。