首页 > 其他行业标准 > FZ/T 12074-2022转杯纺涤纶与棉混纺本色纱
FZ/T 12074-2022

基本信息

标准号: FZ/T 12074-2022

中文名称:转杯纺涤纶与棉混纺本色纱

标准类别:其他行业标准

英文名称:Rotor spun polyester and cotton blended grey yarn

标准状态:现行

发布日期:2022-04-08

实施日期:2022-10-01

出版语种:简体中文

下载格式:.pdf .zip

相关标签: 转杯 涤纶 混纺 色纱

标准分类号

标准ICS号:纺织和皮革技术>>纺织产品>>59.080.20纱线

中标分类号:纺织>>棉纺织>>W12棉纱、线

关联标准

出版信息

出版社:中国标准出版社

页数:12页

标准价格:20.0

相关单位信息

起草人:谈杰、沈妍、段丽慧、杨晓慧、周海敏、项开渊、赵黎新、胡伟俊、宛秋华

起草单位:阜阳恒泰纺织有限公司、上海市纺织工业技术监督所、河南新野纺织股份有限公司、浙江春江轻纺集团有限责任公司、浙江华孚色纺有限公司、中国棉纺织行业协会、浙江九舜纺织有限公司、临清秋华纺织有限公司

归口单位:全国纺织品标准化技术委员会棉纺织品分技术委员会(SAC/TC 209/SC 10)

提出单位:中国纺织工业联合会

发布部门:中华人民共和国工业和信息化部

主管部门:全国纺织品标准化技术委员会棉纺织品分技术委员会(SAC/TC 209/SC 10)

标准简介

本文件规定了转杯纺涤纶(棉型纤维)与棉混纺本色纱的术语和定义、产品分类、标记、要求、试验方法、检验规则和标志、包装。 本文件适用于转杯纺涤纶与棉混纺本色纱。


标准图片预览

FZ/T 12074-2022转杯纺涤纶与棉混纺本色纱
FZ/T 12074-2022转杯纺涤纶与棉混纺本色纱
FZ/T 12074-2022转杯纺涤纶与棉混纺本色纱
FZ/T 12074-2022转杯纺涤纶与棉混纺本色纱
FZ/T 12074-2022转杯纺涤纶与棉混纺本色纱

标准内容

ICS59.080.20
CCSW12
中华人民共和国纺织行业标准
FZ/T12074—2022
转杯纺涤纶与棉混纺本色纱
Rotor spun polyester and cotton blended grey yarn2022-04-08发布
中华人民共和国工业和信息化部中国标准出版社
2022-10-01实施
FZ/T12074—2022
本文件按照GB/T1.1一2020《标准化工作导则第1部分:标准化文件的结构和起草规则》的规定起草。
请注意本文件的某些内容可能涉及专利。本文件的发布机构不承担识别专利的责任。本文件由中国纺织工业联合会提出。本文件由全国纺织品标准化技术委员会棉纺织品分技术委员会(SAC/TC209/SC10)归口。本文件起草单位:阜阳恒泰纺织有限公司、上海市纺织工业技术监督所、河南新野纺织股份有限公司、浙江春江轻纺集团有限责任公司、浙江华孚色纺有限公司、中国棉纺织行业协会、浙江九舜纺织有限公司、临清秋华纺织有限公司。本文件主要起草人:谈杰、沈妍、段丽慧、杨晓慧、周海敏、项开渊、赵黎新、胡伟俊、宛秋华。1范围
转杯纺涤纶与棉混纺本色纱
FZ/T12074—2022
本文件规定了转杯纺涤纶(棉型纤维)与棉混纺本色纱的术语和定义、产品分类、标记、要求、试验方法、检验规则和标志、包装。
本文件适用于转杯纺涤纶与棉混纺本色纱。2规范性引用文件
下列文件中的内容通过文中的规范性引用而构成本文件必不可少的条款。其中,注日期的引用文件,仅该日期对应的版本适用于本文件;不注日期的引用文件,其最新版本(包括所有的修改单)适用于本文件。
纺织品定量化学分析第11部分:纤维素纤维与聚酯纤维的混合物(硫酸法)GB/T2910.11
纺织品纱线条干不勾试验方法第1部分:电容法GB/T3292.1
GB/T3916
纺织品卷装纱单根纱线断裂强力和断裂伸长率的测定(CRE法)GB/T4743一2009纺织品卷装纱绞纱法线密度的测定GB/T8170
FZ/T01050
数值修约规则与极限数值的表示和判定纺织品纱线疵点的分级与检验方法电容式FZ/T10007
FZ/T10008
3术语和定义
棉及化纤纯纺、混纺本色纱线检验规则棉及化纤纯纺、混纺纱线标志与包装本文件没有需要界定的术语和定义。4产品分类、标记
4.1转杯纺涤纶与棉混纺本色纱以不同混纺比及线密度分类。4.2转杯纺涤纶与棉混纺本色纱的生产工艺过程和原料代号用英文字母表示:转杯纺代号为OE,涤纶为T,棉为C。
4.3产品混纺比以公定质量比表示,一般按纤维含量递减顺序列出,当两种纤维含量相同时,纤维含量排列顺序可任意。
4.4转杯纺涤纶与棉混纺本色纱标记时,应在线密度前标明纱的生产工艺过程(或代号)、原料名称(或代号)及其混纺比,具体表示见下列示例。示例1:转杯纺涤纶与棉混纺本色纱线密度为14.8tex,涤纶含量为60%,棉含量为40%,可写为OET/C60/4014.8tex
示例2:转杯纺涤纶与棉混纺本色纱线密度为18.5tex,涤纶含量为45%,棉含量为55%,可写为OEC/T55/4518.5tex。
FZ/T12074—2022
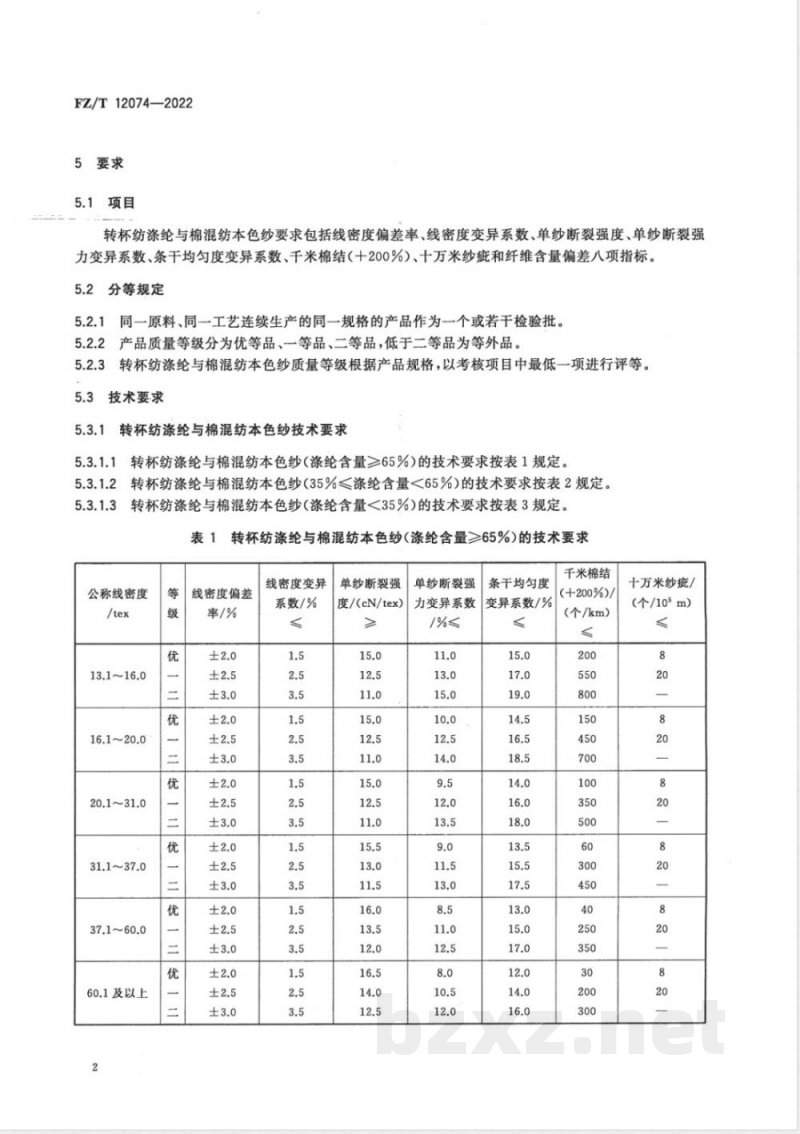
5要求
5.1项目
转杯纺涤纶与棉混纺本色纱要求包括线密度偏差率、线密度变异系数、单纱断裂强度、单纱断裂强力变异系数、条干均匀度变异系数、千米棉结(十200%)、十万米纱疵和纤维含量偏差八项指标。5.2分等规定
5.2.1同一原料、同一工艺连续生产的同一规格的产品作为一个或若干检验批。5.2.2产品质量等级分为优等品、一等品、二等品,低于二等品为等外品。5.2.3转杯纺涤纶与棉混纺本色纱质量等级根据产品规格,以考核项目中最低一项进行评等。5.3技术要求
5.3.1转杯纺涤纶与棉混纺本色纱技术要求5.3.1.1转杯纺涤纶与棉混纺本色纱(涤纶含量≥65%)的技术要求按表1规定。转杯纺涤纶与棉混纺本色纱(35%≤涤纶含量<65%)的技术要求按表2规定。5.3.1.2
转杯纺涤纶与棉混纺本色纱(涤纶含量<35%)的技术要求按表3规定。5.3.1.3
表1转杯纺涤纶与棉混纺本色纱(涤纶含量65%)的技术要求线密度变异
公称线密度
13.1~16.0
16.1~20.0
20.1~31.0
31.1~37.0
37.1~60.0
60.1及以上
线密度偏差
系数/%
单纱断裂强
度/(cN/tex)
单纱断裂强
力变异系数
条干均匀度
变异系数/%
千米棉结
(+200%)/
(个/km)
十万米纱疵/
(个/105m)
公称线密度
13.1~16.0
16.1~20.0
20.1~31.0
37.1~60.0
60.1及以上
公称线密度
13.1~16.0
16.1~20.0
20.1~31.0
31.1~37.0
FZ/T12074—2022
转杯纺涤纶与棉混纺本色纱(35%<涤纶含量<65%)的技术要求线密度变异
线密度偏差
系数/%
单纱断裂强
度/(cN/tex)
单纱断裂强
力变异系数
条干均匀度
变异系数/%
千米棉结
(+200%)/
(个/km)
转杯纺涤纶与棉混纺本色纱(涤纶含量<35%)的技术要求线密度偏差
线密度变异
系数/%
单纱断裂强
度/(cN/tex)
单纱断裂强
力变异系数
条干均匀度
变异系数/%
千米棉结
(+200%)/
(个/km)
十万米纱疵/
(个/105m)
十万米纱症/
(个/10°m)
FZ/T12074—2022
表3转杯纺涤纶与棉混纺本色纱(涤纶含量<35%)的技术要求(续)线密度变异
公称线密度
37.1~60.0
60.1及以上
线密度偏差
系数/%
单纱断裂强
度/(cN/tex)
转杯纺涤纶与棉混纺本色纱其他技术要求单纱断裂强
力变异系数
转杯纺涤纶与棉混纺本色纱的纤维含量允许偏差为士1.5%。6试验方法
6.1线密度偏差率、线密度变异系数试验条干均匀度
变异系数/%
千米棉结
(+200%)/
(个/km)
十万米纱疵/
(个/105m)
线密度偏差率按式(1)计算,其中100m纱的实测干燥质量按GB/T4743一2009中程序2烘干后折算,100m纱的标准干燥质量按附录A中式(A.4)计算;线密度变异系数按GB/T4743--2009中程序1调湿平衡后,按式(2)计算;计算结果按GB/T8170修约至小数点后一位。mndmd
式中:
式中:
线密度偏差率,%;
100m纱的实测干燥质量,单位为克(g);-100m纱的标准干燥质量,单位为克(g)。(ma一m)2
线密度变异系数,%;
每个试样的质量,单位为克(g);试样的平均质量,单位为克(g));试样的总个数。
6.2单纱断裂强度及单纱断裂强力变异系数试验按GB/T3916规定执行。
6.3条干均匀度变异系数、千米棉结(+200%)试验按GB/T3292.1规定执行。
.(1)
(2)
6.4+万米纱疵试验
FZ/T12074—2022
按FZ/T01050规定执行,十万米纱疵结果用A3、B3、C3、D2及以上九级疵点之和表示。6.5纤维含量试验
按GB/T2910.11规定执行,纤维含量结果以净干质量结合公定回潮率计算的公定质量百分率表示。
检验规则Www.bzxZ.net
按FZ/T10007规定执行。
8标志、包装
按FZ/T10008规定执行。
9其他
用户对产品有特殊要求者,供需双方可另订协议。5
FZ/T12074—2022
附录A
(规范性)
转杯纺涤纶与棉混纺本色纱百米质量的计算A.1转杯纺涤纶与棉混纺本色纱的公定回潮率可按干重混纺比例计算,也可按公定质量混纺比例计算,见式(A.1)和(A.2),计算结果按GB/T8170修约至小数点后一位。其中涤纶公定回潮为0.4%,棉公定回潮为8.5%。
a)以重混纺比例计算公定回潮率,以百分率表示:W_W+×Ar×We×Ac
b)以公定质量混纺比例计算公定回潮率,以百分率表示:Br×W++Bc×Wc
式中:
混纺纱的公定回潮率,%;
涤纶、棉公定回潮率,%;
Ar、Ac-—涤纶、棉干燥质量混纺百分比例;BT、B。—涤纶、棉公定质量混纺百分比例。+
.(A.1)
A.2100m纱在公定回潮率时的标准质量按式(A.3)计算,计算结果按GB/T8170修约至小数点后三位。
式中:
-100m纱在公定回潮率的标准质量,单位为克(g);T。—纱的公称线密度,单位为特克斯(tex)。A.3100m纱标准干燥质量按式(A.4)计算,计算结果按GB/T8170修约至小数点后三位。ma
式中:
-100m纱标准干燥质量,单位为克(g);一混纺纱的公定回潮率,%。
...(A.4)
小提示:此标准内容仅展示完整标准里的部分截取内容,若需要完整标准请到上方自行免费下载完整标准文档。