首页 > 其他行业标准 > QB/T 4818-2015无纺壁纸原纸
QB/T 4818-2015

基本信息

标准号: QB/T 4818-2015

中文名称:无纺壁纸原纸

标准类别:其他行业标准

英文名称:Non-woven wallpaper base paper

标准状态:现行

发布日期:2015-04-30

实施日期:2015-10-01

出版语种:简体中文

下载格式:.pdf .zip

相关标签: 壁纸 原纸

标准分类号

标准ICS号:造纸技术>>85.060纸和纸板

中标分类号:轻工、文化与生活用品>>造纸>>Y32纸

关联标准

出版信息

出版社:中国轻工业出版社

标准价格:0.0

相关单位信息

起草人:雷荣、李大方、李安东、佟克本、周振宇、林晓毅、李文海、刘长冬、李建峰

起草单位:浙江凯恩特种材料股份有限公司、齐峰新材料股份有限公司、山东鲁南纸业股份有限公司、中国制浆造纸研究院

归口单位:全国造纸工业标准化技术委员会(SAC/TC 141)

提出单位:中国轻工业联合会

发布部门:中华人民共和国工业和信息化部

主管部门:全国造纸工业标准化技术委员会(SAC/TC 141)

标准简介

本标准规定了无纺壁纸原纸的产品分类、要求、试验方法、检验规则和标志、包装、运输、贮存。 本标准适用于加工无纺壁纸用的原纸。
本标准按照GB/T 1.1-2009给出的规则起草。
本标准由中国轻工业联合会提出。
本标准由全国造纸工业标准化技术委员会(SAC/TC 141)归口。
本标准起草单位:浙江凯恩特种材料股份有限公司、齐峰新材料股份有限公司、山东鲁南纸业股份有限公司、中国制浆造纸研究院。
本标准主要起草人:雷荣、李大方、李安东、佟克本、周振宇、林晓毅、李文海、刘长冬、李建峰。
下列文件对于本文件的应用是必不可少的。凡是注日期的引用文件,仅注日期的版本适用于本文件。凡是不注日期的引用文件,其最新版本(包括所有的修改单)适用于本文件。
GB/T 450 纸和纸板 试样的采取及试样纵横向、正反面的测定
GB/T 451.1 纸和纸板尺寸及偏斜度的测定
GB/T 451.2 纸和纸板定量的测定
GB/T 451.3 纸和纸板厚度的测定
GB/T 455 纸和纸板撕裂度的测定
GB/T 459 纸和纸板伸缩性的测定
GB/T 462 纸、纸板和纸浆 分析试样水分的测定
GB/T 465.2 纸和纸板 浸水后抗张强度的测定
GB/T 742 造纸原料、纸浆、纸和纸板 灰分的测定
GB/T 1540 纸和纸吸水性的测定(可勃法)
GB/T 1541 纸和纸板 尘埃度的测定
GB/T 1543 纸和纸板 不透明度(纸背衬)的测定(漫反射法)
GB/T 2828.1 计数抽样检验程序 第1部分:按接收质量限(AQL)检索的逐批检验抽样计划
GB/T 7974 纸、纸板和纸浆 蓝光漫反射因数D65亮度的测定(漫射/垂直法,室外日光条件)
GB/T 10342 纸张的包装的标志
GB/T 12914 纸和纸板 抗张强度的测定
GB/T 23227 卷烟纸、成形纸、接装纸及具有定向透气带的材料 透气度的测定

标准图片预览

QB/T 4818-2015无纺壁纸原纸
QB/T 4818-2015无纺壁纸原纸
QB/T 4818-2015无纺壁纸原纸
QB/T 4818-2015无纺壁纸原纸
QB/T 4818-2015无纺壁纸原纸

标准内容

ICS85.060
分类号:Y32
备案号:49732-2015
中华人民共和国轻工行业标准
QB/T4818-2015
无纺壁纸原纸
Non-wovenwallpaperbasepaper
2015-04-30发布
中华人民共和国工业和信息化部2015-10-01实施
本标准按照GB/T1.1-2009给出的规则起草。本标准由中国轻工业联合会提出。本标准由全国造纸工业标准化技术委员会(SAC/TC141)归口。QB/T4818-2015
本标准起草单位:浙江凯恩特种材料股份有限公司、齐峰新材料股份有限公司、山东鲁南纸业股份有限公司、中国制浆造纸研究院。本标准主要起草人:雷荣、李大方、李安东、佟克本、周振宇、林晓毅、李文海、刘长冬、李建峰。1范围
无纺壁纸原纸
QB/T4818-2015
本标准规定了无纺壁纸原纸的产品分类、要求、试验方法、检验规则和标志、包装、运输、贮存。本标准适用于加工无纺壁纸用的原纸。2规范性引用文件
下列文件对于本文件的应用是必不可少的。凡是注日期的引用文件,仅注日期的版本适用于本文件。凡是不注日期的引用文件,其最新版本(包括所有的修改单)适用于本文件。GB/T450纸和纸板试样的采取及试样纵横向、正反面的测定GB/T451.1纸和纸板尺寸及偏斜度的测定纸和纸板定量的测定
GB/T451.2
GB/T451.3
纸和纸板厚度的测定
GB/T455纸和纸板撕裂度的测定
GB/T459
GB/T462
纸和纸板伸缩性的测定
纸、纸板和纸浆分析试样水分的测定GB/T465.2
GB/T742
GB/T1540
GB/T1541
GB/T1543
纸和纸板浸水后抗张强度的测定造纸原料、纸浆、纸和纸板灰分的测定纸和纸吸水性的测定(可勃法)纸和纸板尘埃度的测定
纸和纸板不透明度(纸背衬)的测定(漫反射法)GB/T2828.1
计数抽样检验程序第1部分:按接收质量限(AQL)检索的逐批检验抽样计划GB/T7974
纸、纸板和纸浆蓝光漫反射因数D65亮度的测定(漫射/垂直法,室外日光条件)纸张的包装和标志
GB/T10342
纸和纸板抗张强度的测定
GB/T12914
GB/T23227
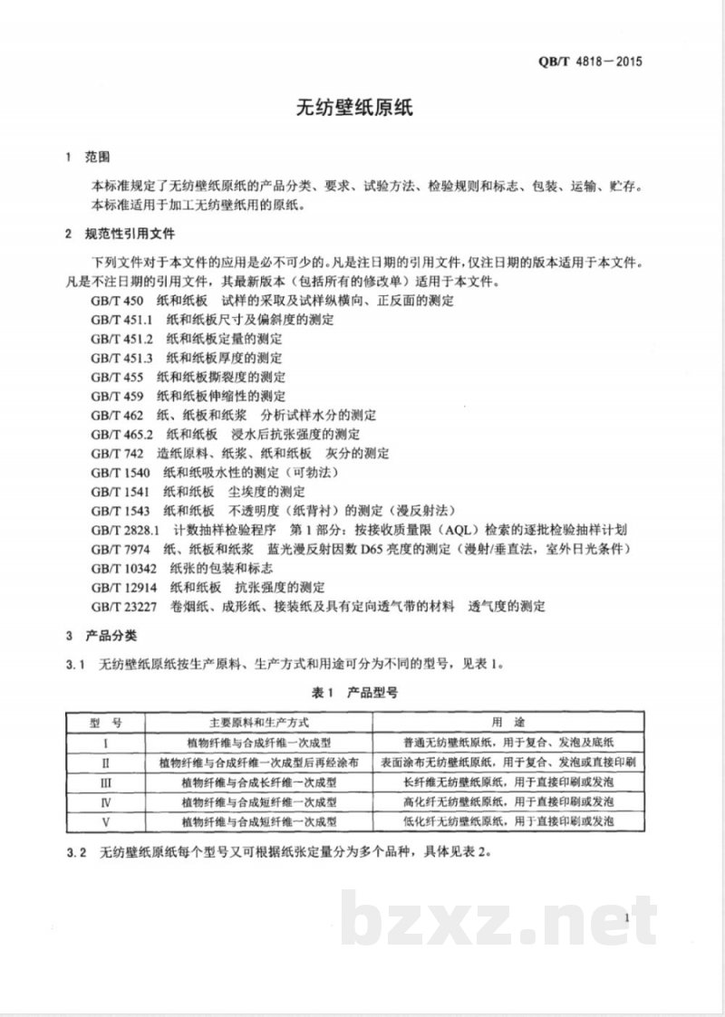
3产品分类
卷烟纸、成形纸、接装纸及具有定向透气带的材料透气度的测定3.1无纺壁纸原纸按生产原料、生产方式和用途可分为不同的型号,见表1。表1产品型号
主要原料和生产方式
植物纤维与合成纤维一次成型
植物纤维与合成纤维一次成型后再经涂布植物纤维与合成长纤维一次成型植物纤维与合成短纤维一次成型植物纤维与合成短纤维一次成型用途
普通无纺壁纸原纸,用于复合、发泡及底纸表面涂布无纺壁纸原纸,用于复合、发泡或直接印刷长纤维无纺壁纸原纸,用于直接印刷或发泡高化纤无纺壁纸原纸,用于直接印刷或发泡低化纤无纺壁纸原纸,用于直接印刷或发泡3.2无纺壁纸原纸每个型号又可根据纸张定量分为多个品种,具体见表2。QB/T4818-2015
注:根据需要,每
表2产品品种
量/g/m
个型号也可生产其他品种的产品。品
Ⅲ130
不同品种无纺壁纸原纸的技术指标应分别符合表3~表7或讨货合同的规定。表3
指标名称
定量/(g/
厚度/μm
抗张强度/(kN)
纵向湿抗张强度/(k/m)
撕裂度/mN
不透明度/%
I型无纺壁纸原纸技术要求
50.0±2.5
120~160
65.0±3.0
140180
110±5
220~270
130±7
260310
150±8
290350
指标名
透气度/[enf/(mincm
横向湿伸缩率/%
D65亮度/%
灰分/%
吸水性/(gm2)
交货水分/%
0.2mm20.5m
尘埃度/(个/m2)
定量/(gm2)
度/μm
抗张强度/(kN/m)
指标名称
纵向湿抗张强度/(kN/m)
撕裂度/mN
不透明度/%
透气度/[cm
横向湿伸缩率
D65亮度/%
灰分/%
吸水性/
交货水分
尘埃度/
g/m3)
定量/(g/m2)
厚度/μm
表3(续)
Ⅱ型无纺壁纸原纸技术要求
65.0±3.0
120~160
12.0~25.0
不应有
85.0±4.0
140~190
QB/T4818-2015
220~280
12.0~28.0
不应有
表5II型无纺壁纸原纸技术要求
指标名称
120±6
220~310
ⅢI130
血140
130±7
240~310
140±7
250~320
150±8
260~310
Ⅲ150
150±8
280350
QB/T4818
8-2015
抗张强度/(kN/m)
指标名称
纵向湿抗张强度/(kN/m)
撕裂度/mN
透气度/[cm/(min·cm2)]
不透明度/%
横向湿伸缩率/%
D65亮度/%
灰分/%
吸水性/(g/m2)
交货水分/%
0.2mm2~0.5mm2
>0.5mm2~1.5mm2
尘埃度/(个/m2)
指标名称
量/(g/m2)
度/μm
抗张强度/(kN/m)
纵向湿抗张强度/(kN/m)
撕裂度/mN
透气度/[cm2/(mincm2)]
不透明度/%
横向湿伸缩率/%
D65亮度/%
灰分/%
吸水性/(g/m2)
交货水分/%
尘埃度/(个/m2)
0.2mm2~0.5mm2
>0.5mm2~1.5mm2
表5(续)
II 130
III 140
12.0~45.0
不应有
IV型无纺壁纸原纸技术要求
120±6
220~280
130±7
240~300
140±7
260~320
12.0~34.0
不应有
IⅢI 150
150±8
280~340
定量/(g/m2)
厚度/μm
抗张强度/(kN/m)
指标名称
纵向湿抗张强度/(kN/m)
撕裂度/mN
透气度/cm/(min.cm)
不透明度/%
横向湿伸缩率/%
D65亮度/%
灰分/%
吸水性/(g/m2)
交货水分/%
尘埃度/(个/m2)
表7V型无纺壁纸原纸技术要求
120±6
210~270
0.2mm2~0.5mm2
>0.5mm2~1.5 mm2
130±7
QB/T4818-2015
140±7
230~290
250~310
12.0~34.0
不应有
150±8
270~330
4.2无纺壁纸原纸为卷简纸,卷筒直径应为900mm~1100mm或按订货合同规定。纸卷宽度应为:560mm、730mm、1120mm或按订货合同规定,宽度偏差不应超过土2mm。4.3卷筒接头不应超过2个,接头处用两条宽度为50mm的胶带粘牢,并衬彩色纸条作标记,接头应整齐、平整、牢固。简芯不应松动,筒芯内径应为75mm、壁厚12mm~15mm,或按订货合同规定。4.4纸张端面应整齐、洁净,不应有裂口和其他机械损伤。4.5纸面应平整,纤维组织应均匀,不应有掉毛现象,且不应有孔洞、破损、残缺、褶子、浆块、硬梗、砂粒和油渍、污点等纸病。试验方法
试样的采取按GB/T450规定进行。定量按GB/T451.2测定。
5.3厚度按GB/T451.3测定。
抗张强度按GB/T12914测定,仲裁时按恒速拉伸法测定。5.4
纵向湿抗张强度按GB/T465.2测定,浸水时间10min。5.5
撕裂度按GB/T455测定。
不透明度按GB/T1543测定。
D65亮度按GB/T7974测定。
横向湿伸缩率按GB/T459测定,浸水时间15min。透气度按GB/T23227测定。
灰分按GB/T742测定,灼烧温度为575℃。5
QB/T4818-2015
5.12吸水性按GB/T1540测定,测光面,测试时间30S。5.13交货水分按GB/T462测定。
5.14尘埃度按GB/T1541测定。
5.15尺寸及尺寸偏差按GB/T451.1测定。5.16外观质量采用目测检验。
6检验规则
6.1以1次交货为1批,但每批不应多于30t。6.2生产方应保证生产的纸张符合本标准的规定,每卷(筒)纸应附1份产品质量检验合格证。6.3检验按GB/T2828.1规定进行,样本单位为卷(筒)。接收质量限(AQL):定量、抗张强度纵向湿抗张强度、横向湿伸缩率、尘埃度,AQL为4.0;厚度、撕裂度、不透明度、D65亮度、透气度、灰分、吸水性、交货水分、尺寸及尺寸偏差、接头数、外观质量,AQL为10。抽样方案采用正常检验二次抽样方案,检查水平为特殊检验水平S-3,具体抽样方案见表8。表8抽样方案
正常检验二次抽样方案检查水平S-3批量/卷(筒)wwW.bzxz.Net
151~500
样本量
8 (16)
AQL=10
6.4可接收性的确定:第1次检验的样品数量应等于该方案给出的第1样本量。如果第1样本中发现的不合格品数小于或等于第1接收数,应认为该批是可接收的;如果第1样本中发现的不合格品数大于或等于第1拒收数,应认为该批是不可接收的。如果第1样本中发现的不合格品数介于第1接收数与第1拒收数之间,应检验由方案给出样本量的第2样本并累计在第1样本和第2样本中发现的不合格品数。如果不合格品累计数小于或等于第2接收数,则判定该批是可接收的:如果不合格品累计数大于或等于第2拒收数,则判定该批是不可接收的。6.5需方有权按本标准或订货合同检验产品,如对产品质量有异议,应在到货后3个月内(或按订货合同规定)通知对方,由供需双方共同抽样检验。如果检验结果不符合本标准或订货合同的规定,则判定该批不可接收,由供方负责处理;如果检验结果符合本标准或订货合同的要求,则判定该批可接收,由需方负责处理。
7标志、包装、运输、存
7.1产品的标志和包装应按照GB/T10342或合同规定进行。7.2产品运输时,应使用有篷且洁净的运输工具。7.3产品在搬运过程中不应从高处扔下。7.4产品应妥善贮存保管,防止雨、雪、地面湿气及其他有害物质的影响。6
QB/T4818-2015
5由于运输和贮存不符合本标准规定,产品发生质变或损失,由造成损失的责任方负责。7.5
小提示:此标准内容仅展示完整标准里的部分截取内容,若需要完整标准请到上方自行免费下载完整标准文档。