首页 > 其他行业标准 > FZ/T 12047-2014棉/水溶性维纶本色线
FZ/T 12047-2014

基本信息

标准号: FZ/T 12047-2014

中文名称:棉/水溶性维纶本色线

标准类别:其他行业标准

英文名称:Cotton/water soluble PVA fiber grey yarn

标准状态:现行

发布日期:2014-12-24

实施日期:2015-06-01

出版语种:简体中文

下载格式:.pdf .zip

相关标签: 水溶性 维纶

标准分类号

标准ICS号:纺织和皮革技术>>纺织产品>>59.080.20纱线

中标分类号:纺织>>棉纺织>>W12棉纱、线

关联标准

出版信息

出版社:中国标准出版社

页数:12页

标准价格:16.0

出版日期:2015-06-01

相关单位信息

起草人:刘明良、于庆立、王憬义、姜露、景慎全、董卫国

起草单位:山东梁山蓝天集团纺织有限公司、上海市纺织工业技术监督所、联润翔(青岛)纺织科技有限公司、中国棉纺织行业协会

归口单位:全国纺织品标准化技术委员会棉纺织印染分技术委员会(SAC/TC209/SC2)

提出单位:中国纺织工业联合会

发布部门:中华人民共和国工业和信息化部

标准简介

本标准规定了棉/水溶性维纶本色线产品的分类、标记、技术要求、试验方法、检验规则和标志、包装。 本标准适用于纯棉单纱与水溶性维纶单纱并合、反向加捻,使棉纱充分解捻的本色线。
本标准按照 GB/T1.1—2009给出的规则起草。
本标准由中国纺织工业联合会提出。
本标准由全国纺织品标准化技术委员会棉纺织印染分技术委员会(SAC/TC209/SC2)归口。
本标准起草单位:山东梁山蓝天集团纺织有限公司、上海市纺织工业技术监督所、联润翔(青岛)纺织科技有限公司、中国棉纺织行业协会。
本标准主要起草人:刘明良、于庆立、王憬义、姜露、景慎全、董卫国。
下列文件对于本文件的应用是必不可少的。凡是注日期的引用文件,仅注日期的版本适用于本文件。凡是不注日期的引用文件,其最新版本(包括所有的修改单)适用于本文件。
GB/T398—2008 棉本色纱线
GB/T2543.1 纺织品 纱线捻度的测定 第1部分:直接计数法
GB/T2543.2 纺织品 纱线捻度的测定 第2部分:退捻加捻法
GB/T3292.1 纺织品 纱条条干不匀试验方法 第1部分:电容法
GB/T3916 纺织品 卷装纱 单根纱线断裂强力和断裂伸长率的测定
GB/T4743—2009 纺织品 卷装纱 绞纱法线密度的测定
GB/T30101—2013 聚乙烯醇水溶短纤维
FZ/T10007 棉及化纤纯纺、混纺本色纱线检验规则
FZ/T10008 棉及化纤纯纺、混纺本色纱线标志和包装

标准图片预览

FZ/T 12047-2014棉/水溶性维纶本色线
FZ/T 12047-2014棉/水溶性维纶本色线
FZ/T 12047-2014棉/水溶性维纶本色线
FZ/T 12047-2014棉/水溶性维纶本色线
FZ/T 12047-2014棉/水溶性维纶本色线

标准内容

ICS59.080.20
中华人民共和国纺织行业标准
FZ/T12047-—2014
棉/水溶性维纶本色线
Cotton/watersolublePVAfibergreyyarn2014-12-24发布
中华人民共和国工业和信息化部2015-06-01实施
本标准按照GB/T1.1—2009给出的规则起草。本标准由中国纺织工业联合会提出。FZ/T12047—2014
本标准由全国纺织品标准化技术委员会棉纺织印染分技术委员会(SAC/TC209/SC2)归口。本标准起草单位:山东梁山蓝天集团纺织有限公司、上海市纺织工业技术监督所、联润翔(青岛)纺织科技有限公司、中国棉纺织行业协会。本标准主要起草人:刘明良、于庆立、王憬义、姜露、景慎全、董卫国。I
1范围
棉/水溶性维纶本色线
FZ/T12047-—2014
本标准规定了棉/水溶性维纶本色线产品的术语和定义,产品分类、标记,要求,试验方法,检验规则和标志、包装。
本标准适用于纯棉单纱与水溶性维纶单纱并合、反向加抢,使棉纱充分解抢的本色线。2规范性引用文件
下列文件对于本文件的应用是必不可少的。凡是注日期的引用文件,仅注日期的版本适用于本文件。凡是不注日期的引用文件,其最新版本(包括所有的修改单)适用于本文件。GB/T398-2008棉本色纱线
纱线抢度的测定第1部分:直接计数法GB/T2543.1
纺织品
GB/T2543.2
纱线抢度的测定第2部分:退抢加抢法纺织品
GB/T3292.1
GB/T3916
纺织品纱条条干不匀试验方法第1部分:电容法纺织品卷装纱单根纱线断裂强力和断裂伸长率的测定GB/T4743-—2009
纺织品卷装纱绞纱法线密度的测定GB/T30101一2013聚乙烯醇水溶短纤维FZ/T10007
FZ/T10008
3术语和定义
棉及化纤纯纺、混纺本色纱线检验规则棉及化纤纯纺、混纺本色纱线标志和包装下列术语和定义适用于本文件。3.1
water-solublePVAfiber
水溶性维纶
由聚乙烯醇(PVA)纤维改性而成,在一定温度的水中纤维能充分溶解。4产品分类、标记
4.1产品以棉纱线密度为主,按棉纱和水溶性维纶纱线密度的序列组合分类。4.2棉纱代号为C;水溶性维纶纱代号为Vw。4.3产品标记方法:依次标示棉纱代号、线密度十水溶性维纶纱代号、线密度。示例:棉纱线密度29.0tex;水溶性维纶纱线密度5.9tex。棉/水溶性维纶无抢纱线应写为:C29.0tex+Vw5.9tex
FZ/T12047—2014
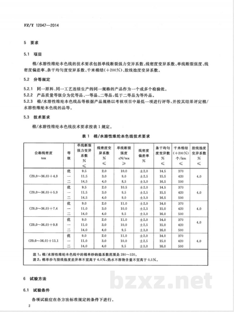
5要求
5.1项目
棉/水溶性维纶本色线的技术要求包括单线断裂强力变异系数、线密度变异系数、单线断裂强度、线密度偏差率、条干均匀度变异系数、千米棉结(十200%)、股线抢度变异系数。5.2分等规定
5.2.1同一原料、同一工艺连续生产的同一规格的产品作为一个或多个检验批。2产品质量等级分为优等品、一等品、二等品,低于二等品为等外品。5.2.2
3棉/水溶性维纶本色线品等根据产品规格以考核项目中最低一项进行评等,并按其结果评定棉/水溶性维纶本色线的品等。
3技术要求
棉/水溶性维纶本色线技术要求按表1规定。表1棉/水溶性维纶本色线技术要求单线断裂
公称线密度
(29.0~36.0)+4.9
(29.0~36.0)+5.9
(29.0~36.0)+7.4
(29.0~36.0)+9.8
(29.0~36.0)+13.1
强力变异
线密度变
异系数
单线断裂
cN/tex
注1:棉/水溶性维纶本色线中的棉单纱的抢系数范围是280~320。线密度
偏差率
条干均匀
度变异数
注2:棉单纱与股线抢度差异率不宜高于6.0%,热水不溶物含量不宜高于0.5%。6试验方法
试验条件
各项试验应在各方法标准规定的条件下进行。2
千米棉结
(+200%)
个/km
股线抢度
变异系数
6.2取样规定
FZ/T12047-—2014
从检验批次中随机抽取20个筒纱,各项目所需样品数量及试验次数按表2规定,若检验批中的筒纱数小于20个,则全部抽取作为样品。表2
棉/水溶性维纶本色线各项目样品数量及试验次数的规定项目wwW.bzxz.Net
线密度变异系数、线密度偏差率断裂强度、断裂强力变异系数
条干均匀度变异系数、千米棉结抢度变异系数
线密度变异系数、线密度偏差率试验筒子数/个
每简试验次数
总次数
摇取绞纱长度应按GB/T4743一2009规定执行,其中线密度变异系数采用程序1,线密度采用程序3。公称线密度的100m标准质量和标准干燥质量按附录A计算,线密度偏差率将烘干后的绞纱折算至100m质量,并按式(1)计算:m-md×100
式中:
线密度偏差率,%;
“100m”试样实测干燥质量,单位为克(g);“100m”试样标准干燥质量,单位为克(g)。6.4断裂强度及断裂强力变异系数试验按GB/T3916规定执行。
6.5条干均匀度变异系数、千米棉结(+200%)试验按GB/T3292.1规定执行。
6.6抢度变异系数试验
按GB/T2543.1规定执行。
6.7棉单纱与股线捻度差异率试验(1)
随机选取棉纱和同一批次线各10个试样,分别测试棉单纱、线抢度,每个试样按GB/T2543.1和GB/T2543.2要求测试3次。棉单纱与股线抢度差异率按式(2)计算。Te-T。
式中:
D—棉纱抢度与股线捻度的差异率,%;Tc-
棉纱抢度,单位为(抢/10cm);(2)
FZ/T12047—2014
T。—股线抢度,单位为(抢/10cm)。注:T。≤Te。
3热水不溶物含量试验
GB/T30101—2013中的附录A规定执行。6.9
成包净重
按GB/T398—2008中5.9规定执行。6.10
试验结果的表示
一批纱线的各项试验结果是由该项试验的全部试验值的计算结果表示,各项试验结果的计算精确度,除已规定者外,按表3规定执行。计算值的数值修约位数规定
断裂强度/(cN/tex)
断裂强力变异系数/%
线密度变异系数/%
线密度偏差率/%
条干均匀度变异系数/%
千米棉结(+200%)/(个/km)
百米质量(每批平均)/(g/100m)平均线密度/tex
度变异系数/%
折算质量用回潮率/%
检验规则
按FZ/T10007规定执行。
标志、包装
按FZ/T10008规定执行。
用户对本标准有特殊要求者,供需双方可另订协议。4
保留小数位数
附录A
(规范性附录)
棉/水溶性维纶本色线百米质量的计算FZ/T12047-—2014
A.1棉/水溶性维纶本色线的公定回潮率,按公定质量混纺比例计算,见式(A.1);也可按干重混纺比例计算,见式(A.2),计算结果修约至小数点后一位。其中棉公定回潮率为8.5%,水溶性维纶公定回潮率为5.0%。
a)以公定质量混纺比例计算公定回潮率,以百分率表示:BeWc
以干重混纺比例计算公定回潮率,以百分率表示:100
WeXAe+WvwXAv
式中:
Ac、Avw
Bc、Bvw
公定回潮率,%;
棉、水溶性维纶公定回潮率,%;棉、水溶性维纶干燥质量混纺百分比例;棉、水溶性维纶公定质量混纺百分比例。(A.1)
.......(A.2)
A.2100m纱线在公定回潮率时的标准质量(g)按式(A.3)计算,计算结果修约至小数点后三位。T.
式中:
-100m纱线在公定回潮率时的标准质量,单位为克(g);一纱线公称线密度,单位为特克斯(tex)。A.3100m纱线的标准干燥质量(g)按式(A.4)计算,计算结果修约至小数点后三位。ma=
式中:
-100m纱线标准干燥质量,单位为克(g);纱线公称线密度,单位为特克斯(tex);公定回潮率,%。
·(A.3)
FZ/T12047-2014
中华人民共和国纺织
行业标准
棉/水溶性维纶本色线
FZ/T12047—2014
中国标准出版社出版发行
北京市朝阳区和平里西街甲2号(100029)北京市西城区三里河北街16号(100045)网址www.spc.net.cn
发行中心:(010)51780238
总编室:(010)68533533
读者服务部:(010)68523946
中国标准出版社秦皇岛印刷厂印刷各地新华书店经销
开本880×12301/16
2015年3月第一版
5字数13千字
印张0.75
2015年3月第一次印刷
书号:155066·2-28409定价
如有印装差错
告由本社发行中心调换
版权专有
侵权必究
举报电话:(010)68510107
小提示:此标准内容仅展示完整标准里的部分截取内容,若需要完整标准请到上方自行免费下载完整标准文档。