首页 > 其他行业标准 > FZ/T 64086-2022覆基材热熔薄膜粘合衬
FZ/T 64086-2022

基本信息

标准号: FZ/T 64086-2022

中文名称:覆基材热熔薄膜粘合衬

标准类别:其他行业标准

英文名称:Hot-melt thinfilm interlinings cladding base material

标准状态:现行

发布日期:2022-04-08

实施日期:2022-10-01

出版语种:简体中文

下载格式:.pdf .zip

相关标签: 基材 热熔 薄膜 粘合衬

标准分类号

标准ICS号:纺织和皮革技术>>纺织产品>>59.080.99其他纺织产品标准

中标分类号:纺织>>棉纺织>>W13棉坯布及制品

关联标准

出版信息

出版社:中国标准出版社

页数:12页

标准价格:20.0

相关单位信息

起草人:代本祝、金怀东、左舒文、黄伶俐、王小忠、陈宇、李桂梅、钮德顺、叶胜荣

起草单位:温州华特热熔胶股份有限公司、上海市纺织工业技术监督所、启东美意衬布有限公司、上海天洋热熔粘接材料股份有限公司、浙江澳宇新材料科技有限公司、中国产业用纺织品行业协会

归口单位:全国纺织品标准化技术委员会棉纺织品分技术委员会(SAC/TC 209/SC 10)

提出单位:中国纺织工业联合会

发布部门:中华人民共和国工业和信息化部

主管部门:全国纺织品标准化技术委员会棉纺织品分技术委员会(SAC/TC 209/SC 10)

标准简介

本文件规定了覆基材热熔薄膜粘合衬的术语和定义、产品分类和标识、技术要求、试验方法、检验规则、标志、包装、运输和贮存。 本文件适用于以热熔胶为原料,采用加热刮涂工艺,把热熔胶刮涂到基材上得到的覆基材热熔粘合衬(薄膜厚度为0.03 mm~0.15 mm)。


标准图片预览

FZ/T 64086-2022覆基材热熔薄膜粘合衬
FZ/T 64086-2022覆基材热熔薄膜粘合衬
FZ/T 64086-2022覆基材热熔薄膜粘合衬
FZ/T 64086-2022覆基材热熔薄膜粘合衬
FZ/T 64086-2022覆基材热熔薄膜粘合衬

标准内容

ICS59.080.99
CCSW13
中华人民共和国纺织行业标准
FZ/T64086—2022
覆基材热熔薄膜粘合衬
Hot-melt thinfilm interlinings cladding base material2022-04-08发布
中华人民共和国工业和信息化部中国标准出版社
2022-10-01实施
FZ/T64086—2022
本文件按照GB/T1.1一2020《标准化工作导则第1部分:标准化文件的结构和起草规则》的规定起草。
请注意本文件的某些内容可能涉及专利。本文件的发布机构不承担识别专利的责任。本文件由中国纺织工业联合会提出。本文件由全国纺织品标准化技术委员会棉纺织品分技术委员会(SAC/TC209/SC10)归口。本文件起草单位:温州华特热熔胶股份有限公司、上海市纺织工业技术监督所、启东美意衬布有限公司、上海天洋热熔粘接材料股份有限公司、浙江澳宇新材料科技有限公司、中国产业用纺织品行业协会。
本文件主要起草人:代本祝、金怀东、左舒文、黄伶俐、王小忠、陈宇、李桂梅、钮德顺、叶胜荣。1范围
覆基材热熔薄膜粘合衬
FZ/T64086-2022
本文件规定了覆基材热熔薄膜粘合衬的术语和定义、产品分类和标识、技术要求、试验方法、检验规则、标志、包装、运输和贮存。本文件适用于以热熔胶为原料,采用加热刮涂工艺,把热熔胶刮涂到基材上得到的覆基材热熔粘合衬(薄膜厚度为0.03mm~0.15mm)。2规范性引用文件
下列文件中的内容通过文中的规范性引用而构成本文件必不可少的条款。其中,注日期的引用文件,仅该日期对应的版本适用于本文件;不注日期的引用文件,其最新版本(包括所有的修改单)适用于本文件。
GB/T4456
GB/T4666
GB/T6672
GB/T8170
GB/T16582
范围)
GB/T16958
包装用聚乙烯吹塑薄膜
纺织品织物长度和幅宽的测定
塑料薄膜和薄片厚度的测定机械测量法数值修约规则与极限数值的表示和判定塑料用毛细管法和偏光显微镜法测定部分结晶聚合物熔融行为(熔融温度或熔融包装用双向拉伸聚酯薄膜
国家纺织产品基本安全技术规范GB18401
塑料差示扫描量热法(DSC)第2部分:玻璃化转变温度的测定GB/T19466.2
GB/T24218.3
纺织品非织造布试验方法第3部分:断裂强力和断裂伸长率的测定(条样法)服装衬布检验规则
GB/T28465
GB/T29282
格拉辛纸
GB31701婴幼儿及儿童纺织产品安全技术规范GB/T31902
服装衬布外观疵点检验方法
GB/T31903
服装衬布产品命名规则、标志和包装FZ/T01083
粘合衬于洗后的外观及尺寸变化试验方法FZ/T01084粘合衬水洗后的外观及尺寸变化试验方法FZ/T01085一2018粘合衬剥离强力试验方法FZ/T01110
)粘合衬粘合压烫后的渗胶试验方法3术语和定义
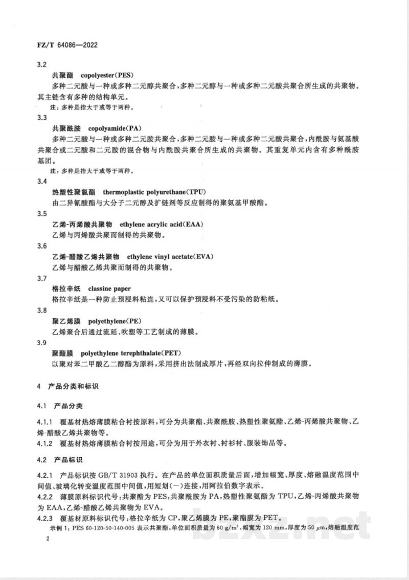
下列术语和定义适用于本文件。3.1
覆基材热熔薄膜粘合衬hot-meltthinfilminterliningscladdingbasematerial分别以共聚酯、共聚酰胺、热塑性聚氨酯、乙烯-丙烯酸共聚物、乙烯-醋酸乙烯共聚物等热熔胶粘剂为原料,经热熔刮涂工艺,涂覆在格拉辛纸、聚乙烯膜或聚酯膜等基材上,制成覆基材薄膜粘合衬。1
FZ/T64086—2022
共聚酯copolyester(PES)
多种二元酸与一种或多种二元醇共聚合,多种二元醇与一种或多种二元酸共聚合所生成的共聚物。其主链含有多种的结构单元。
注:多种是指大于或等于两种。3.3
共聚酰胺copolyamide(PA)
多种二元酸与一种或多种二元胺共聚合,多种二元胺与一种或多种二元酸共聚合,内酰胺与氨基酸共聚合或二元酸和二元胺的混合物与内酰胺共聚合所生成的共聚物。其重复单元内含有多种酰胺基团。
注:多种是指大于或等于两种。3.4
热塑性聚氨酯thermoplasticpolyurethane(TPU)由二异氰酸酯与大分子二元醇及扩链剂等反应制得的聚氨基甲酸酯。3.5
乙烯-丙烯酸共聚物ethyleneacrylicacid(EAA)乙烯与丙烯酸共聚而制得的共聚物。3.6
乙烯-醋酸乙烯共聚物ethylenevinylacetate(EVA)乙烯与醋酸乙烯共聚而制得的共聚物。3.7
格拉辛纸classinepaper
格拉辛纸是一种防止预浸料粘连,又可以保护预浸料不受污染的防粘纸。3.8
聚乙烯膜polyethylene(PE)
乙烯聚合后通过流延、吹塑等工艺制成的薄膜。3.9
聚酯膜polyethyleneterephthalate(PET)以聚对苯二甲酸乙二醇酯为原料,采用挤出法制成厚片,再经双向拉伸制成的薄膜。4产品分类和标识
4.1产品分类
4.1.1覆基材热熔薄膜粘合衬按原料,可分为共聚酯、共聚酰胺、热塑性聚氨酯、乙烯-丙烯酸共聚物、乙烯-醋酸乙烯共聚物等。
4.1.2覆基材热熔薄膜粘合衬按用途,可分为用于外衣衬、衬衫衬、服装饰品等。4.2产品标识
4.2.1产品标识按GB/T31903执行。在产品的单位面积质量后面,增加幅宽、厚度、熔融温度范围中间值、玻璃化转变温度范围中间值,用短划(一)连接,用阿拉伯数字表示。4.2.2薄膜原料标识代号:共聚酯为PES,共聚酰胺为PA,热塑性聚氨酯为TPU,乙烯-丙烯酸共聚物为EAA,乙烯-醋酸乙烯共聚物为EVA,4.2.3覆基材原料标识代号:格拉辛纸为CP,聚乙烯膜为PE,聚酯膜为PET。示例1:PES60-120-50-140-005表示共聚酯,单位面积质量为60g/m2,幅宽为120mm,厚度为50μm,熔融温度范2
围中间值为140℃,玻璃化转变温度范围中间值为5℃FZ/T64086—2022
示例2:PA102-1200-100-125-010表示共聚酰胺,单位面积质量为102g/m2,幅宽为1200mm,厚度为100μm,熔融温度范围中间值为125℃,玻璃化转变温度范围中间值为10℃。5
技术要求
分等规定
5.1.1产品的品等分为合格品,低于合格品的为不合格品。2产品的评等分为理化性能和外观质量两个方面。理化性能包括熔融温度范围、玻璃化转变温度5.1.2
范围、厚度偏差、断裂强力、剥离强力、组合试样洗涤后外观变化、组合试样热熔胶渗胶、安全性能。外观质量包括幅宽偏差、外观疵点、每卷允许段数和段长。3覆基材热熔薄膜粘合衬的理化性能按批评等,外观质量按卷评等,综合评等按其中最低的等级5.1.3
评定。
理化性能
1产品的安全性能应符合GB18401或GB31701的规定。5.2.1
合格品的理化性能分等规定按表1。表1合格品理化性能要求
熔融温度范围/℃
玻璃化转变温度范围/℃
厚度偏差/mm
厚度≤0.05mm
断裂强力/N
洗涤游
洗涤后
洗涤后
厚度0.06mm~0.10mm
厚度0.11mm~0.15mm
厚度≤0.05mm
厚度0.06mm~0.10mm
厚度0.11mm~0.15mm
厚度≤0.05mm
厚度0.06mm~0.10mm
厚度0.11mm~0.15mm
厚度≤0.05mm
厚度0.06mm~0.10mm
厚度0.11mm~0.15mm
厚度≤0.05mm
厚度0.06mm~0.10mm
厚度0.11mm~0.15mm
≥140
≥110
FZ/T64086—2022
组合试样洗涤后外观变化/级
组合试样热熔胶渗胶
表1合格品理化性能要求(续)
注1:m”为熔融温度范围中间值,由贸易双方商议确定。PA
正面渗胶不允许
注2:m为玻璃化转变温度范围中间值,由贸易双方商议确定。注3:样品厚度不包括基材。
注4:如粘合衬剥离强力大于粘合衬断裂强力,则视为剥离强力合格。注5:剥离强力考核指标,按照贸易要求,选择宽度5cm或2.5cm的考核要求。有争议时,以试样宽度5cm为准。
注6:组合试样热熔胶背面渗胶按照供需双方协议执行。5.3
外观质量
合格品的外观质量要求按表2。
表2合格品的外观质量要求
幅宽偏差
幅宽<50mm
幅宽>50mm
破损(直径≥5mm)
卷边不齐此内容来自标准下载网
热熔胶薄膜
外观疵点
每卷允许段数、段长
杂质、异物,胶粒
切边不良
油污、污渍、浆斑、虫迹
厚薄均匀性
格拉辛纸
聚乙烯膜
聚酯膜
卷长<100m
卷长≥100m
个/100m
m/100m
-1.0~+5.0
不允许
不允许
不允许
不允许
薄膜均匀,符合供需双方确认样纸张纤维组织应均匀,纸面应平整,不应有折子、孔洞、皱纹、硬质块、严重麻坑点、条印等不应存在气泡、穿孔、水纹、条纹、暴筋、塑化不良、鱼眼、僵块等瑕疵
无明显裂纹、松弛、褶皱、瑕疵、杂质及任何影响适用性的缺陷
一剪二段,最低长度≥30m
开剪不允许
6试验方法
6.1熔融温度试验方法按GB/T16582执行。6.2玻璃化温度试验方法按GB/T19466.2执行。FZ/T64086—2022
6.3厚度试验方法按GB/T6672执行。其中,分别测试带基材的厚度、剥离后基材的厚度,厚度偏差等于带基材的厚度减去剥离后基材的厚度。6.4断裂强力试验方法按GB/T24218.3执行。6.5剥离强力,组合试样干洗、水洗后外观变化试验方法,按干洗、水洗前后分别测试。a):干洗、水洗前后剥离强力试验方法:按FZ/T01085一2018第6章,准备粘合衬试样10块、标准面料20块;2块标准面料,中间放一块覆基材热熔薄膜粘合衬,同时撕掉基材,在标准面料与粘合衬试样之间的任意一面,放置一张纸片(见FZ/T01085一2018中5.5),制成组合试样;干洗、水洗前后剥离强力测试按FZ/T01085一2018第7章、第8章执行。b)组合试样干洗、水洗后外观变化试验方法:2块标准面料,中间放一块覆基材热熔薄膜粘合衬,同时撕掉基材,制成组合试样,其余按FZ/T01083、FZ/T01084执行。6.6组合试样热熔胶渗胶试验方法按FZ/T01110执行,试样制作按图1。标准
←试样
←棉纸
图1组合试样热熔胶渗胶试样制作图6.7幅宽检验方法按GB/T4666执行。6.8外观质量检验方法按GB/T31902执行。其中,外观检验:沿边取50cmX50cm的热熔薄膜粘合衬一块,用肉眼对比标样观察样品的均匀程度、颜色。格拉辛纸检验方法按GB/T29282执行,聚乙烯膜检验方法按GB/T4456执行,聚酯膜检验方法按GB/T16958执行。7检验规则
产品检验规则按GB/T28465执行。8标志、包装、运输、贮存
标志和包装按GB/T31903执行。
8.2覆基材热熔薄膜粘合衬用塑料袋密封,外用纸箱、塑料打包带打包加固。8.3运输过程防止日晒、雨淋、受热、重压(纸箱叠层不超过5层)。8.4贮存时应放在通风干燥清洁的仓库内,贮存期为自生产之日起的10个月,超过贮存期的产品,按本文件规定的检验项目进行检验,检验合格仍可使用。9其他
特殊品种或用户有特殊要求时,由供求双方协议商定。5
FZ/T64086-2022
码上扫一扫正版服务到
中华人民共和国纺织
行业标准
覆基材热熔薄膜粘合衬
FZ/T64086—2022
中国标准出版社出版发行
北京市朝阳区和平里西街甲2号(100029)北京市西城区三里河北街16号(100045)网址www.spc.net.cn
总编室:(010)68533533发行中心:(010)51780238读者服务部:(010)68523946
中国标准出版社秦皇岛印剧厂印刷各地新华书店经销
开本880×12301/16
印张0.75字数16千字
2022年10月第一版
2022年10月第一次印刷
书号:155066·2-36961
如有印装差错
由本社发行中心调换
版权专有侵权必究
举报电话:(010)68510107
小提示:此标准内容仅展示完整标准里的部分截取内容,若需要完整标准请到上方自行免费下载完整标准文档。