首页 > 其他行业标准 > FZ/T 73054-2015保暖袜
FZ/T 73054-2015

基本信息

标准号: FZ/T 73054-2015

中文名称:保暖袜

标准类别:其他行业标准

英文名称:Thermal socks

标准状态:现行

发布日期:2015-07-14

实施日期:2016-01-01

出版语种:简体中文

下载格式:.pdf .zip

标准分类号

标准ICS号:纺织和皮革技术>>纺织产品>>59.080.30纺织物

中标分类号:纺织>>针织>>W63针织品

关联标准

出版信息

出版社:中国标准出版社

页数:12页

标准价格:16.0

出版日期:2016-01-01

相关单位信息

起草人:李红、綦绍新、单丽娟、董蓓、曹海辉、王海燕、董小英、骆兴豪、吴一鸣

起草单位:中国针织工业协会、吉林省东北袜业园织袜有限公司、国家针织产品质量监督检验中心等

归口单位:全国纺织品标准化技术委员会针织品分会(SAC/TC 209/SC 6)

提出单位:中国纺织工业联合会

发布部门:中华人民共和国工业和信息化部

主管部门:全国纺织品标准化技术委员会针织品分会(SAC/TC 209/SC 6)

标准简介

本标准规定了保暖袜的产品号型、要求、试验、判定规则、产品使用说明、包装、运输和贮存。 本标准适用于鉴定保暖袜的品质。
本标准按照GB/T1.1—2009给出的规则起草。
本标准由中国纺织工业联合会提出。
本标准由全国纺织品标准化技术委员会针织品分会(SAC/TC209/SC6)归口。
本标准主要起草单位:中国针织工业协会、吉林省东北袜业园织袜有限公司、国家针织产品质量监督检验中心、上海嘉麟杰纺织品股份有限公司、安莉芳(中国)服装有限公司、浙江梦娜袜业股份有限公司、深圳汇洁集团股份有限公司、浙江万羽针织有限公司、北极绒(上海)纺织科技发展有限公司。
本标准主要起草人:李红、綦绍新、单丽娟、董蓓、曹海辉、王海燕、董小英、骆兴豪、吴一鸣。
下列文件对于本文件的应用是必不可少的。凡是注日期的引用文件,仅注日期的版本适用于本文件。凡是不注日期的引用文件,其最新版本(包括所有的修改单)适用于本文件。
GB/T4856 针棉织品包装
GB5296.4 消费品使用说明 第4部分:纺织品和服装
GB/T6529 纺织品 调湿和试验用标准大气
GB/T8170 数值修约规则与极限数值的表示和判定
GB/T8629—2001 纺织品 试验用家庭洗涤和干燥程序
GB/T12704.1—2009 纺织品 织物透湿性试验方法 第1部分:吸湿法
GB/T21655.1 纺织品 吸湿速干性的评定 第1部分:单项组合试验法

标准图片预览

FZ/T 73054-2015保暖袜
FZ/T 73054-2015保暖袜
FZ/T 73054-2015保暖袜
FZ/T 73054-2015保暖袜
FZ/T 73054-2015保暖袜

标准内容

ICS 59.080.30
中华人民共和国纺织行业标准
Thermal socks
2015-07-14发布
中华人民共和国工业和信息化部73054—2015
2016-01-01实施
本标准按照GB/T1.1—2009给出的规则起草,本标准由中国纺织工业联合会提出。本标准由全国纺织品标准化技术委员会针织品分会(SAC/TC209/SC
6)归口。
730542015
本标准主要起草单位:中国针织工业协会、吉林省东北袜业园织袜有限公司、国家针织产品质量监督检验中心、上海嘉麟杰纺织品股份有限公司、安莉芳(中国)服装有限公司、浙江梦娜袜业股份有限公司、深圳汇洁集团股份有限公司、浙江万羽针织有限公司、北极绒(上海)纺织科技发展有限公司。本标准主要起草人:李红、萘绍新、单丽娟、董蓓、曹海辉、王海燕、董小英、骆兴豪、吴一鸣。I
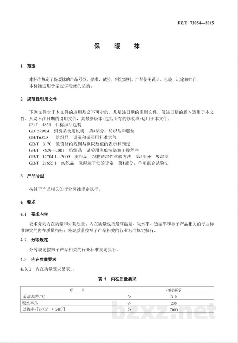
1范围
FZ/T73054—2015
本标准规定了保暖袜的产品号型、要求、试验、判定规则、产品使用说明、包装、运输和贮存。本标准适用于鉴定保暖袜的品质。2规范性引用文件
下列文件对于本文件的应用是必不可少的。凡是注日期的引用文件,仅注日期的版本适用于本文件。凡是不注日期的引用文件,其最新版本(包括所有的修改单)适用于本文件。GB/T4856针棉织品包装
消费品使用说明
GB/T6529
GB/T8170
第4部分:纺织品和服装
纺织品调湿和试验用标准大气
数值修约规则与极限数值的表示和判定GB/T86292001纺织品试验用家庭洗涤和干燥程序GB/T12704.1一2009纺织品织物透湿性试验方法第1部分:吸湿法GB/T 21655.1
3产品号型
纺织品吸湿速干性的评定第1部分:单项组合试验法按袜子产品相关的行业标准规定执行。4要求
要求内容
要求分为内在质量和外观质量。内在质量包括最高温差、吸水率、透湿率和袜子产品相关的行业标准规定的内在质量指标;外观质量按袜子产品相关的行业标准规定执行。4.2
分等规定
分等规定按袜子产品相关的行业标准规定执行。4.3内在质量要求
4.3.1内在质量要求见表1。
表1内在质量要求
最高温差/℃
吸水率/%
透湿率/[g/(m2·24h)]
指标要求
FZ/T73054—2015
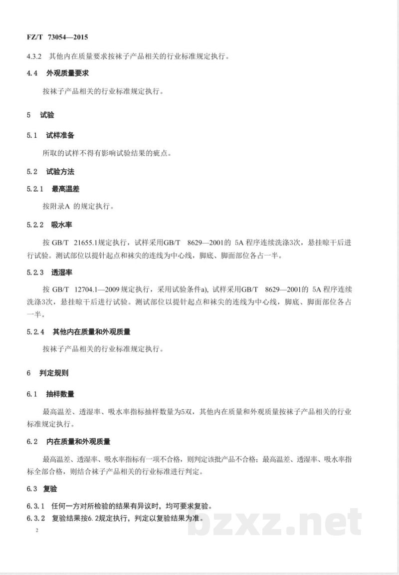
其他内在质量要求按袜子产品相关的行业标准规定执行。4.3.2
4.4外观质量要求
按袜子产品相关的行业标准规定执行。5试验
5.1试样准备
所取的试样不得有影响试验结果的疵点。5.2
试验方法
5.2.1最高温差
按附录A的规定执行。
5.2.2吸水率
按GB/T21655.1规定执行,试样采用GB/T8629—2001的5A程序连续洗涤3次,悬挂晾干后进行试验。测试部位以提针起点和袜尖的连线为中心线,脚底、脚面部位各占一半。5.2.3透湿率
按GB/T12704.1—2009规定执行,采用试验条件a),试样采用GB/T8629—2001的5A程序连续洗涤3次,悬挂晾干后进行试验。测试部位以提针起点和袜尖的连线为中心线,脚底、脚面部位各占一半。
5.2.4其他内在质量和外观质量
按袜子产品相关的行业标准规定执行。6判定规则
6.1抽样数量
最高温差、透湿率、吸水率指标抽样数量为5双,其他内在质量和外观质量按袜子产品相关的行业标准规定执行。
6.2内在质量和外观质量
最高温差、透湿率、吸水率指标有一项不合格,则判定该批产品不合格;最高温差、透湿率、吸水率指标全部合格,则结合袜子产品相关的行业标准进行判定。6.3复验
6.3.1任何一方对所检验的结果有异议时,均可要求复验。6.3.2复验结果按6.2规定执行,判定以复验结果为准2
7产品使用说明、包装、运输和购存7.1产品使用说明按GB
相关的行业标准的编号。
FZ/T73054—2015
5296.4规定执行。产品执行标准编号:标明本标准的编号和执行的袜子产品7.2产品包装按GB/T4856规定执行。7.3产品运输应防潮、防火、防污染。7.4产品应放在阴凉、通风、干燥、清洁的库房内,并防蛀、防霉。FZ/T
73054—2015
设备和用具
恒温恒湿试验箱:
附录A
(规范性附录)
最高温差试验方法
试验箱内配备温度传感器和测量装置,温度传感器为圆柱形,精度为士(0.2%×|示值|+0.15)℃。
试验箱的温度控制精度为土0.5℃,相对湿度控制精度为土3%,升温速率为(1.5土0.1)℃/min。下载标准就来标准下载网
试验箱内具有持续稳定的循环气流速度,大小为0.3m/s~0.5试验箱放置在GB/T
6529规定的标准大气环境中。
温度记录仪,与恒温恒湿试验箱内的温度传感器相连接。刻度尺。
涤纶缝纫线。
缝纫机。
试样制备
m/s。
取2只保暖袜,在每只保暖袜上以提针起点和袜尖的连线为中心线,袜子的两层沿三边缝合成一袋状插入口,采用涤纶缝纫线平缝,针迹密度为8针/2cm~9针/2cm。组合试样缝制方法如图A.1所示。单位为毫米
说明:
1——缝纫线;
袜尖;
b点;
c—提针起点。
a)袋状插入口测试部位示意图
袋状插入口缝制方法示意图
A.3试验步骤
b)局部放大图
图A.1(续)
缝线处
温度传感器
插入口
73054—2015
单位为毫米
将2只已缝制袋状插入口的保暖袜放置在GB/T6529规定的标准大气环境中,调湿至平衡。A.3.2
启动恒温恒湿试验箱和温度记录仪,设定试验箱内温度为20℃,相对湿度为65%。A.3.3待仪器稳定到A.3.2规定的温度和相对湿度,卷起试样的袜筒部位,开启温度记录仪,同时打开恒温恒湿试验箱门,在15s内将2个温度传感器分别并完全插入2个试样的袋状插入口,测试2个试样的温度,另2个未插入试样的温度传感器测试箱内温度,作为空白值。传感器应垂直于水平面放置,试样距恒温恒湿试验箱内壁至少10cm,避免重叠放置或卷装放置。关闭恒温恒湿试验箱门,同时将试验箱内温度设定为80℃,相对湿度为65%。试验时间为20min,每30s采集一次数据。A.4
试验结果的计算和表示
最高温差(△T)即为在某时间点上,2个空白温度的平均值减去2个组合试样温度的平均值所得结果的最大值。
最高温差按式(A.1)计算。
AT=max
式中:
T;一一某个时间点某个组合试样的温度值,单位为摄氏度(℃);T:0一一某个时间点某个空白的温度值,单位为摄氏度(℃)。按GB/T8170修约至一位小数。
小提示:此标准内容仅展示完整标准里的部分截取内容,若需要完整标准请到上方自行免费下载完整标准文档。