首页 > 其他行业标准 > FZ/T 96021-2010倍捻机
FZ/T 96021-2010

基本信息

标准号: FZ/T 96021-2010

中文名称:倍捻机

标准类别:其他行业标准

英文名称:Two-for-one twister

标准状态:现行

发布日期:2011-01-21

实施日期:2011-04-01

出版语种:简体中文

下载格式:.pdf .zip

标准分类号

标准ICS号:纺织和皮革技术>>纺织机械>>59.120.10纺纱、加捻和卷曲变形机械

中标分类号:纺织>>纺织机械与器具>>W93纺部机械与器具

关联标准

替代情况:替代FZ/T 96021-1998

出版信息

出版社:中国标准出版社

书号:155066.2-21568

页数:8页

标准价格:14.0

出版日期:2011-04-01

相关单位信息

起草人:周健颖、王尧军、钱立锋、郑照丰、李立平

起草单位:浙江日发纺织机械有限公司、浙江泰坦股份有限公司、绍兴县华裕纺机有限公司、中国人民解放军第四八零六工厂、无锡纺织机械研究所

归口单位:全国纺织机械及附件标准化技术委员会

提出单位:中国纺织工业协会

发布部门:工业和信息化部

主管部门:全国纺织机械及附件标准化技术委员会

标准简介

本标准规定了倍捻机的分类、参数、要求、试验方法、检验规则、及标志、包装、运输、贮存。 本标准适用于棉、毛、麻、绢、丝、化纤等纯纺及混纺加捻用的倍捻机。
本标准代替FZ/T96021—1998《倍捻机》。
本标准与FZ/T96021—1998相比主要变化如下:
———调整了分类和参数;
———提高了锭速不匀率的要求;
———调整了功率消耗和噪声的指标;
———增加了电气设备和安全性能的要求。
本标准由中国纺织工业协会提出。
本标准由全国纺织机械及附件标准化技术委员会归口。
本标准起草单位:浙江日发纺织机械有限公司、浙江泰坦股份有限公司、绍兴县华裕纺机有限公司、中国人民解放军第四八零六工厂、无锡纺织机械研究所。
本标准主要起草人:周健颖、王尧军、钱立锋、郑照丰、李立平。
本标准所代替标准的历次版本发布情况为:
———FZ/T96021—1998。
下列文件中的条款通过本标准的引用而成为本标准的条款。凡是注日期的引用文件,其随后所有的修改单(不包括勘误的内容)或修订版均不适用于本标准,然而,鼓励根据本标准达成协议的各方研究是否可使用这些文件的最新版本。凡是不注日期的引用文件,其最新版本适用于本标准。
GB/T191 包装储运图示标志
GB2894 安全标志及其使用导则
GB5226.1—2008 机械电气安全 机械电气设备 第1部分:通用技术条件
GB/T7111.1 纺织机械噪声测试规范 第1部分:通用要求
GB/T7111.4 纺织机械噪声测试规范 第4部分:纱线加工、绳索加工机械
FZ/T90001 纺织机械产品包装
FZ/T90074 纺织机械产品涂装
FZ/T90089.1 纺织机械铭牌 型式、尺寸及技术要求
FZ/T90089.2 纺织机械铭牌 内容
FZ/T92054 倍捻锭子

标准图片预览

FZ/T 96021-2010倍捻机
FZ/T 96021-2010倍捻机
FZ/T 96021-2010倍捻机
FZ/T 96021-2010倍捻机
FZ/T 96021-2010倍捻机

标准内容

ICS 59.120.10
中华人民共和国纺织行业标准
FZ/T96021-2010
代替FZ/T96021-1998
倍捻机
Two-for-onetwister
2010-12-29 发布
中华人民共和国工业和信息化部2011-04-01实施
中华人民共和国纺织
行业标准
FZ/T96021—2010
中国标准出版社出版发行
北京复兴门外三里河北街16号
邮政编码:100045
网址www.spc.net.cn
电话:6852394668517548
中国标准出版社秦皇岛印刷厂印刷各地新华书店经销
开本880×12301/16印张0.5字数8千字反2011年2月第一次印刷
2011年2月第-版
书号:155066·2-21568定价14.00元如有印装差错由本社发行中心调换版权专有侵权必究
举报电话:(010)68533533
本标准代替FZ/T96021—1998《倍捻机》。本标准与FZ/T96021一1998相比主要变化如下:调整了分类和参数;
一提高了锭速不匀率的要求;
调整了功率消耗和噪声的指标;增加了电气设备和安全性能的要求。本标准由中国纺织工业协会提出。本标准由全国纺织机械及附件标准化技术委员会归口。FZ/T96021-2010
本标准起草单位:浙江日发纺织机械有限公司、浙江泰坦股份有限公司、绍兴县华裕纺机有限公司、中国人民解放军第四八零六工厂、无锡纺织机械研究所。本标准主要起草人:周健颖、王尧军、钱立锋、郑照丰、李立平。本标准所代替标准的历次版本发布情况为:-FZ/T96021-1998。
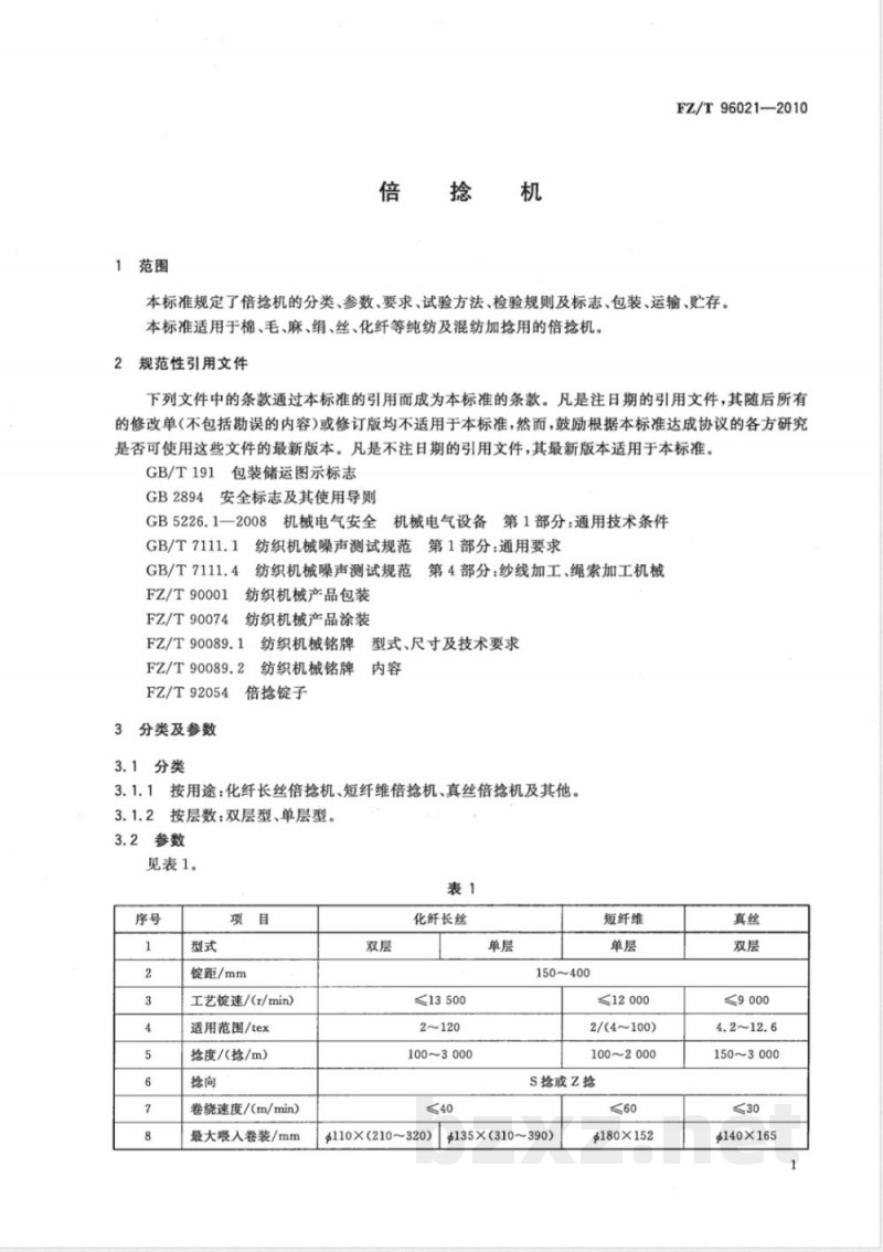
1范围
FZ/T96021—2010
本标准规定了倍捻机的分类、参数、要求、试验方法、检验规则及标志、包装、运输、贮存。本标准适用于棉、毛、麻、绢、丝、化纤等纯纺及混纺加捻用的倍抢机。2规范性引用文件
下列文件中的条款通过本标准的引用而成为本标准的条款。凡是注日期的引用文件,其随后所有的修改单(不包括勘误的内容)或修订版均不适用于本标准,然而,鼓励根据本标准达成协议的各方研究是否可使用这些文件的最新版本。凡是不注日期的引用文件,其最新版本适用于本标准。GB/T191包装储运图示标志
GB2894安全标志及其使用导则
GB5226.1一2008机械电气安全机械电气设备第1部分:通用技术条件GB/T7111.1纺织机械噪声测试规范第1部分:通用要求GB/T7111.4纺织机械噪声测试规范第4部分:纱线加工、绳索加工机械1纺织机械产品包装
FZ/T90001
FZ/T90074
纺织机械产品涂装
FZ/T90089.1
FZ/T90089.2
型式、尺寸及技术要求
纺织机械铭牌
纺织机械铭牌
FZ/T92054倍捻锭子
3分类及参数
3.1分类
3.1.1按用途:化纤长丝倍抢机、短纤维倍捻机、真丝倍捻机及其他、3.1.2按层数:双层型、单层型。3.2参数
见表1。
锭距/mm
工艺锭速/(r/min)
适用范围/tex
捻度/(捻/m)
卷绕速度/(m/min)
最大喂人卷装/mm
化纤长丝
≤13500
100~3000
$110×(210~320)
150~400
短纤维
≤12000
2/(4~100)
100~2000
S抢或Z抢
$135×(310~390)
$180×152
≤9000
150~3000
$140×165
FZ/T96021—2010
4要求
4.1机械传动系统
4.1.1机器运转平稳,无异常振动和声响。4.1.2各轴承温升不超过20℃。
4.1.3润滑系统润滑良好,无渗油、漏油现象。4.2锭子及龙带
4.2.1锭子应符合FZ/T92054的要求。4.2.2锭子在转动时不得有明显的上下窜动现象。4.2.3龙带运转平稳。
4.3卷绕系统
4.3.1过纱部件转动灵活,外表光滑、耐磨。4.3.2
摩擦辊轴外圆的径向圆跳动公差≤0.35mm。超喂罗拉轴外圆的径向圆跳动公差<0.40mm。4.3.3
往复导纱杆运行平稳,无明显顿挫现象。4.3.4
4.4电气设备和安全性能
各监测和自停机构动作准确、灵敏、可靠。电气设备的连接和布线,应符合GB5226.1一2008中13.1的规定。3电气设备的导线标识,应符合GB5226.1一2008中13.2的规定。4.4.3
电气设备保护联接电路的连续性,应符合GB5226.1--2008中18.2.2的规定。4.4.4
4.4.5电气设备的绝缘性能,应符合GB5226.1--2008中18.3的规定。4.4.6电气设备的耐压试验,应符合GB5226.1--2008中18.4的规定。4.5功率消耗
空车运转时主电机功率消耗,应符合表2的规定。表2
加抢盘直径/mm
工作转速/(r/min)
功率/kw
噪声/dB(A)
4.6噪声
化纤长丝
空车运转时全机噪声(发射声压级)应符合表2的规定。4.7锭速不匀率
化纤长丝和真丝倍捻机≤0.5%,短纤维倍抢机≤1%。4.8产品涂装
产品涂装应符合FZ/T90074的规定。5试验方法
5.1检验方法
5.1.1轴承温升(4.1.2)用表面温度计在轴承座的外壳处测试。2
短纤维
5.1.2,外圆径向圆跳动公差(4.3.2,4.3.3)用百分表检测。FZ/T96021-2010
5.1.3电气设备的连接和布线(4.4.2),按GB5226.1一2008中13.1的规定,目测接线是否牢固,两端子之间的导线和电缆是否有接头和拼接点,电缆和电缆束的附加长度是否满足连接和拆卸的需要等。5.1.4电气设备导线的标识(4.4.3),按GB5226.1一2008中13.2的规定,检查导线的每个端部是否有标记;如果用颜色作导线标记时,应符合标准的规定。5.1.5电气设备的保护联接电路连续性(4.4.4),按GB5226.1一2008中18.2.2的规定测试(测试数据判定按GB5226.1--2008附录G的规定)。5.1.6电气设备的绝缘性能和耐压试验(4.4.5、4.4.6),按GB5226.1一2008中18.3、18.4的规定,用兆欧表和耐压试验仪测试。
5.1.7主电机功率消耗(4.5)用三相瓦特表检测。全机噪声(发射声压级)(4.6),按GB/T7111.1和GB/T7111.4的规定用精密声级计测试。5.1.8
锭速不匀率X(4.7)用闪光测速仪检测,按式(1)计算:5.1.9
x-2m(区)x100-2m(区-
式中:
锭速不匀率,%;
平均锭速以下的锭子数;
平均锭速以下锭速平均值,单位为转每分(r/min);平均锭速以上的锭子数;Www.bzxZ.net
平均锭速以上的锭速平均值,单位为转每分(r/min);锭速的平均值,单位为转每分(r/min);全机锭子数。
5.1.10其余项目,感官检测。
5.2空车运转试验
5.2.1试验条件
5.2.1.1试验时间:连续4h。
5.2.1.2试验速度:见表2。
5.2.2检验项目
见4.1、4.2.2、4.2.3、4.3~4.7。6检验规则
6.1型式检验
6.1.1产品在下列情况之一时,应进行型式检验:新产品鉴定时;
生产过程中,如结构、材料、工艺有较大改变,可能影响产品性能时;b)
出厂检验结果与上次型式检验有较大差异时;c)
第三方进行质量检验时。
6.1.2检验项目:见第4章。
6.2出厂检验
6.2.1制造厂每批产品至少抽出一台进行全装,并需经空车运转试验。6.2.2每台产品均应经制造厂检验部门检验合格,并附有合格证方能出厂。.(1)
FZ/T96021—2010
6.3判定规则
全部项目检验合格,判该批产品符合标准要求。反之,判该批产品不符合标准要求。6.4用户在安装调试过程中,发现有项目不符合本标准时,制造厂应会同用户共同处理。7
7.1产品的安全标志,按GB2894的规定。7.2
包装箱的储运图示、标志,按GB/T191的规定。7.3产品铭牌,按FZ/T90089.1和FZ/T90089.2的规定。包装、运输和贮存
8.1产品的包装,按FZ/T90001的规定。8.2产品在运输过程中,包装箱应按规定的朝向安置,不得倾斜或改变方向。8.3产品出厂后,在良好的防雨及通风贮存条件下,包装箱内的产品防潮、防锈有效期为一年。版权专有侵权必究
书号:155066·2-21568
FZ/T_96021-2010
打印日期:2011年4月14日F008A00定价:
小提示:此标准内容仅展示完整标准里的部分截取内容,若需要完整标准请到上方自行免费下载完整标准文档。