首页 > 其他行业标准 > FZ/T 12024-2021靛蓝染色棉纱线
FZ/T 12024-2021

基本信息

标准号: FZ/T 12024-2021

中文名称:靛蓝染色棉纱线

标准类别:其他行业标准

英文名称:Indigo dyed cotton yarn

标准状态:现行

发布日期:2021-04-19

实施日期:2021-07-01

出版语种:简体中文

下载格式:.pdf .zip

相关标签: 靛蓝 染色 棉纱

标准分类号

标准ICS号:纺织和皮革技术>>纺织产品>>59.080.20纱线

中标分类号:纺织>>棉纺织>>W12棉纱、线

关联标准

替代情况:替代FZ/T 12024-2011

出版信息

出版社:中国标准出版社

页数:12页

标准价格:16.0

出版日期:2021-05-01

相关单位信息

起草人:周亚秋、刘炎英、段丽慧、陈通、杨晓慧

起草单位:江苏众恒染整有限公司、上海市纺织工业技术监督所、浙江春江轻纺集团有限责任公司、中国棉纺织行业协会

归口单位:全国纺织品标准化技术委员会棉纺织品分技术委员会(SAC/TC 209/SC 10)

提出单位:中国纺织工业联合会

发布部门:中华人民共和国工业和信息化部

标准简介

本标准规定了靛蓝染色棉纱线的术语和定义、产品分类、标记、要求、试验方法、检验规则和标志、包装。 本标准适用于牛仔布用靛蓝染色棉纱线,牛仔布用黑色、黑灰等染色棉纱线可参照本标准执行。


标准图片预览

FZ/T 12024-2021靛蓝染色棉纱线
FZ/T 12024-2021靛蓝染色棉纱线
FZ/T 12024-2021靛蓝染色棉纱线
FZ/T 12024-2021靛蓝染色棉纱线
FZ/T 12024-2021靛蓝染色棉纱线

标准内容

ICS.59.080.20
中华人民共和国纺织行业标准
FZ/T12024-2021
代替FZ/T12024—2011
靛蓝染色棉纱线
Indigodyedcottonyarn
2021-04-19发布
中华人民共和国工业和信息化部发布
2021-07-01实施
FZ/T12024—2021
本文件按照GB/T1.1一2020《标准化工作导则第1部分:标准化文件的结构和起草规则》的规定起草。
本文件代替FZ/T12024—2011《靛蓝染色棉纱线》,与FZ/T12024—2011相比,主要技术变化如下:
调整了靛蓝染色棉纱线的分类、标记(见第4章,2011年版的第3章);调整线密度偏差率指标,分优等品、一等品、二等品指标进行考核(见表1~表4,2011年版的表1~表4);
提高线密度变异系数指标(见表1~表4,2011年版的表1~表4);调整单纱断裂强度、单纱断裂强力变异系数指标;增加抢度变异系数考核指标;
删除了取样规定,试样数量及次数按照各试验方法要求执行(见2011年版的表5);删除了计算值的修约规定(见2011年版的表6)。本文件由中国纺织工业联合会提出。本文件由全国纺织品标准化技术委员会棉纺织品分技术委员会(SAC/TC209/SC10)归口。本文件起草单位:江苏众恒染整有限公司、上海市纺织工业技术监督所、浙江春江轻纺集团有限责任公司、中国棉纺织行业协会。本文件主要起草人:周亚秋、刘炎英、段丽慧、陈通、杨晓慧。本文件及其所代替文件的历次版本发布情况为:-FZ/T12024—2011。
1范围
靛蓝染色棉纱线
FZ/T12024—2021
本文件规定了靛蓝染色棉纱线的产品分类、标记、要求、试验方法、检验规则和标志、包装。本文件适用于牛仔布用靛蓝染色棉纱线,牛仔布用黑色、黑灰等染色棉纱线可参照本文件执行。2规范性引用文件
下列文件中的内容通过文中的规范性引用而构成本文件必不可少的条款。其中,注日期的引用文件,仅该日期对应的版本适用于本文件;不注日期的引用文件,其最新版本(包括所有的修改单)适用于本文件。
GB/T250
纺织品色牢度试验评定变色用灰色样卡GB/T2543.1
纺织品纱线抢度的测定第1部分:直接计数法纺织品纱线抢度的测定第2部分:退抢加捻法GB/T2543.21
GB/T3292.1
纺织品纱线条干不匀试验方法第1部分:电容法GB/T3916
纺织品卷装纱单根纱线断裂强力和断裂伸长率的测定(CRE法)GB/T4743-2009纺织品卷装纱绞纱法线密度的测定GB/T8170
数值修约规则与极限数值的表示和判定GB18401
国家纺织产品基本安全技术规范)纺织品纱线疵点的分级与检验方法FZ/T01050
电容式
FZ/T10008棉及化纤纯纺、混纺纱线标志与包装FZ/T10021一2013色纺纱线检验规则3术语和定义
本文件没有需要界定的术语和定义。4产品分类、标记
靛蓝染色棉纱线以不同生产工艺、线密度分类,4.2靛蓝染色棉纱线的生产工艺过程和原料代号用英文字母表示:普梳棉代号为C,精梳棉代号为JC。4.3靛蓝染色棉纱线标记时,应在线密度前标明纱线的颜色(或代号)、原料名称(或代号)。示例1:线密度为13.0tex靛蓝普梳棉纱,可写为:靛蓝C13.0tex。示例2:线密度为13.0tex靛蓝精梳棉双股线,可写为:靛蓝JC13.0tex×2。5要求
5.1项目
5.1.1靛蓝染色棉单纱的技术要求包括线密度偏差率、线密度变异系数、单纱断裂强度、单纱断裂强力1
FZ/T12024—2021
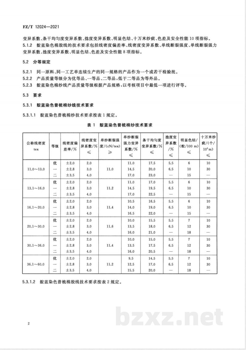
变异系数、条干均匀度变异系数、捻度变异系数、明显色结、十方来纱疵、色差及安全性能10项指标。5.1.2靛蓝染色棉股线的技术要求包括线密度偏差率、线密度变异系数、单线断裂强度、单线断裂强力变异系数、捻度变异系数、明显色结、色差及安全性能8项指标。5.2分等规定
5.2.1同一原料、同一工艺单连续生产的同一规格的产品作为一个或若干检验批。5.2.2
2产品质量等级分为优等品、一等品、二等品,低于二等品为等外品。5.2.3靛蓝染色棉纱线产品质量等级根据产品规格,以考核项目中最低一项进行评等。5.3要求
靛蓝染色普梳棉纱线技术要求
靛蓝染色普梳棉纱技术要求按表1规定。表1靛蓝染色普梳棉纱技术要求
线密度变
公称线密度
11.0~13.0
13.1~16.0
16.1~20.0
20.1~30.0
30.1~36.0
36.1~60.0
线密度偏
差率/%
异系数/%
单纱断裂强
度/(cN/tex)
5.3.1.2靛蓝染色普梳棉股线技术要求按表2规定。2
单纱断裂
强力变异
系数/%
条干均匀度
变异系数/%
抢度变
异系数
明显色结/
(粒/100m)
十万米纱
疵/(个/
105m)
公称线密度
11.1×2~20.0×2
20.1×2~30.0×2
30.1×2~60.0×2
表2靛蓝染色普梳棉股线技术要求线密度偏差
靛蓝染色精梳棉纱线技术要求
线密度变异
系数/%
靛蓝染色精梳棉纱技术要求按表3规定。单线断裂强
度/(eN/tex)
单线断裂强力
变异系数/%
靛蓝染色精梳棉纱技术要求
线密度变
公称线密度
11.1~13.0
13.1~16.0
16.1~20.0
20.1~30.0
线密度偏
差率/%
异系数/%
单纱断裂强
度/(cN/tex)
单纱断裂
强力变异
系数/%
条干均匀度
变异系数/%
FZ/T12024—2021
抢度变异
系数/%
抢度变
异系数
明显色结/
(粒/100m)
明显色结/
(粒/100m)
十万米纱
疵/(个/
105m)
FZ/T12024—2021
公称线密度
30.1~36.0
线密度偏
差率/%
靛蓝染色精梳棉纱技术要求(续)线密度变
单纱断裂强
异系数/%
度/(cN/tex)
靛蓝染色精梳棉股线技术要求按表4规定。表4
公称线密度
6.1×2~8.0×2
8.1×2~11.0×2
11.1×2~20.0×2
20.1×2~26.0×2
线密度偏差
5.3.3靛蓝染色棉纱线其他技术要求5.3.3.1
单纱断裂
强力变异
系数/%
条干均匀度
变异系数/%
靛蓝染色精梳棉股线技术要求
线密度变异
系数/%
单线断裂强
度/(cN/tex)此内容来自标准下载网
抢度变
异系数
单线断裂强力
变异系数/%
明显色结/
(粒/100m)
抢度变异
系数/%
同批之间、与来样之间色差优等品不低于4级,一等品、二等品不低于3-4级。产品安全性能应符合GB18401的要求。6试验方法
线密度偏差率、线密度变异系数试验十万米纱
疵/(个/
105m)
明显色结/
(粒/100m)
线密度偏差率按式(1)计算,计算结果保留小数点后一位,其中100m纱线的实测干燥质量按GB/T4743一2009中程序2烘干后折算,100m纱线的标准干燥质量按附录A中式(A.2)计算;线密度变异系数按GB/T4743一2009中程序1调湿平衡后,按式(2)计算,计算结果按GB/T8170修约至小数点后一位。
_mnd - md × 100
.(1)
式中:
式中:
线密度偏差率,%;
100m纱线实测干燥质量,单位为克(g);100m纱线标准干燥质量,单位为克(g)。(mci -m.)2
线密度变异系数,%;
每个试样的质量,单位为克(g);试样的平均质量,单位为克(g);试样的总个数。
单纱(线)断裂强度及单纱(线)断裂强力变异系数试验按GB/T3916规定执行。
6.3条干均匀度变异系数试验
按GB/T3292.1规定执行。
6.4明显色结试验
FZ/T12024—2021
·(2)
按FZ/T10021一2013中附录A规定执行,明显色结指深色或浅白色的,粗度达到原纱线2.5倍的大棉结。
6.5十万米纱症疵试验
按FZ/T01050规定执行,十万米纱疵结果用A3、B3、C3、D2以上九级疵点之和表示。6.6捻度试验
按GB/T2543.1、GB/T2543.2规定执行。6.71
色差评定
按GB/T250评定,采用D65标准光源。7
检验规则
按FZ/T10021规定执行。
:标志、包装
按FZ/T10008规定执行。
9其他
用户对产品有特殊要求者,供需双方可另订协议。5
FZ/T12024—2021
附录A
(规范性)
靛蓝染色棉纱线百米质量的计算A.1靛蓝染色棉纱线公定回潮率为8.5%。A.2100m纱线在公定回潮率时的标准质量m按式(A.1)计算,计算结果按GB/T8170修约至小数点后三位。
mg= 10
式中:
-100m纱线在公定回潮率的标准质量,单位为克(g);纱线的公称线密度,单位为特克斯(tex)。.(A.1)
A.3100m纱线标准干燥质量ma按式(A.2)计算,计算结果按GB/T8170修约至小数点后三位。ma=
式中:
-100m纱线的标准干燥质量,单位为克(g);T.
-纱线的公称线密度,单位为特克斯(tex);W
纱线的公定回潮率,%。
FZ/T12024-2021
,刮涂层查真伪
码上扫一扫正版服务到
中华人民共和国纺织
行业标准
靛蓝染色棉纱线
FZ/T12024—2021
中国标准出版社出版发行
北京市朝阳区和平里西街甲2号(100029)北京市西城区三里河北街16号(100045)网址www.spc.net.cn
总编室:(010)68533533
:发行中心:(010)51780238
读者服务部:(010)68523946
中国标准出版社秦皇岛印刷厂印刷各地新华书店经销
开本880×12301/16
2021年5月第一版
印张0.75字数14千字
2021年5月第一次印刷
书号:155066·2-35758定价
个16.00元
如有印装差错
由本社发行中心调换
侵权必究
版权专有
举报电话:(010)68510107
小提示:此标准内容仅展示完整标准里的部分截取内容,若需要完整标准请到上方自行免费下载完整标准文档。