首页 > 其他行业标准 > FZ/T 64090-2022废旧纺织品再加工纤维淘金毡
FZ/T 64090-2022

基本信息

标准号: FZ/T 64090-2022

中文名称:废旧纺织品再加工纤维淘金毡

标准类别:其他行业标准

英文名称:Gold washing felt with recycled fibers from wasted textiles

标准状态:现行

发布日期:2022-04-08

实施日期:2022-10-01

出版语种:简体中文

下载格式:.pdf .zip

相关标签: 废旧 纺织品 加工 纤维

标准分类号

标准ICS号:纺织和皮革技术>>纺织产品>>59.080.30纺织物

中标分类号:纺织>>纺织制品>>W59其他纺织制品

关联标准

出版信息

出版社:中国标准出版社

标准价格:20.0

相关单位信息

起草人:张陆贤、潘建新、周荣高、黄吾东、何银地、杜兆芳、李桂梅、成清、丁振华、李桢、周刚、张志成、杨秀玲、吴纯良

起草单位:安徽安健汽车天窗科技有限公司、安徽鸿润装饰材料有限公司、安徽颍上鑫鸿纺织科技有限公司、安徽南澳地毯有限公司、安徽农业大学、广德天运新技术股份有限公司、国家功能纤维及纺织服装产品质量监督检验中心、安徽职业技术学院、安徽寿县银丰棉业有限责任公司等

提出单位:中国纺织工业联合会

发布部门:中华人民共和国工业和信息化部

标准简介

本文件规定了废旧纺织品再加工纤维淘金毡的术语和定义、要求、试验方法、检验规则、标志、包装、运输和贮存。 本文件适用于以废旧纺织品再加工短纤维为主要原料,与其他化学短纤维混合,通过针刺工艺制成的淘金毡。以其他废旧纺织品原材料通过针刺或其他工艺制成的淘金毡可参照执行。


标准图片预览

FZ/T 64090-2022废旧纺织品再加工纤维淘金毡
FZ/T 64090-2022废旧纺织品再加工纤维淘金毡
FZ/T 64090-2022废旧纺织品再加工纤维淘金毡
FZ/T 64090-2022废旧纺织品再加工纤维淘金毡
FZ/T 64090-2022废旧纺织品再加工纤维淘金毡

标准内容

ICS59.080.30
中华人民共和国纺织行业标准
FZ/T64090-2022
废旧纺织品再加工纤维淘金毡
Gold washingfelt with recycled fibers from wasted textiles2022-04-08发布
中华人民共和国工业和信息化部2022-10-01实施
FZ/T64090—2022
本文件按照GB/T1.1一2020《标准化工作导则第1部分:标准化文件的结构和起草规则》的规定起草。
请注意本文件的某些内容可能涉及专利。本文件的发布机构不承担识别专利的责任。本文件由中国纺织工业联合会提出。本文件由全国纺织品标准化技术委员会产业用纺织品分技术委员会(SAC/TC209/SC7)归口。本文件起草单位:安徽安健汽车天窗科技有限公司、安徽鸿润装饰材料有限公司、安徽颖上鑫鸿纺织科技有限公司、安徽南澳地毯有限公司、安徽农业大学、广德关运新技术股份有限公司、国家功能纤维及纺织服装产品质量监督检验中心、安徽职业技术学院、安徽寿县银丰棉业有限责任公司、吉祥三宝高科纺织有限公司、中国产业用纺织品行业协会。本文件主要起草人:张陆贤、潘建新、周荣高、黄吾东、何银地、杜兆芳、李桂梅、成清、丁振华、李桢、周刚、张志成、杨秀玲、吴纯良。I
1范围
废旧纺织品再加工纤维淘金毡
FZ/T64090—2022
本文件规定了废旧纺织品再加工纤维淘金毡的术语和定义、产品规格标识、要求、试验方法、检验规则、标志、包装、运输和储存。本文件适用于以废旧纺织品再加工短纤维为主要原料,与其他化学短纤维混合,通过针刺工艺制成的淘金毡。以其他废旧纺织品原材料通过针刺或其他工艺制成的淘金毡可参照执行。2规范性引用文件
下列文件中的内容通过文中的规范性引用而构成本文件必不可少的条款。其中,注日期的引用文件,仅该日期对应的版本适用于本文件;不注日期的引用文件,其最新版本(包括所有的修改单)适用于本文件。
GB/T4666
GB/T5713
GB/T6529
纺织品
纺织品
纺织品
织物长度和幅宽的测定
色牢度试验耐水色牢度
调湿和试验用标准大气
绒头长度的测定方法
GB/T15965
手工地毯
GB/T20394—2019个
体育用人造草
GB/T24218.1
GB/T24218.2
GB/T24218.3
GB/T28025
纺织品非织造布试验方法第1部分:单位面积质量的测定纺织品非织造布试验方法第2部分:厚度的测定纺织品非织造布试验方法第3部分:断裂强力和断裂伸长率的测定(条样法)絮用纤维制品余氯测试方法水萃取法FZ/T07002—2018废旧纺织品再加工短纤维QB/T1087
QB/T1090
QB/T1091
机制地毯物理试验的取样和试样的截取法地毯绒簇拔出力的测定
地毯在动态负载下厚度减少的试验方法QB/T2792—2006
针刺地毯
3术语和定义
废旧纺织品再加工短纤维wastedtextilerecycledstaplefiber对纺织及其制品生产加工过程中产生的下脚料、边角料、残次品以及回收的废旧服装和其他废弃纺织品等,通过消毒、轧碎、开松、梳理等物理加工工序得到主体长度在10mm以上的纤维状物质。[来源:FZ/T07002—2018,3.1]
废旧纺织品再加工纤维淘金毡goldwashingfeltwithrecycledfibersfromwastedtextiles以废旧纺织品再加工短纤维原料为主,与其他化学短纤维混合后梳理成网,针刺加固后经起绒、涂胶等后整理工艺制成的用于淘金行业的绒面毡。1
FZ/T64090—2022
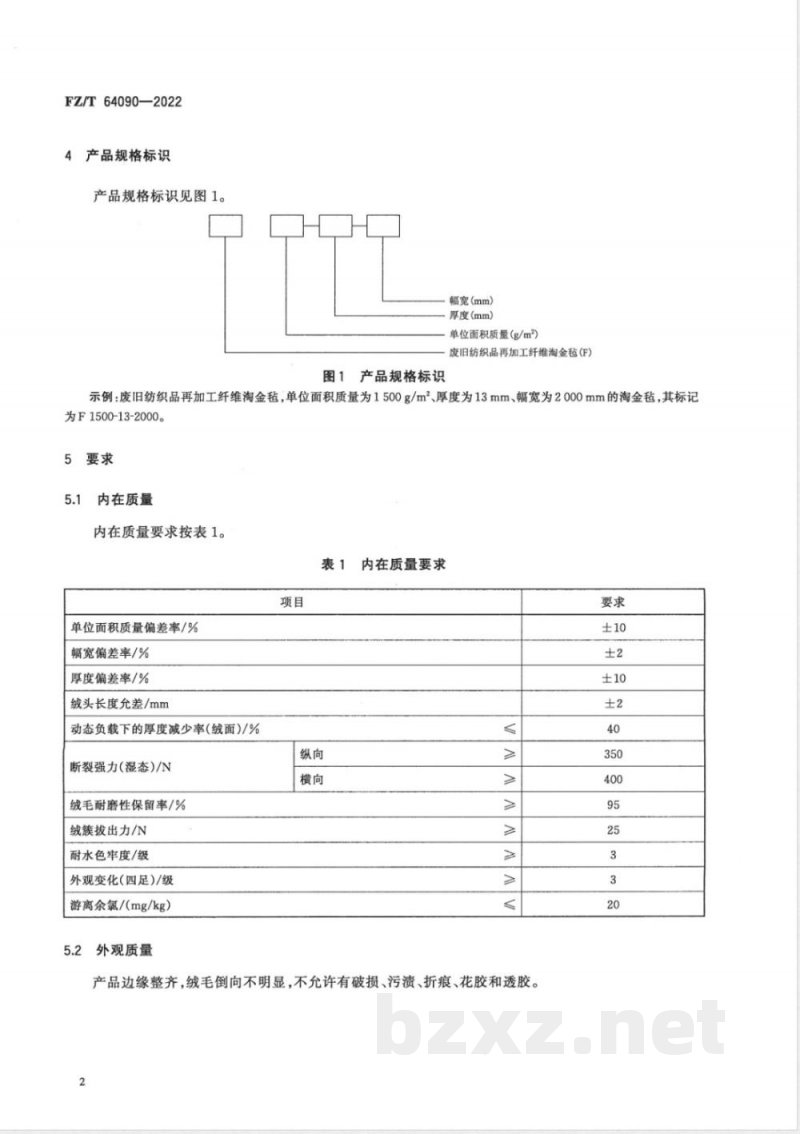
4产品规格标识
产品规格标识见图1。
幅宽(mm)
厚度(mm)
单位面积质量(g/m2)
废旧纺织品再加工纤维淘金毡(F)产品规格标识
示例:废旧纺织品再加工纤维淘金毡,单位面积质量为1500g/m2、厚度为13mm、幅宽为2000mm的淘金毡,其标记为F1500-13-2000。
内在质量
内在质量要求按表1。
单位面积质量偏差率/%
幅宽偏差率/%
厚度偏差率/%
绒头长度允差/mm
动态负载下的厚度减少率(绒面)/%断裂强力(湿态)/N
绒毛耐磨性保留率/%
绒簇拔出力/N
耐水色牢度/级
外观变化(四足)/级
游离余氯/(mg/kg)
外观质量
内在质量要求
产品边缘整齐,绒毛倒向不明显,不允许有破损、污渍、折痕、花胶和透胶。350
6试验方法
试验条件
FZ/T64090-—2022
调湿和试验用标准大气采用GB/T6529中规定的温度(20士2)℃,相对湿度(65士4)%6.2调湿处理
试验前在6.1规定的试验用标准大气条件下将试样的绒面朝上,平整单块地放置,至少保持调湿24h。
6.3取样
按QB/T1087规定的方法取样。
6.4单位面积质量偏差率
按GB/T24218.1规定执行。单位面积质量偏差率按式(1)计算,精确至小数点后一位:D,=
式中:
D1单位面积质量偏差率,%;
m-m×100%
实测单位面积质量的算术平均值,单位为克每平方米(g/m2);单位面积质量标称值,单位为克每平方米(g/m2)。6.5厚度偏差率
按GB/T24218.2规定执行。厚度偏差率按式(2)计算,精确至小数点后一位:D2
式中:
厚度偏差率,%;
a-d。
×100%
实测淘金毡厚度的算术平均值,单位为毫米(mm);dbzxZ.net
淘金毡厚度标称值,单位为毫米(mm)。d
6.6绒头长度
(2)
按GB/T15965规定执行,其中结果的计算和表示一般采用B法,结果从数个偏差中选择最大绝对值表示,并冠以正号或负号。
6.7动态负载下厚度减少率
按QB/T1091规定执行。其中,钢脚撞击终点次数规定为500次。动态负载下厚度减少率按式(3)计算,准确至小数点后一位:
t-t×100%
式中:
一动态负载下厚度减少率,%;
·(3)
FZ/T64090—2022
-初始厚度算术平均值,单位为毫米(mm);-撞击500次后,实测厚度算术平均值,单位为毫米(mm)。t
断裂强力(湿态)
按GB/T24218.3规定执行。
绒毛耐磨性保留率
按GB/T20394—2019中的附录B规定执行。6.10绒簇拔出力
按QB/T1090规定执行。
6.11耐水色牢度
按GB/T5713规定执行。
外观变化(四足)
按QB/T2792-2006中的附录A规定执行。6.13游离余氯
按GB/T28025规定执行。
6.14幅宽偏差率
按GB/T4666规定执行。
6.15外观检测
在自然光条件下或采用灯光照明,照度不低于4001x,采用手感、目测检验。7检验规则
分批规定
按交货批号的同一品种、同一规格的产品作为检验批。7.2抽样
内在质量
内在质量按批以卷为单位进行抽取,抽检方案按表2,取样时应距头端至少2m剪取样品,其尺寸应满足所有内在质量指标性能试验。2内在质量抽样方案
单位为卷
批量数
500~1000
样本数
7.2.2外观质量
批量数
表2内在质量抽样方案(续)
外观质量的检验抽样方案按表3。表3外观质量抽样方案
批量N
91~150
151~280
281~500
判定规则
内在质量判定
样本量n
接收数Ac
样本数
FZ/T64090—2022
单位为卷
单位为卷
拒收数Re
所有样品的内在质量检测结果符合5.1要求,则判定该批产品内在质量合格。否则在原批中随机抽取双倍样品,对不符合项目进行复验,复验结果合格,判定该批产品内在质量合格,否则判定该批产品内在质量不合格。
外观质量判定
所有样品的外观质量满足5.2要求,则判定该批产品的外观质量合格。如果外观质量不合格数不超过表3的接收数Ac,则该批产品外观质量合格。如果不合格样本数达到了表3的拒收数Re,则该批产品外观质量不合格。
7.3.3结果判定
按7.3.1和7.3.2判定均为合格,则该批产品合格。8标志与包装
产品包装应具有下列标志:
制造厂名、厂址;
产品名称;
产品规格标识;
产品执行标准号;
FZ/T64090—2022
合格证;
生产日期。
包装形式
包装方法和使用材料,以坚固和适于运输为原则,保证其品质不受影响。运输与储存
产品运输应有防潮、防火、防污染,避免重压、弯折、卷曲和机械损伤。产品应在干燥、通风处库存,不得重压、撞击,周围不得接触酸、碱等腐蚀物质和有机溶剂,注意防潮、防火。6
小提示:此标准内容仅展示完整标准里的部分截取内容,若需要完整标准请到上方自行免费下载完整标准文档。