首页 > 其他行业标准 > FZ/T 64073-2019编织类汽车座垫
FZ/T 64073-2019

基本信息

标准号: FZ/T 64073-2019

中文名称:编织类汽车座垫

标准类别:其他行业标准

英文名称:Woven seat cushion for automobiles

标准状态:现行

发布日期:2019-11-11

实施日期:2020-04-01

出版语种:简体中文

下载格式:.pdf .zip

相关标签: 编织 汽车

标准分类号

标准ICS号:纺织和皮革技术>>纺织产品>>59.080.30纺织物

中标分类号:纺织>>纺织制品>>W59其他纺织制品

关联标准

出版信息

出版社:中国标准出版社

页数:12页

标准价格:16.0

出版日期:2019-12-01

相关单位信息

起草人:张征荣、刘飞飞、朱维珍、职永涛、朱冬、张中涛、韩志英

起草单位:河南省纤维检验院、烟台正海合泰科技股份有限公司、河南尼罗河实业有限公司、中纺标检验认证股份有限公司

归口单位:全国纺织品标准化技术委员会产业用纺织品分技术委员会(SAC/TC 209/SC 7)

提出单位:中国纺织工业联合会

发布部门:中华人民共和国工业和信息化部

主管部门:工业和信息化部

标准简介

本标准规定了编织类汽车座垫的术语和定义、技术要求、试验方法、检验规则、包装、贮运和标志。 本标准适用于以纺织纤维绳带为主要原料的编织类汽车座垫。


标准图片预览

FZ/T 64073-2019编织类汽车座垫
FZ/T 64073-2019编织类汽车座垫
FZ/T 64073-2019编织类汽车座垫
FZ/T 64073-2019编织类汽车座垫
FZ/T 64073-2019编织类汽车座垫

标准内容

ICS_59.080.30
中华人民共和国纺织行业标准
FZ/T64073-2019
编织类汽车座垫
Woven seat cushionforautomobiles2019-11-11发布
中华人民共和国工业和信息化部发布
2020-04-01实施
本标准按照GB/T1.1一2009给出的规则起草。本标准由中国纺织工业联合会提出。FZ/T64073—2019
本标准由全国纺织品标准化技术委员会产业用纺织品分技术委员会(SAC/TC209/SC7)归口。本标准起草单位:河南省纤维检验院、烟台正海合泰科技股份有限公司、河南尼罗河实业有限公司、中纺标检验认证股份有限公司。本标准主要起草人:张征荣、刘飞飞、朱维珍、职永涛、朱冬、张中涛、韩志英。1范围
编织类汽车座垫
FZ/T64073—2019
本标准规定了编织类汽车座垫的术语和定义、技术要求、试验方法、检验规则、包装、贮运和标志。本标准适用于以纺织纤维绳带为主要原料的编织类汽车座垫。2规范性引用文件
下列文件对于本文件的应用是必不可少的。凡是注日期的引用文件,仅注日期的版本适用于本文件。凡是不注日期的引用文件,其最新版本(包括所有的修改单)适用于本文件。GB/T250纺织品色牢度试验评定变色用灰色样卡GB/T2910(所有部分)纺织品定量化学分析GB/T2912.2一2009纺织品甲醛的测定第2部分:释放的甲醛(蒸汽吸收法)GB/T3920
纺织品色牢度试验耐摩擦色牢度GB/T3921一2008纺织品色牢度试验耐皂洗色牢度GB/T3922
GB/T3923.1
纺织品色牵度试验耐汗渍色牵度纺织品织物拉伸性能第1部分:断裂强力和断裂伸长率的测定(条样法)GB/T5296.4
消费品使用说明第4部分:纺织品和服装GB/T5713
纺织品
色牢度试验耐水色牢牵度
GB/T7573
纺织品水萃取液pH值的测定
GB8410Www.bzxZ.net
汽车内饰材料的燃烧特性
GB/T8427一2008纺织品色牢度试验耐人造光色牢度:氙弧GB/T17592纺织品禁用偶氮染料的测定GB/T233444
纺织品4-氨基偶氮苯的测定
GB/T298624
纺织品纤维含量的标识
GB/T33276-2016汽车装饰用针织物及针织复合物FZ/T01057(所有部分)纺织纤维鉴别试验方法FZ/T60045一2014汽车内饰用纺织材料雾化性能试验方法3术语和定义
下列术语和定义适用于本文件。3.1
wovenseatcushionforautomobiles编织类汽车座垫
以绳带为主要原料,经手工或机械方式编织而成或再经缝制、复合等工艺制成,固定在汽车座椅上起保护和装饰作用的覆盖物。
#vinculum
用于将汽车座垫系缚在汽车座椅上的弹性或非弹性织带。1
FZ/T64073—2019
Fattachedcomponents
汽车座椅垫中起连接、装饰、标识等作用的部件,例如拉链、纽扣、商标标志牌等。4技术要求
内在质量
一般要求
编织类汽车座垫应符合表1的规定。表1
纤维含量
甲醛含量/(mg/kg)
可分解致癌芳香胺染料
色牢度/级≥
雾化性能
有机挥发物/(μg/g)
气味性/级
燃烧性能
系带缝纫强力/N
耐摩擦
耐汗溃
耐皂洗
雾化量/mg
燃烧速度/(mm/min)
可分解致癌芳香胺限量值≤20mg/kg。附件
附件应无锐利边缘和尖端。木珠、玉石等附件应固定牢固不易脱落。4.2外观质量
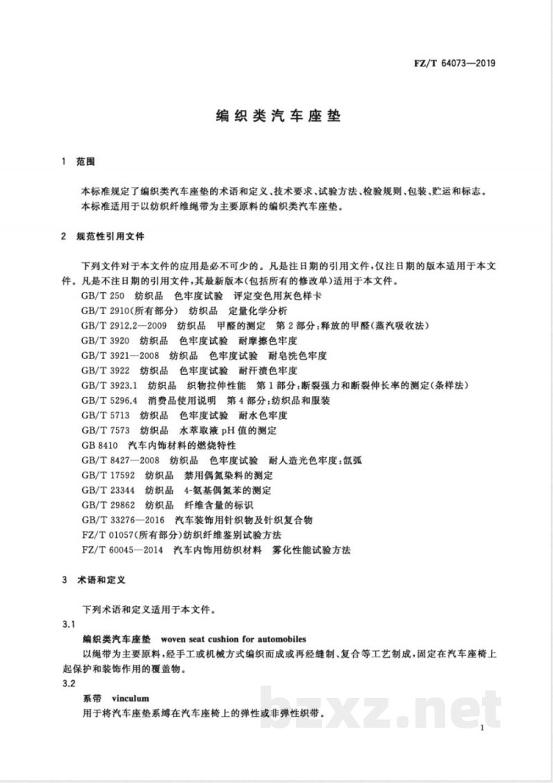
编织类汽车座垫外观质量应符合表2的规定。2
按GB/T29862执行
表面疵点
5试验方法
5.1内在质量
配饰和配件
色差色花/级》
色斑、污渍、露底
破损性症点
纹路偏斜
缝纫线头
表面平整,不充许表面起伏扭曲图案清晰,位置准确,无错花错位求
配饰和配件,对应位置准确,联结牢固,不缺件4
表面部位不允许
表面部位不允许
表面部位不超过5mm
FZ/T64073—2019
10mm以上不允许,每件产品10mm以下的不超过3根5.1.1纤维含量按FZ/T01057(所有部分)和GB/T2910所有部分)执行,5.1.2
甲醛含量按GB/T2912.2执行。取样为2g。甲醛校正溶液按照GB/T2912.2—2009中6.2.2方法取至少5种浓度,另外增加下列2种浓度:a)0mLS2至500mL,含0μg甲醛/mL=0mg甲醛/kg织物;b)0.5mLS2至500mL,含0.075μg甲醛/mL=3.75mg甲醛/kg织物。5.1.3pH值按GB/T7573执行。
5.1.4可分解致癌芳香胺染料按GB/T17592和GB/T23344执行。注:一般先按GB/T17592检测,当检出苯胺和/或1,4-苯二胺时,再按GB/T23344检测。5耐摩擦色牢度按GB/T3920执行。5.1.5
耐汗渍色牢度按GB/T3922执行。耐水色牢度按GB/T5713执行。
耐皂洗色牢度按GB/T3921一2008的试验条件A(1)执行。耐光色牢度按GB/T8427一2008中的方法3执行。注:5.1.5、5.1.6、5.1.7、5.1.8和5.1.9色牢度测定过程中,由于样品一般比较厚实硬挺,可使用电剪裁布机或平剪布样裁切机或其他合适的设备裁取试样。雾化性能按FZ/T60045—2014中8.2重量法规定执行。5.1.10
5.1.11有机物挥发性按GB/T332762016中附录C规定执行。气味性按GB/T33276一2016中6.1.16执行,所取试样宜不含附件。5.1.12
燃烧性能(燃烧速度)按GB8410规定执行。5.1.13
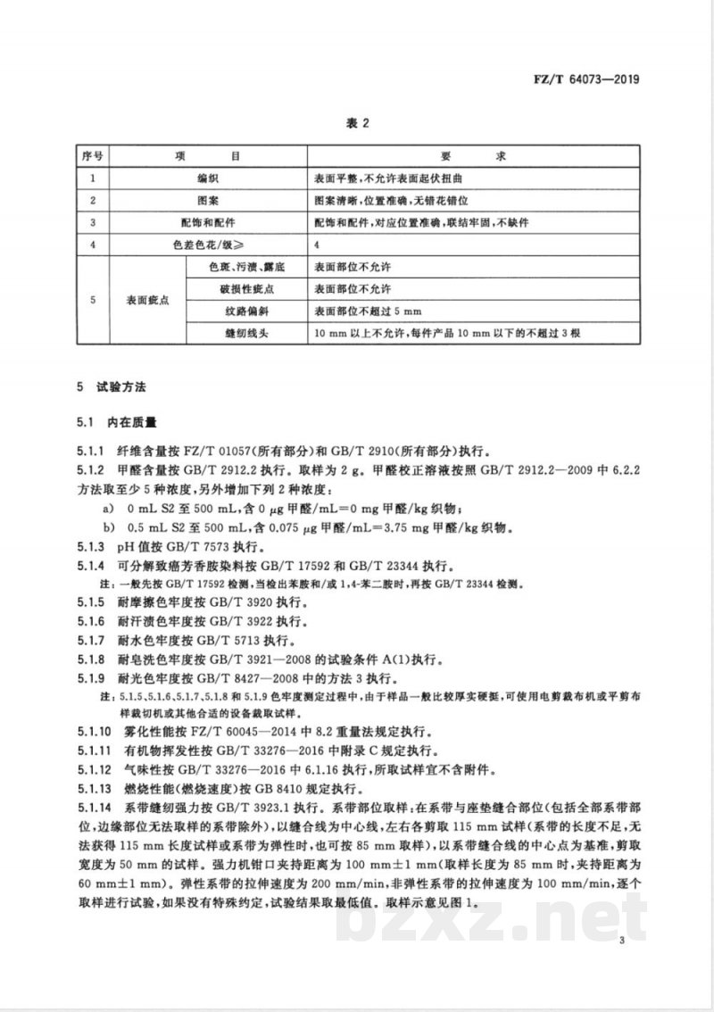
5.1.14系带缝纫强力按GB/T3923.1执行。系带部位取样:在系带与座垫缝合部位(包括全部系带部位,边缘部位无法取样的系带除外),以缝合线为中心线,左右各剪取115mm试样(系带的长度不足,无法获得115mm长度试样或系带为弹性时,也可按85mm取样),以系带缝合线的中心点为基准,剪取宽度为50mm的试样。强力机钳口夹持距离为100mm士1mm(取样长度为85mm时,夹持距离为60mm士1mm)。弹性系带的拉伸速度为200mm/min,非弹性系带的拉伸速度为100mm/min,逐个取样进行试验,如果没有特殊约定,试验结果取最低值。取样示意见图1。3
FZ/T64073—2019
说明:
1——系带;
2——座垫;
缝合线。
外观质量
5.2.1色差
色差按GB/T250执行。
5.2.2外观疵点
中心线
图1系带缝纫强力取样示意图
单位为毫米
外观疵点一般采用灯光检验,用40W青光或白光灯一支,上面加灯罩,灯罩与检验台面中心垂直距离为80cm士5cm。如果在室内采用自然光,光源射入方向为北向左(或右)上角,不能使阳光直射产品。将产品平放在检验台上,检验人员的视线应正视产品的表面,眼睛与产品的中间距离约60cm。6检验规则
分批规定
按交货批号的同一品种、同一规格的产品作为检验批。6.2抽样
6.2.1内在质量
内在质量按批随机抽取1件,样品不足时可以增加取样数量。6.2.2
外观质量
外观质量的检验抽样方案见表3。4
批量数N
26~90
151~280
281~500
501~1200
≥1 201
判定规则
内在质量判定
抽取样本数n
接收数 Ac
FZ/T64073—2019
单位:件
拒收数Re
按4.1对抽取的样品进行内在质量评定,符合4.1要求的为内在质量合格,否则为不合格。6.3.2
外观质量判定
按4.2对批样的每个样本进行外观质量评定,符合4.2要求的为外观质量合格,否则为不合格。如果外观质量不合格数不超过表3的接收数Ac,则该批产品外观质量合格。如果不合格样本数达到了表3的拒收数Re,则该批产品外观质量不合格,6.3.3结果判定
按6.3.1和6.3.2判定均为合格,则该批产品合格。7
包装、购运和标志
产品按套(或件)包装,每箱套数(或件数)根据协议或合同规定。7.2
应保证在贮运中包装不破损,产品不沾污、不受潮。包装中不应使用金属针等锐利物。产品应存放在阴凉、通风、干燥的库房内,注意防、防霉每个包装单元应附使用说明,使用说明应符合GB/T5296.4的要求。5
FZ/T64073-2019
打印日期:2020年1月3日
中华人民共和国纺织
行业标准
编织类汽车座垫
FZ/T64073—2019
中国标准出版社出版发行
北京市朝阳区和平里西街甲2号(100029)北京市西城区三里河北街16号(100045)网址www.spc.net.cn
总编室:(010)68533533发行中心:(010)51780238读者服务部:(010)68523946
中国标准出版社秦皇岛印刷厂印刷各地新华书店经销
开本880×1230
2019年12月第一版
印张0.75
字数12千字
2019年12月第一次印刷
书号:155066·2-34664
如有印装差错
定价16.00元
由本社发行中心调换
版权专有侵权必究
举报电话:(010)68510107
小提示:此标准内容仅展示完整标准里的部分截取内容,若需要完整标准请到上方自行免费下载完整标准文档。