首页 > 其他行业标准 > FZ/T 64087-2022木棉纤维絮片
FZ/T 64087-2022

基本信息

标准号: FZ/T 64087-2022

中文名称:木棉纤维絮片

标准类别:其他行业标准

英文名称:Wadding of kapok fiber

标准状态:现行

发布日期:2022-04-08

实施日期:2022-10-01

出版语种:简体中文

下载格式:.pdf .zip

标准分类号

标准ICS号:纺织和皮革技术>>纺织产品>>59.080.30纺织物

中标分类号:纺织>>纺织制品>>W59其他纺织制品

关联标准

出版信息

出版社:中国标准出版社

页数:12页

标准价格:20.0

相关单位信息

起草人:董激文、李素英、邓红霞、王小美、陈蕾、季晓丹、周良成、陈降成、王辉忠、王洪云、吕静

起草单位:南京海关纺织工业产品检测中心、上海即索实业有限公司、南通大学、南通新绿叶非织造布有限公司、佛山市天纤纺科技有限公司、中山市宝福龙纺织有限公司、中纺标检验认证股份有限公司

归口单位:全国纺织品标准化技术委员会(SAC/TC 209)

提出单位:中国纺织工业联合会

发布部门:中华人民共和国工业和信息化部

主管部门:全国纺织品标准化技术委员会(SAC/TC 209)

标准简介

本文件规定了木棉纤维絮片的术语和定义、产品分类、要求、试验方法、检验规则、标志、包装、运输、贮存。 本文件适用于以纯木棉纤维或含量不低于40%的木棉纤维与其他纤维的混合物为原料,经梳理成网,采用针刺、水刺或热粘合等方式固结而成的絮片。


标准图片预览

FZ/T 64087-2022木棉纤维絮片
FZ/T 64087-2022木棉纤维絮片
FZ/T 64087-2022木棉纤维絮片
FZ/T 64087-2022木棉纤维絮片
FZ/T 64087-2022木棉纤维絮片

标准内容

ICS59.080.30
CCSW59
中华人民共和国纺织行业标准
FZ/T64087—2022
木棉纤维絮片
Wadding of kapok fiber
2022-04-08发布
中华人民共和国工业和信息化部中国标准出版社
2022-10-01实施
本文件按照GB/T1.1—2020《标准化工作导则起草。
FZ/T 64087—2022
第1部分:标准化文件的结构和起草规则》的规定请注意本文件的某些内容可能涉及专利。本文件的发布机构不承担识别专利的责任。本文件由中国纺织工业联合会提出。本文件由全国纺织品标准化技术委员会(SAC/TC209)归口。本文件起草单位:南京海关纺织工业产品检测中心、上海即索实业有限公司、南通大学、南通新绿叶非织造布有限公司、佛山市天纤纺科技有限公司、中山市宝福龙纺织有限公司、中纺标检验认证股份有限公司。
本文件主要起草人:董激文、李素英、邓红霞、王小美、陈蕾、季晓丹、周良成、陈降成、王辉忠、王洪云、吕静。
1范围
木棉纤维絮片
FZ/T64087—2022
本文件规定了木棉纤维絮片的术语和定义、产品分类、要求、试验方法、检验规则、标志、包装、运输、贮存。
本文件适用于以纯木棉纤维或含量不低于40%的木棉纤维与其他纤维的混合物为原料,经梳理成网,采用针刺、水刺或热粘合等方式固结而成的絮片。2规范性引用文件
下列文件中的内容通过文中的规范性引用而构成本文件必不可少的条款。其中,注日期的引用文件,仅该日期对应的版本适用于本文件;不注日期的引用文件,其最新版本(包括所有的修改单)适用于本文件。
GB/T2910(所有部分)纺织品定量化学分析GB/T5453全
纺织品织物透气性的测定
纺织品调湿和试验用标准大气
GB/T6529
GB18401
国家纺织产品基本安全技术规范GB18383絮用纤维制品通用技术要求GB/T24218.1纺织品非织造布试验方法第1部分:单位面积质量的测定GB/T24218.2-2009纺织品非织造布试验方法第2部分:厚度的测定纺织品非织造布试验方法第6部分:吸收性的测定GB/T24218.6—2010
GB/T29862纺织品纤维含量的标识GB31701婴幼儿及儿童纺织产品安全技术规范GB/T35762纺织品热传递性能试验方法平板法FZ/T01057(所有部分),纺织纤维鉴别试验方法FZ/T01130·非织造布吸油性能的检测和评价FZ/T60014絮片耐洗涤性能试验方法FZ/T62014—2015蚊帐
FZ/T64003—2021喷胶棉絮片
进出口纺织品纤维定量分析显微投影仪法木棉/棉混纺产品SN/T5239-2020
3术语和定义
下列术语和定义适用于本文件。3.1
负重倍数multipleofload
在模拟漂浮状态下,木棉纤维絮片所支撑的质量与其自身质量的比值。3.2
浮力损失flotageloss
木棉纤维絮片在漫水24h后的浮力相对变化。1
FZ/T64087—2022
4产品分类
按照木棉纤维絮片的日常用途,将产品分为保暖类、吸油类及浮力类3种。5要求
安全和理化性能
1产品的安全性能应符合GB18383、GB18401或GB31701的规定。5.1.1
2产品的理化性能应符合表1的要求,其中保暖类、吸油类、浮力类产品还应分别符合表2、表3和5.1.2
表4的要求。
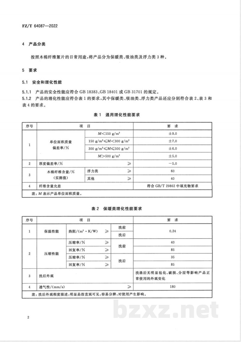
表1通用理化性能要求
单位面积质量
偏差率/%
厚度偏差率/%
木棉纤维含量/%
(实测值)
纤维含量允差
M<150g/m
150g/m2≤M<300g/m2
300 g/m2≤M≤500 g/m2
M>500g/m2
浮力类
注:M表示产品单位面积质量。
保温性能
压缩性能
洗后外观
透气性/(mm/s)
热阻/(m2·K/W)
压缩率/%
回复率/%
压缩率/%
回复率/%
保暖类理化性能要求
符合GB/T29862中填充物要求
洗涤后无明显毡化、破损、分层等影响产品正常使用的外观变化
注:洗后外观程度描述:明显是指直观可见,容易分辨,对使用产生影响。2
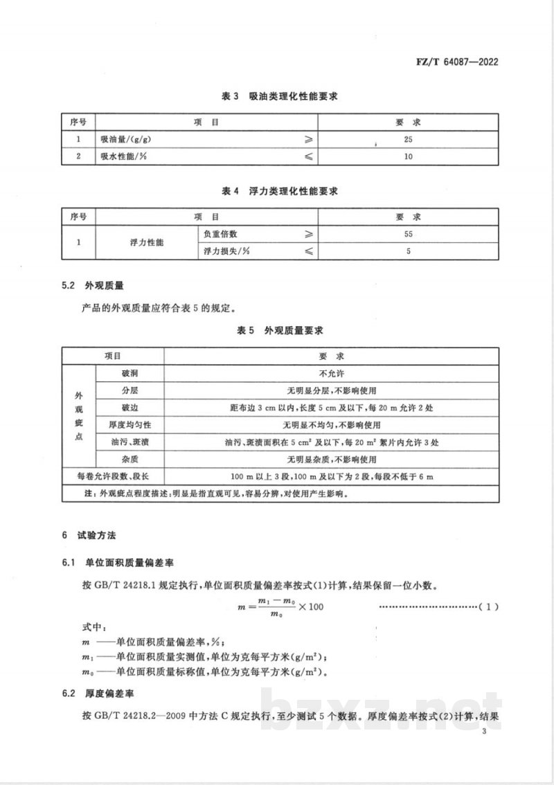
吸油量/(g/g)
吸水性能/%
浮力性能
外观质量
吸油类理化性能要求
表4浮力类理化性能要求
负重倍数
浮力损失/%
产品的外观质量应符合表5的规定。表5外观质量要求
厚度均匀性
油污、斑渍
每卷允许段数、段长
不允许
无明显分层,不影响使用
FZ/T64087—2022
距布边3cm以内,长度5cm及以下,每20m允许2处无明显不均匀,不影响使用
油污、斑渍面积在5cm2及以下,每20m2絮片内允许3处无明显杂质,不影响使用
100m以上3段,100m及以下为2段,每段不低于6m注:外观疵点程度描述:明显是指直观可见,容易分辨,对使用产生影响。6
试验方法
单位面积质量偏差率
按GB/T24218.1规定执行,单位面积质量偏差率按式(1)计算,结果保留一位小数。m=
式中:
单位面积质量偏差率,%
单位面积质量实测值,单位为克每平方米(g/m2);单位面积质量标称值,单位为克每平方米(g/m2)。厚度偏差率
(1)
按GB/T24218.2一2009中方法C规定执行,至少测试5个数据。厚度偏差率按式(2)计算,结果3
FZ/T64087—2022
保留一位小数。
式中:
厚度偏差率,%;
厚度的实测值,单位为毫米(mm):厚度的标称值,单位为毫米(mm)。6.3纤维含量
(2)
按GB/T2910(所有部分)、FZ/T01057(所有部分)或相关方法执行。对于木棉纤维与棉的混纺产品,按SN/T5239一2020规定执行,其中公式(1)中分母修改为“n1d1k1十n2d22kz”。木棉纤维的定性按SN/T5239一2020附录A中木棉纤维的形态特征执行。6.4保温性能
按GB/T35762规定执行。所涉及的洗涤方法按FZ/T60014规定洗涤1次,或按相关方约定执行。
6.5压缩性能
按FZ/T64003一2021中附录A规定执行,试样允许叠加。所涉及的洗涤方法按FZ/T60014规定洗涤1次,或按相关方约定执行。6.6洗后外观
按FZ/T60014规定洗涤1次,或按相关方约定执行,评价洗后外观。6.7透气性
按GB/T5453规定执行,试验面积为20cm2,压降为100Pa。6.8吸油量
按FZ/T01130规定执行。沥油时,将试样放置于GB/T24218.6一2010中5.2.1规定的金属网试样支撑架上。
6.9吸水性能
按GB/T24218.62010中第5章规定执行,完成5.5(f)操作后,用定量滤纸轻轻吸提,反复吸取试样表面的可见水珠,随后按5.5(g)继续剩余操作。6.10浮力性能
按附录A规定执行。
6.11外观质量
外观质量的检验应在水平检验台上进行,采用正常白昼北光或日光灯照明,台面照度不低于6001x,且照度均匀,检验人员的视线应正视产品表面,眼部距产品约60cm。4
7检验规则
7.1抽样
按交货批号的同一品种、同一规格的产品作为检验批。7.1.1
FZ/T64087—2022
7.1.2安全和理化性能的取样:随机抽取1卷,距头端至少5m处剪取样品,其尺寸应满足所有安全和理化性能项目试验需求。
7.1.3外观质量的取样:按表6规定,从一批产品中随机抽取相应数量的卷数。表6抽样数量
一批的卷数
26~150
7.2结果判定
7.2.1安全和理化性能的判定
抽样最少卷数
批样的安全和理化性能项目全部符合5.1要求时判定该批产品的安全和理化性能合格,否则从该批中按7.1.2规定重新取样,对不符合项目进行复验。如果复验结果符合5.1相应的要求,则判该批产品的安全和理化性能合格;如果复验结果仍不合格,则判该批产品安全和理化性能不合格。7.2.2外观质量的判定
批样的每个样本外观质量项目全部符合5.2的要求时判定该批产品外观质量合格,如有不合格时,则从该批中按7.1.3规定重新取样进行复验。若复验结果符合5.2要求,则判该批产品外观质量合格;如果复验结果仍不合格,则判该批产品外观质量不合格。7.2.3综合判定
安全和理化质量与外观质量均合格,则该批产品合格,否则该批产品不合格。8标志、包装、运输、贮存
8.1标志:每个产品应有标志,包括产品名称、产品类别、生产企业名称、厂址、生产日期(或批号)、单位面积质量和厚度、执行标准等,或根据协议、合同规定加以的标志。8.2包装:产品包装材料应保证产品不受损坏,便于运输。8.3运输:产品运输时应防水、防潮、防污染、防重压。8.4贮存:产品应放置在干燥、通风的室内贮存。5
FZ/T64087—2022
A.1原理
附录A
(规范性)
浮力性能试验方法
负重倍数:将装有试样的试验袋置放置于浮力试验容器中,逐渐向其加入已知质量的负重物,使其上表面刚好浮于水面,计算出试样浮于水面时所能承载的最大质量和试样自身的质量之比。浮力损失:将装有试样的组合装置浸入浮力试验容器中,根据组合装置在水中的浮力变化,计算出试样24h后的浮力损失。
A.2仪器设备
A.2.1浮力试验容器:高度至少50cm的桶或者水池,直径或者宽度至少50cm,满足浮力性能测试要求。
A.2.2数显推拉力计,精度0.5cN。蚊帐布:满足FZ/T62014—2015中表1的网眼密度要求。A.2.35
A.2.4带拉链的洗衣网兜,推荐桶状网兜。A.2.5负重物:不锈钢珠或不锈钢片,尺寸应大于洗衣袋的网眼。A.2.6天平,精度为0.01g。
A.3试样准备免费标准bzxz.net
A.3.1试样在GB/T6529规定的标准大气条件下调湿平衡。A.3.2距样品边缘10cm沿对角线裁取4块试样,试样尺寸为10cm×10cm,其中两块用于测试负重倍数(P),两块用于测试浮力损失(W。)。每块样品质量2g以上,样品允许多层叠加测试。A.4负重倍数试验
A.4.1将浮力试验容器中注人适量的水。A.4.2称取平衡后试样质量G。,精确至0.01g。A.4.3裁取蚊帐布一块,缝制成尺寸略大于10cm×10cm的试验袋,并将试验袋三边缝合,保留一边开口。
A.4.4将空的试验袋置于带拉链的洗衣网兜中,称取总质量G1。然后使其浸人浮力试验容器,充分润湿后从水中取出后,立即将试样装入试验袋。A.4.5将装有试样的试验袋置于带拉链的洗衣网兜,拉好拉链,将洗衣网兜整体放置于浮力试验容器表面。
A.4.6拉开拉链,逐渐向洗衣网兜中加入已知质量的负重物,负重物应尽可能均匀地放置在洗衣网兜的下方,洗衣网兜的上表面刚好浮于水面。记录此时负重物的总质量G2。A.4.7取第二块试样,重复A.4.2~A.4.6步骤测试。A.4.8按照公式(A.1)计算负重倍数。以两块试样的结果平均值作为最终结果,修约至小数点后一位。P=G×100
式中:
负重倍数;
试验袋、洗衣网兜总质量,单位为克(g);G
G2负重物总质量,单位为克(g);Go
试样质量,单位为克(g)。
A.5浮力损失试验
A.5.1将浮力试验容器中注人适量的水。FZ/T64087—2022
A.5.2裁取蚊帐布一块,缝制成尺寸略大于10cm×10cm的试验袋,并将试验袋三边缝合,保留一边开口。
A.5.3将试验袋置于带拉链的洗衣网兜中,在洗衣网兜中加入足够的负重物,确保后续加入试样后,洗衣网兜上表面不浮出水面。
A.5.4将数显推拉力计置于浮力试验容器的正上方。测出此时试验袋、洗衣网兜、负重物在水中的总重量,记录为W1。
A.5.5从水中取出试验袋,装人试样,并在水中将其放置于洗衣网兜中,拉好拉链。A.5.6组合试验(包括试验袋、洗衣网兜、负重物和试样)在水中浸泡5min后,测出此时组合样的重量,记录为W2。组合试样浸水24h后,测出重量,并记录为W3。A.5.7取第二块试样,重复A.5.2A.5.6步骤测试。A.5.8按照公式(A.2)计算浮力损失,以两块试样的结果平均值作为最终结果,结果保留至小数点后一位。
式中:
W。—浮力损失,%;
W。-Wz×100
·(A.2)
浸人水中24h后试验袋、洗衣网兜、负重物和试样在水中的重量,单位为厘牛(cN);W2
浸入水中5min后试验袋、洗衣网兜、负重物和试样在水中的重量,单位为厘牛(cN);试验袋、洗衣网兜、负重物在水中的总重量,单位为厘牛(cN)。
小提示:此标准内容仅展示完整标准里的部分截取内容,若需要完整标准请到上方自行免费下载完整标准文档。