首页 > 其他行业标准 > FZ/T 64088-2022农业保温复合织物
FZ/T 64088-2022

基本信息

标准号: FZ/T 64088-2022

中文名称:农业保温复合织物

标准类别:其他行业标准

英文名称:Agricultural thermal insulation composite fabric

标准状态:现行

发布日期:2022-04-08

实施日期:2022-10-01

出版语种:简体中文

下载格式:.pdf .zip

标准分类号

标准ICS号:纺织和皮革技术>>纺织产品>>59.080.30纺织物

中标分类号:纺织>>纺织制品>>W59其他纺织制品

关联标准

出版信息

出版社:中国标准出版社

页数:12页

标准价格:20.0

相关单位信息

起草人:白飞飞、程庆宝、廖志超、陈晓伟、杜以杰、刘苗、黄学军、苏林江、孟先普、陈楠、谭伟、李磊、黄景莹

起草单位:北京光华纺织集团有限公司、北京佳华泰科技有限公司、北京佳泰新材料有限公司、新疆京和纺织科技有限公司、中国产业用纺织品行业协会

归口单位:全国纺织品标准化技术委员会产业用纺织品分技术委员会(SAC/TC 209/SC 7)

提出单位:中国纺织工业联合会

发布部门:中华人民共和国工业和信息化部

标准简介

本文件规定了农业保温复合织物的术语和定义、质量要求、试验方法、检验规则和标志、包装、运输与贮存。 本文件适用于作为农业篷房使用、具备保温作用的复合织物。工业厂房、仓储等篷房用复合织物可以参照执行。


标准图片预览

FZ/T 64088-2022农业保温复合织物
FZ/T 64088-2022农业保温复合织物
FZ/T 64088-2022农业保温复合织物
FZ/T 64088-2022农业保温复合织物
FZ/T 64088-2022农业保温复合织物

标准内容

ICS59.080.30
ccsW59
中华人民共和国纺织行业标准
FZ/T64088--2022
农业保温复合织物
Agricultural thermal insulation composite fabric2022-04-08发布
中华人民共和国工业和信息化部中国标准出版社
2022-10-01实施
FZ/T64088-—2022
本文件按照GB/T1.1一2020《标准化工作导则第1部分:标准化文件的结构和起草规则》的规定起草。
请注意本文件的某些内容可能涉及专利。本文件的发布机构不承担识别专利的责任。本文件由中国纺织工业联合会提出。本文件由全国纺织品标准化技术委员会产业用纺织品分技术委员会(SAC/TC209/SC7)归口。本文件起草单位:北京光华纺织集团有限公司、北京佳华泰科技有限公司、北京佳泰新材料有限公司、新疆京和纺织科技有限公司、中国产业用纺织品行业协会。本文件主要起草人:白飞飞、程庆宝、廖志超、陈晓伟、杜以杰、刘苗、黄学军、苏林江、孟先普、陈楠、谭伟、李磊、黄景莹。
1范围
农业保温复合织物
FZ/T640882022
本文件规定了农业保温复合织物的术语和定义、技术要求、试验方法、检验规则和标志、包装、运输与贮存。
本文件适用于作为农业篷房使用、具备保温作用的复合织物。工业厂房、仓储等篷房用复合织物可以参照执行。
2规范性引用文件
下列文件中的内容通过文中的规范性引用而构成本文件必不可少的条款。其中,注日期的引用文件,仅该日期对应的版本适用于本文件;不注日期的引用文件,其最新版本(包括所有的修改单)适用于本文件。
GB/T3917.3纺织品织物撕破性能第3部分:梯形试样撕破强力的测定GB/T3923.1纺织品织物拉伸性能第1部分:断裂强力和断裂伸长率的测定(条样法)GB/T5454
纺织品燃烧性能试验氧指数法
GB/T5455一2014纺织品燃烧性能垂直方向损毁长度、阴燃和续燃时间的测定GB/T10295绝热材料稳态热阻及有关特性的测定热流计法GB/T241352009橡胶或塑料涂覆织物加速老化试验GB/T30314一2013橡胶或塑料涂覆织物耐磨性的测定泰伯法
GB/T31899-2015纺织品耐候性试验紫外光曝晒FZ/T01010涂层织物涂层剥离强力的测定HG/T2582橡胶或塑料涂覆织物耐水渗透性能的测定3术语和定义
下列术语和定义适用于本文件。3.1
保温复合织物
thermalinsulationcompositefabric由内外两层涂层织物和中间保温填充层组成的具备保温效果的复合织物。4技术要求
4.1外观质量
外观应平整、色泽均匀、无污染,不允许出现破洞、切口、漏焊等影响使用的疵点。注:漏焊是指外层或内层织物在热熔拼接中因操作不当产生遗漏的情况。4.2内在质量
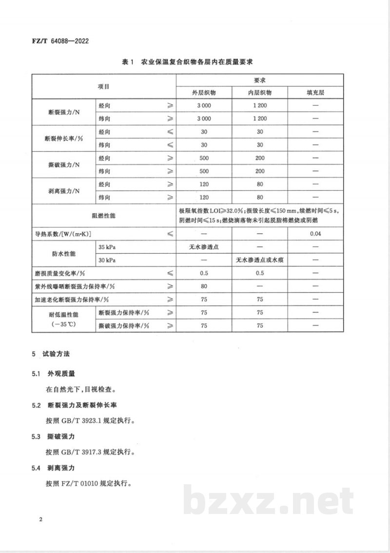
农业保温复合织物各层内在质量要求按表1。FZ/T64088-2022
断裂强力/N
断裂伸长率/%
撕破强力/N
剥离强力/N
导热系数/[W/(m·K)]
防水性能
磨损质量变化率/%
阻燃性能
紫外线曝晒断裂强力保持率/%
加速老化断裂强力保持率/%
耐低温性能
(-35℃)
5试验方法
外观质量
表1农业保温复合织物各层内在质量要求要求
外层织物
断裂强力保持率/%
撕破强力保持率/%
在自然光下,目视检查。
断裂强力及断裂伸长率
按照GB/T3923.1规定执行。
5.3撕破强力
按照GB/T3917.3规定执行。
5.4剥离强力
按照FZ/T01010规定执行。
内层织物
填充层
极限氧指数L0I≥32.0%;损毁长度≤150mm,续燃时间≤5s,阴燃时间≤15s;燃烧滴落物未引起脱脂棉燃烧或阴燃0.04
无水渗透点
无水渗透点或水痕此内容来自标准下载网
5.5阻燃性能
FZ/T64088—2022
极限氧指数按照GB/T5454执行;损毁长度、续燃时间、阴燃时间、脱脂棉燃烧或阴燃情况按照GB/T5455—2014条件A执行。
6导热系数
按照GB/T10295规定执行。
5.7·防水性能
按照HG/T2582规定执行。
5.8磨损质量变化率
按照GB/T30314一2013规定执行。选择CS10磨轮,负荷250g,转速70r/min,旋转次数5次,计算其磨损质量变化率。
5.9紫外线曝晒断裂强力保持率
按照GB/T31899—2015规定执行。选择试验条件2,循环次数15次,按GB/T3923.1测定其断裂强力,并计算其强力保持率。
5.10加速老化强力保持率
按照GB/T24135—2009方法B进行加速老化试验。加速老化时间为14天,按GB/T3923.1测定其断裂强力,并计算其强力保持率。5.11耐低温
取1块1m2样品,将其放置在一35℃环境下放置6h,取出后在室温下静置10min,然后在20min内,分别按照GB/T3923.1和GB/T3917.3测定其断裂强力和撕破强力,按式(1)分别计算其断裂强力和撕破强力保持率,精确到0.1%。式中:
×100%
样品断裂强力或撕破强力保持率,%;入
-低温处理后样品断裂强力或撕破强力,单位为牛(N);-未经处理样品断裂强力或撕破强力,单位为牛(N)。f
6检验规则
6.1检验类型
型式检验
型式检验项目包括表2的全部项目,型式检验通常在以下情形时进行:a)新产品试制鉴定前;
产品原料、结构、生产工艺等有重大改变时;c)
出厂检验结果与前一次型式检验有较大差异时;..(1)
FZ/T64088—2022
产品在停产6个月后再次恢复生产时;d)
产品交付验收、质量仲裁检验、国家对产品质量监督抽查时;e)
其他必要的情况下。
6.1.2出厂检验
出厂前产品须检验合格方能出厂,检验项目按表2。表2
注:●表示需要检验。
检验项目
外观质量
断裂强力及断裂伸长率
撕破强力
剥离强力
阻燃性能
导热系数
防水性能
磨损质量变化率
紫外线曝晒断裂强力保持率
加速老化断裂强力保持率
耐低温性能
检验项目表
型式检验
出厂检验
以相同原料、相同工艺、相同规格的同类产品一次交货数量为一批,交收检验样本单位为卷。内在质量从检验批中随机抽取1卷,从布卷中随机裁取试样,大小应满足所有内在质量测试要求;外观质量抽样方案按表3。
批量N/卷
51~500
样本量n
外观质量抽验方案表
接收数Ac
所有检验项目合格则判定为合格,否则为不合格。标志、包装、运输与贮存
每批次产品交货都应附有产品质量合格证,合格证内容包括:4
拒收数Re
产品名称;
产品批号;
规格尺寸、卷重;
生产日期;
*执行标准号;
制造厂及检验合格章;
包装尺寸。
包装袋应密实、牢固,包装袋外侧应贴产品标志。7.3
运输与贮存
7.3.1在运输、贮存时应防雨及碰撞,搬运、装卸过程中严禁抛摔。7.3.2贮存包装件的仓库应通风干燥,相对湿度不超过80%。FZ/T64088—2022
小提示:此标准内容仅展示完整标准里的部分截取内容,若需要完整标准请到上方自行免费下载完整标准文档。