首页 > 其他行业标准 > FZ/T 92059-2011扩幅装置
FZ/T 92059-2011

基本信息

标准号: FZ/T 92059-2011

中文名称:扩幅装置

标准类别:其他行业标准

英文名称:Spreading device

标准状态:已作废

发布日期:2011-12-20

实施日期:2012-07-01

作废日期:2024-07-01

出版语种:简体中文

下载格式:.pdf .zip

相关标签: 装置

标准分类号

标准ICS号:纺织和皮革技术>>纺织机械>>59.120.50印染和整理机械设备

中标分类号:纺织>>纺织机械与器具>>W95染整机械与器具

关联标准

替代情况:被FZ/T 92059-2023代替;替代FZ/T 92059-1998

出版信息

出版社:中国标准出版社

标准价格:14.0

出版日期:2012-07-01

相关单位信息

起草单位:江阴市克林机械有限公司、福建省晋江市佶龙机械工业有限公司、无锡二橡胶股份有限公司、无锡纺织机械研究所

归口单位:全国纺织机械与附件标准化技术委员会

发布部门:中华人民共和国工业和信息化部

标准简介

本标准规定了扩幅装置的分类、参数、要求、试验方法、检验规则及标志、包装、运输、贮存。 本标准适用于染整机械中对平幅织物起防皱、去皱、消除卷边,保持织物纬向平整作用的通用装置。


标准图片预览

FZ/T 92059-2011扩幅装置
FZ/T 92059-2011扩幅装置
FZ/T 92059-2011扩幅装置
FZ/T 92059-2011扩幅装置
FZ/T 92059-2011扩幅装置

标准内容

ICS 59. 120. 50
中华人民共和国纺织行业标准
FZ/T92059—2011
代替FZ/T92059-1998
扩幅装置
Spreading device免费标准下载网bzxz
2011-12-20 发布
中华人民共和国工业和信息化部发布
2012-07-01实施
本标准按照GB/T1.1一2009给出的规则起草。本标准代替FZ/T92059—-1998《扩幅装置》。本标准与FZ/T92059一1998相比主要技术变化如下:修改了分类和参数(见3.1、3.2,1998年版的3.1、3.2);FZ/T92059--2011
一增加了对不锈钢扩幅辊表面钢丝、钢带和伸缩板式扩幅辊的扩幅条板表面质量的要求(见4.13、4.14)。
本标准由中国纺织工业协会提出。本标准由全国纺织机械及附件标准化技术委员会纺纱、染整机械分技术委员会(SAC/TC215/SC1)归口。
本标准起草单位:江阴市克林机械有限公司、福建省晋江市估龙机械工业有限公司、无二橡胶股份有限公司、无锡纺织机械研究所。本标准主要起草人:徐相度、陈金平、郑军、翁少华、李立平。本标准于1998年1月首次发布,本次为第一次修订。I
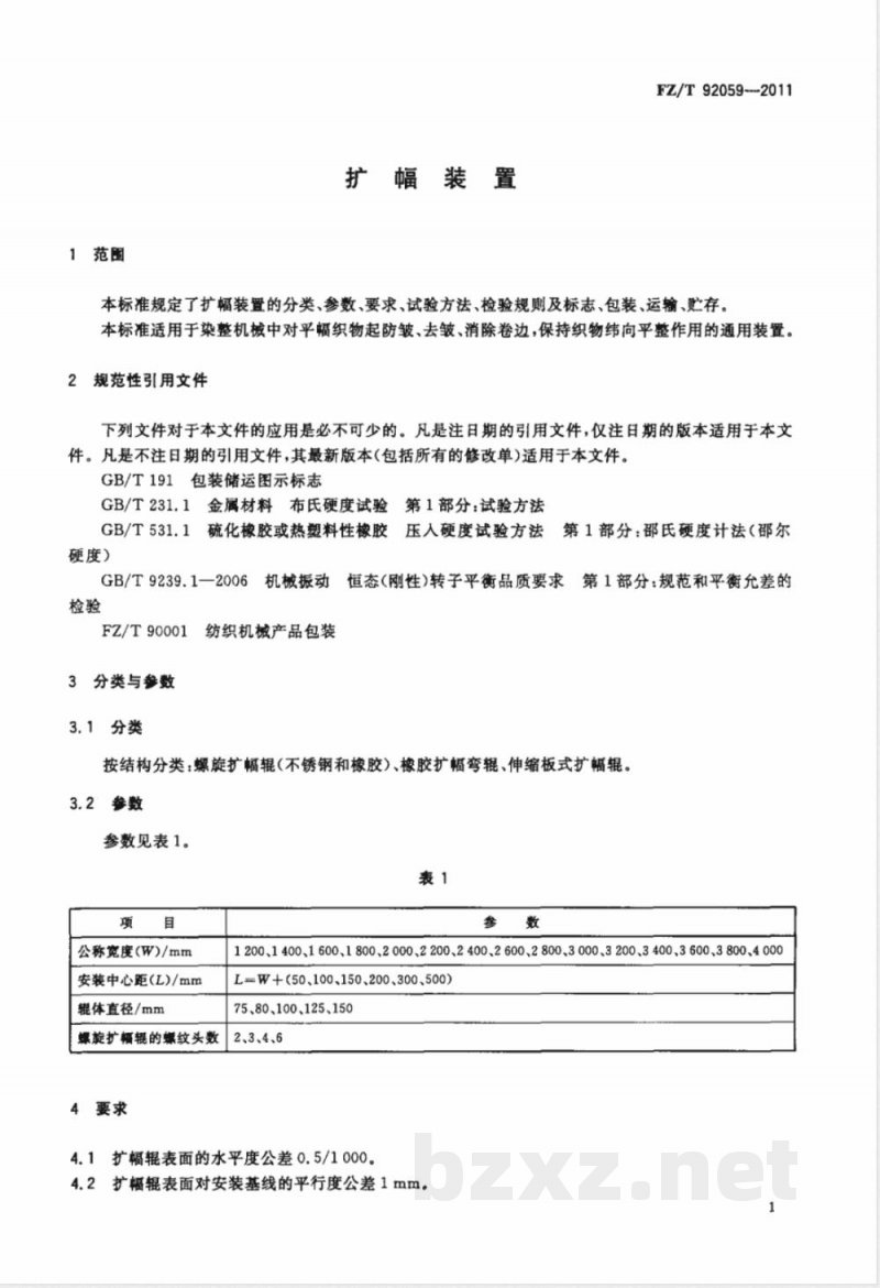
1范围
扩幅装置
FZ/T92059--2011
本标准规定了扩幅装置的分类、参数、要求、试验方法、检验规及标志、包装、运输、贮存。本标准适用于染整机械中对平幅织物起防皱、去皱、消除卷边,保持织物纬向平整作用的通用装置。规范性引用文件
下列文件对于本文件的应用是必不可少的。凡是注日期的引用文件,仅注日期的版本适用于本文件。凡是不注日期的引用文件,其最新版本(包括所有的修改单)适用于本文件。GB/T191包装储运图示标志
GB/T231.1金属材料布氏硬度试验第1部分:试验方法GB/T531.1硫化橡胶或热塑料性橡胶压入硬度试验方法第1部分:邵氏硬度计法(邵尔硬度)
GB/T9239.1一2006机械振动恒态(刚性)转子平衡品质要求第1部分:规范和平衡允差的
纺织机械产品包装
FZ/T90001
3分类与参数
3.1分类
按结构分类:螺旋扩幅辊(不锈钢和橡胶)、橡胶扩幅弯辊、伸缩板式扩幅辊。3.2参数
参数见表1。
公称宽度(W)/mm
安装中心距(L)/mm
辊体直径/mm
螺旋扩幅辊的螺纹头数
4要求
1200、1400、1 600、1800、2 000、2 200、2400、2600、2800、3000、3200、3400、3600,3800、4000L=W+(50、100、150、200、300、500)75、80、100、125、150
2、3、4、6
4.1扩幅辊表面的水平度公差0.5/1000。4.2扩幅辊表面对安装基线的平行度公差1mm。1
FZ/T92059—2011
4.3螺旋扩幅辑的许用不平衡量,应符合GB/T9239.1一2006G40级的要求。4.4辊体(包括直辊与弯辊)表面对轴线的径向圆跳动公差值见表2。表2
公称宽度
径向圆跳动公差值
1200~1600
弯辊芯轴的硬度300HB~330HB。4.5
4.6弯辊辊体应转动灵活。
>1600~2000
>2000~2800>2800~3600
4.7橡胶扩幅弯辊的辊面硬度70ShoreA~75ShoreA。4.8
橡胶螺旋扩幅辊包覆层厚度10mm~15mm。4.9
橡胶螺旋扩幅辊的辊面硬度(95土3)ShoreD。橡胶辊辊面的表面粗糙度Ra3.2μm。4.10
橡胶辊辊面不得有气孔、杂质等明显影响质量的缺陷。4.12
橡胶辊辊面应耐磨、耐老化、耐化学腐蚀。0.40
不锈钢扩幅辊的钢丝、钢带应光滑无毛刺,与辊面缠接应牢固,螺旋分布应均匀。单位为毫米
>3 600~4 000
伸缩板式扩幅辊的扩幅条板表面应平整无毛刺,伸缩灵活,木质扩幅条板不得变形,有结疤。5试验方法
5.1扩幅辊表面的水平度(4.1),用水平仪检测。5.2扩幅辊表面对安装基线的平行度(4.2),用重锤吊线法检测。5.3螺旋扩幅辊的许用不平衡量(4.3),按GB/T9239.1一2006的规定用静平衡架检测。5.4辊体表面对轴线的径向圆跳动(4.4),用百分表测量。5.5弯芯轴的硬度(4.5),按GB/T231.1规定的方法测定。5橡胶辊辊面硬度(4.7、4.9),按GB/T531.1规定的方法测定。5.6
5.7橡胶包覆层厚度(4.8),用钢直尺检测。5.8橡胶辊辊面的表面粗糙度(4.10),对照表面粗糙度样板比对检验或用表面粗糙度仪测定。其余项目,感官检验。
6检验规则
6.1型式检验
产品在下列情况之一时,应进行型式检验:新产品鉴定时;
生产过程中,如结构、材料、工艺有较大改变,可能影响产品性能时;c)
出厂检验结果与上次型式检验有较大差异时;d)
第三方进行质量检验时。
6.1.2检验项目:见第4章。
6.2出厂检验
6.2.1产品均需经生产企业质检部门检验合格,并附有合格证方能出厂。2
6.2.2检验项目:见4.1~4.11、4.13、4.14。6.3判定规则
全部项目检验合格,判定该产品符合标准要求。6.4其他
FZ/T92059—2011
用户在安装调试过程中,发现有项目不符合本标准时,生产企业应会同用户共同处理。7标
包装箱的储运图示标志,按GB/T191的规定。8包装、运输和贮存
8.1产品的包装,按FZ/T90001的规定。橡胶辊包装时,两端应搁置固定,表面用软性材料包缠,勿使其接触硬物、酸碱和油类物质。8.2产品在运输过程中,包装箱应按规定的朝向安置,不得倾斜或改变方向。8.3产品出厂后,在良好的防雨及通风贮存条件下,包装箱内的产品防潮、防锈有效期为一年。橡胶辊应贮存在室温0℃~35℃的干燥环境并距热源2m以外,如运往寒冷地区应注意保温。FZ/T92059-2011
中华人民共和国纺织
行业标准
FZ/T92059—2011
中国标准出版社出版发行
北京市朝阳区和平里西街甲2号(100013)北京市西城区三里河北街16号(100045)网址www.spc,net.cn
总编室:(010)64275323
3发行中心:(010)51780235
读者服务部:(010)68523946
中国标准出版社秦皇岛印刷厂印刷各地新华书店经销
开本880×12301/16印张0.5字数7千字2012年3月第一版2012年3月第一次印刷书号:155066·2-23110定价14.00元如有印装差错由本社发行中心调换版权专有侵权必究
举报电话:(010)68510107
小提示:此标准内容仅展示完整标准里的部分截取内容,若需要完整标准请到上方自行免费下载完整标准文档。