首页 > 其他行业标准 > QB/T 5009-2016白砂糖中亚硫酸盐的测定
QB/T 5009-2016

基本信息

标准号: QB/T 5009-2016

中文名称:白砂糖中亚硫酸盐的测定

标准类别:其他行业标准

英文名称:Determination of sulphite in white granulated sugar

标准状态:现行

发布日期:2016-07-11

实施日期:2017-01-01

出版语种:简体中文

下载格式:.pdf .zip

相关标签: 测定

标准分类号

标准ICS号:食品技术>>67.180糖、糖制品、淀粉

中标分类号:食品>>制糖与糖制品>>X30制糖与糖制品综合

关联标准

出版信息

出版社:中国轻工业出版社

标准价格:0.0

相关单位信息

起草人:黄雪影、郭剑雄、李锦生、冯小华、贾志忍等

起草单位:广东省生物工程研究所(广州甘蔗糖业研究所)(国家糖业质量监督检验中心)、东莞市东糖集团有限公司等

归口单位:全国制糖标准化技术委员会(SAC/TC 373)

提出单位:中国轻工业联合会

发布部门:中华人民共和国工业和信息化部

主管部门:全国制糖标准化技术委员会(SAC/TC 373)

标准简介

本标准规定了白砂糖中亚硫酸盐的测定方法。 本标准适用于白砂糖中二氧化硫的测定。


标准图片预览

QB/T 5009-2016白砂糖中亚硫酸盐的测定
QB/T 5009-2016白砂糖中亚硫酸盐的测定
QB/T 5009-2016白砂糖中亚硫酸盐的测定
QB/T 5009-2016白砂糖中亚硫酸盐的测定
QB/T 5009-2016白砂糖中亚硫酸盐的测定

标准内容

ICS67.180
分类号:X30
备案号:55584-2016
中华人民共和国轻工行业标准
QB/T5009-2016
白砂糖中亚硫酸盐的测定
Determination of sulphite in white granulated sugar2016-07-11发布
中华人民共和国工业和信息化部发布
2017-01-01实施
本标准按照GB/T1.1一2009给出的规则起草。本标准由中国轻工业联合会提出。本标准由全国制糖标准化技术委员会(SAC/TC373)归口。QB/T5009-2016
本标准起草单位:广东省生物工程研究所(广州甘蔗糖业研究所)(国家糖业质量监督检验中心)、广西洋浦南华糖业集团股份有限公司、广州市华侨糖厂、广西贵糖(集团)股份有限公司、中粮屯河崇左糖业有限公司、广东恒福糖业集团有限公司、云南英茂糖业(集团)有限公司、东莞市东糖集团有限公司、营口北方糖业有限公司、厦门斯坦道科学仪器股份有限公司、华南理工大学、广东广垦糖业集团有限公司、广东金岭糖业集团有限公司、南宁糖业股份有限公司、广西凤糖生化股份有限公司、广西农犀糖业集团股份有限公司、广西永鑫华糖集团有限公司、广西湘桂糖业集团有限公司、广西大学、东莞理工学院、广西博庆食品有限公司、广西柳州柳冰食品厂、广西南宁东亚糖业集团、广西贵港市甘化集团有限公司、广西陆屋欧亚糖业有限公司、云南力量生物制品(集团)有限公司、云南省元江县金珂集团糖业有限责任公司、云南中云投资有限公司、云南省永德糖业集团有限责任公司、云南康丰糖业(集团)有限公司、南京甘汁园糖业有限公司、新疆绿翔糖业有限责任公司、日照市凌云海糖业集团有限公司、博天糖业有限公司、郑州商品交易所、全国甘蔗糖业标准化中心。本标准主要起草人:黄雪影、郭剑雄、李锦生、冯小华、贾志忍、李家威、柯慧贤、曾薇、黄俊生、黄向阳、许广球、王桂华、李海乔、甄振鹏、陈建津、邓倩南、刘学文、刘志鹏、陈红香、林雅慧、陆剑华、杨李胜、温林浩、刘锋、李琳、肖凌、何华柱、王俊平、梁逸、蔡铁华、李京、蒙军、于淑娟、刁晓、邓毅、赵壁秋、凌以、刘汉德、肖锋、吴遂、梁争柱、蔡泽祺、马银昌、蔡纯、林水栖、凌宗仁、赵金力、农光、秦春城、李世平、邹恩龄、温凯、杨新强、李政、周玉生、郑权、梁欣泉、罗新伟、李俊贵、扶雄、黄飞荣、平亚军、黄玉明、章科翔、夏彬、刘鸿君。本标准为首次发布。
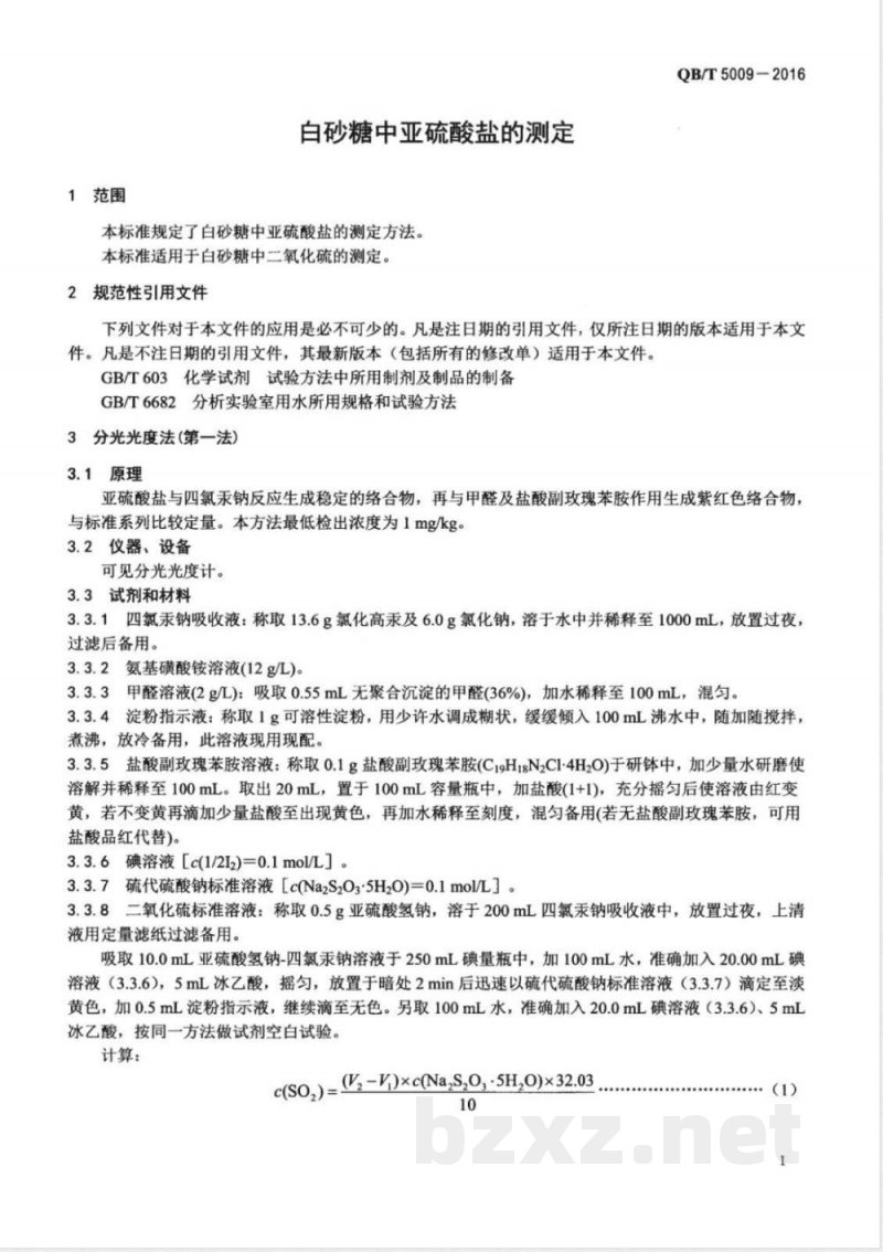
1范围
白砂糖中亚硫酸盐的测定
本标准规定了白砂糖中亚硫酸盐的测定方法。本标准适用于白砂糖中二氧化硫的测定。2规范性引用文件
QB/T5009-2016
下列文件对于本文件的应用是必不可少的。凡是注日期的引用文件,仅所注日期的版本适用于本文件。凡是不注日期的引用文件,其最新版本(包括所有的修改单)适用于本文件。GB/T603化学试剂试验方法中所用制剂及制品的制备GB/T6682分析实验室用水所用规格和试验方法3分光光度法(第一法)
3.1原理
亚硫酸盐与四氯汞钠反应生成稳定的络合物,再与甲醛及盐酸副玫瑰苯胺作用生成紫红色络合物,与标准系列比较定量。本方法最低检出浓度为1mg/kg。3.2仪器、设备
可见分光光度计。
3.3试剂和材料
3.3.1四氯汞钠吸收液:称取13.6g氯化高汞及6.0g氯化钠,溶于水中并稀释至1000mL,放置过夜,过滤后备用。
3.3.2氨基磺酸铵溶液(12g/L)。3.3.3甲醛溶液2g/L):吸取0.55mL无聚合沉淀的甲醛(36%),加水稀释至100mL,混匀。3.3.4淀粉指示液:称取1g可溶性淀粉,用少许水调成糊状,缓缓倾入100mL沸水中,随加随搅拌,煮沸,放冷备用,此溶液现用现配。3.3.5盐酸副玫瑰苯胺溶液:称取0.1g盐酸副玫瑰苯胺(Ci9H1gN2CI·4H2O)于研钵中,加少量水研磨使溶解并稀释至100mL。取出20mL,置于100mL容量瓶中,加盐酸(1+1),充分摇匀后使溶液由红变黄,若不变黄再滴加少量盐酸至出现黄色,再加水稀释至刻度,混匀备用(若无盐酸副玫瑰苯胺,可用盐酸品红代替)。
3.3.6碘溶液[c(1/212)=0.1mol/L]。3.3.7硫代硫酸钠标准溶液[c(Na2S203·5H2O)=0.1mol/L]。3.3.8二氧化硫标准溶液:称取0.5g亚硫酸氢钠,溶于200mL四氯汞钠吸收液中,放置过夜,上清液用定量滤纸过滤备用。
吸取10.0mL亚硫酸氢钠-四氯汞钠溶液于250mL碘量瓶中,加100mL水,准确加入20.00mL碘溶液(3.3.6),5mL冰乙酸,摇匀,放置于暗处2min后迅速以硫代硫酸钠标准溶液(3.3.7)滴定至淡黄色,加0.5mL淀粉指示液,继续滴至无色。另取100mL水,准确加入20.0mL碘溶液(3.3.6)、5mL冰乙酸,按同一方法做试剂空白试验。计算:
c(SO,)=,-V)×c(Na,S,0,·SH,0)x32.0310
QB/T5009-2016www.bzxz.net
式中:
c(SO2)
c(Na2S203·5H20)
氧化硫。
二氧化硫标准溶液浓度,单位为毫克每毫升(mg/mL);试剂空白消耗硫代硫酸钠标准溶液体积,单位为毫升(mL);测定用亚硫酸氢钠-四氯汞钠溶液消耗硫代硫酸钠标准溶液体积,单位为毫升(mL);
硫代硫酸钠标准溶液的摩尔浓度,单位为摩尔每升(mol/L);与每毫升硫代硫酸钠标准溶液[c(Na2S203·5H20)=1.000mol/L]相当的二氧化硫的质量,单位为毫克(mg)。二氧化硫使用液:临用前将二氧化硫标准溶液以四氯汞钠吸收液稀释成每毫升相当于5ug二3.3.10氢氧化钠溶液(20g/L)。3.3.11硫酸(1+71)。
3.4分析步骤
3.4.1样品制备
准备称取白砂糖样品约10.00g均匀样品(样品量可视含量高低而定),以少量水溶解,置于50mL容量瓶中,加入2.0mL氢氧化钠溶液(3.3.10),5min后加入2.0mL硫酸(3.3.11),然后加入10.0mL四氯汞钠吸收液,以水稀释至刻度。3.4.2测定
3.4.2.1标准曲线的绘制
吸取2.0mL、4.0mL、6.0mL、8.0mL、10.0mL、12.0mL二氧化硫标准使用液(相当于每10mL中二氧化硫含量5μg、10μg、15μg、20μg、25μg、30μg),分别置于25mL带塞比色管中。于标准管中各加入四氯汞钠吸收液至20.0mL,然后再加入2.0mL氨基磺酸铵溶液(3.3.2),2.0mL甲醛溶液(3.3.3)及2.0mL盐酸副玫瑰苯胺溶液,摇匀,放置20min。用1cm比色血,标准溶液以蒸馏水调节零点,于波长550nm处测吸光度,绘制标准曲线。3.4.2.2试样测定
吸取10.0mL上述试样处理液于25mL带塞比色管中。于试样加入四氯汞钠吸收液至20.0mL,然后再加入2.0mL氨基磺酸铵溶液(3.3.2),2.0mL甲醛溶液(3.3.3)及2.0mL盐酸副玫瑰苯胺溶液,摇匀,放置20min。用1cm比色血,经试样调节零点,于波长550nm处测吸光度,从标准曲线中查得相应二氧化硫含量,然后进行计算。
3.5计算
式中:
试样中二氧化硫的含量,单位为毫克每千克(mgkg);从曲线(或计算)得到相当二氧化硫的质量,单位为微克(μg);测定时所吸取样液中所含样品的质量,单位为克(g)。以重复性条件下获得的两次独立测定结果的算术平均值表示,保留3位有效数字。3.6精密度
在重复性条件下获得的两次独立测定结果的差值不应超过算术平均值的10%。2
4离子色谱法(第二法)
4.1原理
QB/T5009-2016
白砂糖用碱性溶液溶解后,SO2转变成为SO2。溶液中的SO2-等阴离子随淋洗液进入离子交换柱系统,根据阴离子对交换剂有不同的亲和力而被分离,并流经抑制系统转换成具有高电导的强酸,采用电导检测器检测,以保留时间定性,峰面积定量。本方法最低检出浓度为0.026mg/kg。4.2试剂
使用的试剂除特别说明外均为分析纯,水为18.2MQ去离子水,经0.45μm滤膜过滤后使用。4.2.1无水亚硫酸钠(Na2S2O3)。4.2.2氢氧化钠(NaOH):分析纯。4.2.35%氢氧化钠溶液:称取5.0g氢氧化钠(Na0H),溶于水中,放置室温后用水定容到100mL。4.2.4氢氧化钠淋洗液:由淋洗液自动发生器在线产生或手工配制氢氧化钠淋洗液。4.2.5SO3标准储备液(临用前现配):称取1.575g无水亚硫酸钠,用水溶解后,加水定容到1000mL,摇匀,即为1000mg/L的SO3~标准储备液。临用时用硫代硫酸钠标准溶液标定其含量。4.3仪器
离子色谱仪,附电导检测器。
4.4分析步骤
4.4.1样品预处理
称取约2.5g(精确至0.001g)于25mL比色管中,加入约5%氢氧化钠0.5mL,用水溶解并定容到刻度,震荡1min,经0.45μm滤膜过滤后测定。4.4.2离子色谱参考条件
4.4.2.1色谱柱:阴离子保护柱:RFICTMIonPacTMAG11-HC(4mm×50mm)或相当的保护柱;阴离子分析柱:RFICTMIonPacTMAS11-HC(4mmx250mm)或相当的分析柱。4.4.2.2淋洗液:Na0H溶液。梯度洗脱:0min~10min,14mmol/L;11min~15min,24mmol/L;16min~25min,14mmol/L。流量1.0mL/min,自动抑制模式,抑制电流96mA。4.4.2.3检测:抑制电导,进样量25μL,以保留时间定性,峰面积定量。4.4.2.4柱温:室温。
4.4.3校准曲线的制备
吸取1000mg/L亚硫酸盐(SO2)标准溶液0.5mL于100mL容量瓶中,加水定容到刻度,得到5mg/L亚硫酸盐(SO2)标准溶液。分别吸取5mg/L亚硫酸盐(SO2)标准溶液0mL、0.1mL、0.2mL、0.4mL、1.0mL、2.0mL于10mL容量瓶中,加水定容到刻度,得到0mg/L、0.05mg/L、0.1mg/L、0.2mg/L、0.5mg/L、1.0mg/L亚硫酸盐(SO32)标准溶液。在设定色谱条件下进样分析,以标准系列质量浓度为横坐标,峰面积为纵坐标,绘制标准曲线。标准色谱图参见附录A。4.4.4样品测定
在设定的色谱条件下,进样空白溶液和分析待测样液,根据SO蜂面积及校准曲线算出SO2的含量。4.5计算
(c-c)×V)
m,×1000×1000
式中:
X—试样中二氧化硫的含量,单位为毫克每千克(mg/kg);Ci——试样溶液中亚硫酸根浓度,单位为毫克每升(mg/L):Co—空白溶液中亚硫酸根浓度,单位为毫克每升(mg/L):(3)
QB/T5009-2016
Vs——定容体积,单位为毫升(mL);ml—试样量,单位为克(g):
0.8亚硫酸根转换为二氧化硫系数。以重复性条件下获得的两次独立测定结果的算术平均值表示,保留3位有效数字。4.6精密度
在重复性条件下获得的两次独立测定结果的差值不应超过算术平均值的10%5快速测定法(第三法)
5.1原理
利用残留白砂糖中的SO2类相关物质,在一定条件下经提取,按一定的倍数稀释后,被检样品中的SO2类相关物质与显色剂在一定的条件下发生特异性反应,能生成蓝紫色络合产物,其颜色的深浅与二氧化硫的浓度成正比,通过内置标准曲线的仪器检测,能自动计算出样品内二氧化硫的含量。本方法最低检出浓度为1mg/kg。
5.2试剂
5.2.1二氧化硫标准标准溶液(临用前现配):准确称取1.969g的无水亚硫酸钠,用蒸馏水溶解后,定容到1000mL,摇匀,即为1.000mg/L的二氧化硫标准储备液。临用时用硫代硫酸钠标准溶液标定其含量。
5.2.2二氧化硫使用液(临用前现配):临用前将已标定的二氧化硫标准溶液稀释成每毫升相当于20μg二氧化硫。
5.2.3检测试剂盒:检测液A:氨基磺酸胺的甲醛水溶液;检测液B:盐酸副玫瑰苯胺溶液。5.3仪器
5.3.1内置标准工作曲线的亚硫酸盐快速检测仪(以下简称“亚硫酸盐速测仪”)。5.3.2天平:感量0.01g。
5.3.3具塞三角瓶:200mL。
5.3.4可调移液器:100uL~1000uL。5.4分析步骤
5.4.1样品前处理
准确称取25.00g白砂糖样品置入200mL具塞三角瓶中,加入100mL蒸馏水,盖塞振摇溶解作为样品处理液。
5.4.2测定
5.4.2.1二氧化硫标准曲线制备
吸取0.25mL、0.50mL、1.00mL、2.00mL、4.00mL二氧化硫标准使用液,分别置于10mL容量瓶中,加蒸馏水定容至刻度(相当于每10mL溶液中含5ug、10μg、20μg、40μg、80μg二氧化硫)。在1cm比色皿中加入2.0mL蒸馏水,3滴检测液A,3滴检测液B,混匀,静置8min,调零。分别吸取2.0mL上述二氧化硫标准系列溶液于1cm比色血中,加入3滴检测液A,混匀,再加入3滴检测液B,混匀,放置8min,放入亚硫酸盐速测仪测定二氧化硫含量,读取二氧化硫测定值,绘制标准曲线。5.4.2.2试样测定
吸取上述样品处理液(5.4.1)2.0mL于1cm比色皿中,加入3滴检测液A,混匀,放入仪器检测通道调零:调零后取出,再加入3滴检测液B,摇匀,放置8min,放入亚硫酸盐速测仪测定二氧化硫含量,读取二氧化硫测定值。
5.5计算
采用亚硫酸盐速测仪,仪器界面直接显示试样中二氧化硫的含量。4
QB/T5009-2016
以重复性条件下获得的两次独立测定结果的算术平均值表示,保留两位有效数字。精密度
在重复性条件下获得的两次独立测定结果的差值不应超过算术平均值的10%。5
QB/T5009-2016
附录A
(资料性附录)
亚硫酸盐(S035mg/L)标准色谱图so,2
时间/min
小提示:此标准内容仅展示完整标准里的部分截取内容,若需要完整标准请到上方自行免费下载完整标准文档。