首页 > 其他行业标准 > QB/T 5010-2016冰糖试验方法
QB/T 5010-2016

基本信息

标准号: QB/T 5010-2016

中文名称:冰糖试验方法

标准类别:其他行业标准

标准状态:现行

发布日期:2016-07-11

实施日期:2017-01-01

出版语种:简体中文

下载格式:.pdf .zip

相关标签: 试验 方法

标准分类号

标准ICS号:食品技术>>67.180糖、糖制品、淀粉

中标分类号:食品>>制糖与糖制品>>X30制糖与糖制品综合

关联标准

出版信息

出版社:中国轻工业出版社

标准价格:0.0

相关单位信息

起草人:王桂华、万卫光、肖锋、李琳等

起草单位:广东省生物工程研究所(广州甘蔗糖业研究所)(国家糖业质量监督检验中心)、广西柳州柳普食品厂等

归口单位:全国制糖标准化技术委员会(SAC/TC 373)

提出单位:中国轻工业联合会

发布部门:中华人民共和国工业和信息化部

主管部门:全国制糖标准化技术委员会(SAC/TC 373)

标准简介

本标准规定了冰糖的感官、蔗糖分、还原糖分、电导灰分、干燥失重、色值、不溶于水杂质的测定方法。 本标准适用于制糖工业中利用白砂糖或原糖为原料生产的冰糖。


标准图片预览

QB/T 5010-2016冰糖试验方法
QB/T 5010-2016冰糖试验方法
QB/T 5010-2016冰糖试验方法
QB/T 5010-2016冰糖试验方法
QB/T 5010-2016冰糖试验方法

标准内容

ICS67.180
分类号:X30
备案号:55585-2016
中华人民共和国轻工行业标
QB/T5010-2016
冰糖试验方法
Testing method for rock sugan2016-07-11发布
中华人民共和国工业和信息化部发布
2017-01-01实施
本标准按照GB/T1.1-2009给出的规则起草。本标准由中国轻工业联合会提出。本标准由全国制糖标准化技术委员会(SAC/TC373)归口。QB/T5010-2016
本标准起草单位:广东省生物工程研究所(广州甘蔗糖业研究所)(国家糖业质量监督检验中心)、广西柳州柳冰食品厂、广州市华侨糖厂、东莞市东糖集团有限公司、营口北方糖业有限公司糖业有限公司、南京甘汁园糖业有限公司、华南理工大学、太古糖业(中国)有限公司、广东恒福糖业集团有限公司、广西洋浦南华糖业集团股份有限公司、南宁糖业股份有限公司、广西凤糖生化股份有限公司、广西农垦糖业集团股份有限公司、广西永鑫华糖集团有限公司、广西贵糖(集团)股份有限公司、云南英茂糖业(集团)有限公司、广东广垦糖业集团有限公司、广东金岭糖业集团有限公司、广西湘桂糖业集团有限公司、广西大学、东莞理工学院、广西博庆食品有限公司、广西贵港市甘化集团有限公司、云南力量生物制品(集团)有限公司、云南省永德糖业集团有限责任公司、新疆绿翔糖业有限责任公司、中粮屯河崇左糖业有限公司、日照市凌云海糖业集团有限公司、博天糖业有限公司、全国甘蔗糖业标准化中心。
本标准主要起草人:王桂华、万卫光、肖锋、李琳、李锦生、李凯、翁卓、李家威、陈红香、陈嘉敏、赵壁秋、邓倩南、刘学文、钟宏星、甄振鹏、陈捷、曾史俊、陆剑华、陈建津、李海乔、余构彬、肖凌、王达洲、马步、谢志、蔡铁华、蒙军、刘锋、于淑娟、刁晓、邓毅、陈卫民、凌以恕、吴遂、梁争柱、马银昌、蔡纯、林水栖、凌宗仁、农光、秦春城、李世平、邹恩龄、周锡文、温凯、杨新强、李政、周玉生、王亚彪、郑权、李国有、罗新伟、欧阳铸、李俊贵、李志平、平亚军、邓广华、张爱民、王勇、孙克非、郭剑雄。本标准为首次发布。
1范围
冰糖试验方法
QB/T5010-2016
本标准规定了冰糖的感官、蔗糖分、还原糖分、电导灰分、干燥失重、色值、不溶于水杂质的测定方法。
本标准适用于制糖工业中利用白砂糖或原糖为原料生产的冰糖2规范性引用文件
下列文件对于本文件的应用是必不可少的。凡是注日期的引用文件,仅注日期的版本适用于本文件。凡是不注日期的引用文件,其最新版本(包括所有的修改单)适用于本文件。GB/T601化学试剂标准滴定溶液的制备GB/T603化学试剂试验方法中所用制剂及制品的制备GB/T6682分析实验室用水所用规格和试验方法3感官的评定
称取50g样品放入洁净的白瓷盘中,于明亮自然光下肉眼观察其色泽和外观,然后嗅其气味并用口尝试10°Bx糖溶液。
4样品的制备
将1.0kg试样用瓷研钵粉碎成12目以下的小颗粒,混合均匀,贮于磨口的广口瓶或复合食品塑料袋中。制备过程应快速完成,备好供分析用。5蔗糖分的测定
5.1术语
国际糖度标尺internationalsugarscale规定量纯蔗糖溶液[在标准大气压状态下,在空气中用黄铜码称取26.0000g纯蔗糖(在真空中为26.0160g),在20.00℃时溶成体积为100.000mL],用入=546.2271nm波长的光(汞光198Hg的绿色偏振光),在温度为20.00℃时,用200.00mm旋光观测管,所测得的光学旋光度,规定为糖度标尺的100度点。
100度点被指定为100%(国际糖度),并且标尺在0%和100之间进行线性分度。与100相当的旋光值为:
αs5462271mm = 40.777° ± 0.001020.00℃
实际旋光测定,也可在波长540nm~633nm的范围内,以固定100度点。在黄色钠光波长下,100°Z相当的旋光值为:
a589.4400mm
=34.626°±0.001°
在氢/氛(He/Ne)激光波长下,100°Z相当的旋光值为:α63209914m = 29.751° ± 0.001020.00℃
QB/T5010-2016
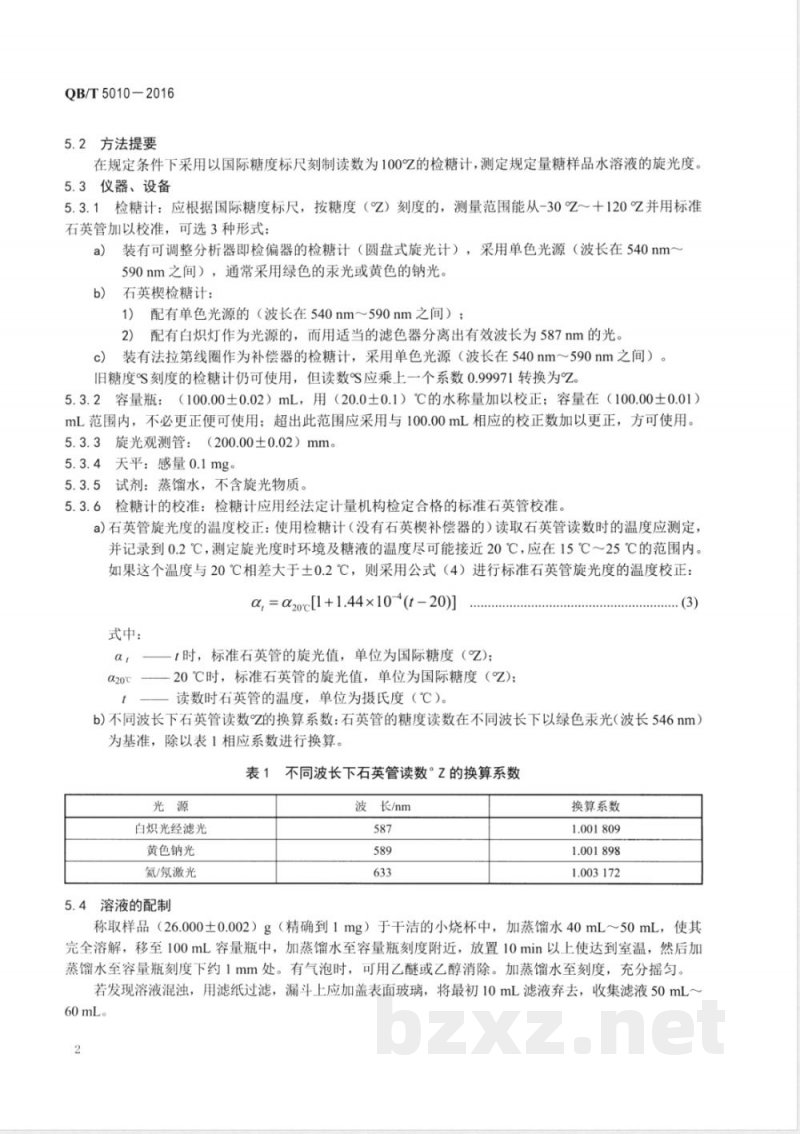
5.2方法提要
在规定条件下采用以国际糖度标尺刻制读数为100Z的检糖计,测定规定量糖样品水溶液的旋光度。5.3仪器、设备
5.3.1检糖计:应根据国际糖度标尺,按糖度()刻度的,测量范围能从-30~十120并用标准石英管加以校准,可选3种形式:a)装有可调整分析器即检偏器的检糖计(圆盘式旋光计),采用单色光源(波长在540nm~590nm之间),通常采用绿色的汞光或黄色的钠光。b)
石英楔检糖计:
1)配有单色光源的(波长在540nm~590nm之间);2)配有白炽灯作为光源的,而用适当的滤色器分离出有效波长为587nm的光。c)装有法拉第线圈作为补偿器的检糖计,采用单色光源(波长在540nm~590nm之间)。旧糖度S刻度的检糖计仍可使用,但读数°S应乘上一个系数0.99971转换为%5.3.2容量瓶:(100.00土0.02)mL,用(20.0土0.1)℃的水称量加以校正;容量在(100.00±0.01)mL范围内,不必更正便可使用;超出此范围应采用与100.00mL相应的校正数加以更正,方可使用。5.3.3旋光观测管:(200.00±0.02)mm。5.3.4天平:感量0.1mg。
5.3.5试剂:蒸馏水,不含旋光物质。5.3.6检糖计的校准:检糖计应用经法定计量机构检定合格的标准石英管校准。a)石英管旋光度的温度校正:使用检糖计(没有石英楔补偿器的)读取石英管读数时的温度应测定,并记录到0.2℃,测定旋光度时环境及糖液的温度尽可能接近20℃,应在15℃~25℃的范围内。如果这个温度与20℃相差大于土0.2℃,则采用公式(4)进行标准石英管旋光度的温度校正:α, =α20c[1+1.44×10-4(t-20)]式中:
t时,标准石英管的旋光值,单位为国际糖度(Z);20℃时,标准石英管的旋光值,单位为国际糖度(Z);读数时石英管的温度,单位为摄氏度(℃)。... 3)
b)不同波长下石英管读数的换算系数:石英管的糖度读数在不同波长下以绿色汞光(波长546nm)为基准,除以表1相应系数进行换算。表1不同波长下石英管读数°Z的换算系数光源
白炽光经滤光
黄色钠光
氢/氛激光
5.4溶液的配制
波长/nm
换算系数
称取样品(26.000土0.002)g(精确到1mg)于干洁的小烧杯中,加蒸馏水40mL~50mL,使其完全溶解,移至100mL容量瓶中,加蒸馏水至容量瓶刻度附近,放置10min以上使达到室温,然后加蒸馏水至容量瓶刻度下约1mm处。有气泡时,可用乙醚或乙醇消除。加蒸馏水至刻度,充分摇匀。若发现溶液混浊,用滤纸过滤,漏斗上应加盖表面玻璃,将最初10mL滤液弃去,收集滤液50mL~60mL。
5.5旋光度的测定
QB/T5010—2016
用待测的溶液将旋光观测管至少冲洗2次,装满旋光观测管,注意旋光观测管内不应夹带空气泡。将旋光观测管置于检糖计中,目测的检糖计测定5次,读数至0.05Z:若用自动检糖计,在测定前,应有足够的时间使仪器达到稳定。测定旋光读数后,立即测定旋光观测管内溶液的温度,并记录至0.1℃。5.6计算及结果表示
测定旋光度时环境及糖液的温度尽可能接近20℃,应在15℃~25℃的范围内。若旋光度不是在(20.0士0.2)℃时测定的,则应校正到20.0℃。样品的蔗糖分按公式(5)、(6)计算。采用石英楔补偿器的检糖计:
P=P[1+0.00032×(t-20)]
没有石英楔补偿器的检糖计:
P=P[1+0.00019×(t-20)]
式中:
蔗糖分,单位为克每一百克(g/100g);P,——观测旋光度读数,单位为国际糖度(Z);观测P,时糖液温度,单位为摄氏度(℃)。计算结果保留1位小数。
5.7精密度
在重复性条件下获得的两次独立测定结果的绝对差值不应超过算术平均值的0.1%。6还原糖分的测定
6.1方法提要
...(4)
本法是基于碱性铜盐溶液中金属盐类的还原作用,用碘量法测定奥氏试剂与糖液作用生成的氧化亚铜,从而确定样品中的还原糖分。本法各项试验条件(包括试液量、奥氏试剂量、煮沸时间、碘液耗用量及碘的反应时间等)都应严格按标准规定执行。6.2仪器、设备
6.2.1天平:感量0.1mg、0.01g。6.2.2滴定管:50mL,最小刻度0.1mL。6.2.3锥形烧瓶:300mL。
6.3试剂
6.3.1奥氏试剂:分别称取5.0g硫酸铜(CuSO4·5H20),300g酒石酸钾钠(C4H4OgKNa-4H2O),10.0g无水碳酸钠(Na2CO3),50.0g磷酸氢二钠(Na2HPO412H2O)(或19.8g无水磷酸氢二钠),溶于900mL蒸馏水中,如有必要可将其微微加热。待完全溶解后,放入沸水浴中,加热杀菌2h,然后冷却至室温,用蒸馏水稀释至1000mL,用细孔砂芯玻璃漏斗或硅藻土或活性炭过滤,贮于棕色试剂瓶中。
6.3.2硫代硫酸钠贮备溶液:称取20g硫代硫酸钠(Na2S2O3·5H2O)及0.1g无水碳酸钠(Na2CO3)(或1mol/L氢氧化钠溶液1mL),溶于500mL水中,缓缓煮沸10min,冷却。保存于棕色试剂瓶中,放置两周后过滤备用。
QB/T5010-2016
6.3.3c(Na2S2O3)=0.0323mol/L硫代硫酸钠溶液:吸取100mL硫代硫酸钠贮备溶液,移入容量瓶中并用经煮沸灭菌的蒸馏水稀释至500mL,该试剂用基准重铬酸钾(K2CrCO4)标定,并校正其浓度。标定:称取1.58g(精确到0.2mg)于(120土2)℃干燥至恒重的工作基准试剂重铬酸钾,约100mL水溶解,移至1000mL容量瓶中,用水稀释至刻度,摇匀。移取25mL重铬酸钾溶液至250mL碘量瓶中,加2g碘化钾、20%硫酸溶液15mL,盖上瓶塞,摇匀,于暗处放置10min。加150mL水(15℃~20℃),用待标定的硫代硫酸钠溶液滴定,近终点时,加2mL10g/L淀粉指示液,继续滴至溶液由蓝色变为亮绿色为终点。同时做空白试验。硫代硫酸钠标准溶液的浓度按公式(7)计算:C
49.03 × (V -V)
式中:
Na2S2O3的浓度,单位为摩尔每升(mol/L);KzCr2O的质量,单位为克(g);换算系数;
1/6K2Cr20的摩尔质量,单位为克每摩尔(g/mol);Na2S2O3的体积,单位为毫升(mL);空白实验时Na2S2O3的体积,单位为毫升(mL)。..(6)
6.3.4c(1/2I2)=0.0323mol/L碘液:称取10g左右的碘化钾(无碘),先溶解于数毫升的水中,另称取纯碘2.050g,溶于碘化钾溶液,将溶液全部移入500mL容量瓶中并加水至标线,用已标定好的Na2S2O3(6.3.3)标定,贮存于具有玻璃塞密封的棕色瓶内。6.3.5淀粉指示剂:称取1.0g可溶性淀粉,加10mL水,搅拌下注入90mL沸水中,再微沸2min冷却,使用前配制。
6.3.6冰乙酸。
6.3.7盐酸溶液:c(HC1)=1mol/L。6.4测定步骤
根据样品还原糖分的量,称取整数克1g10g(精确到0.01g)样品于300mL锥形瓶中,糖液含转化糖不超过20mg,用50mL水溶解,然后加入50mL奥氏试剂,混匀,用小烧杯盖上,在电炉上加热,使在4min~5min内沸腾,并继续准确地煮沸5min(煮沸时间从液面上冒出大量的气泡时算起)。取出,置于冷水中冷却至室温(不应摇动)。取出,加入1mL冰乙酸,在不断摇动下,加入准确计量的碘溶液,视还原的铜量而加入5mL~30mL,其数量以确保过量为准,加入1mol/L盐酸溶液15mL,立即盖上小烧杯,放置约2min,不时地摇动溶液,然后用硫代硫酸钠溶液滴定过量的碘,滴定至溶液呈黄绿色时,加入2mL3mL淀粉指示剂,继续滴定至蓝色褪尽为止。6.5计算及结果表示
样品的还原糖分按公式(8)计算:R=(4-B-I)×0.001×100
式中:
R——还原糖分,单位为克每一百克(g/100g):A—加入碘液体积,单位为毫升(mL);B——滴定耗用硫代硫酸钠溶液体积,单位为毫升(mL);[——1g~10g样品还原作用的校正值(见表2);4
样品质量,单位为克(g)。
计算结果保留两位小数。
碘液实际耗用
量(即A-B)
精密度
还原糖分校正值此内容来自标准下载网
样品质量/g
QB/T5010-2016
在重复性条件下获得的两次独立测定结果的绝对差值不应超过算术平均值的15%。电导灰分的测定
方法提要
电导率反映离子化水溶性盐类的浓度。测定已知糖液的电导率,然后应用转换系数可算出电导灰分,本法所用糖液的浓度为31.3g/100mL。7.2
仪器、设备
7.2.1电导率仪
7.2.2天平:感量0.01g。
7.2.3温度计:最小刻度0.1℃。5
QB/T5010-2016
7.3试剂
7.3.1蒸馏水或去离子水:精制白砂糖应用电导率低于2uScm的重蒸馏水(蒸馏过两次)或去离子水。对于其他级别白砂糖可用电导率低于15μS/cm的蒸馏水。7.3.20.01mol/L氯化钾溶液:取分析纯氯化钾,加热至500℃,脱水30min,冷却,称取0.7455g溶解于1000mL容量瓶中,用水定容。7.3.30.0025mol/L氯化钾溶液:吸取0.01mol/L氯化钾溶液50mL于200mL容量瓶内,加水稀释至标线。此溶液在20℃时的电导率为328μS/cm。7.4测定步骤
称取样品(31.3土0.02)g(精确到0.01g)于干烧杯中,加蒸馏水溶解并移入100mL容量瓶中,用蒸馏水多次冲洗烧杯及玻璃棒,洗水一并移入容量瓶中,加蒸馏水至标线,摇匀,先用样液冲洗测定电导率用的电导电极及干洁小烧杯2~3次,然后倒入样液,用电导率仪测定样液电导率,记录读数及读数时的样液温度。
电导池常数应用0.0025mol/L氯化钾溶液校核计量。7.5计算及结果表示
样品的电导灰分按公式(9)计算:C=6×10-4×(C,-0.35C2).
式中:
C一电导灰分,单位为克每一百克(g/100g);Ci—31.3g/100mL糖液在20.0℃时的电导率,单位为微西每厘米(μS/cm);C2—溶糖用蒸馏水在20.0℃时的电导率,单位为微西每厘米(μS/cm)。计算结果保留两位小数。
若不在20.0℃则按公式(10)校正,但测量温度一般不要超出(20.0士5.0)℃。至于溶糖用蒸馏水电导率的温度校正,因影响甚微可忽略不计。c
C20 0c = 1+0.026(t -20)
式中:
在20.0℃时糖液的电导率,单位为微西每厘米(μS/cm);C20.0℃—
在t时糖液的电导率,单位为微西每厘米(μS/cm);测定糖液电导率时糖液的温度,单位为摄氏度(℃)。7.6精密度
在重复性条件下获得的两次独立测定结果的绝对差值不应超过算术平均值的10%。8干燥失重的测定
8.1方法提要
采用常压干燥箱干燥技术,干燥后,在同一条件下冷却,测得失去质量的百分数。8.2仪器、设备
8.2.1恒温干燥箱。
8.2.2天平:感量0.1mg。
8.2.3干燥器。
8.2.4扁型称量瓶,直径为6cm~10cm,深度为2cm~3cm。6
8.3测定步骤
QB/T5010-2016
将于燥箱应预热至130℃。将已打开盖的空称量瓶及其盖子一同放入于燥箱中于燥30min,然后将称量瓶盖上盖子,从干燥箱中取出,放入干燥器中冷却至室温,尽快称取样品(10士1)g(精确到1mg)于称量瓶中,盖上盖子,样品在称量瓶中要摊平,在干燥箱温度达到130℃时打开称量瓶盖,放入干燥箱中干燥20min,将盖子盖上后取出放入干燥器内,冷却至室温,称量。8.4计算及结果表示
样品的干燥失重按公式(11)计算:x=W-Wx100.
式中:
X—干燥失重,单位为克每一百克(g/100g);W2——称量瓶连同干燥前样品的质量,单位为克(g);W3——称量瓶连同干燥后样品的质量,单位为克(g);Wi——称量瓶的质量,单位为克(g)。计算结果保留两位小数。
8.5精密度
在重复性条件下获得的两次独立测定结果的绝对差值不应超过算术平均值的15%。9色值的测定
9.1方法提要
...10)
以pH(7.00土0.02)缓冲溶液溶解样品,经滤膜过滤后,在420nm波长条件下测量溶液的吸光系数,将吸光系数的数值乘以1000,即为国际糖品统一分析委员会(ICUMSA)色值,结果定为ICUMSA单位(IU)。
9.2仪器、设备
9.2.1分光光度计应符合下列规格。测量范围:透过率0%~100%。波长误差;在420nm处波长误差不大于±1nm。
9.2.2比色血:厚度应选择使仪器透光度读数在20%~80%之间,配套使用的同一光径比色皿间的透光度之差不大于0.2%(在440nm波长下,用含铬量30μg/mL的重铬酸钾标准溶液进行检定)。9.2.3阿贝折射仪:折射率测量范围1.3001.700,折射率最小分度值0.0005,蔗糖质量分数锤度(°Bx)0~95,最小分度值:0.2。
9.2.4pH(酸度)计:分度值或最小显示值0.02。9.2.5滤膜过滤器:滤膜应当厚薄均匀,膜面上分布着对称、均匀、穿透性强的微孔,孔径为0.45μum,孔隙度达80%,孔道呈线性状而互不干扰,滤膜与直径150mm糖品过滤器配套使用。9.2.6天平:感量0.01g。
9.3试剂
9.3.10.1mol/L盐酸溶液:用吸量管吸取8.4mL浓盐酸(相对密度为1.19)于预先放有适量蒸馏水的1000mL容量瓶中,然后稀释至刻度。9.3.2三乙醇胺-盐酸缓冲溶液:称取14.92g三乙醇胺[(HOCH2CH2)3N],用蒸馏水溶解并定容于1000mL容量瓶中,然后移入2000mL烧杯内,加入0.1mol/L盐酸溶液约800mL,搅拌均匀并继续用0.1mol/L盐酸调pH到(7.00士0.02)[用酸度计的电极浸于此溶液中测量pH]。贮于棕色玻璃瓶中。7
QB/T5010-2016
9.4测定步骤
称取100.0g(精确到0.1g)样品于250mL烧杯中,加入三乙醇胺-盐酸缓冲溶液135mL,搅拌至完全溶解。倒入已预先铺好0.45um孔径微孔膜的过滤器中,在真空下抽滤,弃去最初50mL左右的滤液,收集滤液应不少于50mL,用折射仪测定滤液的折光锤度,然后用比色皿装盛糖液,在分光光度计上用420nm波长测定其吸光度,同时用经过过滤的三乙醇胺-盐酸缓冲溶液调零。9.5计算及结果表示
样品的色值按公式(12)计算:S
式中:
色值,单位为国际糖色值单位(IU);在420nm波长测得样液的吸光度:A
-比色血厚度,单位为厘米(cm);b
样液浓度(由改正到20℃的折光锤度乘以系数0.9862,然后查表3求得),单位为克每毫升(g/mL)。
计算结果取整数。
折光锤度
9.6精密度
/(g/mL)
蔗糖溶液折光锤度与每毫升含蔗糖克数(在空气中)对照表折光锤度
/(g/mL)
折光锤度
/(g/mL)
折光锤度
在重复性条件下获得的两次独立测定结果的绝对差值不应超过算术平均值的4%。10不溶于水杂质的测定
10.1方法提要
/(g/mL)
用过滤孔径不大于40um的式玻璃过滤器,上面铺一层约5mm厚经稀盐酸溶液洗涤并以水冲洗干净的玻璃纤维(或与滤板相配合的紧密绒布或毛布),将糖液减压抽滤,再用蒸馏水进行减压过滤洗涤滤渣,然后干燥至恒重。
10.2仪器、设备
10.2.1式玻璃过滤器:孔径40μm。10.2.2干燥箱。
10.2.3带温度计干燥器。
10.2.4分析天平:感量0.01g、0.1mg。10.3试剂
10.3.11%α-萘酚乙醇溶液:称取α-萘酚1g,用95%乙醇溶解至100mL。10.3.2浓硫酸:含硫酸95%~98%。10.4步骤
10.4.1测定
QB/T5010-2016
称取250.0g(精确到0.1g)样品于1000mL烧杯中,加入不超过40℃的蒸馏水,搅拌至完全溶解,倾入干燥至恒重的玻璃过滤器中进行减压过滤。用水充分洗涤滤渣,用α-茶酚乙醇溶液检查,至洗涤液不含糖分为止,将过滤器连同滤渣置于125℃~130℃的干燥箱中干燥后,取出置于干燥器中,冷却至室温,进行首次称量。烘干约半小时,冷却称量1次,直到相继两次质量之差不超过0.0002g,记录其质量。
微糖检验方法:取2mL洗涤液于试管中,加入数滴1%α-萘酚乙醇溶液,再沿管壁缓缓加入2mL浓硫酸。蔗糖在浓硫酸存在下与酚类起极强的呈色反应,在水与酸的界面出现紫色环,说明有蔗糖存在,若为黄绿色环说明无蔗糖存在。10.4.2计算及结果表示
样品的不溶于水杂质按公式(13)计算:F=m2 -m
式中:
F一不溶于水杂质,单位为毫克每千克(mg/kg);m2——干燥过滤器连同介质与不溶于水杂质的质量,单位为克(g):ml——干燥过滤器连同过滤介质的质量,单位为克(g);-所称取样品的质量,单位为克(g)。mo
计算结果取整数。
10.5精密度
在重复性条件下获得的两次独立测定结果的绝对差值不应超过算术平均值的15%。11卫生指标(二氧化硫、总砷、铅、菌落总数、大肠菌群、致病菌、霉菌、酵母菌、螨)按GB13104中规定的方法测定。
.(12)
小提示:此标准内容仅展示完整标准里的部分截取内容,若需要完整标准请到上方自行免费下载完整标准文档。