首页 > 其他行业标准 > QB/T 2020-2003调味盐
QB/T 2020-2003

基本信息

标准号: QB/T 2020-2003

中文名称:调味盐

标准类别:其他行业标准

英文名称:Seasoning salt

标准状态:已作废

发布日期:2003-12-11

实施日期:2004-05-01

作废日期:2017-01-01

出版语种:简体中文

下载格式:.pdf .zip

相关标签: 调味

标准分类号

标准ICS号:食品技术>>香料和调料、食品添加剂>>67.220.20食品添加剂

中标分类号:食品>>制盐>>X38盐制品

关联标准

替代情况:替代QB 2020-1994;被QB/T 2020-2016代替;强制性转化为推荐性标准;公告:中华人民共和国工业和信息化部公告 2017年(第11号)

出版信息

出版社:中国轻工业出版社

书号:155019.2578

页数:6页

标准价格:8.0

出版日期:2004-03-23

相关单位信息

复审日期:2017-03-24

起草人:佟云琨、张能君、赵毅、廖宣成、王熔

起草单位:全国海湖盐标准化中心、全国井矿标准化中心

归口单位:全国海湖盐标准化中心、全国井矿标准化中心

提出单位:中国轻工业联合会

发布部门:中华人民共和国国家发展和改革委员会

标准简介

本标准规定了调味盐的要求、试验方法、检验规则和标志、包装、运输、贮存。 本标准适用于食用盐为载体,添加一定量符合食品卫生指标的动植物辅料、添加剂、精加工而成的口味各异的系列固体调味品。


标准图片预览

QB/T 2020-2003调味盐
QB/T 2020-2003调味盐
QB/T 2020-2003调味盐
QB/T 2020-2003调味盐
QB/T 2020-2003调味盐

标准内容

ICS 67.220.20
分类号:X38
备案号:13141-2004
中华人民共和国轻工行业标准
QB 2020—2003
代替QB2020-1994
调味盐
Seasoning salt
2003-12-11发布
中华人民共和国国家发展和改革委员会2004-05-01实施
本标准的全部技术内容为强制性,前言
本标准是对QB2020一1994《调味盐》的修订。本标准与QB2020一1994的主要技术差异如下:一取消了产品分类;
取消了碘指标:
修订了砷、铅含量的样品处理方法;调整了氯化钠、水分、辅料指标。本标准由中国轻工业联合会提出。本标准由全国海湖盐标准化中心、全国井矿盐标准化中心归口。本标准由全国海湖盐标准化中心、全国井矿盐标准化中心负责起草。本标准主要起草人:云琨、张能君、赵毅、廖宣成、王熔。本标准于1994年首次发布,本次为第一次修订。QB2020-2003
自本标准实施之日起,原中国轻工总会发布的轻工行业标准QB2020一1994《调味盐》废止。建筑321---标准查询下载网

QB2020—2003
1范围
调味盐
本标准规定了调味盐的要求、试验方法、检验规则和标志、包装、运输、贮存。本标准适用于以食用盐为载体,添加一定量符合食品卫生指标的动植物辅料、添加剂,精加工而成的口味各异的系列固体调味品。2规范性引用文件
下列文件中的条款通过本标准的引用而成为本标准的条款。凡是注日期的引用文件,其随后所有的修改单(不包括勘误的内容)或修订版均不适用于本标准,然而,鼓励根据本标准达成协议的各方研究是否可使用这些文件的最新版本。凡是不注日期的引用文件,其最新版本适用于本标准GB2720味精卫生标准
GB2760食品添加剂使用卫生标准GB/T4789.2食品卫生微生物学检验菌落总数测定GB/T4789.3食品卫生微生物学检验大肠菌群测定GB/T4789.4食品卫生微生物学检验沙门氏菌检验GB/T4789.5食品卫生微生物学检验志贺氏菌检验GB5461食用盐
GB/T6682分析实验室用水规格和试验方法GB7718食品标签通用标准
GB/T8618一2001制盐工业主要产品取样方法GB/T13025.5一1991制盐工业通用试验方法氯离子的测定GB/T13025.9-1991
制盐工业通用试验方法铅离子的测定(光度法)GB/T13025.11一1994制盐工业通用试验方法氟离子的测定GB/T13025.13一1994制盐工业通用试验方法砷离子的测定GB/T18962一2003制盐工业通用试验方法铅离子的测定(原子吸收分光光度法)3要求
3.1原辅料
3.1.1食用盐
应符合GB5461中精制盐指标要求。3.1.2辅料
辅料系指由动植物和味精加工而成的调味配料。辅料要求无霉烂、不变质,味精应符合GB2720要求。
3.1.3添加剂
应符合GB2760要求。
3.2感官指标
具有与该产品相符的色泽、气味、口味,无异物、无结块。1
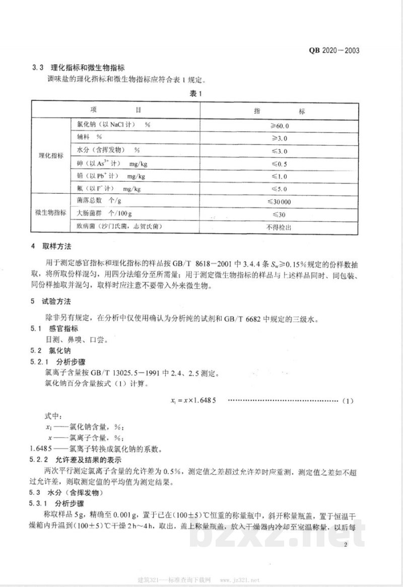
3.3理化指标和微生物指标
调味盐的理化指标和微生物指标应符合表1规定。表1
氯化钠(以NaCI计)
辅料%
理化指标
微生物指标
4取样方法
水分(含挥发物)
砷(以As3计)
铅(以Pb+计)
氟(以F计)
菌落总数 个/g
大肠菌群个/100g
致病菌(沙门氏菌,志贺氏菌)指
≤30000
不得检出
QB2020-2003
用于测定感官指标和理化指标的样品按GB/T8618一2001中3.4.4条Sw≥0.15%规定的份样数抽取,将所取份样混勾,用四分法缩分至所需量;用于测定微生物指标的样品与上述样品同时、同包装、同份样抽取并混匀,取样时应注意不要带入外来微生物。5试验方法
除非另有规定,在分析中仅使用确认为分析纯的试剂和GB/T6682中规定的三级水。5.1感官指标
目测、鼻嗅、口尝。
5.2氯化钠
5.2.1分析步骤
氯离子含量按GB/T13025.51991中2.4、2.5测定。氯化钠百分含量按式(1)计算。x=xx1.6485
式中:
氯化钠含量,%;
氯离子含量,%;
一氯离子转换成氯化钠的系数。5.2.2允许差及结果的表示
两次平行测定氯离子含量的允许差为0.5%,测定值之差超过允许差时应重测,测定值之差如不超过允许差,则取测定值的平均值为测定结果。5.3水分(含挥发物)
5.3.1分析步骤
称取样品5g,精确至0.001g,置于已在(100土5)℃恒重的称量瓶中,斜开称量瓶盖,置于恒温干燥箱内升温到(100土5)℃干燥2h~4h,取出,盖上称量瓶盖,放入干燥器内冷却至室温称量,以后每2
建筑321---标准查询下载网

QB2020-2003
次干燥1h,直至两次称量之差不超过0.005g视为恒重。水分(含挥发物)百分含量按式(2)计算。m-mz×100
式中:
水分(含挥发物)含量,%;
干燥前样品加称量瓶质量,g:
干燥后样品加称量瓶质量,g:
称取样品的质量,g。
5.3.2允许差及结果的表示
两次平行测定水分(含挥发物)的允许差为0.3%,测定值之差超过允许差时应重测,测定值之差如不超过允许差,则取测定值的平均值为测定结果。5.4辅料
5.4.1分析步骤
称取样品5g,精确至0.001g,置于已在(600土20)℃恒重的瓷地埚中,在电炉上逐渐升温加热使样品充分炭化至无烟,然后放入高温炉中,于(600土20)℃灼烧2h,取出,在石棉板上冷却5min~6min,置于下燥器中,冷却至室温准确称量。辅料百分含量按式(3)计算。
m-m2×100-)
式中:
辅料百分含量,%;
-灼烧前样品加埚质量,g;
灼烧后样品加质量,g:
-称取样品的质量,g;
水分(含挥发物)含量,%。
5.4.2允许差及结果的表示
两次平行测定辅料的允许差应符合表2的规定。表2
(3)
测定值之差超过允许差时应重测,测定值之差如不超过允许差,则取测定值的平均值为测定结果5.5砷
5.5.1样品处理
称取样品10g,精确至0.01g;放入瓷蒸发血中,在电炉上加热使其炭化至无烟,然后置于高温炉中,于(600土20)℃灰化2h,加水溶解,转移至50mL容量瓶中,加水至刻度,摇匀5.5.2测定步骤
取样品溶液(5.5.1)10mL,按GB/T13025.13-1994测定。5.6铅
取样品溶液(5.5.1)25mL,按GB/T18962-2003或GB/T13025.91991测定。3
按GB/T13025.11-1994测定。
5.8菌落总数
按GB/T4789.2测定。
5.9大肠菌群
按GB/T4789.3测定。
5.10致病菌(沙门氏菌,志贺氏菌)按GB/T4789.4、GB/T4789.5测定。6检验规则
QB2020-2003www.bzxz.net
由相同生产工艺、相同配方、相同原辅料生产的一次交付的产品视为一批。每批产品应由生产单位的质量检验部门或委托有资质的质量检验机构检验合格后方可出厂,产品出厂时应附有质量合格证。检验结果中如有一项指标不符合本标准的规定,需抽取同批产品的备用样重新测定不符合项,如检验结果仍不符合本标准的规定,则判定该批产品不合格。7标志、包装、运输、购存
7.1标志、包装
产品内包装材料应符合卫生要求,外包装宜采用防潮纸箱,纸箱内应附有产品质量合格证。单件包装产品的净含量与其标注的质量之差应符合国家颁布的《定量包装商品计量监督规定》要求。包装上的标识内容应符合GB7718规定。
7.2运输
运输工具应清洁,产品运输时应注意防潮,防止产品污染。7.3购存
产品应按批存放,存放仓库要通风良好,防止受潮,禁止与能导致产品污染的货物共同存储。4
建筑321---标准查询下载网

中华人民共
轻工行业标准
调味盐
QB2020-2003
中国轻工业出版社出版
轻工业标准化编辑出版委员会编辑地址:北京朝阳区光华路12号
(中国制浆造纸研究院内1号楼3层)邮政编码:100020
电话:(010)65811585
侵权必究
版权专有
书号:155019·2578
印数:1-200册
定价:8.00元
小提示:此标准内容仅展示完整标准里的部分截取内容,若需要完整标准请到上方自行免费下载完整标准文档。