首页 > 其他行业标准 > QB/T 4126-2010发用漂浅剂
QB/T 4126-2010

基本信息

标准号: QB/T 4126-2010

中文名称:发用漂浅剂

标准类别:其他行业标准

英文名称:Hair bleaching preparation

标准状态:现行

发布日期:2011-01-21

实施日期:2011-04-01

出版语种:简体中文

下载格式:.pdf .zip

标准分类号

标准ICS号:化工技术>>化工产品>>71.100.70美容品、化妆品

中标分类号:轻工、文化与生活用品>>日用化工品>>Y42化妆品

关联标准

出版信息

出版社:中国轻工业出版社

标准价格:14.0

出版日期:2011-04-01

相关单位信息

起草单位:欧莱雅(中国)有限公司;汉高(中国)有限公司;上海市日用化学工业研究所;上海香料研究所

归口单位:全国香料香精化妆品标准化技术委员会

发布部门:工业和信息化部

标准简介

本标准规定了发用漂浅剂的术语和定义、分类、要求、试验方法、检验规则和标志、包装、运输、贮存等要求。 本标准适用于以过硫化物为主体复配而成,漂剂为粉状或湿润粉状的,具有漂浅头发功能的发用产品。


标准图片预览

QB/T 4126-2010发用漂浅剂
QB/T 4126-2010发用漂浅剂
QB/T 4126-2010发用漂浅剂
QB/T 4126-2010发用漂浅剂
QB/T 4126-2010发用漂浅剂

标准内容

ICS 71.100.70
分类号:Y42
备案号:31073-2011
中华人民共和国轻工行业标准
QB/T4126-2010
发用漂浅剂
Hair bleaching preparation
2010-12-29发布
中华人民共和国工业和信息化部发布
2011-04-01实施
本标准由中国轻工业联合会提出。前言
本标准由全国香料香精化妆品标准化技术委员会(SAC/TC257)归口。QB/T4126-2010
本标准负责起草单位:欧莱雅(中国)有限公司、汉高(中国)有限公司、上海市日用化学工业研究所、上海香料研究所。
本标准主要起草人:金卫华、张科峰、姜宜凡、杨依瑾、沈敏、康薇、李琼。1范围
发用漂浅剂
QB/T4126-2010
本标准规定了发用漂浅剂的术语和定义、分类、要求、试验方法、检验规则和标志、包装、运输、贮存。
本标准适用于以过硫化物为主体复配而成,漂剂为粉状或湿润粉状的,具有漂浅头发功能的发用产品。
2规范性引用文件
下列文件对于本文件的应用是必不可少的。凡是注日期的引用文件,仅注日期的版本适用于本文件。凡是不注日期的引用文件,其最新版本(包括所有的修改单)适用于本文件。GB5296.3消费品使用说明化妆品通用标签GB/T13531.1化妆品通用试验方法pH值的测定QB/T1684化妆品检验规则
QB/T16851
化妆品产品包装外观要求
QB/T1978染发剂
QB/T2470化妆品通用试验方法滴定分析(容量分析)用标准溶液的制备JJF1070定量包装商品净含量计量检验规则国家质量监督检验检疫总局令[2005]第75号定量包装商品计量监督管理办法卫监督发[2007]1号化妆品卫生规范3术语和定义
下列术语和定义适用于本文件。漂剂(漂浅粉)hairbleachingpowder以过硫化物为主体的粉状或湿润粉状制品,一般不含有氧化型发用着色剂(oxidisingcoloringagentsforhairdyeing),配合使用后具有使头发颜色漂白或变浅的功能。4分类
产品按剂型可分为:单剂型、两剂型和三剂型。单剂型:一般由漂剂和水直接混合后使用。两剂型:一般由漂剂和含有过氧化氢的漂浅显色剂混合后使用。三剂型:一般由漂剂、含有过氧化氢的漂浅显色剂和主要起调节粘度等作用的调节剂混合后使用。5要求
5.1使用的原料应符合卫监督发[2007]1号的规定。产品应通过安全性评价。5.2有毒物质限量应符合表1的要求。5.3感官、理化指标应符合表2的要求。5.4净含量应符合国家质量监督检验检疫总局令[2005]第75号规定。QB/T4126-2010
指标名称
铅/(mg/kg)
有毒物质限量
汞/(mg/kg)
砷/(mg/kg)
单剂型
pH (25℃)
过氧化氢含量%
漂剂中过硫化物总
量,以S2O:2计/%
漂染能力
测定步骤
20.0~60.0
6.1有毒物质限量指标
表1有毒物质限量
表2感官、理化指标
两剂型
20.0~60.0
按卫监督发[2007]1号规定执行。6.2感官指标
6.2.1外观
取试样在室温和非阳光直射下目测观测。6.2.2色泽
取试样在室温和非阳光直射下目测观测。6.3理化指标
6.3.1耐热
6.3.1.1仪器
恒温培养箱:温控精度土1℃。
6.3.1.2操作程序
漂浅显色剂
符合规定要求
符合规定色泽
20.0~60.0
将头发颜色漂浅
三剂型
调节剂
(40±1)℃,保持6h,
恢复至室温后,无油水
分离现象
(-5~-10)℃,保持
24h,恢复至室温后,无
油水分离现象
漂浅显色剂
预先将恒温培养箱调节到(40土1)℃,把包装完整的试样一瓶置于恒温培养箱内。6h后取出,恢2
复至室温后目测观察。
6.3.2耐寒
6.3.2.1仪器
冰箱:温控精度土2℃。
QB/T4126-2010
6.3.2.2操作程序
预先将冰箱调节到(-5~-10)℃,把包装完整的试样一瓶置于冰箱内。24h后取出,恢复至室温后目测观察。
6.3.3.1漂剂
称取试样1份(精确至0.1g),加入100份(质量比)的水,并不断搅拌加热至(65土5)℃,冷却至室温待用。其他按GB/T13531.1中规定的方法测定,6.3.3.2漂浅显色剂
按GB/T13531.1中规定的方法测定(直测法)。6.3.3.3调节剂
按GB/T13531.1中规定的方法测定(稀释法)。6.3.4过氧化氢含量
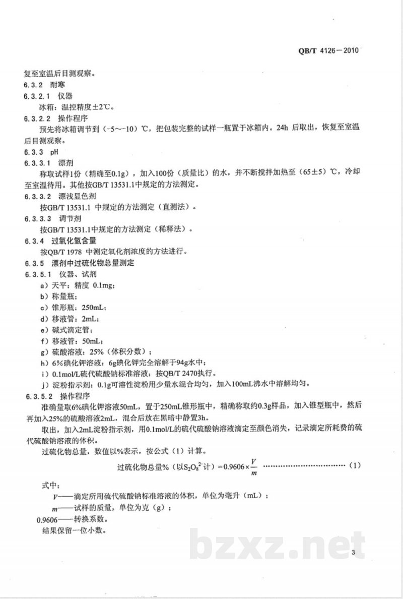
按QB/T1978中测定氧化剂浓度的方法进行。6.3.5漂剂中过硫化物总量测定
6.3.5.1仪器、试剂
a)天平:精度0.1mg;
b)称量瓶;
c)锥形瓶:250mL;
d)移液管:2mL;
e)碱式滴定管;
f)移液管:50mL;
g)硫酸溶液:25%(体积分数);h)6%碘化钾溶液:6g碘化钾完全溶解于94g水中;i)0.1mol/L硫代硫酸钠标准溶液:按QB/T2470执行。j)淀粉指示剂:0.1g可溶性淀粉用少量水混合均勾,加入100mL沸水中溶解均匀。6.3.5.2操作程序
准确量取6%碘化钾溶液50mL,置于250mL锥形瓶中,精确称取约0.3g样品,加入锥型瓶中,然后再加入25%的硫酸溶液2mL,混合后放在黑暗中静置3h。取出,加入2mL淀粉指示剂,用0.1mol/L的硫代硫酸钠溶液滴定至颜色消失,记录滴定所耗费的硫代硫酸钠溶液的体积。
过硫化物总量,数值以%表示,按公式(1)计算。V
过硫化物总量%(以S20:2计)=0.9606×m
式中:
滴定所用硫代硫酸钠标准溶液的体积,单位为毫升(mL);试样的质量,单位为克(g);
一转换系数。
结果保留一位小数。
QB/T4126-2010
6.3.6漂浅能力
6.3.6.1仪器、材料
a)烧杯:50mL;
b)量筒:10mL;
c)玻璃平板:20cm×15cm;
d)取未经漂浅剂漂过的洗净晾干后的人的黑发,分为二束,长度为9cm~11cm,一端用线扎牢。6.3.6.2操作程序
按产品说明书中的使用方法取适量试样,搅拌均匀,将两束黑发中的一束放置在玻璃平板上,并用试样涂抹均匀。按产品说明书中规定的方法和时间停留后,用水漂洗干净,晾干后在非阳光直射的明亮处与未被漂过的那束黑发对比观察。6.4净含量
按JF1070的方法进行。
7检验规则
按QB/T1684执行。
8标志、包装、运输、购存、保质期8.1销售包装的标志
8.1.1按GB5296.3执行,同时应标注特殊用途化妆品批准文号。8.1.2根据产品特点应标注产品安全使用说明和警示语,警示语应包含下述要点:a)请在使用前阅读以下重要信息,必须严格按照使用说明操作;b)避免儿童抓拿,也不要使用在儿童头发上;c)正确戴好合适的手套;
d)不要使用在眉毛或睫毛上;
e)使用前必须脱下隐形眼镜,不要将调配好的混合物和眼部接触,如不慎触及眼部,立即用水冲洗。如有任何不适,请立即就医:f)本品可能引起过敏反应,一旦有任何不适反应(包括发红、灼伤、疼痛或发痒),请立即停止以后的操作,并洽询医生;
g)不要在头皮不适、发红或受损的情况下使用本品;h)不要在脆弱或受损的头发上使用,建议在24h内只使用一次本品;i)只能使用塑料或玻璃器皿、夹子或梳子,绝对不能使用金属器血;j)漂剂须标注:避免吸入。
8.2包装
按QB/T1685执行。
8.3运输
必须轻装轻卸,按箱子图示标志堆放。避免剧烈震动、撞击和日晒雨淋。8.4购存
应贮存在温度不高于38℃的常温通风干燥仓库内,不得靠近水源、火炉或暖气。存时必须距地面10cm,中间应留有通道。按箱子图示标志堆放,并严格掌握先进先出原则。8.5保质期
在符合规定的运输和贮存条件下,产品在包装完整和未经启封的情况下,保质期按销售包装标注执行。
QB/T 4126-2010
QB/T 4126-2010
中华人民共和国
轻工行业标准
发用漂浅剂
QB/T4126-2010
中国轻工业出版社出版发行
地址:北京东长安街6号
邮政编码:100740下载标准就来标准下载网
发行电话:(010)65241695
网址:http:/www.chlip.com.cnEmail:club@chlip.com.cn
轻工业标准化编辑出版委员会编辑地址:北京西城区月坛北小街6号邮政编码:100037
电话:(010)68049923
侵权必究
版权所有
书号:155019·3472
印数:1-200册
小提示:此标准内容仅展示完整标准里的部分截取内容,若需要完整标准请到上方自行免费下载完整标准文档。