首页 > 其他行业标准 > QB/T 1030-2011白樟(精)油
QB/T 1030-2011

基本信息

标准号: QB/T 1030-2011

中文名称:白樟(精)油

标准类别:其他行业标准

英文名称:Oil of white camphor

标准状态:现行

发布日期:2011-12-20

实施日期:2012-04-01

出版语种:简体中文

下载格式:.pdf .zip

相关标签: 精油

标准分类号

标准ICS号:化工技术>>化工产品>>71.100.60香精油

中标分类号:轻工、文化与生活用品>>日用化工品>>Y41香精、香料

关联标准

替代情况:替代QB/T 1030-1991

出版信息

出版社:轻工业出版社

标准价格:14.0

出版日期:2012-04-01

相关单位信息

起草单位:上海香料研究所、江西华宇香料化工有限公司、江西依思特香料有限公司

归口单位:全国香料香精化妆品标准化技术委员会

发布部门:中华人民共和国工业和信息化部

标准简介

本标准规定了白樟(精)油的要求、试验方法、检验规则及标志、包装、运输、贮存和保质期。 本标准适用于对白樟(精)油的质量进行分析评价。


标准图片预览

QB/T 1030-2011白樟(精)油
QB/T 1030-2011白樟(精)油
QB/T 1030-2011白樟(精)油
QB/T 1030-2011白樟(精)油
QB/T 1030-2011白樟(精)油

标准内容

ICS 71.100. 60
分类号:Y41
备案号:35028-2012
中华人民共和国轻工行业标准
QB/T1030-2011
代替QB/T1030-1991
白樟(精)油
Oilofwhitecamphor
2011-12-20 发布
中华人民共和国工业和信息化部2012-04-01实施
本标准是对QB/T1030一1991《白樟油》的修订。本标准与QB/T1030一1991相比,主要技术变化如下:增加了典型气相色谱图(见附录A)。本标准由中国轻工业联合会提出。本标准由全国香料香精化妆品标准化技术委员会(SACTC257)归口。QB/T1030-2011
本标准起草单位:上海香料研究所、江西华宇香料化工有限公司、江西依思特香料有限公司。本标准主要起草人:金其璋、王辉、李永明、曹怡、俞忠华。本标准自实施之日起,代替QB/T1030一1991《白樟油》本标准于1991年3月首次发布,本次为第一次修订。1范围
白樟(精)油
QB/T1030—2011
本标准规定了白樟(精)油的产品分类、要求、试验方法、检验规则及标志、包装、运输、贮存、保质期。
本标准适用于对白樟(精)油的质量进行分析评价。2规范性引用文件
下列文件对于本文件的应用是必不可少的。凡是注日期的引用文件,仅注日期的版本适用于本文件,凡是不注日期的引用文件,其最新版本(包括所有的修改单)适用于本文件。GB/T14454.2香料香气评定法
GB/T11540香料相对密度的测定(GB/T11540-2008,ISO279:1998,MOD)GB/T14454.4香料折光指数的测定(GB/T14454.4-2008,ISO280:1998,MOD)GB/T14454.7香料冻点的测定(GB/T14454.7-2008,ISO1041:1973,MOD)GB/T14455.3香料乙醇中溶解(混)度的评估(GB/T14455.3-2008,ISO875:1999,MOD)3定义
下列定义适用于本文件。
白樟(精)油oilofwhitecamphor用水蒸气蒸馏法从樟树、香樟树等植物提取而得精油的前馏分轻油部分,然后经整理得到按叶素含量为10%、35%二种规格的白樟油。4产品分类
本产品按桉叶素含量可分为A、B两等。4.1A等:叶素含量≥35.0%。
4.2B等:桉叶素含量≥10.0%。
5要求
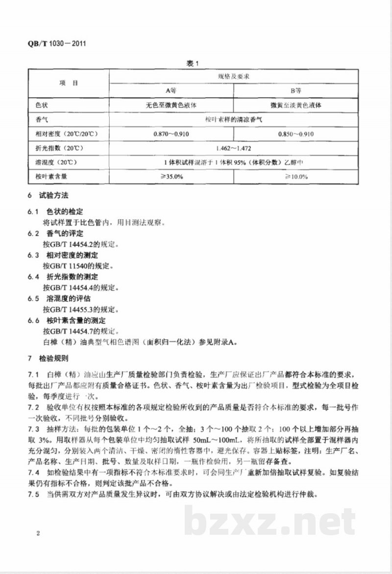
白樟(精)油要求见表1。
QB/T1030-2011
相对密度(20℃/20℃)
折光指数(20℃)
溶混度(20℃)
叶素含量
6试验方法
6.1色状的检定
无色至微黄色液体
0.870~0.910
规格及要求
桉叶素样的清凉香气
1.4621.472
微黄至淡黄色液体
0.8500.910
1体积试样混溶于1体积95%(体积分数)艺醇中≥35.0%
将试样置于比色管内,用目测法观察,6.2香气的评定
按GB/T14454.2的规定。
6.3相对密度的测定
按GB/T11540的规定。
6.4折光指数的测定
按GB/T14454.4的规定。
6.5溶混度的评估
按GB/T14455.3的规定。
6.6桉叶素含量的测定
按GB/T14454.7的规定。
白樟(精)油典型气相色谱图(面积归一化法)参见附录A。7检验规则
7.1白樟(精)油应出生产厂质量检验部门负责检验,生产厂应保证出厂产品都符合本标准的要求,每批出厂产品都应附有质量合格证书。色状、香气、按叶素含量为出厂检验项目,型式检验为全项目检验,每季度进行·次。
7.2验收单位有权按照本标准的各项规定检验所收到的产品质量是否符合本标准的要求,每一批号作一次验收,不同批号分别验收。7.3抽样方法:每批的包装单位1个~2个,全抽;3个~100个抽取2个;100个以上增加部分再抽取3%。用取样器从每个包装单位中均匀抽取试样50mL~100mL,将所抽取的试样全部置于混样器内充分混匀,分别装入两个清洁、干燥、密闭的情性容器中,避光保存。容器上贴标签,注明:生产厂名、产品名称、生产月期、批号、数量及取样口期,一瓶作检验用,另一瓶留存备查。7.4如检验结果中有一项指标不符介本标准要求时,可会同生产厂重新加倍抽取试样复验。如复验结果仍有指标不合格,则判定该批产品不合格。7.5当供需双方对产品质量发生异议时,可由双方协议解决或由法定检验机构进行仲裁。2
8标志、包装、运输、贮存、保质期8.1标志
QB/T1030-2011
产品包装外应注明:产品名称、生产厂名和地址、商标、批号、净含量、生产日期和保质期、标准编号及相关标志,并应符合有关部门的规定。用户如有特殊要求,可与生产厂另订协议。8.2包装
白樟(精)油应装于清洁、干燥、无杂味的镀锌铁桶或铝桶内,或按用户要求包装。8.3运输
在运输过程中应轻装轻卸,防止日晒雨淋,不得与有毒、有害物质混装、混运,并应符合有关部门的规定。Www.bzxZ.net
本产品应贮存在阴凉、干燥、通风的仓库内,避免杂气污染,远离火源。8.5保质期
在符合规定的贮运条件、包装完整、未经启封的情况下,桉叶素含量10%的白樟油保质期不少于三个月,桉叶素含量35%的白樟油保质期不少于半年。3
QB/T1030-2011
A.1操作条件
附录A
(资料性附录)
白樟(精)油典型气相色谱图
(面积归一化法)
柱:毛细管柱,长30m,内径0.32mm固定相:聚乙二醇
膜厚:0.5μm
色谱炉温度:80℃恒温4min,然后线性程序升温从80℃至195℃,速率4℃/min,195℃恒温5min进样口温度:210℃
检测器温度:260℃
检测器:火焰离子化检测器
载气:氮气
载气流速:柱前压60kPa
进样量:约0.1μL
分流比:1/80
A.2白樟(精)油典型气相色谱图图A.1给出了白樟(精)油典型气相色谱图。1
说明:
1—α-烯;
2—芋烯;
3——1,8-桉叶素。
图A.1白樟(精)油典型气相色谱4
小提示:此标准内容仅展示完整标准里的部分截取内容,若需要完整标准请到上方自行免费下载完整标准文档。