首页 > 其他行业标准 > QB/T 1033-2011香茅(精)油(爪哇型)
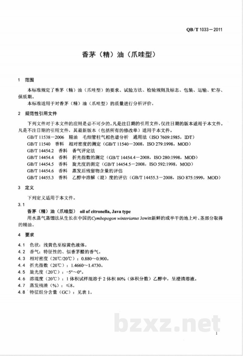
QB/T 1033-2011

基本信息

标准号: QB/T 1033-2011

中文名称:香茅(精)油(爪哇型)

标准类别:其他行业标准

英文名称:Oil of citronella Java type(Cymbopogon winterianus Jowitt)

标准状态:现行

发布日期:2011-12-20

实施日期:2012-04-01

出版语种:简体中文

下载格式:.pdf .zip

相关标签: 香茅 精油

标准分类号

标准ICS号:化工技术>>化工产品>>71.100.60香精油

中标分类号:轻工、文化与生活用品>>日用化工品>>Y41香精、香料

关联标准

替代情况:替代QB/T 1033-1991

采标情况:ISO 3848:2002,NEQ

出版信息

出版社:轻工业出版社

标准价格:14.0

出版日期:2012-04-01

相关单位信息

起草单位:上海香料研究所、广州百花香料股份有限公司、北京北大正科技有限公司、昆明艾谐香料有限公司

归口单位:全国香料香精化妆品标准化技术委员会

发布部门:中华人民共和国工业和信息化部

标准简介

本标准规定了香茅(精)油(爪哇型)的要求、试验方法、检验规则及标志、包装、运输、贮存和保质期。 本标准适用于对香茅(精)油(爪哇型)的质量进行分析评价。


标准图片预览

QB/T 1033-2011香茅(精)油(爪哇型)
QB/T 1033-2011香茅(精)油(爪哇型)
QB/T 1033-2011香茅(精)油(爪哇型)
QB/T 1033-2011香茅(精)油(爪哇型)
QB/T 1033-2011香茅(精)油(爪哇型)

标准内容

ICS71.100.60
分类号:Y41
备案号:35029-2012
中华人民共和国轻工行业标准
QB/T1033-2011
代替QB/T1033-1991
香茅 (精)油(爪哇型)
Oil of citronella, Java type(Cymbopogon winterianus Jowitt)2011-12-20 发布
中华人民共和国工业和信息化部2012-04-01实施
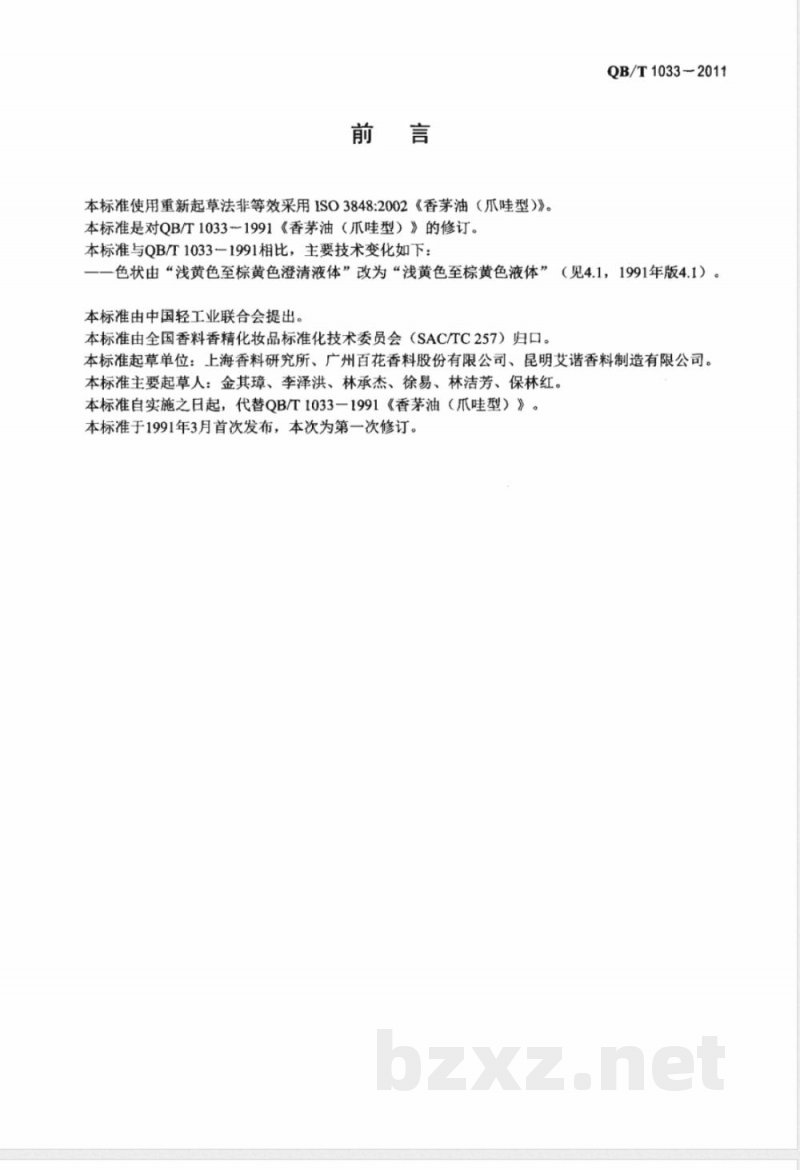
本标准使用重新起草法非等效采用ISO3848:2002《香茅油(爪哇型)》。本标准是对QB/T10331991《香茅油(爪哇型)》的修订。本标准与QB/T1033-1991相比,主要技术变化如下:QB/T1033-2011
色状由“浅黄色至棕黄色澄清液体”改为“浅黄色至棕黄色液体”(见4.1,1991年版4.1)。本标准由中国轻工业联合会提出。本标准由全国香料香精化妆品标准化技术委员会(SAC/TC257)归口。本标准起草单位:上海香料研究所、广州百花香料股份有限公司、昆明艾谐香料制造有限公司。本标准主要起草人:金其璋、李泽洪、林承杰、徐易、林洁芳、保林红。本标准自实施之日起,代替QB/T1033一1991《香茅油(爪哇型)》本标准于1991年3月首次发布,本次为第一次修订。1范围
香茅 (精)油 (爪哇型)
QB/T1033-2011
本标准规定了香茅(精)油(瓜哇型)的要求、试验方法、检验规则及标志、包装、运输、贮存、保质期。
本标准适用于对香茅(精)油(爪哇型)的质量进行分析评价。2规范性引用文件
下列文件对于本文件的应用是必不可少的。凡是注日期的引用文件,仅注日期的版本适用于本文件。凡是不注日期的引用文件,其最新版本(包括所有的修改单)适用于本文件。GB/T11538-2006精油毛细管柱气相色谱分析通用法(IS07609:1985,IDT)GB/T11540香料相对密度的测定(GB/T11540-2008,ISO279:1998,MOD)香料香气评定法
GB/T14454.2
香料折光指数的测定(GB/T14454.4一2008,IS0280:1998,MOD)GB/T14454.4
GB/T14454.5
GB/T14454.6
GB/T14455.3
3定义
香料旋光度的测定(GB/T14454.5-2008,ISO592:1998,MOD)香料
蒸发后残留物含量的评估
乙醇中溶解(混)度的评估(GB/T14455.3一2008,ISO875:1999,MOD)下列定义适用于本文件。
香茅(精)油(爪哇型)
oil of citronella,Javatype
用水蒸气蒸馏馅法从生长在中国的CymbopogonwinterianusJowitt新鲜的或半干的地上叶、茎部分取得的精油。
4要求bzxZ.net
4.1色状:浅黄色至棕黄色液体。4.2香气:特征性的、似香茅醛的香气。4.3相对密度(20℃/20℃):0.880~0.900。4.4折光指数(20℃):1.4660~1.47304.5旋光度(20℃):-5°~0°。4.6溶混度(20℃):1体积试样混溶于2体积80%(体积分数)乙醇中,呈澄清溶液。4.7蒸发残渣(%):≤8。
4.8特征组分含量(GC):见表1。QB/T1033-2011
5试验方法
色状的检定
特征组分
香茅醛
异胡薄荷醇
香茅醇
香叶醇
榄香醇
香叶醇+香茅醇
表1牛
特征组分含量
将试样置于比色管内,用目测法观察。5.2香气的评定
按GB/T14454.2的规定。
5.3相对密度的测定
按GB/T11540的规定、
5.4折光指数的测定
按GB/T14454.4的规定。
5.5旋光度的测定
按GB/T14454.5的规定。
5.6溶混度的评估
按GB/T14455.3的规定。
5.7蒸发残渣的评估
按GB/T14454.6的规定。
5.8特征组分含量的测定
5.8.1仪器
a)气相色谱仪:按GB/T11538一2006中第5章的规定;b)柱:毛细管柱;
c)检测器:氢火焰离子化检测器。5.8.2测定方法
含量/%
面积归一化法:按GB/T11538一2006中10.4指定的方法测定特征组分含量。5.8.3重复性及结果表示
按GB/T11538一2006中11.4的规定进行,应符合要求。香茅(精)油(爪哇型)典型气相色谱图(面积归一化法)参见附录A。检验规则
6.1香茅(精)油(爪哇型)应由生产厂质量检验部门负贵检验,生产厂应保证出厂产品都符合本标准的要求,每批出厂产品都应附有质量合格证书。色状、香气、相对密度、折光指数、特征组分含量为出厂检验项目,型式检验为全项目检验,每季度进行一次。2
QB/T1033-2011
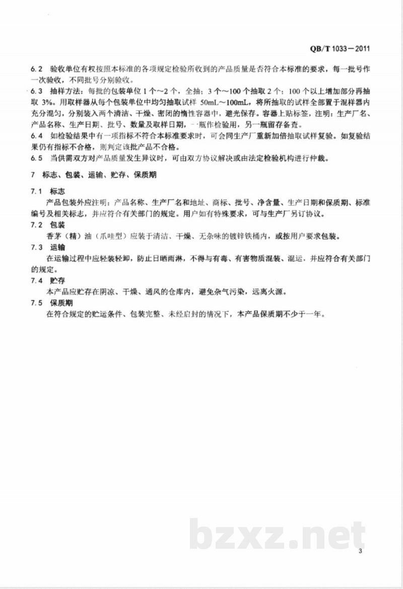
6.2验收单位有权按照本标准的各项规定检验所收到的产品质量是否符合本标准的要求,每一批号作一次验收,不同批号分别验收。6.3抽样方法:每批的包装单位1个~2个,全抽;3个~100个抽取2个;100个以上增加部分再抽取3%。用取样器从每个包装单位中均匀抽取试样50mL~100mL,将所抽取的试样全部置于混样器内充分混匀,分别装入两个清洁、干燥、密闭的情性容器中,避光保存。容器上贴标签,注明:生产厂名、产品名称、生产日期、批号、数量及取样日期,“瓶作检验用,另一瓶留存备查。6.4如检验结果中有一项指标不符合本标准要求时,可会同生产厂重新加倍抽取试样复验。如复验结果仍有指标不合格,则判定该批产品不合格。6.5当供需双方对产品质量发生异议时,可由双方协议解决或由法定检验机构进行仲裁。7标志、包装、运输、贮存、保质期7.1标志
产品包装外应注明:产品名称、生产厂名和地址、商标、批号、净含量、生产日期和保质期、标准编号及相关标志,并应符合有关部门的规定。用户如有特殊要求,可与生产厂另订协议。7.2包装
香茅(精)油(爪哇型)应装于清洁、干燥、无杂味的镀锌铁桶内,或按用户要求包装。7.3运输
在运输过程中应轻装轻卸,防止日晒雨淋,不得与有毒、有害物质混装、混运,并应符合有关部门的规定。
本产品应贮存在阴凉、干燥、通风的仓库内,避免杂气污染,远离火源。7.5保质期
在符合规定的贮运条件、包装完整、未经启封的情况下,本产品保质期不少于一年。3
QB/T1033—2011
A.1操作条件
附录A
(资料性附录)
香茅(精)油(爪哇型)典型气相色谱图(面积归一化法)
柱:毛细管柱,长50m,内径0.25mm固定相:PEG20000
膜厚:0.25μm
色谱炉温度:线性程序升温从80℃至180℃,速率2℃/min进样口温度:220℃
检测器温度:220℃
检测器:火焰离子化检测器
载气:氮气
载气流速:50mL/min
进样量:约0.2uL
分流比:1/100
A.2香茅(精)油(爪哇型)典型气相色谱图图A.1给出了香茅(精)油(爪哇型)典型气相色谱图。2
说明:
1—烯;
香茅醛;
3芳樟醇;
异胡薄荷醇;
5—--乙酸香茅酯;
一乙酸香叶酯;
7—香茅醇;
8-香叶醇;
一榄香醇。
图A.1香茅(精)油(爪哇型)典型气相色谱图4
小提示:此标准内容仅展示完整标准里的部分截取内容,若需要完整标准请到上方自行免费下载完整标准文档。