首页 > 其他行业标准 > FZ/T 52040-2014有色腈纶短纤维和丝束
FZ/T 52040-2014

基本信息

标准号: FZ/T 52040-2014

中文名称:有色腈纶短纤维和丝束

标准类别:其他行业标准

英文名称:Coloured acrylic staple and tow

标准状态:现行

发布日期:2014-12-24

实施日期:2015-06-01

出版语种:简体中文

下载格式:.pdf .zip

相关标签: 有色 腈纶 短纤维 丝束

标准分类号

标准ICS号:纺织和皮革技术>>纺织纤维>>59.060.20人造纤维

中标分类号:纺织>>化学纤维>>W52化学纤维

关联标准

出版信息

出版社:中国标准出版社

页数:12页

标准价格:16.0

出版日期:2015-06-01

相关单位信息

起草人:白桦、国桂荣、孙丽梅、苏志诚、王丽莉、盛杰、徐佳威

起草单位:吉林奇峰化纤股份有限公司、吉林化纤集团有限责任公司、中国石化上海石油化工股份有限公司、上海市纺织工业技术监督所

归口单位:上海市纺织工业技术监督所

提出单位:中国纺织工业联合会

发布部门:中华人民共和国工业和信息化部

标准简介

本标准规定了有色腈纶短纤维和丝束产品的术语和定义、分类和标识、技术要求、试验方法、检验规则和标志、包装、运输、贮存的要求。 本标准适用于以丙烯腈为主要单体的多元共聚物,在原液制备过程中加入颜料直接制得的(原液着色) 短纤维和丝束;或者在凝胶态时加入染料,快速着色制得的(凝胶染色)短纤维和丝束;单纤维名义线密度1.11 dtex~16.67 dtex。其它规格、类型的有色腈纶短纤维和丝束可参照使用。
本标准按照 GB/T1.1—2009给出的规则起草。
本标准由中国纺织工业联合会提出。
本标准由上海市纺织工业技术监督所归口。
本标准起草单位:吉林奇峰化纤股份有限公司、吉林化纤集团有限责任公司、中国石化上海石油化工股份有限公司、上海市纺织工业技术监督所。
本标准主要起草人:白桦、国桂荣、孙丽梅、苏志诚、王丽莉、盛杰、徐佳威。
下列文件对于本文件的应用是必不可少的。凡是注日期的引用文件,仅注日期的版本适用于本文件。凡是不注日期的引用文件,其最新版本(包括所有的修改单)适用于本文件。
GB/T3291.1 纺织 纺织材料性能和试验术语 第1部分:纤维和纱线
GB/T3291.3 纺织 纺织材料性能和试验术语 第3部分:通用
GB/T3921—2008 纺织品 色牢度试验 耐皂洗色牢度
GB/T3922 纺织品 色牢度试验 耐汗渍色牢度
GB/T4146.1 纺织品 化学纤维 第1部分:属名
GB/T4146.3 纺织品 化学纤维 第3部分:检验术语
GB/T5713 纺织品 色牢度试验 耐水色牢度
GB/T6503 化学纤维 回潮率试验方法
GB/T8170 数值修约规则与极限数值的表示和判定
GB/T8427 纺织品 色牢度试验 耐人造光色牢度:氙弧
GB/T14334—2006 化学纤维 短纤维取样方法
GB/T14335 化学纤维 短纤维线密度试验方法
GB/T14336 化学纤维 短纤维长度试验方法
GB/T14337 化学纤维 短纤维拉伸性能试验方法
GB/T14338 化学纤维 短纤维卷曲性能试验方法
GB/T14339 化学纤维 短纤维疵点试验方法
GB/T16602—2008 腈纶短纤维和丝束

标准图片预览

FZ/T 52040-2014有色腈纶短纤维和丝束
FZ/T 52040-2014有色腈纶短纤维和丝束
FZ/T 52040-2014有色腈纶短纤维和丝束
FZ/T 52040-2014有色腈纶短纤维和丝束
FZ/T 52040-2014有色腈纶短纤维和丝束

标准内容

ICS59.060.20
中华人民共和国纺织行业标准
FZ/T52040—2014
有色晴纶短纤维和丝束
Colouredacrylicstapleandtow
2014-12-24发布
中华人民共和国工业和信息化部发布
2015-06-01实施
本标准按照GB/T1.1一2009给出的规则起草。本标准由中国纺织工业联合会提出。本标准由上海市纺织工业技术监督所归口。FZ/T52040—2014
本标准起草单位:吉林奇峰化纤股份有限公司、吉林化纤集团有限责任公司、中国石化上海石油化工股份有限公司、上海市纺织工业技术监督所。本标准主要起草人:白桦、国桂荣、孙丽梅、苏志诚、王丽莉、盛杰、徐佳威。H
1范围
有色晴纶短纤维和丝束
FZ/T52040—2014
本标准规定了有色纶短纤维和丝束产品的术语和定义、分类和标识、技术要求、试验方法、检验规则和标志、包装、运输、贮存的要求。本标准适用于以丙烯为主要单体的多元共聚物,在原液制备过程中加入颜料直接制得的(原液着色)短纤维和丝束;或者在凝胶态时加人染料,快速着色制得的(凝胶染色)短纤维和丝束;单纤维名义线密度1.11dtex~16.67dtex。其他规格、类型的有色腈纶短纤维和丝束可参照使用。规范性引用文件
下列文件对于本文件的应用是必不可少的。凡是注日期的引用文件,仅注日期的版本适用于本文件。凡是不注日期的引用文件,其最新版本(包括所有的修改单)适用于本文件。GB/T3291.1纺织纺织材料性能和试验术语第1部分:纤维和纱线GB/T3291.3纺织纺织材料性能和试验术语第3部分:通用GB/T3921-2008纺织品色牢度试验耐皂洗色牢度GB/T3922
纺织品色牢度试验耐汗渍色牢度GB/T4146.1
GB/T4146.3
GB/T5713
GB/T6503
GB/T8170
GB/T8427
纺织品
化学纤维
第1部分:属名
纺织品
纺织品
化学纤维
第3部分:检验术语
色牢度试验
耐水色牢度
化学纤维回潮率试验方法
数值修约规则与极限数值的表示和判定纺织品
GB/T14334—2006
GB/T14335
GB/T14336
GB/T14337
GB/T14338
GB/T14339
色牢度试验耐人造光色牢度:氙弧化学纤维短纤维取样方法
化学纤维
化学纤维
化学纤维
化学纤维
化学纤维
短纤维线密度试验方法
短纤维长度试验方法
短纤维拉伸性能试验方法
短纤维卷曲性能试验方法
短纤维疵点试验方法
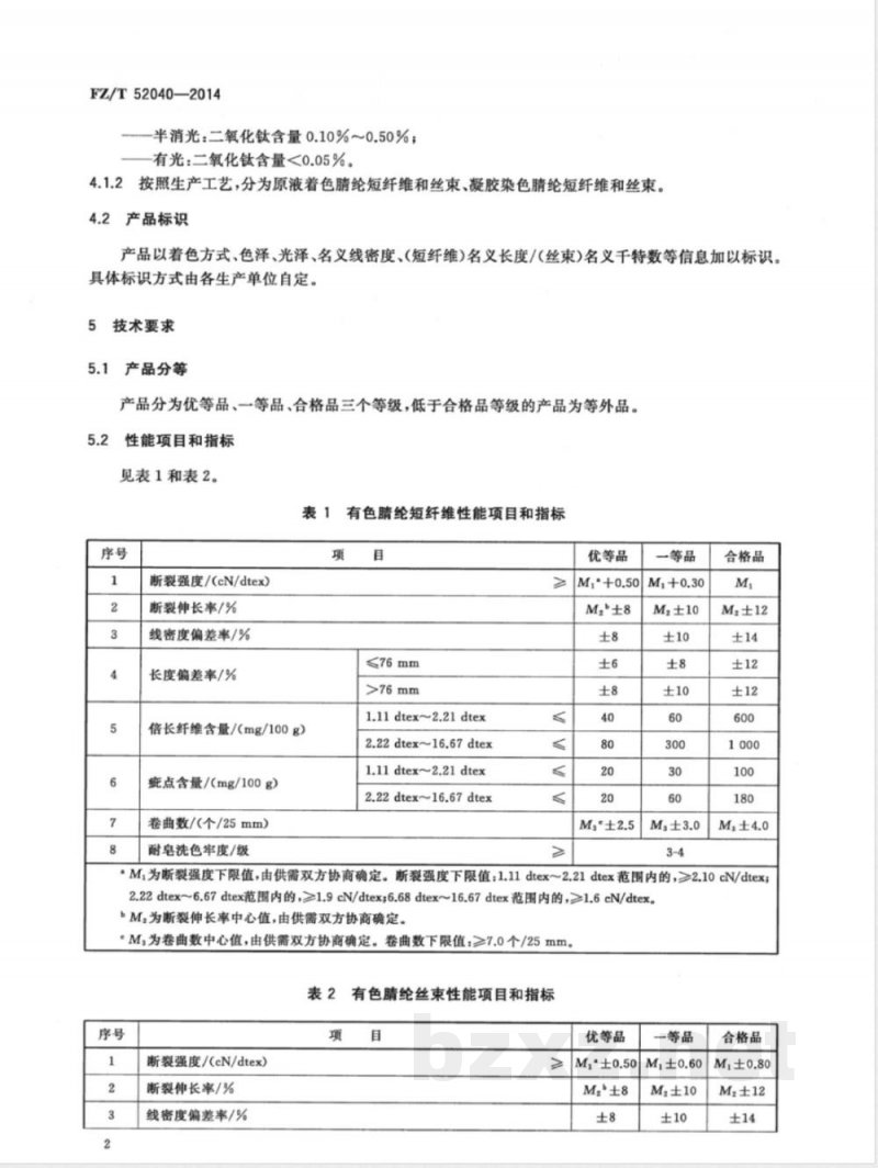
GB/T16602—2008腈纶短纤维和丝束3术语和定义
GB/T3291.1、GB/T3291.3、GB/T4146.1和GB/T4146.3界定的术语和定义适用于本文件。4分类和标识
4.1产品分类
按照光泽,分为有光、半消光有色腈纶短纤维和丝束:1
FZ/T52040—2014
半消光:二氧化钛含量0.10%0.50%;有光:二氧化钛含量<0.05%。
2按照生产工艺,分为原液着色腈纶短纤维和丝束、凝胶染色纶短纤维和丝束。4.1.2
4.2产品标识
产品以着色方式、色泽、光泽、名义线密度、(短纤维)名义长度/(丝束)名义千特数等信息加以标识。具体标识方式由各生产单位自定。技术要求
产品分等
产品分为优等品、一等品、合格品三个等级,低于合格品等级的产品为等外品。性能项目和指标
见表1和表2。
表1有色腈纶短纤维性能项目和指标序号
断裂强度/(cN/dtex)
断裂伸长率/%
线密度偏差率/%
长度偏差率/%
倍长纤维含量/(mg/100g)
疵点含量/(mg/100g)
卷曲数/(个/25mm)
耐皂洗色牢度/级
≤76mm
1.11 dtex~2.21 dtex
2.22dtex~16.67dtex
1.11 dtex~2.21 dtex
2.22dtex~16.67dtex
优等品
M2'±8
M,°±2.5
一等品
Mz±10
合格品
M2±12
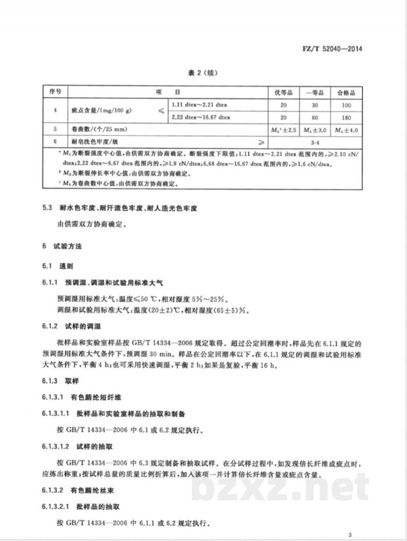
·M,为断裂强度下限值,由供需双方协商确定。断裂强度下限值:1.11dtex~2.21dtex范围内的,≥2.10cN/dtex;2.22dtex~6.67dtex范围内的,≥1.9cN/dtex;6.68dtex~16.67dtex范围内的,≥1.6cN/dtex。bM,为断裂伸长率中心值,由供需双方协商确定。Ms为卷曲数中心值,由供需双方协商确定。卷曲数下限值:≥7.0个/25mm。表2有色腈纶丝束性能项目和指标序号
断裂强度/(cN/dtex))
断裂伸长率/%
线密度偏差率/%
优等品
Mi*±0.50
一等品
Mz±10
合格品
M2±12
症点含量/(mg/100g)
卷曲数/(个/25mm)
耐皂洗色牢度/级
表2(续)
1.11 dtex~2.21 dtex
2.22 dtex~16.67 dtex
优等品
Mg°±2.5
FZ/T52040—2014
一等品
合格品
·M,为断裂强度中心值,由供需双方协商确定。断裂强度下限值:1.11dtex~2.21dtex范围内的,≥2.10cN/dtex;2.22dtex~6.67dtex范围内的,≥1.9cN/dtex;6.68dtex~16.67dtex范围内的,≥1.6cN/dtex。bMz为断裂伸长率中心值,由供需双方协商确定。“Ms为卷曲数中心值,由供需双方协商确定。5.3
耐水色牢度、耐汗渍色牢度、耐人造光色牢度由供需双方协商确定。
试验方法
6.1通则
6.1.1预调湿、调湿和试验用标准大气预调湿用标准大气:温度≤50℃,相对湿度5%~25%。调湿和试验用标准大气:温度(20士2)℃,相对湿度(65士5)%。6.1.2试样的调湿
批样品和实验室样品按GB/T14334一2006规定取得。超过公定回潮率时,样品先在6.1.1规定的预调湿用标准大气条件下,预调湿30min。样品在公定回潮率以下,在6.1.1规定的调湿和试验用标准大气条件下,平衡4h;也可采用快速调湿,平衡2h;如果是复验,平衡16h。6.1.3取样
有色睛纶短纤维
6.1.3.1.1
批样品和实验室样品的抽取和制备按GB/T14334—2006中6.1或6.2规定执行。试样的抽取
6.1.3.1.2
按GB/T14334一2006中6.3规定制备和抽取试样。在分试样过程中,如发现倍长纤维或疵点时,应栋出称重;按试样总量的质量比例折算后,加入该项一并计算倍长纤维含量或症点含量。6.1.3.2有色腈纶丝束
批样品的抽取
6.1.3.2.1
按GB/T14334—2006中6.1.1或6.2规定执行。3
FZ/T52040—2014
6.1.3.2.2
实验室样品的抽取
在每个批样品的丝头处,剪去受损的丝束,剪取1.0m~1.5m的丝束,立即放人密封容器中。6.1.3.2.3
试样的制备
根据需要将取回的实验室样品剪成长度适宜的短纤维。按GB/T14334一2006中6.3规定制备和抽取试样。在分试样过程中,如发现有疵点时,应抹出称重;按试样总量的质量比例折算后,加入该项一并计算疵点含量。
6.2拉伸性能
断裂强度、断裂伸长率按GB/T14337规定执行。6.3
线密度偏差率
按GB/T14335规定执行。
长度偏差率、超长纤维率、倍长纤维含量按GB/T14336规定执行。
症点含量
按GB/T14339规定执行。
卷曲数
按GB/T14338规定执行。
耐皂洗色牢度
按GB/T3921—2008规定执行,试验条件按7.2条款(C3)方法。耐水色牢度
按GB/T5713规定执行。
耐汗渍色牢度
按GB/T3922规定执行。
6.10耐人造光色牢度
按GB/T8427规定执行。
二氧化钛含量试验
按GB/T16602—2008中附录C规定执行。7检验规则
检验类型
检验类型分为型式检验和出厂检验。4
当下列情况之一时,应进行型式检验:a)规定的周期性检验时;
当生产设计、工艺、设备或原辅料等有变化,可能影响产品性能时;b)
出厂检验的结果与上次型式检验有较大差异时;c)
国家检验机构要求进行型式检验时。检验项目
表1、表2中所有项目均为型式检验项目。7.2.2
除耐皂洗色牢度外,表1、表2中其他项目均为出厂检验项目。组批规则
FZ/T52040—2014
在一定范围内采用周期性取样组成检验批。一个生产批可由一个检验批或由若干个检验批组成。
生产上发生波动或遇到特殊情况时,应将该部分产品单独组成检验批。7.41
取样规定
性能项目的取样按6.1.3规定进行。7.5
综合评定
各性能项目的测定值或计算值按GB/T8170中修约值比较法与表1、表2中规定项目指标的极限值比较,逐项判定等级,以各项性能指标中最低的等级定为该批产品的等级。7.6复验规则
7.6.1通则
批产品到需方时应及时检查包装件的外包装、件数、质量与货单是否相符,如因运输、保管等原因影响品质时,应查明责任,由责任方负责。一批产品到收货方三个月内,对产品品质有异议时可提交复验。若该批产品的数量使用了三分之一以上时,不应申请复验。复验可在双方同意的任何一方进行,必要时可请仲裁检验机构按本标准要求取样、检验、仲裁。由于该批产品品质影响了后加工产品品质,并造成严重损失时,供需双方应分析原因、明确责任、协商处理。7.6.2复验项目
由供需双方协商确定。
7.6.3复验取样规定
7.6.3.1性能项目试验按GB/T14334一2006中6.2和6.3规定抽样检验,不得抽取在运输途中意外受潮、污染、擦伤或包装已经打开的包装件。7.6.3.2倍长纤维含量、点含量的试样量增加一倍。7.6.4组批规定
按原生产批组批。
7.6.5复验评定
按7.5进行等级评定,高于或等于原等级则判为符合,低于原等级则判为不符合。5
FZ/T52040—2014
公定质量
7.6.6.1将批样品按GB/T14334称取和计算批产品包装件的净质量。7.6.6.2将实验室样品按GB/T6503规定得到实测回潮率。对N个包装件质量差异的计算公式见式(1)~式(2):7.6.6.3免费标准下载网bzxz
式中:
m(1+R。)
包装件的平均净质量,单位为千克(kg);每个包装件的净质量,单位为千克(kg);包装件的公定质量,单位为千克(kg);R。——腈纶的公定回潮率,R。=2%;R
实测回潮率,%。
标志、包装、运输、贮存
8.1标志
.(1)
(2)
包装件上应按规定的分类和命名标明产品名称、规格、等级、批号、净重、包装日期、商标、产品标准编号、生产企业名称、详细地址等相关信息以及产品防护、搬运等警示标志。8.1.2
产品印刷标志应明显且不褪色,防止油、色渗人包内污染纤维。8.2包装
产品包装应保证纤维不受损伤,并便于贮存和运输。产品单包净质量由生产单位自定。不同规格、批号、等级的有色腈纶短纤维和丝束应分别包装。8.3运输
运输和装卸时应按产品警示标志规定执行,采取相应防范措施,防止产品受潮、曝晒、污染和受损,严禁抛掷。
8.4贮存
包装件按批存放,贮存在通风、干燥、清洁的仓库内,不应靠近火源、热源,避免阳光直射。6
FZ/T52040-2014
中华人民共和国纺织
行业标准
有色腈纶短纤维和丝束
FZ/T52040—2014
中国标准出版社出版发行
北京市朝阳区和平里西街甲2号(100029)北京市西城区三里河北街16号(100045)网址www.spc.net.cn
总编室:(010)64275323
发行中心:(010)51780235
读者服务部:(010)68523946
中国标准出版社秦皇岛印剧厂印刷各地新华书店经销
开本880×12301/16印张0.75字数15千字2015年3月第一版2015年3月第一次印刷*
书号:155066·2-28350定价
如有印装差错
由本社发行中心调换
版权专有侵权必究
举报电话:(010)68510107
小提示:此标准内容仅展示完整标准里的部分截取内容,若需要完整标准请到上方自行免费下载完整标准文档。