首页 > 其他行业标准 > FZ/T 52045-2017有色聚对苯二甲酸-1,3-丙二醇酯(PTT)短纤维
FZ/T 52045-2017

基本信息

标准号: FZ/T 52045-2017

中文名称:有色聚对苯二甲酸-1,3-丙二醇酯(PTT)短纤维

标准类别:其他行业标准

英文名称:Dope-dyed polytrimethylene terephthalate staple fiber

标准状态:现行

发布日期:2017-04-12

实施日期:2017-10-01

出版语种:简体中文

下载格式:.pdf .zip

相关标签: 有色 丙二醇 短纤维

标准分类号

标准ICS号:纺织和皮革技术>>纺织纤维>>59.060.20人造纤维

中标分类号:纺织>>化学纤维>>W52化学纤维

关联标准

出版信息

出版社:中国标准出版社

页数:12页

标准价格:16.0

相关单位信息

起草人:刘萍、冯忠耀、万蕾、李红杰

起草单位:上海德福伦化纤有限公司、中国化学纤维工业协会、上海市纺织工业技术监督所

归口单位:上海市纺织工业技术监督所

提出单位:中国纺织工业联合会

发布部门:中华人民共和国工业和信息化部

主管部门:上海市纺织工业技术监督所

标准简介

本标准规定了有色聚对苯二甲酸-1,3-丙二醇酯(PTT)短纤维产品的术语和定义、产品标识、技术要求、试验方法、检验规则和标志、包装、运输、贮存的要求。 本标准适用于名义线密度1.5 dtex~2.5 dtex的半消光、圆形截面的非充填用有色PTT短纤维。其它类型的有色PTT短纤维可参照使用。


标准图片预览

FZ/T 52045-2017有色聚对苯二甲酸-1,3-丙二醇酯(PTT)短纤维
FZ/T 52045-2017有色聚对苯二甲酸-1,3-丙二醇酯(PTT)短纤维
FZ/T 52045-2017有色聚对苯二甲酸-1,3-丙二醇酯(PTT)短纤维
FZ/T 52045-2017有色聚对苯二甲酸-1,3-丙二醇酯(PTT)短纤维
FZ/T 52045-2017有色聚对苯二甲酸-1,3-丙二醇酯(PTT)短纤维

标准内容

ICS 59.060.20
中华人民共和国纺织行业标准
FZ/T52045—2017
有色聚对苯二甲酸-1,3-丙二醇酯(PTT)短纤维
Dope-dyed polytrimethylene terephthalate staple fiber2017-04-21发布
中华人民共和国工业和信息化部2017-10-01实施
本标准按照GB/T1.1一2009给出的规则起草。本标准由中国纺织工业联合会提出。本标准由上海市纺织工业技术监督所归口。FZ/T52045—2017
本标准起草单位:上海德福伦化纤有限公司、中国化学纤维工业协会、上海市纺织工业技术监督所。本标准主要起草人:刘萍、冯忠耀、万蕾、李红杰。1
1范围
有色聚对苯二甲酸-1,3-丙二醇酯(PTT)短纤维
FZ/T52045—2017
本标准规定了有色聚对苯二甲酸-1,3-丙二醇酯(PTT)短纤维(以下简称:有色PTT短纤维)的术语和定义、产品标识、技术要求、试验方法、检验规则和标志、包装、运输、贮存的要求。本标准适用于名义线密度1.5dtex~2.5dtex,半消光、圆形截面的非充填用有色PTT短纤维。其他类型的有色PTT短纤维可参照使用。2规范性引用文件
下列文件对于本文件的应用是必不可少的。凡是注日期的引用文件,仅注日期的版本适用于本文件。凡是不注日期的引用文件,其最新版本(包括所有的修改单)适用于本文件。GB/T3291.1
纺织全
纺织材料性能和试验术语第1部分:纤维和纱线GB/T3291.3纺织
纺织材料性能和试验术语第3部分:通用GB/T3921
GB/T4146.1
GB/T4146.3
GB/T6503
GB/T6504
GB/T8170
GB/T14190
GB/T14334
GB/T14335
GB/T14336
GB/T14337
GB/T14338
GB/T14339
GB/T14342
FZ/T50004
FZ/T50027
3术语和定义
色牢度试验耐皂洗色牢度
纺织品
纺织品化学纤维第1部分:属名
纺织品
化学纤维第3部分:检验术语
化学纤维
回潮率试验方法
化学纤维含油率试验方法
数值修约规则与极限数值的表示和判定纤维级聚酯切片(PET)试验方法
化学纤维
化学纤维
化学纤维
化学纤维
化学纤维
化学纤维
化学纤维
短纤维取样方法
短纤维线密度试验方法
短纤维长度试验方法
短纤维拉伸性能试验方法
短纤维卷曲性能试验方法
短纤维疵点试验方法
短纤维比电阻试验方法
涤纶短纤维干热收缩率试验方法化学纤维二氧化钛含量试验方法GB/T3291.1、GB/T3291.3、GB/T4146.1、GB/T4146.3、GB/T14190界定的以及下列术语和定义适用于本文件。
dope-dyed polytrimethylene terephthalate staple fiber有色聚对苯二甲酸-1,3-丙二醇酯(PTT)短纤维采用纺前着色技术生产的、纤维横截面为实心圆形的PTT短纤维。1
FZ/T52045—2017
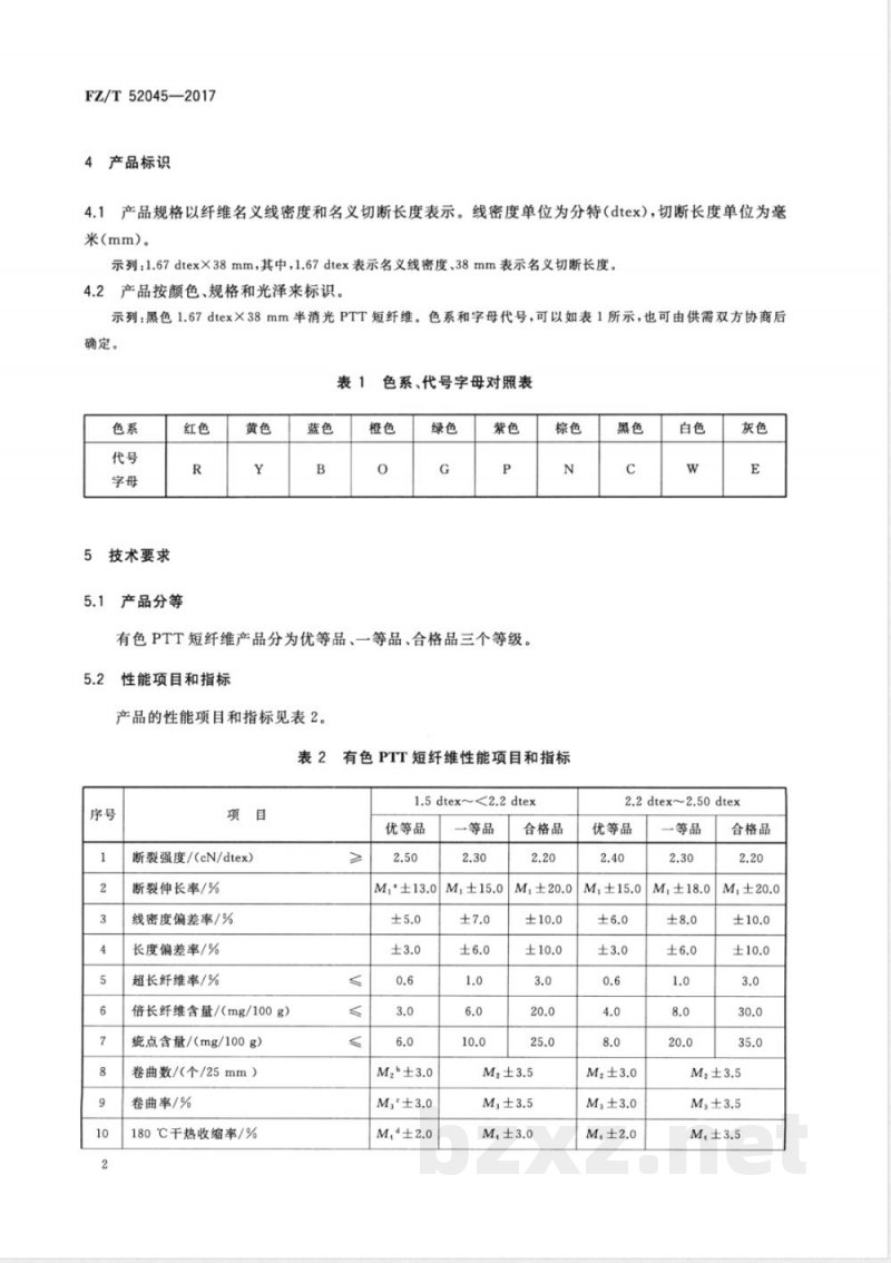
4产品标识
4.1产品规格以纤维名义线密度和名义切断长度表示。线密度单位为分特(dtex),切断长度单位为毫米(mm)。
示列:1.67dtex×38mm,其中,1.67dtex表示名义线密度、38mm表示名义切断长度。4.2
产品按颜色、规格和光泽来标识。示列:黑色1.67dtex×38mm半消光PTT短纤维。色系和字母代号,可以如表1所示,也可由供需双方协商后确定。
技术要求
产品分等
色系、代号字母对照表
有色PTT短纤维产品分为优等品、一等品、合格品三个等级。性能项目和指标
产品的性能项目和指标见表2。
断裂强度/(cN/dtex)
断裂伸长率/%
线密度偏差率/%
长度偏差率/%
超长纤维率/%
倍长纤维含量/(mg/100g)
疵点含量/(mg/100g)
卷曲数/(个/25mm)
卷曲率/%
180℃干热收缩率/%
有色PTT短纤维性能项目和指标
1.5 dtex~<2.2 dtex
优等品
M3°±3.0
一等品
合格品
2.2 dtex~2.50 dtex
优等品
一等品
合格品
比电阻/(a·cm)
耐皂洗色牢度/级
表2(续)
1.5 dtex~<2.2 dtex
优等品
一等品
Ms'×108
合格品
·M,为断裂伸长率中心值,在55.0~90.0范围内选定,确定后不得任意变更。bM,为卷曲数中心值,由供需双方协商确定,确定后不得任意变更。“M:为卷曲率中心值,由供需双方协商确定,确定后不得任意变更。dM为180℃干热收缩率中心值,由供需双方协商确定,确定后不得任意变更。1.0≤Ms<10.0。
5.3含油率
由供需双方协商确定。
5.4质量差异
整批包装件平均净质量和公定质量的偏差率不超过士0.5%。FZ/T52045—2017
2.2 dtex~2.50 dtex
优等品
包装件名义净质量和公定质量的偏差率不超过土1%,非定重产品可参照使用。6试验方法
拉伸性能
断裂强度、断裂伸长率、断裂强度变异系数按GB/T14337规定执行。6.2
线密度偏差
按GB/T14335规定执行。
6.3长度偏差率、超长纤维率、倍长纤维含量按GB/T14336规定执行。
6.4症点含量
按GB/T14339规定执行。
卷曲数、卷曲率
按GB/T14338规定执行。
6.6180℃干热收缩率
按FZ/T50004规定执行。
6.7比电阻
按GB/T14342规定执行。
一等品
Ms×108
合格品
FZ/T52045—2017
6.8含油率
按GB/T6504规定执行。
6.9二氧化钛含量
按FZ/T50027规定执行。
耐皂洗色牢度
按GB/T3921规定执行,温度和时间的试验条件采用A(1)。6.11质量差异的测定
将批样品按GB/T14334规定得到包装件的净质量。6.11.1
6.11.2将实验室样品按GB/T6503规定得到实测回潮率。6.11.3对N个包装件质量差异的计算公式见式(1)~式(4):mi
1+R。
m=mi×1+R
×100%
式中:
2×100%
包装件平均净质量,单位为千克(kg);每个包装件净质量,单位为千克(kg);包装件数量;
包装件公定质量,单位为千克(kg);PTT短纤维的公定回潮率,其值为0.4%;实测回潮率,%;
包装件平均净质量和公定质量的偏差率;包装件名义净质量和公定质量的偏差率;包装件名义质量,单位为千克(kg)。检验规则
检验类型
检验类型分为型式检验和出厂检验。下列情况需进行型式检验:bzxz.net
规定的周期性检验时;
生产设计、工艺、原料有变化,可能影响产品质量时;b)
出厂检验的结果与上次型式检验有较大差异时;国家检验机构要求进行型式检验时。.(1)
(2)
(3)
(4)
7.2检验项目
FZ/T52045—2017
表2中的项目均为型式检验项目,表2中序号111项目为出厂检验项目,按表2要求,并按本标准规定的相应的试验方法进行试验。7.3组批规则
一个生产批可由一个检验批或由若干个检验批组成。7.4取样规定
性能项目的取样按GB/T14334中产品取样方法规定进行。7.5综合评定
各项目的测定值或计算值按GB/T8170中修约值比较法与表2中规定项目指标的极限值比较,逐项判定等级,以各项性能指标中最低的等级定为该批产品的等级。7.6复验规则
7.6.1通则
批产品到需方时应及时检查包装件的外包装、件数、质量与货单是否相符,如因运输、保管等原因影响品质,应查明责任,由责任方负责。一批产品到收货方3个月内,对产品品质有异议时可提交复验。若该批产品的数量使用了1/3以上,不应申请复验。复验可在双方同意的任何一方进行,必要时可请仲裁检验机构按本标准要求取样、检验、仲裁。由于该批产品品质影响了后加工产品品质,并造成严重损失时,供需双方应分析原因、明确责任、协商处理。7.6.2复验项目
同7.2。
7.6.3复验取样规定
按GB/T14334中包装件取样方法规定抽样检验,不得抽取在运输途中意外受潮、污染、擦伤7.6.3.1
或包装已经打开的包装件。
倍长纤维含量、疵点含量的试样量增加一倍。7.6.4组批规定
按原生产批组批。
7.6.5复验评定
按7.5以项目指标中最低项的等级判定为该产品的等级,包装件平均净质量与公定质量的偏差率超过士0.5%,由供需双方协商确定。7.6.5.2
包装件名义质量与公定质量的偏差率超过土1%,由供需双方协商确定。8标志、包装、运输、贮存
8.1标志
8.1.1包装件上应标明产品名称、规格、等级、批号、净重、毛重、包装日期、商标、产品标准编号、生产企5
FZ/T52045—2017
业名称、详细地址等相关信息以及产品防护、搬运等警示标志8.1.2产品印刷标志应明显且不褪色,防止油、色渗入包内污染纤维。2包装
8.2.1产品包装保持包型完整,纤维不外露。包装应保证纤维不受损伤8.2.2不同规格、批号、色泽的有色PTT短纤维应分别包装3产品包装应用塑料带、钢带或其他具有一定强度的打包带紧固。8.2.3
8.2.4非定重产品每包装件质量与同批定重产品名义质量的差异建议不超过士5%。8.3
3运输
运输和装卸时应按产品警示标志规定执行,采取相应防范措施,防止产品受潮、曝晒、污染和受损,严禁抛掷。
8.4购存
包装件按批堆放,贮存在通风、干燥、清洁的仓库内,不应靠近火源、热源,避免阳光直射。9其他
颜色、色差等未尽事宜由供需双方协商确定。6
小提示:此标准内容仅展示完整标准里的部分截取内容,若需要完整标准请到上方自行免费下载完整标准文档。