首页 > 其他行业标准 > FZ/T 66301-1995特种工业用棉绳 棉丝绳 维纶绳 涤棉绳
FZ/T 66301-1995

基本信息

标准号: FZ/T 66301-1995

中文名称:特种工业用棉绳 棉丝绳 维纶绳 涤棉绳

标准类别:其他行业标准

标准状态:现行

发布日期:1995-12-01

实施日期:1995-11-01

出版语种:简体中文

下载格式:.pdf .zip

标准分类号

标准ICS号:纺织和皮革技术>>纺织产品>>59.080.50绳

中标分类号:纺织>>纺织制品>>W58线、带、绳

关联标准

替代情况:FZ 339-1985;强制性转化为推荐性标准,其文本不做任何调整;公告:中华人民共和国工业和信息化部公告 2017年(第11号)

出版信息

出版社:中国标准出版社

页数:5页

标准价格:8.0

相关单位信息

复审日期:2017-03-24

起草人:王幼宁、李峰、吴钟、王岩松

起草单位:四川省海蓉绸厂

归口单位:上海纺织计量研究所

提出单位:中国纺织总会

发布部门:中国纺织总会

标准简介

本标准适用于鉴定特种工业用棉绳、棉丝绳、维纶绳和涤棉绳的品质。


标准图片预览

FZ/T 66301-1995特种工业用棉绳 棉丝绳 维纶绳 涤棉绳
FZ/T 66301-1995特种工业用棉绳 棉丝绳 维纶绳 涤棉绳
FZ/T 66301-1995特种工业用棉绳 棉丝绳 维纶绳 涤棉绳
FZ/T 66301-1995特种工业用棉绳 棉丝绳 维纶绳 涤棉绳
FZ/T 66301-1995特种工业用棉绳 棉丝绳 维纶绳 涤棉绳

标准内容

中华人民共和国纺织行业标准
FZ66301-1995
特种工业用棉绳
棉丝绳
1995-12-01发布
维纶绳
中国纺织总会
涤棉绳
1996-07-01实施
本标准根据GB/T1.1-1993《标准化工作导则标准编写的基本规定)和GB1.3一1987《标准化工作导则产品标准编写规定》进行编写。本标准在FZ339-85的基础上进行修订。本标准中的所有计量单位都采用法定计量单位。1.纳入本标准的新品种有1-10维纶绳。2.对FZ339一85标准的主要修订内容如下:6.5-40维纶绳辫线名义公制号数由原29.5维纶修订为29.5×2维纶②2-40涤棉绳辫线名义公制号数由原13×2×3涤棉修订为13×3×3涤棉本标准从1996年7月1日起实施。本标准从生效之日起,同时代替FZ339一85。本标准由中国纺织总会提出,上海纺织标准计量研究所归口。本标准起草单位:四川省海蓉绸厂本标准协助起草单位:上海申达(集团)有限公司本标准主要起草人:王幼宁李锋吴钟王岩松158
1范围
中华人民共和国纺织行业标准
FZ66301-1995
特种工业用棉绳棉丝绳维纶绳氵代替FZ339-85
涤棉绳
本标准规定了特种工业用棉绳、棉丝绳、维纶绳和涤棉绳的技术要求、试验方法、检验规则及标志和包装。
本标准适用于鉴定特种工业用棉绳、棉丝绳、维纶绳和涤棉绳的品质。2引用标准
下列标准包含的条文,通过在本标准中引用而构成为本标准的条文。在标准出版时,所示版本均为有效。所有标准都会被修订,使用本标准的各方应探讨使用下列标准最新版本的可能性。GB250-94
GB251—94
GB5713-85
GB5714-85
FZ.65002-1995
FZ65004-1995此内容来自标准下载网
FZ65005-1995
FZ65006-1995
评定变色用灰色样卡
评定沾色用灰色样卡
纺织品耐水色牢度试验方法
纺织品耐海水色牢度试验方法
特种工业用绳带物理机械性能试验方法特种工业用纺织品化学性能试验方法特种工业用绳带外观疵点检验方法特种工业用纺织品标志和包装
FZ65008-1995
特种工业用纺织品检验规则
3技术要求
3.1物理机械性能
物理机械性能指标见表1。
3.2耐水色牢度
耐水色牢度根据GB250评定,不得低于3级,海绿色绳子需作海水浸渍染色牢度试验供参考。3.3外观疵点
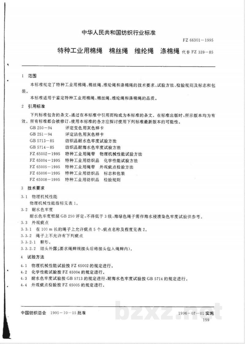
3.3.1在100m长的绳子上允许疵点5个.疵点名称及程度见表2。3.3.2绳子上不允许有下列疵点
3.3.2.1颗形。
3.3.2.2结头外露(要求绳辫线接头后将接头包入绳辫内)。4试验方法
4.1物理机械性能试验按FZ65002的规定进行。4.2化学性能试验按FZ65004的规定进行,4.3耐水色牢度试验按GB5713的规定进行,耐海水色牢度试验按GB5714的规定进行。4.4外观疵点检验按FZ65005的规定进行。1995-10-15批准
中国纺织总会
1996-07-01实施
(8/0)621e1
(EX2/SeX2E1
(ex9/6ED)x9×S)
香舒药
(2/02)262
(02)562
(82/)28\01
(82/eX280
(s)xa)
0·1午0·9
0:10*8
050961
+¥业
任业业业
业业陷
疵点名称
绳辫松弛
绳辩抽紧
绳辩缺线
绳辫油污线
绳芯结头粗大
棉丝绳
维纶绳
维纶绳
维纶绳
涤棉绳
涤棉绳
涤棉绳
涤棉绳
5.检验规则
FZ66301-1995
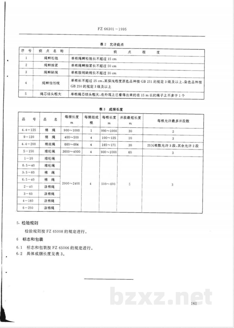
表2允许底点
单根绳辫松弛长不超过15cm
单根绳辫抽紧长不超过50cm
单根股线缺线长不超过30cm
单根长不超过25cm,其深浅程度原色品种按GB251的规定3级及以上.染色品种按GB250的规定3级及以上
单根绳芯结头粗大,在外观上已看得出来的在15m长的绳子上不多于1个表3成捆长度
每捆长度
900~1000
400~500
660~684
36004000
2000~2400
每捆组成
检验规则按FZ65008的规定进行。6标志和包装
6.1标志和包装按FZ65006的规定进行。6.2具体成捆长度见表3。
每根长度
900~1000
100~125
165~171
900~1000
560~600
并段最短长度
每根允许最多并段数
25%根数允许3段,其余允许2段
小提示:此标准内容仅展示完整标准里的部分截取内容,若需要完整标准请到上方自行免费下载完整标准文档。