首页 > 其他行业标准 > FZ/T 66303-1995特种工业用锦丝绳 涤丝绳 锦棉绳 锦丝套绳 双层锦丝绳
FZ/T 66303-1995

基本信息

标准号: FZ/T 66303-1995

中文名称:特种工业用锦丝绳 涤丝绳 锦棉绳 锦丝套绳 双层锦丝绳

标准类别:其他行业标准

标准状态:现行

发布日期:1995-12-01

实施日期:1996-07-01

出版语种:简体中文

下载格式:.pdf .zip

标准分类号

标准ICS号:纺织和皮革技术>>纺织产品>>59.080.50绳

中标分类号:纺织>>纺织制品>>W58线、带、绳

关联标准

替代情况:FZ 341-1985;强制性转化为推荐性标准,其文本不做任何调整;公告:中华人民共和国工业和信息化部公告 2017年(第11号)

出版信息

页数:8页

标准价格:14.0

相关单位信息

复审日期:2017-03-24

发布部门:中国纺织总会

标准简介




标准图片预览

FZ/T 66303-1995特种工业用锦丝绳 涤丝绳 锦棉绳 锦丝套绳 双层锦丝绳
FZ/T 66303-1995特种工业用锦丝绳 涤丝绳 锦棉绳 锦丝套绳 双层锦丝绳
FZ/T 66303-1995特种工业用锦丝绳 涤丝绳 锦棉绳 锦丝套绳 双层锦丝绳
FZ/T 66303-1995特种工业用锦丝绳 涤丝绳 锦棉绳 锦丝套绳 双层锦丝绳
FZ/T 66303-1995特种工业用锦丝绳 涤丝绳 锦棉绳 锦丝套绳 双层锦丝绳

标准内容

中华人民共和国纺织行业标准
FZ66303-1995
上海市技术监督情报研究所
登记号QT972956
特种工业用锦丝绳
锦丝套绳
1995—1201发布
涤丝绳
双层锦丝绳
锦棉绳
1996—07—01实施
中国纺织总会此内容来自标准下载网
1范围
中华人民共和国纺织行业标准
特种工业用锦丝绳涤丝绳锦棉绳锦丝套绳双层锦丝绳
FZ66303-1995
代替FZ341-85
本标准规定了特种工业用锦丝绳、涤丝绳、锦棉绳、锦丝套绳和双层锦丝绳的技术要求、试验方法、检验规则及标志和包装。
本标准适用于鉴定特种工业用锦丝绳、涤丝绳、锦棉绳、锦丝套绳和双层锦丝绳的品质。2引用标准
下列标准包含的条文,通过在本标准中引用而构成为本标准的条文。在标准出版时,所示版本均为有效。所有标准都会被修订,使用本标准的各方应探讨使用下列标准最新版本的可能性。GB250-94
GB251-94
GB5713—85
GB5714—85
FZ65002--1995
FZ65004-1995
FZ65005-1995
FZ65006-1995
FZ65008-1995
3技术要求
评定变色用灰色样卡
评定沾色用灰色样卡
纺织品耐水色牢度试验方法
纺织品耐海水色牢度试验方法
特种工业用绳带物理机械性能试验方法特种工业用纺织品化学性能试验方法特种工业用绳带外观疵点检验方法特种工业用纺织品.标志和包装
特种工业用纺织品
3.1锦丝绳(一)和涤丝绳物理机械性能检验规则
锦丝绳(一)和涤丝绳物理机械性能指标见表1。3.2锦丝绳(二)和锦棉绳物理机械性能锦丝绳(二)和锦棉绳物理机械性能指标见表2。3.3锦丝套绳物理机械性能
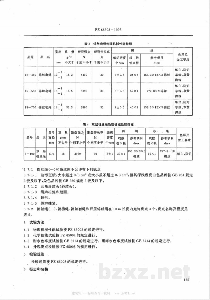
锦丝套绳物理机械性能指标见表3。3.4双层锦丝绳物理机械性能
双层锦丝绳物理机械性能指标见表4。3.5后处理以后的增重
3.5.1锦丝绳、锦丝套绳、双层锦丝绳防灼后(绳芯不经防灼处理)的重量及C一1防灼剂含量按表1、表3、表4规定重量可增加4%,防灼剂含量不少于2%。3.5.2锦丝绳经涂层后重量,可按表1规定重量增加10%,涂层性能试验应合格。3.6耐水色牢度
耐水色牢度根据GB250的规定评定,不得低于·2~3级,海绿色绳子需进行海水漫溃牢度试验供参3.7.外观疵点
中国纺织总会
1995-10-15批准
建筑321---标准查询下载网
yww. iz321. ne
1996—07—01实施
xxex3m
:0么
0千oT
OS+¥业
任业业
锦丝套绳
15-550
锦丝套绳
18-700
锦丝套绳
锦丝绳
不大于
不大于
断裂强力
个别不小于
断裂强力
个别不小于
FZ66303-1995
锦丝套绳物理机械性能指标
断裂伸长率
个别不小于
编织密度
个/cm
锭×根
双层锦丝绳物理机械性能指标
断裂伸长率
个别不小于
锦丝绳(一)和涤丝绳不允许有下列疵点3.7.1
个/cm
锭×根
参考项目
参考项目
153.3×12×3锦丝
277.8×9锦丝
153.3×12×3锦丝
锭×根
153.3×3×3
参考项目
色泽及
加工要求
练白、防灼
草绿、草黄
练白、防灼
草绿、草黄
练白、防灼
草绿、草黄
色泽及
加工要求
练白、防灼
3.7.1.1油污斑渍:大小超过0.3cm2或大小虽不超过0.3cm2,但其深浅程度白色品种按GB251规定2级及以下,染色品种按GB250规定2级及以下。3.7.1.2三角形结头(斜结头)。3.7.1.3绳辩松弛和起圈。
3.7.1.4颗形。
绳辫抽紧。
3.7.2锦丝绳(二)、锦棉绳、锦丝套绳和双层锦丝绳在10m长度内允许疵点3个,疵点名称及程度见表5。
试验方法
物理机械性能试验按FZ65002的规定进行。化学性能试验按FZ65004的规定进行。4.2
4.3耐水色牢度试验按GB5713的规定进行。耐海水色牢度试验按GB5714的规定进行。4.4外观疵点检验按FZ65005的规定进行。5检验规则
检验规则按FZ65008的规定进行。6标志和包装
建筑321---标准查询下载网

中华人民共和国纺织行业标准
FZ 66304-1995
上海市技术监督情报研究所
登号QT972957
特种工业用松紧绳
1995-12—01发布
中国纺织总会
1996—07—01实施
标志和包装按FZ65006的规定进行。序号
疵点名称
绳辫松弛
绳辫抽紧
绳辫油污线
油污斑渍
绳辫编紧
单根小线圈
结头粗大
色度不同
FZ66303-1995
允许症点
单根绳辫松弛长不超过15cm
单根绳辩抽紧长不超过50cm
单根长不超过25cm,其深浅程度原色品种按GB251的规定3级及以上,染色品种按GB250的规定3级及以上
大小不超过0.3cm2,深浅程度同上项长不超过50cm,绳子直径减小不超过1mm10m长的绳子不超过3个(并作1个疵点)10m长的绳子不超过2个(并作1个疵点)原料引起的色度不同允许
注:绳辫线结头后,应将结头塞入绳辫内。6.2
具体成捆长度:锦丝绳(一)、涤丝绳、锦丝套绳和双层锦丝绳见表6,锦丝绳(二)和锦棉绳见表7。表6锦丝绳(-)、涤丝绳、锦丝套绳和双层锦丝绳成捆长度规格及品号
直径3.0mm及以下绳子
直径3.1~4.5mm绳子
直径4.5mm以上绳子
锦丝套绳
双层锦丝绳
12-2000锦丝绳
4-200A锦丝绳
4-300A绞织锦丝绳
6-400A锦丝绳
规格及品号
每捆长度
1000~1200
830~1000
1000~1200
800~1000
1000~1200
400~500
1600~2400
每捆组成
每根长度
500~600
830~1000
500~600
100~125
500~600
200~250
800~1200
并段最短长度
锦丝绳(二)和锦棉绳成捆长度
每捆长度
直径3.0mm及以下的绳子
直径3.1~5.0mm的绳子
直径5.1~10.0mm的绳子
直径10.1~15.0mm的绳子
2Q00~2400
1000~1200
400~500
200~250
每捆组成
每根长度
500~600
500~600
200~250
200~250
注:6-2.90、10-500、12-950锦丝绳的成拥长度根据用户需要而定,176
建筑321---标准查询下载网

每根允许最多并段数
15%由2段组成
15%由2段组成
并段最短长度
每根允许最多并段数
.日辆
(6/081)
8218551281
0·平9
s0千s
0'干9
(二)
1610299
290学
S'6年客
s0千s
s0千s
1x91s0s's
压业业储

建筑321---标准查询下载网
本标准根据GB/T1.1-1993《标准化工作导则标准编写的基本规定》和GB1.3-1987《标准化工作导则产品标准编写规定》进行编写。本标准在FZ341一85的基础上进行修订。本标准中的所有计量单位都采用法定计量单位。1.纳入本标准的新品种有:
2一49锦丝绳
3-75涤丝绳
4-350锦丝绳
7-400A锦丝绳
10-1000锦丝绳
2.删除FZ341一85标准中连续多年未生产的4只品种2.5-45丝绳
3.2-80丝绳
5-150丝绳
2-52锦丝绳
3.对FZ341一85标准的主要修订内容如下:①12-200锦丝绳成捆长度及短码由500~600m/根短码12m修订为200~250m/根短码10m②4-150、4-200A、4-300A、6-400A断裂伸长率不大于50%。本标准从1996年7月1日起实施。本标准从生效之日起,同时代替FZ341-85。本标准由中国纺织总会提出,上海纺织标准计量研究所归口。本标准起草单位:四川省海蓉绸厂本标准协助起草单位:上海申达(集团)有限公司本标准主要起草人:王幼宁李峰吴钟王岩松170
建筑321-
-标准查询下载网
www. jz321. net
小提示:此标准内容仅展示完整标准里的部分截取内容,若需要完整标准请到上方自行免费下载完整标准文档。