首页 > 其他行业标准 > FZ/T 61001-2019纯毛、毛混纺毛毯
FZ/T 61001-2019

基本信息

标准号: FZ/T 61001-2019

中文名称:纯毛、毛混纺毛毯

标准类别:其他行业标准

英文名称:Pure wool and wool blended blanket

标准状态:现行

发布日期:2019-12-24

实施日期:2020-07-01

出版语种:简体中文

下载格式:.pdf .zip

标准分类号

标准ICS号:纺织和皮革技术>>59.080纺织产品

中标分类号:纺织>>纺织制品>>W56毯类

关联标准

替代情况:替代FZ/T 61001-2006

采标情况:替代FZ/T 61001-2006

出版信息

出版社:中国标准出版社

页数:12页

标准价格:16.0

出版日期:2020-03-01

相关单位信息

起草人:赵希保、林国芳、李涛、牟红松、伍中平、于松茂、闫玉疆

起草单位:威海毛纺织集团有限公司、深圳市富安娜家居用品股份有限公司、北京毛纺织科学研究所检验中心、北京市毛麻丝织品质量监督检验站

归口单位:全国纺织品标准化技术委员会毛纺织分会(SAC/TC 209/SC 3)

提出单位:中国纺织工业联合会

发布部门:中华人民共和国工业和信息化部

主管部门:全国纺织品标准化技术委员会毛纺织分会(SAC/TC 209/SC 3)

标准简介

本标准规定了纯毛、毛混纺毛毯的技术要求、试验方法、检验规则、包装和标志等内容。 本标准适用于纬纱或面纱为纯羊毛及纬纱或面纱含50%及以上的羊毛与其他纤维混纺的机织、拉舍尔毛毯。羊毛含量低于50%及特种动物纤维(如羊绒、驼绒、牦牛绒等)毛毯亦可参照执行。


标准图片预览

FZ/T 61001-2019纯毛、毛混纺毛毯
FZ/T 61001-2019纯毛、毛混纺毛毯
FZ/T 61001-2019纯毛、毛混纺毛毯
FZ/T 61001-2019纯毛、毛混纺毛毯
FZ/T 61001-2019纯毛、毛混纺毛毯

标准内容

ICS_59.080
中华人民共和国纺织行业标准
FZ/T61001-2019
代替FZ/T61001-2006
纯毛、毛混纺毛毯
Purewoolandwoolblendedblanket2019-12-24发布
中华人民共和国工业和信息化部发布
2020-07-01实施
本标准按照GB/T1.1一2009给出的规则起草。FZ/T61001—2019
本标准代替FZ/T61001一2006《纯毛、毛混纺毛毯》,与FZ/T61001一2006相比,除编辑性修改外主要技术变化如下:
修改了标准的范围;
修改了规范性引用文件;
增加了对婴幼儿及儿童产品的安全性能要求;分等改为优等品、一等品、合格品;-纤维含量按GB/T29862标准考核;一删除了含涤纶产品考核乙醚可溶性物质的要求;-不可恢复性伸长改为非可复性伸长率;增加了脱毛量的一等品的考核指标;增加了拉舍尔毯脱毛量的考核指标;耐水洗色牢度改为耐洗色牢度,并调整了考核指标;-增加了耐水色牢度、耐汗渍色牢度、耐干洗色牢度、干洗尺寸变化率考核指标;-增加了表1中脚注;
修改了实物质量的评定方式;
调整了长度偏差率和宽度偏差率合格品类指标;调整了外观疵点指标;
修改了断裂强力试验方法,改为按FZ/T60007执行;修改了综合判定的规定;
修改了包装和标志的相关规定;删除了附录B。
本标准由中国纺织工业联合会提出。本标准由全国纺织品标准化技术委员会毛纺织分会(SAC/TC209/SC3)归口。本标准起草单位:威海毛纺织集团有限公司、深圳市富安娜家居用品股份有限公司、北京毛纺织科学研究所检验中心、北京市毛麻丝织品质量监督检验站。本标准主要起草人:赵希保、林国芳、李涛、牟红松、伍中平、于松茂、闫玉疆。本标准所代替标准的历次版本发布情况为:-FJ487—1981;
-FZ/T61001—1991、FZ/T61001—2006。I
1范围
纯毛、毛混纺毛毯
FZ/T61001—2019
本标准规定了纯毛、毛混纺毛毯的技术要求、试验方法、检验规则、包装和标志等内容。本标准适用于纬纱或面纱为纯羊毛及纬纱或面纱含50%及以上的羊毛与其他纤维混纺的机织、拉舍尔毛毯。羊毛含量低于50%及特种动物纤维(如羊绒、驼绒、耗牛绒等)毛毯亦可参照执行。2规范性引用文件
下列文件对于本文件的应用是必不可少的。凡是注日期的引用文件,仅注日期的版本适用于本文件。凡是不注日期的引用文件,其最新版本(包括所有的修改单)适用于本文件。GB/T2910(所有部分)纺织品定量化学分析GB/T3920纺织品色牢度试验耐摩擦色牢度GB/T3922纺织品色牢度试验耐汗渍色牢度GB/T4841.3染料染色标准深度色卡2/1、1/3、1/6、1/12、1/25GB/T5296.4消费品使用说明第4部分:纺织品和服装纺织品色牢度试验耐四氯乙烯干洗色牢度GB/T5711
GB/T5713
GB/T8170
纺织品色牢度试验耐水色牢度
数值修约规则与极限数值的表示和判定GB/T8427一2008纺织品色牢度试验耐人造光色牢度:氙弧GB/T8628
纺织品测定尺寸变化的试验中织物试样和服装的准备、标记及测量GB/T8629—2017纺织品试验用家庭洗涤和干燥程序GB/T8630
纺织品洗涤和干燥后尺寸变化的测定GB/T12490—2014纺织品色牢度试验耐家庭和商业洗涤色牢度GB/T16988牛
特种动物纤维与绵羊毛混合物含量的测定GB18401国家纺织产品基本安全技术规范GB/T19981.2纺织品织物和服装的专业维护、干洗和湿洗第2部分:使用四氯乙烯干洗和
整烫时性能试验的程序
GB/T29862纺织品纤维含量的标识GB31701婴幼儿及儿童纺织产品安全技术规范FZ/T01026纺织品定量化学分析多组分纤维混合物FZ/T01057(所有部分)纺织纤维鉴别试验方法FZ/T20018
3毛纺织品中二氟甲烷可溶性物质的测定FZ60007毛毯试验方法
FZ/T60008毛毯非可复性伸长试验方法FZ/T60029—1999毛毯脱毛测试方法1bzxz.net
FZ/T61001—2019
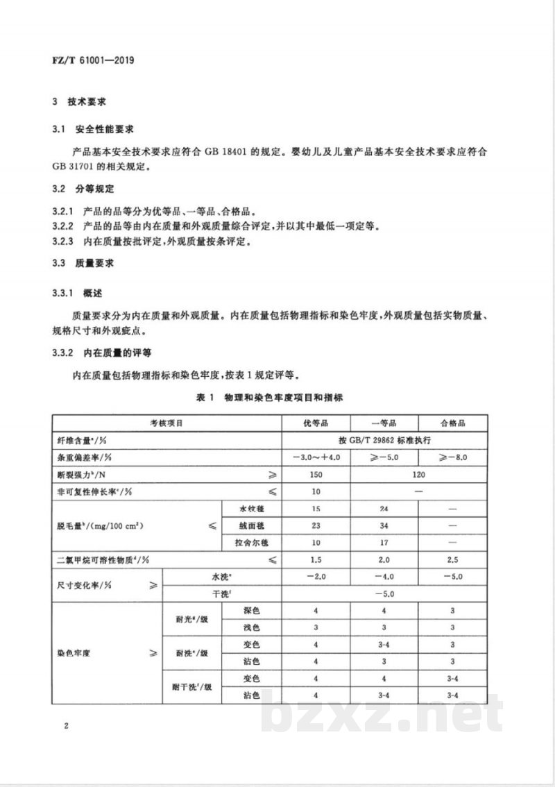
3技术要求
安全性能要求
产品基本安全技术要求应符合GB18401的规定。婴幼儿及儿童产品基本安全技术要求应符合GB31701的相关规定。
3.2分等规定
3.2.1产品的品等分为优等品、一等品、合格品。3.2.2产品的品等由内在质量和外观质量综合评定,并以其中最低一项定等。3.2.3内在质量按批评定,外观质量按条评定。3质量要求
3.3.1概述
质量要求分为内在质量和外观质量。内在质量包括物理指标和染色牢度,外观质量包括实物质量、规格尺寸和外观症点。
内在质量的评等
内在质量包括物理指标和染色牢度,按表1规定评等。表1物理和染色车度项目和指标
考核项目
纤维含量*/%
条重偏差率/%
断裂强力/N
非可复性伸长率/%
脱毛量/(mg/100cm2)
二氯甲烷可溶性物质/%
尺寸变化率/%
染色牢度
耐光*/级
耐洗?/级
水洗?
耐干洗*/级
水纹毯
绒面毯
拉舍尔毯
优等品
一等品
按GB/T29862标准执行
-3.0~+4.0
合格品
染色牢度
考核项目
耐水/级
耐汗渍/级
耐摩擦\/级
:经纱和纬纱或基布和面纱可分别标注。表1(续)
b单位面积质量小于600g/m2的毛毯不考核。优等品
一等品
:如试样施加负荷小于98N时被拉断,则该样品被视为不合格;拉舍尔毛毯不考核。只考核含毛部分。
“只考核可水洗产品。
!只考核可干洗产品。
FZ/T61001—2019
合格品
”拉舍尔毯产品一等品深色指标降半级;根据GB/T4841.3标准,>1/12标准深度为深色,≤1/12标准深度为浅色。
外观质量的评等
实物质量
实物质量系指毛毯的毯面和手感,依据供需双方确认的封样或制造方的生产封样评定,符合封样者为合格产品。
3.3.3.2规格尺寸和外观疲点
规格尺寸和外观疵点评等按表2规定。表2规格尺寸和外观疵点考核项目和指标考核项目
长度偏差率/%
宽度偏差率/%
轧梭痕、补洞痕、蛛网、破洞
纱疵(油纱、色纱、紧纱、粗细纱)外观疵点
错花纹、色花、条痕、折痕、透色(串色)、局部露底、边角不良、边道不良、剪割不良、印压花不良、纬档、循环差异斑疵
优等品
-2.0~+3.0
-2.0~+2.0
不允许
不允许
不允许
不允许
不允许
一等品
不允许
不充许
不明显
不明显
不明显
合格品
不允许
明显2处及以内
或显著1处
不明显
明显4cm及以内或
显著1cm及以内
FZ/T61001—2019
考核项目
烫光不良、刷毛不良、起毛不良外观症点
长宽不齐
局部狭窄
格道歪斜
注1:外观疵点见附录A。
注2:概点程度描还:
表2(续)
优等品
不允许
不大于2.0%
不允许
2cm及以内
一等品
不明显
不大于2.0%
合格品
不明显
不大于3.0%
纬向深人1cm及以内纬向深入2cm及以内3cm及以内
不明显:指症点比较模糊,检验人员能隐约看到,一般消费者不易发现者;明显:指疵点本身有比较明显的界限,能直接看到者;显著:指疵点本身非常醒目,对使用、美观有影响者。5cm及以内
注3:在外观疵点中,若遇到上述规定以外的疵点可按其对使用的影响程度参考类似的规定酌情处理。4试验方法
安全性要求检验
按GB18401和GB31701规定的项目和试验方法执行。4.2内在质量检验
4.2.1纤维含量试验
按GB/T2910(所有部分)GB/T16988、FZ/T01026、FZ/T01057(所有部分)等规定执行,4.2.2
2条重偏差率试验
按FZ/T60007执行。
3断裂强力试验
按FZ/T60007执行。
4.2.4非可复性伸长试验
按FZ/T60008执行。
4.2.5脱毛量试验
按FZ/T60029—1999执行,正反面均进行试验。4.2.6二氯甲烷可溶性物质试验
按FZ/T20018执行。
4.2.7水洗尺寸变化率试验
按GB/T8628、GB/T8629—2017和GB/T8630执行;试样尺寸为长500mm×宽400mm,洗涤程序为1×4G,干燥程序为C-
平摊晾干。
3干洗尺寸变化率试验
FZ/T61001—2019
按GB/T8628和GB/T19981.2执行,试样尺寸为长500mm×宽400mm,使用普通材料干洗程序洗涤3次,不需要整烫。
9耐光色牢度试验
按GB/T8427—2008中方法3执行。)耐洗色牢度试验
按GB/T12490—2014中A1S法执行。4.2.11耐水色牢度
按GB/T5713执行。
耐汗渍色牢度试验
按GB/T3922执行。
耐干洗色牢度试验
按GB/T5711执行。
耐摩擦色牢度试验
按GB/T3920执行。
外观质量检验
4.3.1通则
采用北向自然光或日光灯,日光灯照度不低于7501x或按合同执行。4.3.2长度、宽度试验
按FZ/T60007执行,然后分别计算长度偏差率、宽度偏差率,按GB/T8170修约至1位小数。4.3.3长宽不齐试验
按FZ/T60007执行。
5检验规则
5.1抽样
5.1.1以同一品种、原料、规格及同一工艺生产的产品作为一个检验批。内在质量的检验抽样方案见表3,外观质量的检验抽样方案见表4。5
FZ/T61001—2019
批量N
51~500
501~35000
>35000
批量N
≤500
501~1200
1201~3200
>3 200
表3内在质量检验抽样方案
样本量n
合格判定数Ac
表4外观质量检验抽样方案
样本量n
合格判定数Ac
内在质量和外观质量的样本均应从检验批中随机抽取。当样本量n大于批量N时,实施全检,合格判定数Ac为0。5.2质量判定
5.2.1内在质量的判定
不合格判定数Re
不合格判定数Re
按3.3.1对批样的每个样本进行内在质量测试,样本全部符合3.3.1对应品等要求的,则该批产品为内在质量合格,否则为不合格。5.2.2外观质量的判定
按3.3.2对批样的每个样本进行实物质量、规格尺寸和外观疵点的评定,符合3.3.2对应品等要求的,则为外观质量合格,否则为不合格。如果所有样本的外观质量合格,或不合格样本数不超过表4的合格判定数Ac,则该批产品外观质量合格。如果不合格样本数达到了表4的不合格判定数Re,则该批产品外观质量不合格。
5.2.3综合判定
各品等产品如不符合GB18401的要求,或婴幼儿及儿童产品如不符合GB31701的要求,判5.2.3.1
定该批产品为不合格;
5.2.3.2按标注品等,内在质量和外观质量判定均为合格,则该批产品合格;内在质量和外观质量有一项判定为不合格,则该批产品不合格。6包装和标志
6.1产品逐条包装。
6.2应保证在储运中产品的包装不破损,产品不沾污、不受潮,6.3产品的使用说明应按GB/T5296.4的规定执行,其中婴幼儿及儿童产品按GB/T5296.4和6
GB31701规定执行。产品规格应标注其几何尺寸(cm)及单条重量(g/条)。7
其他要求
供需双方另有要求时,可按合同或协议执行。FZ/T 61001-2019
FZ/T61001—2019
附录A
(规范性附录)
外观疵点及量计方法
A.1轧梭痕:毛毯在织造时发生轧梭,经修补后仍有痕迹者。A,2补洞痕:毛毯经、纬纱断破,经修补后仍有痕迹者。A.3蛛网:经、纬纱各两根或两根以上不按组织起伏者。A.4缺纱:经或纬纱断缺,每缺纱一根100cm及以内者为一处。A.5纱疵:油纱(毛纱沾有油污)、色纱(毛纱沾有异色毛或用错色纱)、紧纱(毛纱成紧捻或粗细不均等)、粗细纱(纱线条干粗于正常纱一倍或细于一半者,或粗细未达到上述程度,但影响外观者)。每一根半幅及以内为一处,大于半幅为二处。A.6错花纹:毛毯在织造时,组织花纹错误致影响美观者。A.7色花:毛毯由于洗缩和染色操作不良,使毯面色泽不匀,呈现深浅不同的云斑或条花者。A,8条、折痕:毛毯洗缩后,折压匹布时间过长,经起毛后致毯面产生不同反光条痕或凹凸痕迹者。A.9透色(串色):由于纱支粗细不匀、织造时稀密不匀或起毛时操作不良,将毛毯背面的毛引到毯面,呈现有异种色毛,影响美观者。A,10局部露底:毛毯起毛不良,致底组织局部露出者。A.11边角不良:毛毯边、角不整齐或包边包角不良、针脚不匀及毯边材料不良等致影响美观者。边道不良:毛毯锁边不良,边纱张力过紧,形成荷叶边,或针刺毛毯和底布开剪歪斜,边纱松弛形A.12
成松边。
印压花不良:毛毯印花或压花错版、差异,印花错色、搭色、渗透不良、两边深浅等致影响美观者。A.13
纬档:异常纱(油纱、色纱、紧捻纱、粗细纱等)连续或间隔二根及以上者为纬档。A.15
局部狭窄:毯边呈现月牙状者,量其最大深度。循环差异:以一条为循环单位的毛毯之花、格、道、素头、穗头不对称(不对称自由花型除外)。斑疵(油疵、色疵、污疵、锈疵、秃疵):毯面上有明显的斑溃或斑点,影响外观者,量其最大长度,散A.17
布性则累计计算。
A.18长宽不齐:毛毯平铺台上,长与宽分别按经纬垂直向量计,取其最大差异。A.19
9格道歪斜:由于加工不良,毛毯的格道产生不应有的歪斜,按纬向歪斜距水平最大距离量计。剪割不良:指剪毛、切割不良,有剪伤、剪刀花、浮毛等现象。A.20
A,21起毛不良:毛面绒毛密度疏密度不均衡,有长毛现象。因起毛力调整不当出现起毛露底现象。1
小提示:此标准内容仅展示完整标准里的部分截取内容,若需要完整标准请到上方自行免费下载完整标准文档。