首页 > 其他行业标准 > FZ/T 54132-2022循环再利用涤纶膨体长丝(BCF)
FZ/T 54132-2022

基本信息

标准号: FZ/T 54132-2022

中文名称:循环再利用涤纶膨体长丝(BCF)

标准类别:其他行业标准

英文名称:Recycled poly(ethylene terephthalate) bulked continuous filamentyarns(BCF)

标准状态:现行

发布日期:2022-04-08

实施日期:2022-10-01

出版语种:简体中文

下载格式:.pdf .zip

下载大小:3206338

标准分类号

标准ICS号:纺织和皮革技术>>纺织纤维>>59.060.20人造纤维

中标分类号:纺织>>化学纤维>>W52化学纤维

关联标准

出版信息

出版社:中国标准出版社

页数:12页

标准价格:20.0

相关单位信息

起草人:楼才英、单晓林、叶翔宇、王云平、慈美玉、范红娟、靳昕怡、叶福忠

起草单位:浙江四通新材料科技股份有限公司、浙江省轻工业品质量检验研究院、龙福环能科技股份有限公司、威海德瑞合成纤维有限公司、上海市纺织工业技术监督所、中国化学纤维工业协会、浙江云中马股份有限公司

归口单位:中国纺织工业联合会

提出单位:中国纺织工业联合会

发布部门:中华人民共和国工业和信息化部

主管部门:中国纺织工业联合会

标准简介

本文件规定了循环再利用涤纶膨体长丝(BCF)的术语和定义、分类与标识、技术要求、试验方法、检验规则及标志、包装、运输和贮存的要求。 本文件适用于以回收的聚对苯二甲酸乙二醇酯(PET)为原料制成的,总线密度800 dtex~2000 dtex、单丝线密度5 dtex~20 dtex,三叶截面,有光、半消光的本色以及有色的循环再利用涤纶膨体长丝(BCF)。其他规格的循环再利用涤纶膨体长丝(BCF)可参照使用。


标准图片预览

FZ/T 54132-2022循环再利用涤纶膨体长丝(BCF)
FZ/T 54132-2022循环再利用涤纶膨体长丝(BCF)
FZ/T 54132-2022循环再利用涤纶膨体长丝(BCF)
FZ/T 54132-2022循环再利用涤纶膨体长丝(BCF)
FZ/T 54132-2022循环再利用涤纶膨体长丝(BCF)

标准内容

ICS59.060.20
CCSW52
中华人民共和国纺织行业标
FZ/T54132—2022
循环再利用涤纶膨体长丝(BCF)Recycled poly(ethylene terephthalate) bulked continuous filamentyarns(BCF)Www.bzxZ.net
2022-04-08发布
中华人民共和国工业和信息化部中国标准出版社
2022-10-01实施
FZ/T54132—2022
本文件按GB/T1.1一2020《标准化工作导则第1部分:标准化文件的结构和起草规则》的规定起草。
请注意本文件的某些内容可能涉及专利。本文件的发布机构不承担识别专利的责任。本文件由中国纺织工业联合会提出并归口。本文件起草单位:浙江四通新材料科技股份有限公司、浙江省轻工业品质量检验研究院、龙福环能科技股份有限公司、威海德瑞合成纤维有限公司、上海市纺织工业技术监督所、中国化学纤维工业协会、浙江云中马股份有限公司。
本文件主要起草人:楼才英、单晓林、叶翔宇、王云平、慈美玉、范红娟、靳昕怡、叶福忠。1范围
循环再利用涤纶膨体长丝(BCF)FZ/T54132—2022
本文件规定了循环再利用涤纶膨体长丝(BCF)的术语和定义、分类与标识、技术要求、试验方法、检验规则及标志、包装、运输和贮存的要求本文件适用于以回收的聚对苯二甲酸乙二醇酯(PET)为原料制成的,总线密度800dtex~2000dtex、单丝线密度5dtex~20dtex,三叶截面,有光、半消光的本色以及有色的循环再利用涤纶膨体长丝(BCF)。其他规格的循环再利用涤纶膨体长丝(BCF)可参照使用。2规范性引用文件
下列文件中的内容通过文中的规范性引用而构成本文件必不可少的条款。其中,注日期的引用文件,仅该日期对应的版本适用于本文件;不注日期的引用文件,其最新版本(包括所有的修改单)适用于本文件。
GB/T250纺织品色牢度试验评定变色用灰色样卡GB/T2828.1--2012计数抽样检验程序第1部分:按接收质量限(AQL)检索的逐批检验抽样计划
GB/T3920
纺织品
色牢度试验耐摩擦色牢度
GB/T4146(所有部分)
纺织品化学纤维
GB/T4841.3染料染色标准深度色卡2/1、1/3、1/6、1/12、1/25化学纤维
GB/T6502
GB/T6503
GB/T6504
GB/T6505
GB/T6508
化学纤维
化学纤维
化学纤维
长丝取样方法
回潮率试验方法
含油率试验方法
长丝热收缩率试验方法(处理后)涤纶长丝染色均匀度试验方法
纺织品
GB/T8427-20194
GB/T14343
GB/T14344
GB/T37632
FZ/T50001
FZ/T50002
FZ/T50030
3术语和定义
色牢度试验耐人造光色牢度:氙弧长丝线密度试验方法
化学纤维
化学纤维
化学纤维
合成纤维
长丝拉伸性能试验方法
二氧化钛含量试验方法
长丝网络度试验方法
化学纤维异形度试验方法
化学纤维膨体长丝(BCF)热卷曲伸长率试验方法GB/T4146(所有部分)界定的术语和定义适用于本文件。3.1
循环再利用涤纶膨体长丝(BCF))recycledpoly(ethyleneterephthalate)bulkedcontinuousfilamentyarns(BCF)
以回收的聚对苯二甲酸乙二醇酯为原料生产的涤纶膨体长丝。1
FZ/T54132—2022
4分类与标识
4.1产品分类
4.1.1产品按色泽分为:本色丝、有色丝。4.1.2本色丝产品按消光剂的含量分为:有光和半消光,有光涤纶膨体长丝,是指未经过消光处理的(二氧化钛含量小于0.1%)的涤纶膨体长丝。半消光涤纶膨体长丝,是指二氧化钛含量大于0.10%、小于0.60%的涤纶膨体长丝。4.2产品标识
产品规格以线密度(dtex)和单丝根数(f)表示。例如复丝线密度为1300dtex、单丝根数为96的循环再利用涤纶膨体长丝(BCF),其产品规格表示为1300dtex/96f。产品按产品规格、产品类型、产品名称或批号进行标识。有色丝应标识具体色泽;有光或半消光应标识。
5技术要求
5.1产品分等
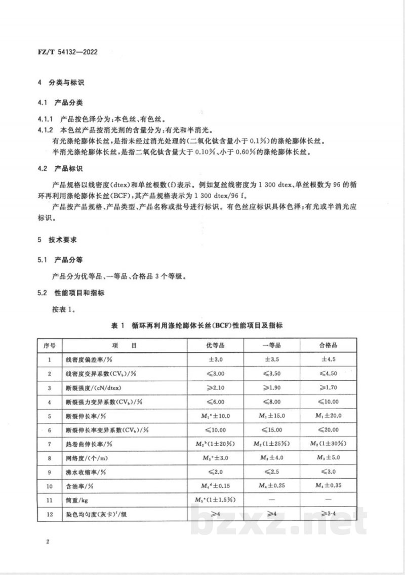
产品分为优等品、一等品、合格品3个等级。性能项目和指标
按表1。
循环再利用涤纶膨体长丝(BCF)性能项目及指标序号
线密度偏差率/%
线密度变异系数(CVs)/%
断裂强度/(cN/dtex)
断裂强力变异系数(CV,)/%
断裂伸长率/%
断裂伸长率变异系数(CV,)/%
热卷曲伸长率/%
网络度/(个/m)
沸水收缩率/%
含油率/%
简重/kg
染色均匀度(灰卡)\/级
优等品
M,\±10.0
M2(1±20%)
M,d±0.15
M,(1±1.5%)
一等品
M2(1±25%)
合格品
M2(1士30%)
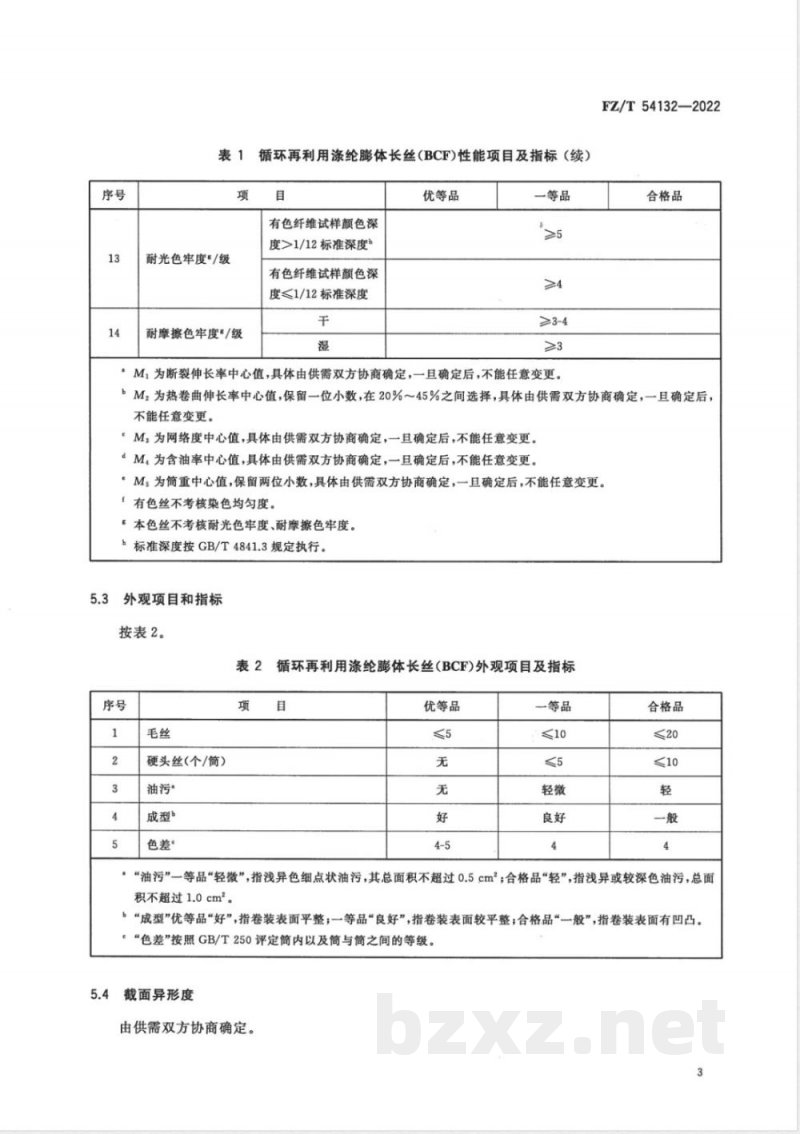
表1循环再利用涤纶膨体长丝(BCF)性能项目及指标(续)项
耐光色牢度\/级
耐摩擦色牢度\/级
有色纤维试样颜色深
度>1/12标准深度
有色纤维试样颜色深
度≤1/12标准深度
优等品
一等品
M1为断裂伸长率中心值,具体由供需双方协商确定,一且确定后,不能任意变更。FZ/T54132—2022
合格品
bM2为热卷曲伸长率中心值,保留一位小数,在20%~45%之间选择,具体由供需双方协商确定,一且确定后,不能任意变更。
。M为网络度中心值,具体由供需双方协商确定,一且确定后,不能任意变更。dM,为含油率中心值,具体由供需双方协商确定,一且确定后,不能任意变更。”M,为筒重中心值,保留两位小数,具体由供需双方协商确定,一且确定后,不能任意变更。有色丝不考核染色均匀度。
多本色丝不考核耐光色牢度、耐摩擦色牢度。h标准深度按GB/T4841.3规定执行。5.3
外观项目和指标
按表2。
表2循环再利用涤纶膨体长丝(BCF)外观项目及指标序号
硬头丝(个/筒)
色差。
优等品
一等品
轻微徽
合格品
“油污”一等品“轻微”,指浅异色细点状油污,其总面积不超过0.5cm;合格品“轻”,指浅异或较深色油污,总面积不超过1.0cm。
“成型”优等品“好”,指卷装表面平整;一等品“良好”,指卷装表面较平整;合格品“一般”,指卷装表面有凹凸。。“色差”按照GB/T250评定筒内以及简与筒之间的等级。5.4截面异形度
由供需双方协商确定。
FZ/T54132—2022
试验方法
线密度试验
按GB/T14343规定执行。
6.2拉伸性能试验
断裂强度、断裂强力变异系数、断裂伸长率、断裂伸长率变异系数按GB/T14344规定执行。6.3热卷曲伸长率试验
按FZ/T50030的规定执行,采用温度为(20士2)℃、相对湿度为(65士5)%的标准大气条件;热处理温度为(120士2)℃。
6.4网络度试验
按FZ/T50001规定执行,仲裁时采用手工移针法。6.5沸水收缩率试验
按GB/T6505规定执行,仲裁时采用单根法。6.6含油率试验
按GB/T6504规定执行。
6.7筒重
筒重试验用适宜称量范围的磅秤、电子秤等衡器称取卷装的质量,扣除已知的皮质量,该净质量即为筒重,精确至0.5%,并记录。6.8染色均匀度试验
按GB/T6508规定执行,试样编制机针数推荐70针。6.9耐光色牢度试验
按GB/T8427—2019规定执行,其中曝晒按方法3。6.10耐摩擦色牢度试验
按GB/T3920规定执行。将长丝沿纸板的长度方向平行缠绕于不小于50mmX140mm的纸板上,使长丝在纸板上均匀地铺成一层。6.11截面异形度
按FZ/T50002规定执行。
2二氧化钛含量
按GB/T37632规定执行。
6.13外观检验
6.13.1检验条件
FZ/T54132—2022
采用40W普通荧光灯(或D65高显色荧光灯),被观察点的照度大于或等于6001x,周围环境应无其他散射光和反射光。目测距离为0.30m~0.40m,检验卷装毛丝时为0.20m~0.25m。6.13.2
2设备
照度表。
分级台(车)。
检验步骤
在分级台(车)上转动一周观察卷装的2个端面和1个柱表面。6.13.3.1
6.13.3.2对每个被检卷装按表2要求的项目进行检验。6.13.3.3检查毛丝以丝条呈毛绒现象或单丝断丝头凸出于复丝表面、对着光线能够看到为准。6.13.3.4检查表面油污以目测能够看到的油丝、锈丝以及难以用水清洗斑迹为准,并以面积计算。6.13.3.5检验卷装成型是指卷装丝层的卷绕整齐情况,无卷装过硬、过软、3个面凹凸不平及卷装位置不当现象,检验时不可用手压试。6.13.3.6记录结果。
7检验规则
7.1检验类型
检验类型分为型式检验和出厂检验。在下列情况下应进行型式检验:规定的周期性检验时;
当生产设计、工艺、原料有变化,可能影响产品质量时;出厂检验的结果与上次型式检验有较大差异时;c)
其他应进行型式检验时。
7.2检验项目
7.2.1表1中项目为型式检验项目。其中1~12项为出厂检验项目。7.2.2外观检验项目按5.3规定。7.3组批规定
按检验批组批,一个生产批可由一个检验批组成,也可由若干检验批组成。7.4取样规定
7.4.1表1中各项目试验的实验室样品按GB/T6502规定取样。2外观检验,逐筒取样。
7.5检验结果评定
7.5.1表1中各性能项目的测定值或计算值与表1性能指标的极限数值比较,评定等级。其中,染色均5
FZ/T54132—2022
匀度根据染色极差(含同一段袜带内的深浅条纹),按GB/T250逐筒评定等级。7.5.2外观检验项目,逐筒评定。7.5.3产品综合等级的评定,以检验批中各性能项目指标和外观项目指标中最低项的等级定为该批产品的等级。
7.6复验规则
7.6.1通则
一批产品到收货方3个月内,作为验收或对质量有异议时可提请复验。若该批产品的数量使用了三分之一以上时,不应申请复验。7.6.2检验项目
同7.2。
7.6.3组批规定
按原生产批组批,但生产日期相差超过30天的产品不能按同一批号组批。7.6.4取样规定
7.6.4.1表1中各项目试验的实验室样品按GB/T6502规定取样。7.6.4.2外观为抽样检验。根据批量范围按GB/T2828.1一2012表1中一般检查水平Ⅱ规定确定样本大小(字码)。
7.6.5复验结果的评定
7.6.5.1表1中各性能项目的测定值或计算值与表1性能指标的极限数值比较,评定等级。其中,染色均匀度根据染色极差(含同一段袜带内的深浅条纹),按GB/T250逐筒评定等级。7.6.5.2外观项目按7.6.4.2样本大小根据GB/T2828.1一2012表2A中正常检查一次抽样方案,按接收质量限(AQL)为4.0,确定接收数Ac和拒收数Re,按表2指标评定,当不合格的卷装数7.6.6公定质量
循环再利用涤纶膨体长丝(BCF)的公定质量按式(1)计算:1+R。
m=mi×1+R
式中:
批产品包装件公定质量,单位为千克(kg);批产品包装件净质量,单位为千克(kg);mi
-循环再利用涤纶膨体长丝(BCF)的公定回潮率,为0.4%;R。
实测回潮率,%。
实测回潮率按照GB/T6503测得。公定质量与净质量差异不超过士0.5%。6
.(1)
8标志、包装、运输和存
8.1标志
FZ/T54132—2022
包装箱上应标明厂名、厂址、产品名称、规格、等级、批号、净质量、毛质量、筒子个数、生产日期、商标、标准号和防潮、轻放等标志。8.2
每个卷装都必须套塑料袋,按不同品种、规格、批号、等级、日期分别进行包装、装箱。8.2.14
包装箱内必须有定位装置固定卷装两端筒管,纸箱质量必须保证产品质量不受损伤。每个包装箱内的卷装大小要求尽量均匀。8.2.4每批产品应附有质量检验单。8.3运输
运输中禁止损坏外包装,禁止倒置和受潮。8.4购存
按批堆放,贮存在干燥、清洁、通风、避光的仓库中。
小提示:此标准内容仅展示完整标准里的部分截取内容,若需要完整标准请到上方自行免费下载完整标准文档。