首页 > 其他行业标准 > FZ/T 54070-2014涤纶粗单纤牵伸丝
FZ/T 54070-2014

基本信息

标准号: FZ/T 54070-2014

中文名称:涤纶粗单纤牵伸丝

标准类别:其他行业标准

英文名称:Polyester minifil drawn yarn

标准状态:状态查询中

发布日期:2014-05-06

实施日期:2014-10-01

作废日期:2026-07-01

出版语种:简体中文

下载格式:.pdf .zip

下载大小:2318540

标准分类号

标准ICS号:纺织和皮革技术>>纺织纤维>>59.060.20人造纤维

中标分类号:纺织>>化学纤维>>W52化学纤维

关联标准

替代情况:被FZ/T 54070-2024代替

出版信息

出版社:中国标准出版社

页数:12页

标准价格:16.0

出版日期:2014-10-01

相关单位信息

起草人:吴林根、冯新卫、张建甫、曹小芬、王丽莉

起草单位:新凤鸣集团股份有限公司、上海市纺织工业技术监督所、桐乡市新都灵化纤有限公司

归口单位:上海市纺织工业技术监督所

提出单位:中国纺织工业联合会

发布部门:中华人民共和国工业和信息化部

主管部门:上海市纺织工业技术监督所

标准简介

本标准规定了涤纶粗单纤牵伸丝的术语和定义、分类和标识、技术要求、试验方法、检验规则以及标志、包装、运输、贮存的要求。 本标准适用于总线密度30.0 dtex~500.0 dtex,单丝线密度8.0 dtex~40.0 dtex,圆形截面、三角、三叶异形截面的半消光、有光的涤纶粗单纤牵伸丝,其它类型的涤纶粗单纤牵伸丝可参照使用。
本标准按照GB/T1.1—2009给出的规则起草。
本标准由中国纺织工业联合会提出。
本标准由上海市纺织工业技术监督所归口。
本标准起草单位:新凤鸣集团股份有限公司、上海市纺织工业技术监督所、桐乡市新都灵化纤有限公司。
本标准主要起草人:吴林根、冯新卫、张建甫、曹小芬、王丽莉。
下列文件对于本文件的应用是必不可少的。凡是注日期的引用文件,仅注日期的版本适用于本文件。凡是不注日期的引用文件,其最新版本(包括所有的修改单)适用于本文件。
GB/T250 纺织品 色牢度试验 评定变色用灰色样卡
GB/T2828.1—2012 计数抽样检验程序 第1部分:按接收质量限(AQL)检索的逐批检验抽样
计划
GB/T3291.1 纺织 纺织材料性能和试验术语 第1部分:纤维和纱线
GB/T3291.3 纺织 纺织材料性能和试验术语 第3部分:通用
GB/T4146.1 纺织品 化学纤维 第1部分:属名
GB/T4146.3 纺织品 化学纤维 第3部分:检验术语
GB/T6502 化学纤维 长丝取样方法
GB/T6504 化学纤维 含油率试验方法
GB/T6505 化学纤维 长丝热收缩率试验方法
GB/T6508 涤纶长丝染色均匀度试验方法
GB/T8170 数值修约规则与极限数值的表示和判定
GB/T14190 纤维级聚酯切片(PET)试验方法
GB/T14343 化学纤维 长丝线密度试验方法
GB/T14344 化学纤维 长丝拉伸性能试验方法
FZ/T50002 化学纤维异形度试验方法

标准图片预览

FZ/T 54070-2014涤纶粗单纤牵伸丝
FZ/T 54070-2014涤纶粗单纤牵伸丝
FZ/T 54070-2014涤纶粗单纤牵伸丝
FZ/T 54070-2014涤纶粗单纤牵伸丝
FZ/T 54070-2014涤纶粗单纤牵伸丝

标准内容

ICS59.060.20
中华人民共和国纺织行业标准
FZ/T54070—2014
涤纶粗单纤牵伸丝
Polyesterminifildrawnyarn
2014-05-06发布
中华人民共和国工业和信息化部发布
2014-10-01实施
本标准按照GB/T1.1-2009给出的规则起草。本标准由中国纺织工业联合会提出。本标准由上海市纺织工业技术监督所归口。FZ/T54070—2014
本标准起草单位:新风鸣集团股份有限公司、上海市纺织工业技术监督所、桐乡市新都灵化纤有限公司。
本标准主要起草人:吴林根、冯新卫、张建甫、曹小芬、王丽莉。I
1范围
涤纶粗单纤牵伸丝
FZ/T54070—2014
本标准规定了涤纶粗单纤牵伸丝的术语和定义、分类和标识、技术要求、试验方法、检验规则以及标志、包装、运输、存的要求。
本标准适用于总线密度30.0dtex~500.0dtex,单丝线密度8.0dtex~40.0dtex,圆形截面、三角、三叶异形截面的半消光、有光的涤纶粗单纤牵伸丝,其他类型的涤纶粗单纤牵伸丝可参照使用。2规范性引用文件
下列文件对于本文件的应用是必不可少的。凡是注日期的引用文件,仅注日期的版本适用于本文件。凡是不注日期的引用文件,其最新版本(包括所有的修改单)适用于本文件。GB/T250纺织品色牢度试验评定变色用灰色样卡GB/T2828.1-2012计数抽样检验程序第1部分:按接收质量限(AQL)检索的逐批检验抽样计划
GB/T3291.1
GB/T3291.3
GB/T4146.1
GB/T4146.3
GB/T6502
GB/T6504
GB/T6505
GB/T6508
GB/T8170
GB/T14190
GB/T14343
GB/T14344
FZ/T50002
3术语和定义
纺织材料性能和试验术语第1部分:纤维和纱线纺织材料性能和试验术语第3部分:通用纺织品
纺织品
化学纤维
化学纤维
化学纤维
化学纤维第1部分:属名免费标准下载网bzxz
化学纤维第3部分:检验术语
长丝取样方法
含油率试验方法
长丝热收缩率试验方法
涤纶长丝染色均匀度试验方法
数值修约规则与极限数值的表示和判定纤维级聚酯切片(PET)试验方法
化学纤维长丝线密度试验方法
化学纤维长丝拉伸性能试验方法化学纤维异形度试验方法
GB/T3291.1、GB/T3291.3、GB/T4146.1和GB/T4146.3界定的以及下列术语和定义适用本文件。
polyesterminifildrawnyarn
涤纶粗单纤牵伸丝
与常规复丝相比,单丝根数较少且单丝线密度较大的全牵伸涤纶长丝。4分类和标识
4.1产品分类
涤纶粗单纤牵伸丝按其单丝线密度(dpf),分成两类:FZ/T54070—2014
8.0dtex≤dpf<20.0dtex;
w-20.0dtex≤dpf<40.0dtex。
4.2产品标识
4.2.1产品规格以线密度和单丝根数(f)表示。线密度单位为分特(dtex)。示例:线密度为66dtex,单丝根数为3的涤纶粗单纤牵伸丝,其产品规格表示为66dtex/3f。4.2.2产品按产品规格、截面形状、光泽和生产工艺来标识。示例:66dtex/3f三角有光涤纶粗单纤牵伸丝。5
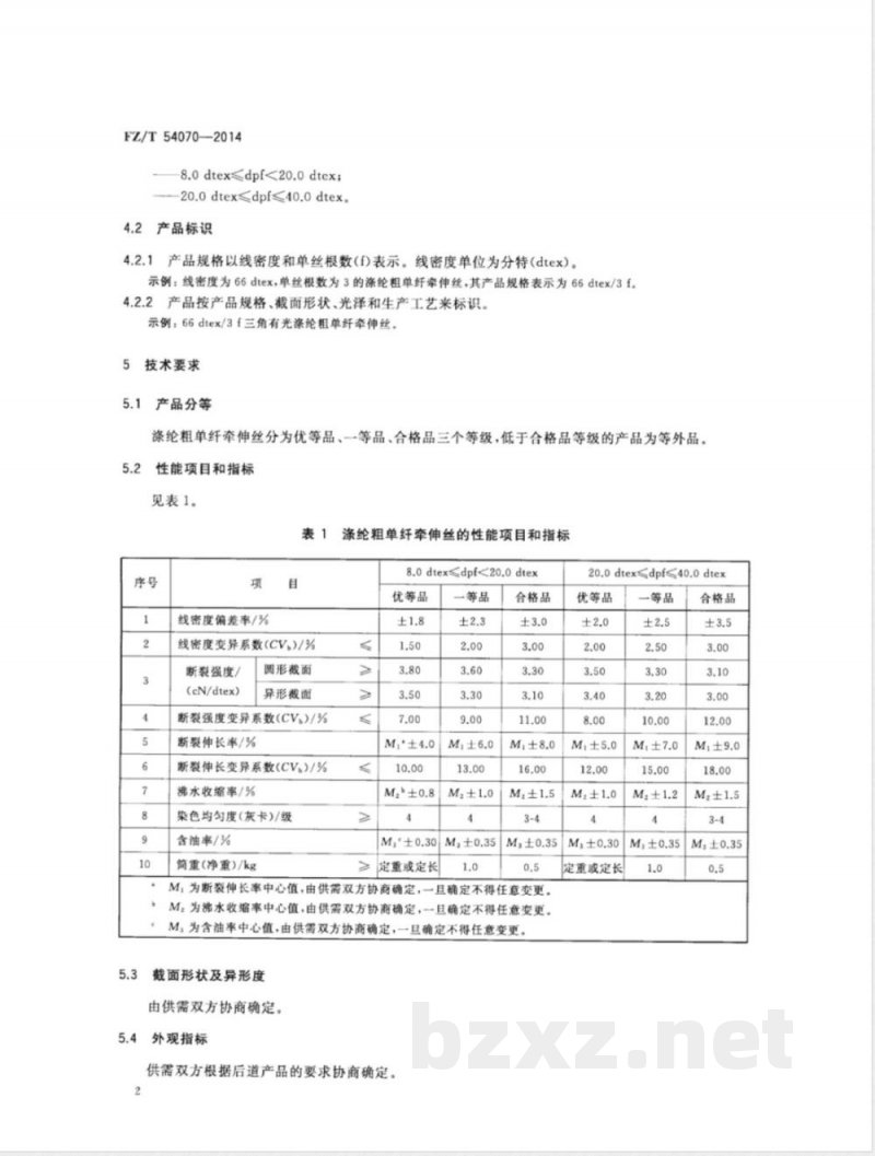
技术要求
产品分等
涤纶粗单纤牵伸丝分为优等品、一等品、合格品三个等级,低于合格品等级的产品为等外品。性能项目和指标
见表1。
线密度偏差率/%
线密度变异系数(CV,)/%
断裂强度/
(cN/dtex)
圆形截面
异形藏面
断裂强度变异系数(CV)/%
断裂伸长率/%
断裂伸长变异系数(CV,)/%
沸水收缩率/%
染色均匀度(灰卡)/级
含油率/%
简重(净重)/kg
涤纶粗单纤牵伸丝的性能项目和指标8.0dtex优等品
定重或定长
一等品
合格品
M,为断裂伸长率中心值,由供需双方协商确定,一旦确定不得任意变更。M,为沸水收缩率中心值,由供需双方协商确定,一且确定不得任意变更。M,为含油率中心值,由供需双方协商确定,一旦确定不得任意变更。截面形状及异形度
由供需双方协商确定。
外观指标
供需双方根据后道产品的要求协商确定。20.0dtex≤dpf<40.0dtex
优等品
定重或定长
一等品
合格品
6试验方法
线密度试验
按GB/T14343规定执行。
断裂强度和断裂伸长率试验
按GB/T14344规定执行。
沸水收缩率试验
按GB/T6505规定执行。
染色均匀度试验
按GB/T6508牵伸丝的编织袜带和判色观察与评定程序要求规定执行。含油率试验
按GB/T6504规定执行。
筒重试验
FZ/T54070-2014
用适宜称量范围的磅秤、电子秤等衡器称取卷装的质量,扣除已知的皮质量,该净质量即为筒简重,精确至0.5%,并记录。
二氧化钛含量试验
按GB/T14190规定执行。
截面形状
将一小束伸直平行的纤维,穿入特制的试样板孔中,切去两端露出的纤维,形成一薄片。运用显微投影仪放大观察纤维的横截面形状。6.9
异形度
按FZ/T50002规定执行
外观检验
6.10.1设备
可采用移动光源、固定光源进行外观检验:一移动光源:要求照度大于或等于6001x,无强烈的其他干扰光源,注:移动光源根据实际情况选用,可以是充电灯或手电或其他能达到照度要求的任意一种。固定光源:以平行排列的普通荧光灯,悬挂于离地高度为180cm~200cm处,丝车在正下方能轻松观察到卷装丝表面油污为宜。工作点的照度大于或等于6001x。6.10.2
检验步骤
仔细观察卷装的两个端面和一个柱表面。3
FZ/T54070—2014
对每个被检卷装进行外观检验,并记录。7检验规则
检验项目
表1中项目均为检验项目。
外观检验项目按5.4规定。
组批规则
在一定范围内采用周期性取样组成检验批。一个生产批可由一个检验批组成,也可由若干检验批组成。
7.3取样规定
表1中各项目试验的实验室样品按GB/T6502规定取样。其中,染色均匀度和筒重试验逐筒取样。
外观检验逐筒取样。
7.4判定规则
性能项目的测定值或计算值按GB/T8170中修约值比较法与表1的性能指标的极限数值比较,7.4.1
评定等级。其中染色均匀度为逐筒织袜比色,对照灰卡,根据染色极差(含同一段袜带内的深浅条纹)按GB/T250评定等级
外观检验按5.4规定,逐筒评定等级。7.4.3产品综合等级的评定,以检验批中性能指标和外观指标最低项的等级定为该批产品的等级。7.5
5复验规则
一批产品到收货方三个月内,作为验收或对品质有异议时可提请复验。若该批产品的数量使用了三分之一以上时,不得申请复验。但如果收货方可以出示相关证据证明该批产品确实影响到后加工产品的品质,并造成严重损失时,应分析原因,明确双方责任、协商处理。7.5.2检验项目
同7.1。
7.5.3组批规定
按原生产批号组批,但生产日期间隔超过90天的产品不能按同一批号组批。取样规定
性能指标项目的实验室样品按GB/T6502规定取样。7.5.4.1
7.5.4.2外观为抽样检验。根据批量按GB/T2828.1-2012表1中一般检验水平Ⅱ规定确定样本大小(字码)。
5复验评定
性能指标项目的测定值或计算值按GB/T8170中修约值比较法与表1的性能指标的极限数FZ/T54070—2014
值比较,评定等级。其中染色均匀度根据所有样品卷装的极差(含同一段袜带内的深浅条纹)按GB/T250评定等级
7.5.5.2外观项目按7.5.4.2样本大小根据GB/T2828.1--2012表2-A中正常检验一次抽样方案AQL值为4.0,确定合格判定数Ac和不合格判定数Re,并按供需双方合同指标评定,当不合格的卷装数≤Ac时为原等级,当不合格的卷装数≥Re时,则判为不符合原等级。7.5.5.3
3产品综合等级的评定,按7.4.3评定,高于或等于原等级则判为符合,低于原等级则判为不符合。
8标志、包装、运输、贮存
8.1标志
包装箱上应标明产品名称、规格、等级、批号、净重、毛重、卷装个数、包装日期、产品标准编号、商标、生产企业名称、详细地址等相关信息和防潮、小心轻放等警示标志。8.2包装
8.2.1每个卷装都应套一个塑料袋后放人包装箱。包装箱内应有定位装置(定位器或定位孔板等)固定卷装,包装应能保证卷装不受损伤。8.2.2每个包装箱内的卷装要求大小尽量均匀。不同品种、规格、批号、等级要分别装箱,严禁混装。8.2.3每批产品应附品质检验单。8.3运输
运输过程中禁止损坏包装箱和受潮。8.4购存
包装箱按批堆放,贮存在干燥、清洁、通风的场所。5
FZ/T54070-2014
打H期:2014年7月28日F009A
中华人民共和国纺织
行业标准
涤纶粗单纤牵伸丝
FZ/T54070—2014
中国标准出版社出版发行
北京市朝阳区和平里西街甲2号(100029)北京市西城区三里河北街16号(100045)网址www.spcnet.cn
总编室:(010)64275323发行中心:(010)51780235读者服务部:(010)68523946
中国标准出版社秦皇岛印刷厂印刷各地新华书店经销
开本880×12301/16
印张0.75
字数12千字
2014年7月第一次印刷
2014年7月第一版
书号:155066·2-27170定价16.00元如有印装差错
由本社发行中心调换
版权专有侵权必究
举报电话:(010)68510107
小提示:此标准内容仅展示完整标准里的部分截取内容,若需要完整标准请到上方自行免费下载完整标准文档。