首页 > 轻工行业标准(QB) > QB/T 1090-2001 地毯绒簇拔出力的试验方法
QB/T 1090-2001

基本信息

标准号: QB/T 1090-2001

中文名称:地毯绒簇拔出力的试验方法

标准类别:轻工行业标准(QB)

标准状态:现行

发布日期:2001-11-15

实施日期:2002-05-01

出版语种:简体中文

下载格式:.rar.pdf

下载大小:148513

相关标签: 地毯 拔出 试验 方法

标准分类号

中标分类号:纺织>>纺织制品>>W56毯类

关联标准

替代情况:QB/T 1090-1991

采标情况:ISO 4919-1978 MOD

出版信息

出版社:中国轻工业出版社

页数:5页

标准价格:8.0 元

出版日期:2002-05-01

相关单位信息

起草人:朱守恒、牛淑梅、宁淑英、王德起

起草单位:天津地毯研究所

归口单位:全国地毯标准化中心

提出单位:中国轻工业联合会综合业务部

发布部门:中国轻工业联合会

标准简介

本标准规定了地毯绒簇拔出力的试验方法。本标准适用于所有具有割绒绒头或圈绒绒头纱线结构的地毯。 QB/T 1090-2001 地毯绒簇拔出力的试验方法 QB/T1090-2001 标准下载解压密码:www.bzxz.net

标准图片预览

QB/T 1090-2001 地毯绒簇拔出力的试验方法
QB/T 1090-2001 地毯绒簇拔出力的试验方法
QB/T 1090-2001 地毯绒簇拔出力的试验方法
QB/T 1090-2001 地毯绒簇拔出力的试验方法
QB/T 1090-2001 地毯绒簇拔出力的试验方法

标准内容

分类号W56
备案号9474—2001
中华人民共和国轻工行业标准
QB/T1090—2001
地毯绒簇拔出力的试验方法
2001-1115发布
中国轻工业联合会
2002—05-01实施
8/+1090—2001
iKAoNrKca
本标准是对QB/T1090··1901《跑毯绒拨出力的式验方法》的管次修订。本标催等效采月JS04919:1978地链诚候过缩力的视定》,本标催在QB1090一199!的基斑上推了如下接:1.在活用范国守补充“妙线”结构的地稳。鼠型中补扑充“在拨出过程中”记录所表示的最火力值,
2.性据获国地越分类了“不含有萨电植绒地继”的规是,将原标难3.1中绒族:呈“1形绒获的内容删除。
3。将原标准第5举“仪器”的内容斑行了条理化缩写4.别除了原标准第。章了“性试验来用-一级标准大气”的规定。5.为使存个试样上的拨取点分布的更则均匀!,将原标准8.5中“至少对20个绒族或绒图查复上达程序”,改为“空少对25个绒綫或筑圈范笠运行上述程序”,并别除了“注的窄,
6.烟整试验报告倒内穿,补充“试样尺寸规格和数量“,副除了原试验报告中“e:如果叫能…满述其完盈医度”的内容本标准向出国经工业联奢综会业经部提启本标山全国运密标准化宁心归口本标溢中天冲此铁研治新资起单。本标准主蛋起草人:朱守慎、牛波梅、宁淑英、王德起。自本标准案施之11起,原轻工业部发布的行业标准QB1050一1991地送统族拨出力的试验法度:
1范图
中华人民共和国轻工行业标准
地毯绒簇拨出力的试验方法
未标催规定了地绒娱裁出力的试险法。QB/T 1090-2001
代载Q行1090-1991
本标准适氏下所有具有割绒绒汇或圈绒线头纱线结构的地毯,2引用标准
下列标准所包含的条文,迈过在本标中引用而构成为本标催的条文,本标准山版时,所示版本均为有效,所有标准都会被修订,使用本标准的各方应探过使用下列标准最新版本能可能性。
存B6529一[986数织品的调湿和试验用准大气QB/T1087·2001扎谢地毯物理试验的取单和试伴的截取法3定义
木球滩案压下处定义。
3. 1 绒族 tuft
望J,[或W形的,最妙线戎望打结形忧的一段纱线,山诊线袁彩成的驱您绒头3.2绒圈(毛圈)Lmmm
绒头是出遗减束越亡的两个相邻的设低点之间逆议的纱线或年难尽连续阳状的部分。注:在市标准中逆地方,“联”“司的民文,常泛指“综模和鲍图”4墩理
利用钳,钧器具央住一个绒楚的-个票头钩位个级图,从随比约构中而上拨出,开在拨出过程中祝录所表示尚的大力值,5器备
5. 1强力测试议
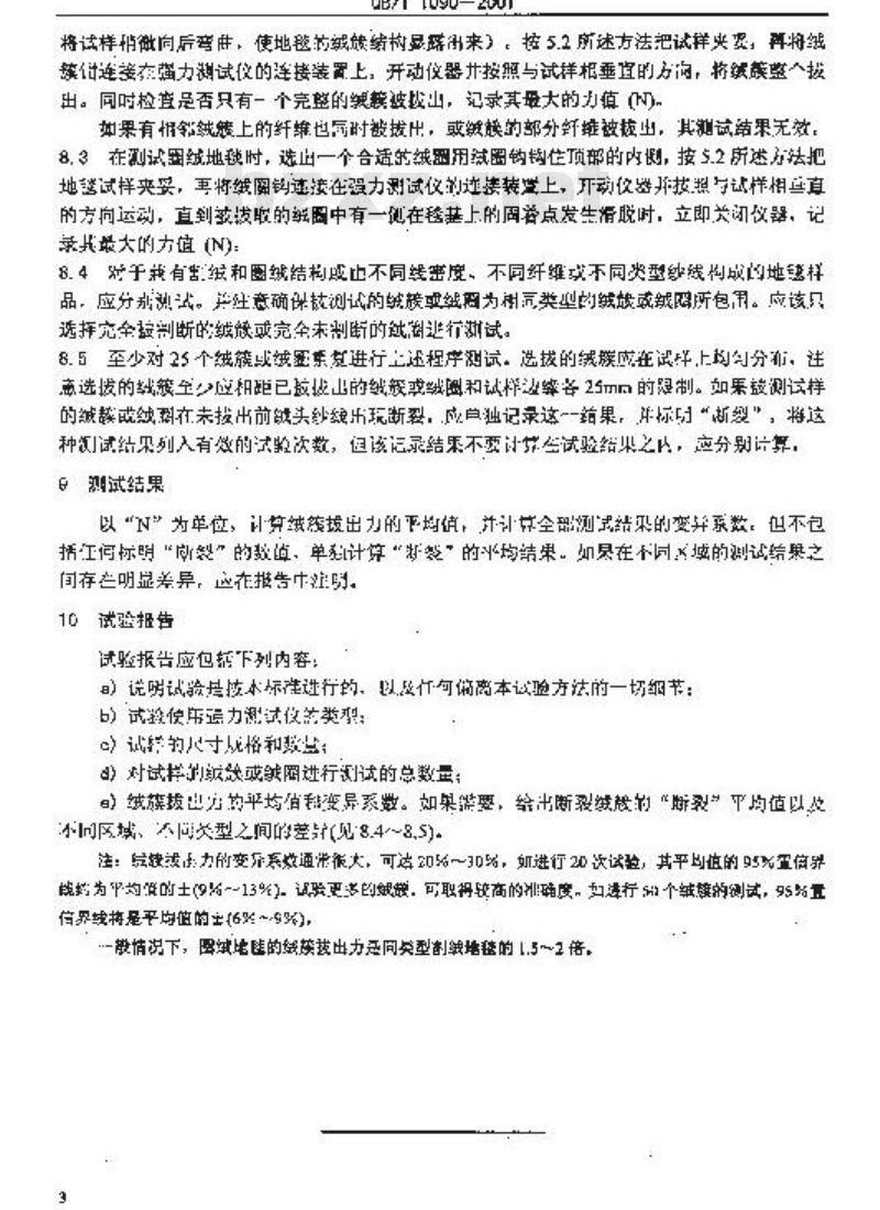
可以是等负药型,出可以是等逆牵型或等速伸长型。应具有相当十10,20,50或100N的测力量程和土S%的精确度,当被期试举的绒或绒圈达到带大拨出力时,其平均的测试时间应整制在5s~[0s之间,为了满足这一条件,可以用在载荷机构和连接装置之间加个弹的方法来达到。6.2光持试样装叠
来持试群的水平平板部分量小尺寸为60nm×60mm,回闻应具有一个直径为24mm的图孔,扎外侧的一端一个献口。见图!。谢装置的作用是压任试样,使试单能够平整地置于与绒效或绒图学力的方向望垂直的平面内:
中国轻工业联合会2001-11-15批准2002-05-01实施
5. 3钳、钩器具
08/1090—2001
绒越钳可以采用一种来钳,例如:医用外科手术纠等。皱困钩可以求用一私钳料,例如,缩织机的钩针等。5.4仪器变推
测试前,应将绒嵌钳或绒阅钢装配到强力湖试仅上之后,再进行校谁李点,格情机
弹再(驾朵需要的话)
维按装闻bZxz.net
来存试行的水带书版
小尺:xcm
奥孔点,24mm
6谢温和试验用标准大气
!光药试样装召
调滤和试验用标准大气采用GB6529规定的二级标准大,即温度20土2),相对湿度为(65±3)%:
7试样的期备
按QB/T1087的规定,沿地魅幅宽方问至少从五处翻取试样,其试样尺寸的大小应便于被所使用的强力烈试收夹持,每块试样至少能披取10个绒,世不应拨取矩试样边缘25mm以内的绒腰,选拨的就较距争先拔出的绒装也不可小于25mm。按第6章规定的标准大气条件,将试样单个平坚、祛面朝至少调湿24h。8试验税序
B,1按第6章规定,必须在标准大气条性下逆行试验。8.2在测试剂绒地毯时,逆出-个绒綫的一个头,用绒能来性(为仍于央任绒巅,可2
QB/T1O90—2001
将试样销做向后旁曲,使地毯药绒续续树显踩出来),按5.2所述方法把试样央翼,再将绒族计连接在力测试仪的连接装置上,开动仪器并按照与试样相垂宜的方问,将缓族整一技出。同时检查是否只有一个完整的巍获被我山,记录其母大的为慎(N)如果有相舒绒接上的纤维也写时被拔出,或绒换的部外轩摊被按出,其测试结果无效。8.3在测试困绒地毯时,选止一个合适的绒困用绒圈钩钩任预部的内侧,按5.2所述法把地越试样夹妥,再将绒图钩连接在强力测试仪的逆违装些上,开动仅器开技照于试样相单真的方向运动,直到获遗取的纸图中有一划在毯甚上的固誉点发生滑脱时,立即关闭器,记录其最大的力值(N):
8.4对于我有绒和图绒结构或山不同线密度、不同纤维或不同炎型纱线构成的地感样品,应分别测试。并注意确保技测试的绒族或绒图为剂亢类型的绒嵌或绒降所包用。应该只选挥究全强别断的绒凝或完全末判街的绒行渐试。8.5至少对25个绒簇或绒室东进行上逆程序测诉。送拨的绒族虑连试详,上均匀分布,注声选遗的轰全应相距已版感出的继毅变裁图和试释穿客2m的限制。如果發测试样的绒懿或绒科在未技出前缺头纱线出玩断,成自独记录这一一结果,并标5“断裂,将这种测试结果列入有效的试验次数,但该证录结果不要计节生试验结果之内,应分别计算,e测试结果
以“N”为单位,计皱筏技出力的平均值,计计全邵测式结采的变异系数。也不包括江何标明“断裂”的数值,单无计算“游等”的斗均结果。如是在不同×域的测试给果之间存兰明显差异,应在推告中注明。10试验报告
试验报告应包括下列内容:
)说明试验号核小标准进行的,以及什何俯离本议验方法的一切细节:6)试没俊册运力潮试假签类型:c)试特的儿寸成格和盘;
)对试举的娠缺或绒圈进行测试的总数量:绒族拔出宏的平均值利变异系数。如果端要,给出断裂绒版的“斯裂”乎均值以放小间区域、不同关型之间的差(见8.4~8.S)注:发按或力的变开系效通常大,可达2056~305,如进行20次试验,其平以值的95%置估别战势为均货的士(9%~~13%)认验更多的够照,可取摄较高的确度,如避行5个绒赖的测试,9%置信界线将是平均值的出(6%~路),\-般情说下,图绒电睡的线续技出力冠同炎型剂载增癌的1.5~2倍,
小提示:此标准内容仅展示完整标准里的部分截取内容,若需要完整标准请到上方自行免费下载完整标准文档。