首页 > 通信行业标准(YD) > YD/T 987-1998 ST/PC型单模光纤光缆活动连接器技术规范
YD/T 987-1998

基本信息

标准号: YD/T 987-1998

中文名称:ST/PC型单模光纤光缆活动连接器技术规范

标准类别:通信行业标准(YD)

标准状态:现行

发布日期:1998-12-07

实施日期:1999-06-01

出版语种:简体中文

下载格式:.rar.pdf

下载大小:535868

相关标签: 单模 光纤 光缆 活动 连接器 技术规范

标准分类号

中标分类号:通信、广播>>通信设备>>M33光通信设备

关联标准

出版信息

出版社:中国标准出版社

页数:20页

标准价格:19.0 元

出版日期:1999-06-01

相关单位信息

起草人:梁臣桓、金正旺

起草单位:邮电部武汉邮电科学研究院

归口单位:邮电部电信科学研究规划院

提出单位:邮电部电信科学研究规划院

发布部门:中华人民共和国伯息产业部

标准简介

本标准规定了一般用途的ST/PC型单模光纤光缆活动连接器(以下简称ST/PD型连接器)、标准插头和标准适配器(Adaptor)的图型、配合尺寸、光学特性、光纤光缆和胶合材料的要求;规定了质量评定程序;规定了测量和试验方法;规定了检验程序和方法;规定了标志、包装、运输及贮存要求。本标准适宜和于ST/PC型连接器,它包括插头和适配器两部分。属卡口连接型。本标准提供的规范适用于ST/PC型连接器的设计、生产、检验和使用。 YD/T 987-1998 ST/PC型单模光纤光缆活动连接器技术规范 YD/T987-1998 标准下载解压密码:www.bzxz.net

标准图片预览

YD/T 987-1998 ST/PC型单模光纤光缆活动连接器技术规范
YD/T 987-1998 ST/PC型单模光纤光缆活动连接器技术规范
YD/T 987-1998 ST/PC型单模光纤光缆活动连接器技术规范
YD/T 987-1998 ST/PC型单模光纤光缆活动连接器技术规范
YD/T 987-1998 ST/PC型单模光纤光缆活动连接器技术规范

标准内容

YD/T 987--1998
本标准参照IEC60874-10-2《光纤光缆连接器第10-2部分BFOC/2.5型单模光纤B1类光纤连接器详细规范》和IEC60874-10-3《光纤光缆连接器第10-3部分BFOC/2.5型单模和多模光纤适配器详细规范》,结合我国的实际情况制定本标准可作通信行业中ST/PC型单模光纤光缆活动连接器产品标准。本标准由邮电部电信科学研究规划院提出并归口。本标准由邮电部武汉邮电科学研究院起草。本标准主要起草人:梁臣柜、金正旺。787
中华人民共和国通信行业标准
ST/PC型单模光纤光缆活动连接器技术规范Requirements specification of single-mode optical fiberand cable connector:Type ST/PC1范围
YD/T 987—1998
本标准规定了一般用途的ST/PC型单模光纤光缆活动连接器(以下简称ST/PC型连接器)、标准插头和标准适配器(Adaptor)的图型、配合尺寸、光学特性、光纤光缆和胶合材料的要求,规定了质量评定程序;规定了测量和试验方法;规定了检验程序和方法;规定了标志、包装、运输及贮存要求。本标准适用于ST/PC型连接器,它包括插头和适配器两部分。属卡口连接型。本标准提供的规范适用于ST/PC型连接器的设计、生产、检验和使用。2引用标准
下列标准包含的条文,通过在本标准中引用而构成为本标准的条文。本标准出版时,所示版本均为有效。所有标准都会被修订,使用本标准的各方应探讨使用下列标准最新版本的可能性。GB2421一1989电工电子产品基本环境试验规程总则GB2828一1987逐批检查计数抽样程序及抽样表(适用于连续批的检查)IEC874-1(1993)光纤光缆活动连接器第1部分总规范IEC875-1(1992)纤维光学分路器第1部分总规范IEC61300-3-23(1998)光纤互连器件和光源器件基本试验和测试方法第3-23部分光纤相对于插针端面位置的检验和测量
3定义
3.1ST/PC型连接器
是按照“插头适配器一插头”的结构组成的光纤活动连接器的一个子系列。单模光纤嵌插在外径标称值为2.500mm的高精度插针体(Ferrule)中,插针体端面为凸球面,两插头通过适配器用卡口对接形式进行连接。
3.2跳线
两端都装有插头的一段光纤或光缆。3.3配合面尺寸
确定一套光纤连接器元件之间接插配合的零部件尺寸。3.4同轴度误差
插针端面处光纤芯轴线与插针圆柱体轴线之间的距离。3.5模场同心度误差
模场中心和包层中心之间的距离。3.6角对中误差
激励光束轴线与插针圆柱体轴线之间的角度偏移。中华人民共和国信息产业部1998-12-07批准788
1999-06-01实施
3.7球偏心度
YD/T 9871998
插针凸球面顶点与插针圆柱体轴线之间的距离。3.8插接参考面
光纤适配器的插接参考面是一个垂直于光纤轴线并位于器件的机械零件上的平面,它是器件所有机械零件在光纤轴线方向上进行测量的基准面。4技术要求
4.1分类
本标准的连接器分类如下。
类型:
名称:ST
结构:插头一适配器插头
一连接方式:卡口式
配合图型尺寸:
插头:见图1、2、3、4和表1、2、3、4适配器:见图5和表5
塞规:见图6和表6
式样:
一光耦合方式:对接
对中方式:弹性套筒对中
光纤类型:B1类
一光缆保持夹持
气候类别:25/70/4此内容来自标准下载网
环境类别:4
评定水平A
评定程序:固定样品程序
4.2图型和尺寸
ST/PC型连接器分为插头和适配器两部分。本标准给出的配合面装置要确保无实际摄伤的机械互换性,并保证插头和适配器之间的精确互接。4.2.1插头
插头的配合面装置图如图1、2、3、4所示,尺寸分别由表1、2、3、4给出。A
图1插头配合面装置图
YD/T 987—1998
表1插头配合面尺寸
最小值
注:当插针被压缩到规定U的范围位置时,它的压力应从7.0N至15.ON。$BG
局部A
光纤面
注:BK尺寸为负,表示相对于光纤为凸出。尺寸按IEC61300-3-23测量。图2抛磨后插头插针几何图
表2插头插针端面尺寸
注:抛光后插针端面的偏心度50pm。最小值
最大值
最大值
国富富R总有S
YD/T 987—1998
1011 1213141516171819202122232425
半径(mm)
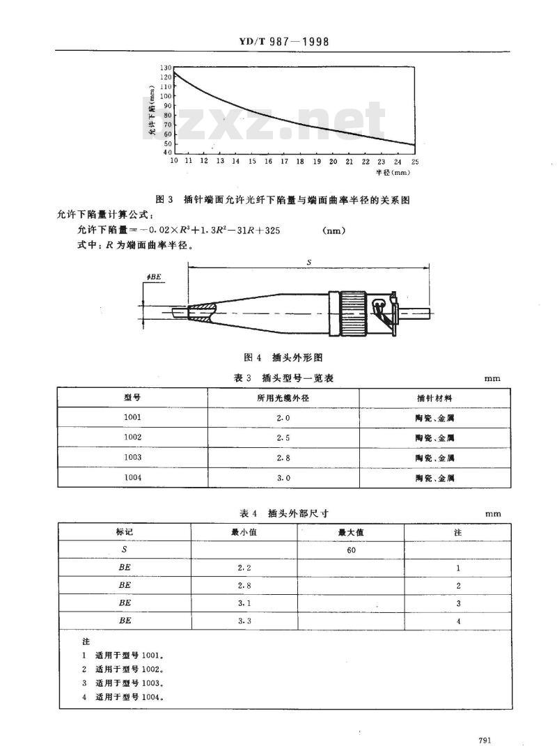
图3插针端面允许光纤下陷量与端面曲率半径的关系图允许下陷量计算公式:
允许下陷量—0.02×R3+1.3R2—31R+325式中:R为蹦面曲率半径。
图4插头外形图
表3插头型号一览表
适用于型号1001。
适用于型号1002。
适用于型号1003。
适用于型号1004。
所用光缆外径
表4插头外部尺寸
最小值
最大值
插针材料
陶瓷、金属
陶瓷、金属
陶瓷、金属
陶瓷、金属
4.2.2适配器
YD/T 987
4.2.2.1适配器配合面装置图如图5所示,尺寸由表5给出。插接参考面
图5适配器配合面装置图
表5适配器配合面尺寸
最小值
最大值
连接器的对中导向键是一个弹性导向套筒,套简尺寸与所用材料有关。其量规保持力应用两量规针对等长度插到导向槽的中央来测量,保持力应在2.9N~5.9N范围。应保持两凸键针的直径大小的一致性。2
2适配器套简塞规
4.2. 2. 2
YD/T 987--1998
适配器套筒简塞规是用来检验弹性套筒的标准量具,其检验针必须用硬质耐磨材料。其图型如图6所示,尺寸由表6给出。
注:表面粗髓度 N4(0.2μR.)。4.3标准连接器
倒角或圆角
图6适配器套筒塞规图
表6适配器套筒塞规尺寸
最小值
最大值
标准连接器是一套精密制造或精选的连接器,它包括标准插头和标准适配器,用作测量连接器的光学性能的参考标准。因此它的尺寸公差要求更高。4.3.1标准插头
标准插头其图形与插头相同,主要是插头的插针体(Ferrule)精度更高,它的要求如下:插针体外径:2.4990mm士0.0003mm光纤纤芯与插针体同轴度误差:<0.3μm一光纤与插针体的角对中误差:<0.2°一插针体凸球面的球偏心度:<30um4.3.2标准适配器
标准适配器其图形与适配器相同,主要是选择低插人损耗的适配器。选择的标谁必须是:用两个标准插头对适配器进行交换方向的插入连接,共进行10次插拨并测量连接器插入损耗,其最大值应小了o.1dB。
4.4光纤光缆
ST/PC型连接器所使用的光纤及光缆主要参数必须符合下列要求。4.4.1光纤
a)光学性能
—衰减:≤0.4dB/km,a=1.31μm;≤0.3dB/km,A=1.55um一截止波长:1.10um≤入≤1.24umb)几何参数
一-包层直径:125μm士1μm
一模场直径:9.5μm±0.5μm
包层不圆度:≤1%
c)光纤筛选强度:>6N
d)温度特性:40℃~+80℃时,光纤附加衰减≤0.1dB/km。4.4.2光缆
所用光缆外径分别为2.0mm、2.5mm、2.8mm和3.0mm四种。光缆外表光滑无疵,其特性应符合下列条件:
a)衰减:≤0.5dB/km
b)外径不圆度:≤10%
c)抗拉力强度:≥150N
d)最小弯曲半径:30mm
YD/T987-1998
e)温度特性:40℃~~+80℃时,光纤附加衰减≤0.2dB/kmf)颜色:黄色或用于特别场合所需的颜色4.5材料
4.5.1插头和适配器所用材料及光缆必须抗老化并阻燃,能经受连接器所需的试验条件。4.5.2胶合材料
制作ST/PC型连接器所使用的粘结胶对连接器结构无不良影响,其物理和化学特性应与光纤匹配,不得有损害连接器光学性能的情况发生,4.6连接器的光学性能
4.6.1ST/PC型连接器充许的光学性能指标:a)任一插头通过标准适配器与标准插头连接的插人损耗≤0.5dB(含重复性),回波损耗>40dBb)两插头任意连接的插人损耗≤0.7dB(95%的概率),回波损耗>35dB(95%的概率)。4.6.2ST/PC型连接器适配器连接两个标准插头的损耗<0.2dB。4.6.3各种例行试验后允许的附加损耗及附加回波损耗如表7所示。表7各种试验后附加损耗及附加回波损耗序号
试验名称
湿热(稳态)
温度循环
重复性
机械耐久性
光缆抗拉
光缆扭转
附加损耗
4.6.4ST/PC型连接器的工作温度:-25C~+70℃,贴存温度:一40℃~+80℃。4.7安全
附加回波损耗
ST/PC型连接器应用于光传输系统及光设备时,可能会从未加端帽或未端接的光纤输出端发射出有危害的辐射,必须加以注意。警告:
在操作光纤时应小心,以免刺破皮肤,特别是眼部位。在光纤或光纤连接器传输光能量时,建议不要直接观看光纤或光纤连接器的端面,除非安全能量输出等级先已得到保证。5质量评定程序
5.1鉴定批准程序
5.1.1初始制造阶段
YD/T 987-1998
初始制造阶段定义为:将构成单个元件的零件组装成ST/PC型连接器的制造阶段。5.1.2结构类似元器件
为鉴定批准和质量一致性检验按下列界限对结构类似元器件分组。结构类似元器件应:
a)具有相同的配合面尺寸;
b)用基本相同的材料制造;
c)按基本相同的设计制造;
d)采用基本相同的工艺和方法制造;e)采用相同的光纤保持技术;
f)采用相同的光缆保持技术;
g)采用相同的光耦合技术;
h)采用相同的对中技术。
它们可以:
a)采用不同长度的光纤;
b)采用不同的光缆尺寸。
5.1.3鉴定标准
本标按固定样品质量检验程序进行。5.1.3.1固定样品质量检验
按照表8进行并按本标准规定的性能要求检验。检验一经成功完成,作为结构类似元器件而提交的全部规格产品将获得鉴定批准。a)样品
被鉴定的样品应是本标准规定的最小模场直径的单模光纤光缆制作的整套连接器。在通过了“0”组样品检验后,其它各组样品应从“0”组样品中随机抽取。b)试验
按表8规定的方法和顺序进行试验,这些样品应满足本标准规定的光学性能和机械性能要求。表8固定样品质量检验程序表
检验项目顺序
0组检验
一零部件外观检查
1组检验
损耗测试
回波摄耗测试
2 组检验
一低溢试验
一高温试验
湿热(稳态)试验
3组检验
振动试验
跌落试验
温度循环试验
试验方法
6. 4. 1,6. 4.2
样品个数
4组检验
检验项目顺序
插拔力试验
重复性试验
机械耐久性试验
5组检验
盐雾试验
光缆抗拉试验
光缆扭转试验
YD/T987—1998
续表8
试验方法
注:详细试验、测量和性能要求在第6章相应条中给出。5.1.3.2按逐批和周期检验程序的鉴定样品个数
当有规定时,进行逐批和周期检验,逐批和周期检验程序按5.2.1和5.2.2进行5.2质量一致性检验
质量一致性检验包括逐批检验和周期检验。5.2.1逐批检验
逐批检验包括对样品进行表9中规定的A组检验和B组检验。被检样品应从近期批量生产中随机抽取,抽取样品数量按国标GB2828规定进行。检验一经成功地完成,以结构类似元器件而提交的全部规格产品将获得鉴定批准。表9逐批质量检验程序
检验项目顺序
外观检查
损耗测试
回波损耗测试
试验方法
6. 4. 1.6.4. 2
1详细试验、测量和性能要求在第6 章相应条中给出。2IL为检验水平,AQL为允许质量水平。5.2.2周期检验
评定水平A
周期检验包括对样品进行表10 中C组和D组检验。应互相维护检验周期,以便在D组周期内由D组检验代替C组检验。检验·经成功完成,以结构类似元器件而提交的全部规格产品,将获得周期检验批准。
a)样品
被检验的样品应是本标准规定的最小模场直径的单模光纤光缆制作的整套连接器。在通过了“CO”组或“DO”组检验后,其它各组样品应从“CO\组或\DO\组样品中随机抽取。b)试验
按表10规定的方法和顺序进行试验,这些样品应满足本标准规定的光学性能和机械性能要求。796
检验项目顺序
外观检查
-损耗测试
回波损耗测试
C2 组检验
一低温试验
高温试验
—湿热(稳态)试验
一外观检查
一摄耗测试
回波损耗测试
D2 组检验
低温试验
-高温试验
—湿热(稳态)试验
D3组检验
振动试验
一跌落试验
一温度循环试验
D4 组检验
一插拔力试验
重复性试验
一机械耐久性试验
D5 组检验
盐雾试验
——光缆抗拉试验
—·光缆扭转试验
YD/T987-1998
周期质量检验程序
试验方法
6. 4.1,6. 4.2
6.4.1,6.4.2
1详细试验、测量和性能要求在第 6 章相应条中给出。2n为样品数,b为以月为单位的周期。6测量和试验
6.1外观检查
进行光学性能测量前,首先对连接器外观进行检查。18
a)样品是否与设计,制造和标准相一致加工质量是否符合要求。评定水平A
YD/T 987—-1998
b)外观必须光滑、平整、洁净,无伤痕和裂纹,一致性好;各零部件组合须平整,插头与适配器的插入和拔出须平顺。
6.2尺寸
为保证产品在要求的环境下机械性能和光学性能的一致性,并确保其通用性和互换性,产品的配合面尺寸必须符合本标准的要求。6.3测量和试验条件
连接器的测量和试验应在GB 2421 中的规定的环境条件下进行;测量所用仪器仪表的精度均应符合要求,并进行定期检定。
6.4损耗测量
连接器的损耗测量包括插头和适配器的插人损耗测量。6.4.1插头的插人损耗测量
跳线式连接器插头的插人损耗测量采用公共标准连接器法。其步骤如下:a)按照原理图7进行测量,待系统稳定后,分别测量并记录光功率P1及P。值。稳定化光源
(单模)
标准适配器
标准插头
被测插头
图7插头插入损耗测试原理图
b)连接器每端插头的插人损耗按下面公式计算:α= -10lg P。
光功率计
(1)
c)每端插头连续测量3次,其插入损耗取3次的算术平均值,指标应符合4.6.1a)点要求。注
为保证包层模不影测量,在接光源的插头尾纤上打一个$60mm的小图。1
2光源的波长(谱线的下限值)必须比光纤的截止波长长。3测量前将插针体端面清洁干净。6.4.2适配器的插人损耗测量
适配器的插人损耗测量采用两个标准插头进行对插测试。其步骤如下:a)按照原理图8进行测量,测量前把套简清洁干净,待系统稳定后,分别测量并记录光功率P1及P。值。
稳定化光源
(单模)
被测适配器
标准插头
被测插头
图8适配器插人损耗测试原理图
b)适配器插人损耗按6.4.1公式(1)计算。P
光功率计
c)每个适配器不同方位和方向测量3次,其插人损耗取6次算术平均值,指标应符合4.6.2条要求。
注:同6.4.1注1、2、3。
6.5回波损耗测量
小提示:此标准内容仅展示完整标准里的部分截取内容,若需要完整标准请到上方自行免费下载完整标准文档。