首页 > 通信行业标准(YD) > YD/T 767-1995 同步数字系列设备和系统的光接口技术要求
YD/T 767-1995

基本信息

标准号: YD/T 767-1995

中文名称:同步数字系列设备和系统的光接口技术要求

标准类别:通信行业标准(YD)

标准状态:已作废

发布日期:1995-08-21

实施日期:1996-02-01

作废日期:2006-10-01

出版语种:简体中文

下载格式:.rar.pdf

下载大小:309180

相关标签: 同步 数字 设备 系统 接口技术

标准分类号

中标分类号:通信、广播>>通信设备>>M33光通信设备

关联标准

替代情况:被GB/T 20185-2006代替

采标情况:ITU-T G.957 NEQ

出版信息

页数:13页

标准价格:16.0 元

相关单位信息

起草单位:邮电部武汉邮电科学研究院

标准简介

主题内容:本标准规定了同步数字系列设备或系统的光接口技术要求。本标准包括光接口的分类、参数的定义,应用参数的数值(规范)以及光传输通道设计方法。 YD/T 767-1995 同步数字系列设备和系统的光接口技术要求 YD/T767-1995 标准下载解压密码:www.bzxz.net

标准图片预览

YD/T 767-1995 同步数字系列设备和系统的光接口技术要求
YD/T 767-1995 同步数字系列设备和系统的光接口技术要求
YD/T 767-1995 同步数字系列设备和系统的光接口技术要求
YD/T 767-1995 同步数字系列设备和系统的光接口技术要求
YD/T 767-1995 同步数字系列设备和系统的光接口技术要求

标准内容

YD/T767--95
本标准是参照国际电信联盟电信标准部门(ITU-T)的建议G.957,并结合我国具体情况制定的,在技术内容上与该建议一致,但编写格式采用我国标准化工作导则的有关规定。从1996年2月1日起实施。
本标准由邮电部电信科学研究规划院提出并归口。本标准由邮电部武汉邮电科学研究院负责起草。本标准的主要起草人:毛谦。
中华人民共和国通信行业标准
同步数字系列设备和系统的
光接口技术要求
1主题内容与适用范围
本标准规定了同步数字系列设备或系统的光接口技术要求。YD/T 767—95
本标准包括光接口的分类、参数的定义,应用参数的数值(规范)以及光传输通道设计方法。本标准适用在公用电信网中应用的同步数字系列设备和系统。应用于专用电信网的同步数字系列设备和系统亦可参照使用本标准。2引用标准
下列标准所包含的条文,通过在本标准中引用而构成为本标准的条文。本标准出版时,所示版本均为有效。所有标准都会被修订,使用本标准的各方面应探讨使用下列标准最新版本的可能性。G.707(1995)同步数字系列的网络结点接口G.652(1993)单模光纤光缆的特性G.653(1993)色散位移光纤光缆的特性3光接口的分类
根据实际应用场合,光接口可分为三种应用类型:a)相应于互连距离小于2km的局内应用;b)相应于互连距离近似于15km的短程局间应用;c):相应于互连距离在1310nm窗口近似40km,在1550nm窗口近似80km的长途局间应用。各应用类型中,除局内应用只考虑使用符合G.652建议的光纤的标称波长1310nm光源外,其他各应用类型还可考虑使用符合G.652、G.653建议的光纤的标称1550nm光源,表1所示为各种应用类型的代码,其表示方式如下:应用-STM等级·尾标数
其中:应用的符号为:I(局内)S(短程局间)
L(长途局间)
尾标数的表示为:空白或1为符合G.652建议的光纤的标称波长1310nm的光源;2为符合G.652建议的光纤的标称波长1550nm的光源;3为符合G.653建议的光纤的标称波长1550nm的光源。表1中还列出了对应使用相应类型光纤时,各应用类型的近似的最大中继器间距。中华人民共和国邮电部1995-08-21批准72
1996-02-01实施
光源标称波长,nm
光纤类型
距离,km
STM等级
STM-16
YD/T 767-95
表1光接口的分类及相应的应用类型代码局
注:这些距离用于分类而不是用于规范。光接口的鑫数
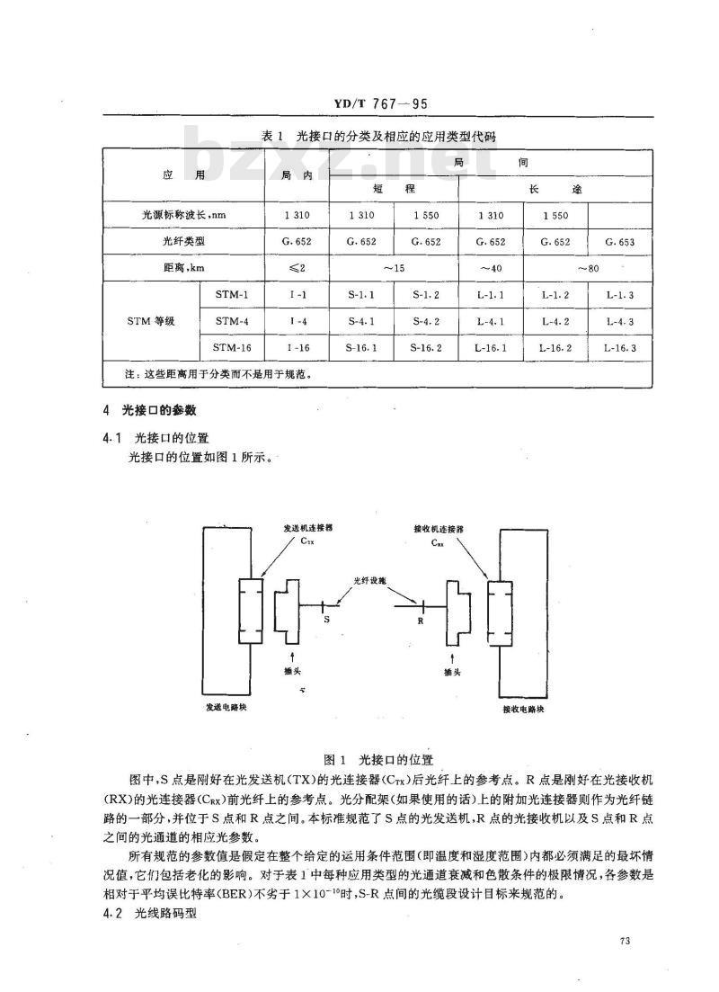
4.1光接口的位置
光接口的位置如图1所示。
发送机连接器
发送电路块
接收机连接器
接收电路块
图1光接口的位置
图中,S点是刚好在光发送机(TX)的光连接器(Crx)后光纤上的参考点。R点是刚好在光接收机(RX)的光连接器(CRx)前光纤上的参考点。光分配架(如果使用的话)上的附加光连接器则作为光纤链路的一部分,并位于S点和R点之间。本标准规范了S点的光发送机,R点的光接收机以及S点和R点之间的光通道的相应光参数。
所有规范的参数值是假定在整个给定的运用条件范围(即温度和湿度范围)内都必须满足的最坏情况值,它们包括老化的影响。对于表1中每种应用类型的光通道衰减和色散条件的极限情况,各参数是相对于平均误比特率(BER)不劣于1X10-10时,S-R点间的光缆段设计目标来规范的。4.2光线路码型
YD/T 767-95
光接口的线路码型为加扰NRZ码,扰码器应满足G.707建议的要求。4.3系统工作波长范围
系统的工作波长范围取决于光纤类型、光源特性、系统衰减范围及光通道的色散等因素。允许系统运用的波长范围部分地由光纤或光缆的截止波长值来确定。对于G.652和G.653光纤,允许光缆在1260nm或其之上单模运用。可允许的工作波长范围进一步由光纤衰减来确定。G.652光纤有一个衰减较小的、中心波长在1310 nm附近的波长区(有时称为窗口)和另个衰减值更小的、中心波长在1550nm附近的波长区,同样G.653光纤也可以工作在1550nm的波长区。除了用来确定宽工作波长范围的截止波长和衰减以外,允许的波长范围由光发送机的光谱特性与光纤色散的相互作用来确定。这个范围与截止波长,衰减确定范围的重迭的部分是系统工作允许的波长范围。
4.4光发送机
4.4.1标称光源类型
光发送器件与衰减/色散特性及表1中的应用类型有关,可选用发光二极管(LED)、多纵模(MLM)激光二极管和单纵模(SLM)激光二极管,对每一种应用,本标准指出了一种标称光源类型,但不一定是唯一的光源类型,例如SLM器件可以替代表2至表4中以LED和MLM作为标称光源的任何应用,MLM器件可以替代LED作为标称光源的任何应用,而系统性能不会有任何降低。4.4.2光谱特性
4.4.2.1最大均方根宽度(a)
对于LED和MLM激光二极管,用在标准工作条件下的最大均方根(RMS)宽度(c)来表征其光谱宽度。测试时应考虑从峰值模下降20dB到30dB时所包括的全部模式的总宽度。具体规范见表2至表4。
4.4.2.2最大-20dB宽度
对于SLM激光二极管,用在标准工作条件下测得的比中心波长的最大幅度下降·20dB时的全宽来表征其最大光谱宽度。详细规范见表2至表4。4.4.2.3最小边模抑制比(SMSR)对于SLM激光二极管,SMSR定义为最坏反射条件时,全调制条件下,主纵模的平均光功率与最明显(或幅度最高的)边模的光功率之比的最小值。SMSR应小于一30dB。4.4.3平均发送光功率
平均发送光功率定义为在S参考点处所测得的光发送机耦合进光纤的伪随机序列光信号的平均功率,具体规范见表2至表4。
在发送设备故障情况下,应考虑限制发送光功率和对人的最大可能辐照时间而采取相应的安全措施。
4.4.4消光比(EX)
规定采用的光逻辑电平为:
逻辑“1”为高电平;
逻辑“0”为低电平。
消光比(EX)定义为:
EX 10 logio(≤)
式中:A——逻辑“1”的平均光功率值。1)安全光功率的阅值可参考IEC标准“IEC-825”:激光产品设备的安全性、分类、要求和用户指南。74
B一逻辑\0的平均光功率值。
EX的规范见表2至表4。
4.4.5眼图模框
YD/T 767- 95
本标准以在S点上的光发送机眼图的模框的形式规定了一般的发送器脉冲形状特性,其包括上升时间、下降时间、脉冲过冲、脉冲下冲及振荡。对所有这些特性都应加以控制,以便防止接收器灵敏度的过分劣化。为了估价发送信号,重要的是不仅要考虑眼图的眼张开度,而且要考虑过冲和下冲极限。图2中给出对各STM等级系统的光发送机眼图模框及相应的参数值要求。4.5光通道
4.5.1衰减
光通道的衰减是指S-R点间光传输通道对光信号的衰减值,为最坏情况下的数值。这些数值包括由接头、连接器、光衰减器(如果使用的话)或其他无源光器件及任何附加光缆余度引起的总衰减。光缆余度中考虑了:
a)日后对光缆配置的修改(附加接头,增加光缆长度等);b)由环境因素引起的光缆性能变化;c)S-R点之间如果使用了的任何连接器、光衰减器或其他无源光器件性能的劣化。对各应用类型光通道衰减的具体范围要求,见表2至表4。为了在实施横向兼容系统中提供灵活性,本标准在局内应用和短程局间应用之间及短程局间应用和长途干线局间应用之间的衰减范围有一定的重叠。
4.5.2最大色散值
受色散限制的应用类型所规定的光通道最大色散值示于表2至表4中。受衰减限制的应用类型不规定光通道最大色散值,在表2至表4中用“NA”表示。4.5.3反射
光通道的反射是由通道上的不连续性引起的,如果不加控制,由于它们对激光二极管工作的干扰影,响或由于多次反射在接收机上导致干涉噪声而使系统性能劣化。本标准用下述两个参数来规范光通道的反射:
a)回波损耗(ORL)
定义为入射光功率与反射光功率之比。表2至表4规范了各应用类型允许的在S点上光缆设备包括任何连接器的最小光回波损耗。b)离散反射
即离散反射系数,定义为反射光功率与入射光功率之比,正好与ORL相反,表2至表4规范了各应用类型在S-R点之间允许的最大离散反射。对于认为反射不会影响系统性能的应用类型,对上述反射参数不规定规范值,相应在表2至表4中以\NA”表示。
4.6光接收机
4.6.1接收机灵敏度
接收机灵敏度定义为R点处为达到1X10-1°的BER值所需要的平均接收光功率可允许的最小值。它考虑了由于所用的在标准运用条件下的光发送机具有最坏的消光比、脉冲上升和下降时间、S点的ORL以及连接器劣化和测量容差所引起的功率代价,而不包括与色散、抖动或与光通道反射有关的功率代价,这些影响单独规范在最大光通道代价分配中。表2至表4列出了对各应用类型最差接收机灵敏度的要求,这些规范中,均包括老化的影响。即所示值为接收机寿命终止,最坏情况时应达到的值。在开始使用、正常温度工作的接收机和它的寿命终止、最坏情况之间余度的典型值在2到4dB的范围内。4.6.2接收机过载光功率
接收机过载光功率定义为R点处为达到1×10-1°的BER值所需要的平均接收光功率可接受的最75
大值,具体规范详见表2至表4。4.6.3接收机反射
YD/T767—95
即接收机反射系数,定义为R点处的反射光功率与入射光功率之比。各应用类型允许的最大反射系数如表2至表4所示,对于认为反射不会影响接收机性能的应用类型,对该参数不作具体规范,表中以“NA”表示。4.6.4光通道功率代价
光通道功率代价定义为由反射、码间干扰、模分配噪声及激光二极管嚼啾声引起的接收机性能总的劣化。要求接收机允许的光通道代价不超过1dB(对于L-16.2不超过2dB)。5SDH各应用类型的光接口参数值对于表1中的各应用类型,STM-1的光接口参数值在表2中给出STM-4的光接口参数值在表3中给出,STM-16的光接口参数值在表4中给出。对三个系列等级的每一种,规定在S点上发送机眼图模框的参数在图2中表示。76
YD/T 767—95
29182995191
tuu/sdwww.bzxz.net
接收机在R点特性
点光通道特性
发送机在S点特性
YD/T 767-95
08910801001080
99812118818621
接收机在R点特性
张点光通道特性
发送机在S点特性
YD/T 767-95
001000
接收机在R点特性
张点光通道待性
发送机在S点特性
6光传输通道工程设计方法
6.1最坏情况设计法
YD/T 767—95
最坏情况设计法是在设计再生段的距离时,所有用以设计计算的参数都按最坏情况取值,而不管这些参数值的具体统计分布规律如何,这是传统的工程设计法,也是SDH光传输通道工程设计可采用的一种基本设计法,其优点是对于设计者和制造商都是最简便的,且有较好的横向兼容性。缺点是设计结果趋于保守,由于大部分参数在实际上并不呈现最坏值,因此系统的功率预算最后出现较大的富余,而不得不临时用光衰减器来抵消所出现的富余功率。6.2统计设计法
统计设计法是一种充分利用光参数的分布统计特性来设计再生段距离的方法,它可能超过由最坏情况设计所得到的再生段距离,允许以一定的概率出现在S-R点之间的衰减和色散大于规范值或可能得不到横向兼容性。
当使用统计设计法时,用统计分布方式表示各光接口参数,这些参数的统计分布情况可以从制造厂商得到。用数值法(例如:用蒙特卡罗法)或分析法(例如:高斯平均法和标准偏差法)能够处理这种分布。实际上具有统计特性的参数如下:a)光缆衰减;
b)光缆零色散波长和零色散斜率,c)接头和连接器衰减;
d)光发送机的光谱特性(中心波长、光谱宽度等),e)S-R点间可用的系统增益(例如,S点可用的光功率,R点接收机灵敏度等)。6.3联合工程设计法
这是介于上述两种设计方法之间的一种方法,当采用表2至表4的标准光接口参数(最坏情况值)不能满足实际工程要求的再生段距离,而若采用统计设计法又有定风险时,可采用联合工程设计法(也可称为半统计法),即6.2节所列出的参数中,被认为是决定性的那些参数可以按最坏值处理,而其他参数采用统计法处理。其中某些参数值的选择可与供应厂商共同确定。采用联合工程设计法的优点是可以在设计中有一些灵活性以适当延长再生段距离,但横向兼容性可能不再满足。
小提示:此标准内容仅展示完整标准里的部分截取内容,若需要完整标准请到上方自行免费下载完整标准文档。