首页 > 通信行业标准(YD) > YD/T 826-1996 FC-PC型单模光纤光缆活动连接器技术条件
YD/T 826-1996

基本信息

标准号: YD/T 826-1996

中文名称:FC-PC型单模光纤光缆活动连接器技术条件

标准类别:通信行业标准(YD)

标准状态:已作废

发布日期:1996-03-12

实施日期:1996-08-01

作废日期:2008-01-01

出版语种:简体中文

下载格式:.rar.pdf

下载大小:421948

相关标签: 单模 光纤 光缆 活动 连接器 技术

标准分类号

中标分类号:通信、广播>>通信设备>>M33光通信设备

关联标准

替代情况:被YD/T 1272.4-2007代替

采标情况:IEC 874-7-1993 NEQ IEC 874-1-1993 NEQ

出版信息

页数:20页

标准价格:18.0 元

相关单位信息

起草单位:邮电部武汉邮电科学研究院

标准简介

主题内容:本标准规定了一般用途的FC-PC型单模单芯光纤光缆活动连接器(以下简称PC型单模光纤活动连接器)和标准连接器的图形和互连尺寸、光学性能、光纤光缆及胶合材料的要求;测量和试验方法、检测及标志、包装、运输和贮存条件。适用范围:本标准适用于PC型单模光纤活动连接器,包括插头和转接器两部分。本标准提供的规则适用于PC型单模光纤活动连接器的设计、生产、检验和使用。 YD/T 826-1996 FC-PC型单模光纤光缆活动连接器技术条件 YD/T826-1996 标准下载解压密码:www.bzxz.net

标准图片预览

YD/T 826-1996 FC-PC型单模光纤光缆活动连接器技术条件
YD/T 826-1996 FC-PC型单模光纤光缆活动连接器技术条件
YD/T 826-1996 FC-PC型单模光纤光缆活动连接器技术条件
YD/T 826-1996 FC-PC型单模光纤光缆活动连接器技术条件
YD/T 826-1996 FC-PC型单模光纤光缆活动连接器技术条件

标准内容

YD/T826-1996
本标准参照国际标准IEC874—7(1993)《FC型光纤光缆活动连接器(1993)《光纤光缆活动连接器总规范》。结合目前我国的实际情况制定。本标准可作通信行业中FC-PC型单模光纤光缆活动连接器产品标准。本标准由邮电部电信科学研究规划院提出并归口。本标准由邮电部武汉邮电科学研究院起草。本标准主要起草人:梁臣桓、金正旺。分规范》,IEC 874—1
1范围
中华人民共和国通信行业标准
FC-PC型单模光纤光缆活动连接器技术条件
YD/T 826--1996
本标准规定了一般用途的FC-PC型单模单芯光纤光缆活动连接器(以下简称PC型单模光纤活动连接器)和标准连接器的图形和互连尺寸、光学性能、光纤光缆及胶合材料的要求;测量和试验方法、检测及标志、包装、运输和贮存条件。本标准适用于PC型单模光纤活动连接器,包括插头和转接器两部分。本标准提供的规则适用于PC型单模光纤活动连接器的设计、生产、检验和使用。2引用标准
下列标推所包含的条文,通过在本标准中引用而构成为本标准的条文。本标准出版时,所示版本均为有效。所有标准都会被修订,使用本标准的各方应探讨使用下列标准最新版本的可能性,GB12507--90光纤光缆连接器总规范GB2421一89电工电子产品基本环境试验规范总则GB2828一87逐批检查抽样程序及抽样表(适用手连续批的检查)YD/T71794FC型单模光纤光缆活动连接器技术规范IEC875-—1(1993)纤维光学分路器第1部分:总规范3定义
3.1FC-PC型单模光纤活动连接器是按照“插头-转接器(Adaptor)-插头”的结构组成的单模光纤光缆活动连接器的一个子系列。它的互连尺寸与FC.型相同。它的特点是单模单芯光纤嵌插在标称值为2.5mm的高精插针(Ferrule)中,插针端由为凸球面,两插头用M8×0.75的螺丝与转接器进行螺纹连接3.2引线式插头
是指单模单芯光纤光缆的一一端装置插头。3.3跳接线式插头(简称跳线)
是指单模单芯光纤光缆的两端装置插头。3.4互连
实现光学对中和连接耦合的机械方法。3.5同轴度误差
光纤芯轴和插针圆柱体轴之间的距离。3.6模场同心度误差
模场中心和包层中心间的距离。3.7角对中误差
激励光束轴线与插针圆柱体轴线之间的角偏移。中华人民共和国邮电部1996-03-12批准622
1996-08-01实施
3.8曲率半径
插针凸球面的半径。
3.9球心偏移
YD/T826-1996
凸球面球心与插针圆柱体轴心之间的距离。4要求
4.1主要光学性能
4.1.1PC型任一插头与标准插头通过标准转接器连接后的回波损耗≥40dB;插入损耗≤0.5dB。4.1.2各种例行试验后的插入损耗变化量,回波损耗变化量,如表1所示。表1各种试验后参数变化量
试验项目
振动试验
冲击试验
扭转试验
拉力试验
重复插拔试验
高温试验
低温试验
高低温循环试验
盐水喷雾试验
4.2图形和尺寸
插入摄耗变化量
4.2、1PC型单模光纤活动连接器两种形式的插头如图1及图2所示。4.2.2互连装置的图形和尺寸
回波损耗变化量
本标准给出的互连装置要确保无实际损伤的机械互换性,并保证插头和转接器之间的精确互接。623
4.2.2.1插头
()g
YD/T826-1996
保护套
单模单芯光缆
图1跳接线式插头图
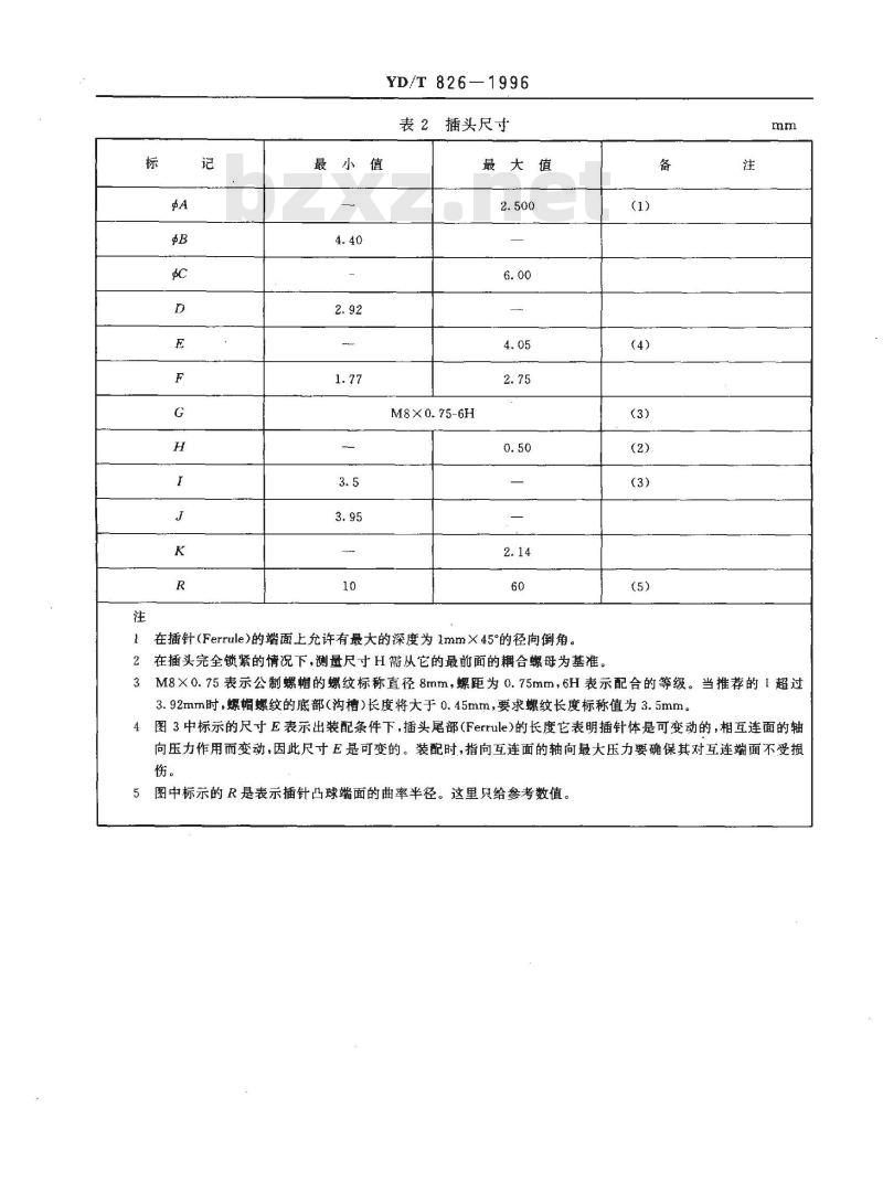
插头配合面图形如图3所示,尺寸由表2给出AAR
图2引线式插头图
机械基准面
图3插头图
00.000 @X@
最小值
YD/T826—1996
表2插头尺寸
最大值
M8 X 0. 75-6H
在插针(Ferrule>的端面上允许有最大的深度为1mm×45°的径向倒角。在插头完全锁紧的情况下,测量尺寸H需从它的最前面的耦合螺母为基准。2
M8×0.75表示公制螺媚的螺纹标称直径8mm,螺距为0.75mm,6H表示配合的等级。当推荐的I超过3
3.92mm时,螺帽螺纹的底部(沟槽)长度将大于0.45mm,要求螺纹长度标称值为3.5mm。图3中标示的尺寸E表示出装配条件下,插头尾部(Ferrule)的长度它表明插针体是可变动的,相互连面的轴4
向压力作用而变动,因此尺寸E是可变的。装配时,指向互连面的轴向最大压力要确保其对互连端面不受损伤。
图中标示的R是表示插针凸球端面的曲率半径。这里只给参考数值。5
4.2.2.2转接器(Adaptor)
YD/T826-1996
转接器的配合面图形如图4所示,尺寸由表3给出。侧面图
机械基雄面
+0. 00@x@
图4转接器图
两转接器片基准
面之间的中间光
学基准面
YD/T826-1996
表3转接器尺寸
最小值
M8×0.75-6g
最大值
PC型连接器的转接器内有一个对中弹性套简,其尺寸与所用材料有关,最大值2.498mm仅作参考。弹性套简应符合标准,其弹性在插头插拔1000次后,插入损耗变化量小于0.2dB。2M8×0.75表示被测的公制螺钉的螺纹标称直径为8mm,螺距为0.75mm,6g表示配合等级,要求螺纹长度标称值为3.5mm。
3转接器销口的最小矩形周长由K和F尺寸决定。4.3标准连接器
标准连接器是一个精密制造的连接器,它包括标推插头和标准转接器,用作测量连接器的光学性能。因此它的尺寸公差要求更高。4.3.1标准插头
标准插头插针的技术指标必须符合下面要求:插针体外径A:2.499mm士0.0001mm插针体外径不圆度:≤0.2μm
纤芯与插针圆柱体的同轴度误差:≤0.1um角对中误差:≤0.1°
球心偏移:≤10μm
曲率半径:10~20mm
标准插头的配合面图形与图3相同,其余尺寸如表2所示。4.3.2标准转接器
a)标推转接器性能指标
YD/T 826--1996
用标准插头对标准转接器进行光学性能测试,在任一方向和任何方位(指弹性套筒的方位)下三次测试值应符合规定且相互间的变化量小于0.03dB。b)标准转接器的配合的图形与图4相同,套简B内孔不圆度≤0.2μum,其余尺寸如表3所示。4.4光纤光缆参数
PC型单模光纤光缆活动连接器所使用的光纤及光缆参数必须符合下列要求。4.4.1光纤
a)光学特性
衰减:≤0.4dB/km
截止波长:1.10μm≤入≤1.24pmb)几何参数
包层直径:125μm士2μm
模场直径:9μm~10μm
模场同心度误差:≤0.5um
包层不圆度:≤1%
c)光纤筛选强度:>5N
d)温度特性:一40℃~+80℃时,光纤附加衰减≤0.1dB/km4.4.2光缆
所用光缆外径分别为2mm和3mm两种。光缆外表光滑无疵眼,其特性除与光纤相同外,还应具有下面条件。
衰减:≤0.5dB/km
外径不圆度:≤10%
抗拉强度:≥100N(2mm光缆)
≥200N(3mm光缆)
最小弯曲半径:30mm
温度特性:一40℃~~+80℃时,光缆附加衰减≤0.2dB/kmf)
颜色:黄色或橙色
注:当采用其他规格光缆时,可参照上面指标。4.5胶合材料
制作PC型单模光纤活动连接器所使用的粘结胶必须对连接器结构无不良影响,其物理,化学及光学特性应与光纤匹配,不得有损害连接器光学性能的情况发生。5测量和试验
5.1条件
5.1.1连接器的测量和试验应在GB2421中所规定的正常试验大气条件下进行,即:温度:15℃~~35℃;
湿度:45%~75%;下载标准就来标准下载网
气压:86kPa~106kPa。
5.1.2测量所用仪器仪表的精度均应符合要求,并进行定期检定。5.2光学性能测量
5.2.1外观
进行光学性能测量前,首先对连接器外观进行检查,其外观必须平滑、洁净、无油污、无伤痕和裂纹,各零件组合须平正,插头与转接器的接合须平顺,并易于插拔。5.2.2插入损耗测量
5.2.2.1引线式连接器的插入损耗测量(1)基准法
YD/T826—1996
引线式连接器的插入损耗测量基准法为截断法,其步骤如下:a)按照下面原理图5测量,并记录P1。被测连接器
稳定化光源
(单模)
入= 1.31 μm
临时接点
图5测试原理图
光功率计
b)在保证P稳定后,截断临时接点(TJ)与插头之间的光纤,此截断点的位置L',距临时接上处应不少于30cm,见图6。
被测连换器
雄定化光频
(单模)
入=1.31μm
临时接点
截断点
光功率计
图6测试原理图
c)待系统稳定后,按图7测量并记录P。稳定化光源
(单模)
A=1.31μm
临时接点
测试原理图
光功率计
YD/T 826-1996
d)连接器的插入损耗α按下面公式计算:Pi
-10log10P
式中:P。输入功率;
输出功率。
((1)
每对连接器连续测试次数为3次,其插入损耗取3次算术平均值,指标应符合4.1.1要求。e)
1为保证包层模不影响测量,在接光源的插头尾纤上打一个小圈。2光源的波长(包括总的谱线宽度)必须比光纤的截止波长长。3为减少测量误差,临时接点的接续损耗控制在0.5dB以内,测量P1及P。时,须用同一个裸纤插头,光纤切断端面要平整,光滑并与光纤轴线垂直,使其趋向某一稳定值。(2)替代法
当连接器的插头尾纤长度小于6m时,其尾纤的衰减值可以忽略不计,可采用替代法。按图5原理图测量,待系统稳定后测量并记录P1。a)
b)在保证P,稳定后,按图8测量并记录P。c)
连接器的插入损耗α按5.2.2.1条公式(1)计算。稳定化光源
(单模)
入=1,31μm
临时接点
图8测试原理图
光功率计
d)每对连接器连续测量3次,其插入损耗取3次算术平均值,指标应符合4.1.1条要求。注
1为保证色层模不影响测量,在接光源的插头尾纤上打一个小圈。2光源的波长(包括总的谱线宽度)必须比光纤的截止波长长。3为减少测量误差,临时接点损耗控制在0.5dB以内,由于P。与P,测量的状态不同,其插入损耗与基准法(截断法)可能有一附加值,所以在批量测试前,应作试验,若有附加值,应把它考虑进去。5.2.2.2跳接线式连接器的插入损耗测量跳接线式连接器插入损耗测量采用公共标准连接器法。其步骤如下:a)按照下面原理图9进行测量,待系统稳定后,测量并记录P1及P。值。630
稳定化单模光源
1=1.31μm
YD/T826--1996
标雄插头
光功率计
图9测试原理图
标准转接器
被测插头
b)连接器每端插头的插入损耗按5.2.2.1条公式(1)计算。c)每端插头连续测量3次,其插入损耗取3次算术平均值,指标应符合4.1.1条要求。5.2.3回波损耗
回波损耗是对诸如连接器等光器件引起的输入光功率中沿输入路径返回部分的量度。光纤连接器引起的回波损耗或反射功率可由任何相邻零件间的折射率差产生,它还与其他因素有关,例如光源的谱线宽度或相干长度,器件的相互靠近程度及其表面光洁度等。5.2.3.1测量方法
(1)基准法
PC型单模光纤活动连接器的回波损耗测量的基准法为定向耦合器法。其测量步骤如下。a)按照IEC875—1第17.1.1条测量图10定向耦合器的2端与3端之间的传输系数T2.1。耦合器参数测量所采用的光源、激励单元、光功率计应与测量连接器回波损耗所采用的光源、激励单元、光功率计相同。
定向合器图
b)按照图11组成测量装置,待测量系统稳定后,测量并记录Po。631
稳定化光源
(单模)
A=1.31μm
YD/T 826--1996
临时接点
回波损耗测量原理图
标准摘头
按照图12组成测量装置,在保证系统的稳定性和重复性后,测量并记录P1。稳定化光源
(单模)
A= 1.31μm
光功率计
临时接点
回波损耗测量原理图
测量装置的回波损耗RL按下面公式计算:RL(dB)=
—10log10p
+10logioT2.3
标准插头
光功率计
(2)
把标准插头端面的匹配液清洁干净,按图13组成测量装置,在保证测量系统的稳定性和重复d)
性后,测量并记录 P1。
小提示:此标准内容仅展示完整标准里的部分截取内容,若需要完整标准请到上方自行免费下载完整标准文档。