首页 > 通信行业标准(YD) > YD/T 827-1996 光通信用声表面波滤波器技术条件
YD/T 827-1996

基本信息

标准号: YD/T 827-1996

中文名称:光通信用声表面波滤波器技术条件

标准类别:通信行业标准(YD)

标准状态:现行

发布日期:1996-03-12

实施日期:1996-08-01

出版语种:简体中文

下载格式:.rar.pdf

下载大小:331980

相关标签: 光通信 表面波 滤波器 技术

标准分类号

中标分类号:通信、广播>>通信设备>>M33光通信设备

关联标准

采标情况:IEC 862-1-1989 NEQ IEC 862-3-1986 NEQ

出版信息

出版社:人民邮电出版社

书号:155066.2-10749

页数:14页

标准价格:8.0 元

出版日期:1996-08-01

相关单位信息

起草人:胡台光、李俊杰、梁臣桓、刘文

起草单位:邮电部武汉邮电科学研究院

归口单位:邮电部电信科学研究规划院

提出单位:邮电部电信科学研究规划院

发布部门:中华人民共和国邮电部

标准简介

主题内容:本标准规定了声表面波滤波器的技术指标、试验方法、检验规则以及标志、包装、运输、贮存。适用范围:本标准适用于光纤通信系统中应用的各种声表面波滤波器,其他领域应用的声表面波滤波器也可参照使用。 YD/T 827-1996 光通信用声表面波滤波器技术条件 YD/T827-1996 标准下载解压密码:www.bzxz.net

标准图片预览

YD/T 827-1996 光通信用声表面波滤波器技术条件
YD/T 827-1996 光通信用声表面波滤波器技术条件
YD/T 827-1996 光通信用声表面波滤波器技术条件
YD/T 827-1996 光通信用声表面波滤波器技术条件
YD/T 827-1996 光通信用声表面波滤波器技术条件

标准内容

YD/T827--1996
本标准参照IEC862-1(1989)声表面波滤波器概述、标准值及测试条件;IEC862-3(1986)声表面波滤波器标准外形。并结合我国光纤通信的实际情况制定。本标准可作光纤通信系统中应用的各种声表面波滤波器产品标准。其他领域应用的声表面波滤波器也可参照使用。
本标准由邮电部电信科学研究规划院提出并归口。本标准由邮电部武汉邮电科学研究院起草。本标主要起草人:胡台光、李俊杰、梁臣桓、刘文。639
1范围
中华人民共和国通信行业标准
光通信用声表面波滤波器技术条件YD/T 827--1996
本标准规定了声表面波滤波器的技术指标、试验方法、检验规则以及标志、包装、运输、存。本标准适用于光纤通信系统中应用的各种声表面波滤波器,其他领域应用的声表面波滤波器也可参照使用。
2引用标准
下列标准包含的条文,通过在本标准中引用而构成为本标准的条文。本标准出版时,所示版本均为有效。所有标准都会被修订,使用本标准的各方面应探讨使用下列标准最新版本的可能性。GB2421--89“电工电子产品基本环境试验规程GB2423.1--89电工电子产品基本环境试验规程试验A:低温试验方法GB2423.2一89电工电子产品基本环境试验规程试验B高温试验方法GB2423.5一81电工电子产品基本环境试验规程试验Ea:冲击试验方法GB2423.10--81电工电子产品基本环境试验规程试验Ev:振动正弦试验方法GB2828一87逐批检查计数抽样程序及抽样表(适用于连续批的检查)3名词术语
3.1声表面波(SAW)
声表面波是这样的一种声波,它沿着某种弹性衬底的表面传播,其幅度随衬底深度按指数衰减。3.2声表面波滤波器(SAWF)
是用叉指换能器产生并沿着某种衬底的表面传播到接收换能器的声表面波所实现的滤波器。3.3标称频率
由厂商或用户提出等同滤波器规范给出的频率。3.4截止频率
与规定衰减值对应的频率值。
3.5中心频率
截止频率的算术平均值。
3.6插入损耗
在插入声表面波滤波器之前直接传递到负载阻抗的功率对于插入声表面波滤波器之后传递到负载阻抗的功率之比的对数。
3.7标称插入损耗
在标称频率上的插入损耗。
3.8通带
相对衰减等于或小于个规定值的频带。3.9通带宽度
中华人民共和国邮电部1996-03-12批准640
1996-08-01实施
YD/T827--1996
相对衰减等于或小于一个规定值的频率间距。3.10阻带
相对衰减等于或大于某一一规定值的频带。3.11阻带抑制
通带中插入损耗值与阻带中最小插入损耗值之差。3.12延时
输入电信号经输入换能器电声转换和声表面波传播,再由输出换能器声电转换还原成电信号所需要的时间。
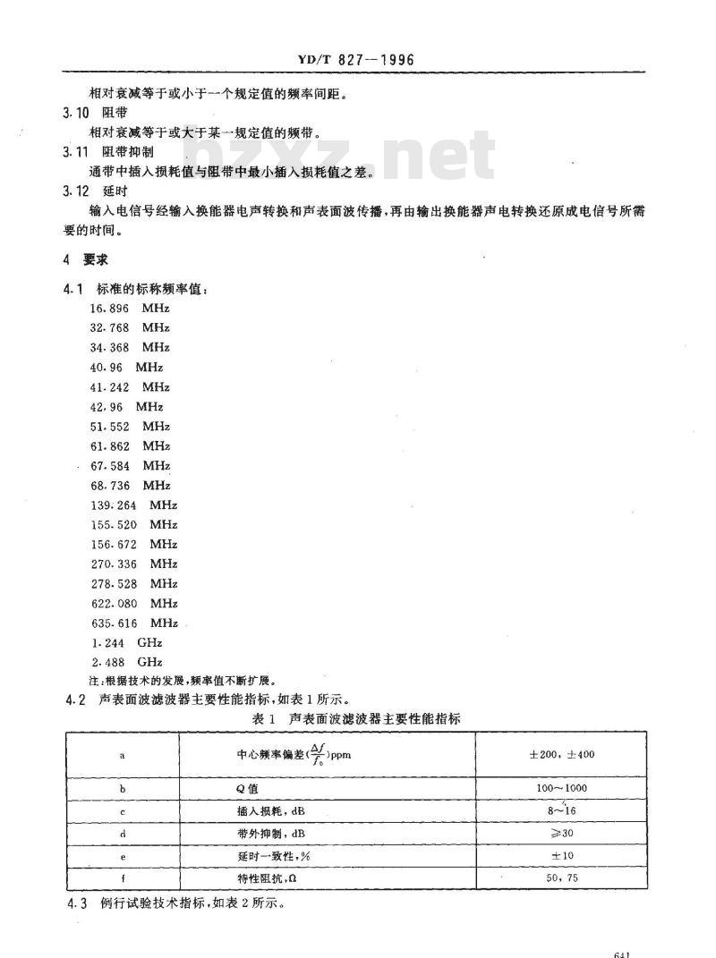
4要求
4.1标准的标称频率值:
16.896 MHz
注:根据技术的发展,频率值不断扩展。4.2声表面波滤波器主要性能指标,如表1所示。表1声表面波滤波器主要性能指标中心率偏差(会)
插入损耗,dB
带外抑制,dB
延时一致性,%
特性阻抗,Q
例行试验技术指标,如表2所示。±200,±400
100~1000
50,75
试验项目
振动试验
冲击试验
温度特性试验
技术指标
4.4标称的工作温度范围:
20℃~+70℃
-20℃~~+50℃
-10℃~~~+60℃
0℃~+60℃
YD/T8271996
表2例行试验技术指标
插入损耗变化量
注:其他温度范也可使用,但最低温度不得低于一60℃,最高温度不得高于十125℃。4.5标准的外形尺寸
4.5.1圆形系列
a)9.5mm×6mm外形,如图1所示。b)12.5mm×4mm外形如图2所示。12.5
图1d9.5mm×6mm外形图
中心频率变化量
±50,±100
±50,±100
±100,±200
图212.5mm×4mm外形图
YD/T 827—1996
c)15.0mm×3.5mm外形如图3所示。图315.0mm×3.5mm外形图
d)$16mm×5mm外形如图4所示。0.7
图4g16mm×5mm外形图
4.5.2矩形系列
YD/T827-1996
a)20mm×12.5mm×6mm外形如图5所示。办0.4bzxz.net
图520mm×12.5mm×6mm外形图
b)32mm×18.0mm×6.5mm外形如图6所示。23,2 ± 0. 3
图632mm×18mm×6.5mm外形图
4.6型号及标志
4.6.1型号
声表面波滤波器的型号为:
4.6.2标记
YD/T 827-1996
区分符号:取标称類率的整数部分及单位缩写。例如:34.368MHz标为34M,1.233GHz标为1G特征:声表面波
主称:滤波器
专业:光通信元器件
在每个滤波器上均应有永久性的清晰标记:1)标称频率。
2)原始标记(生产厂家,可以是代号或行业标记)。5测试
5.1性能测试
5.1.1标准测试条件
本标准给出的测试应在GB2421规定的标准大气条件下进行,即:温
度:15℃~35℃;
相对湿度:45%~75%;
空气压强:86kPa~106kPa。
进行测试之前,滤波器要放置在测试温度中进行足够长的预处理,使器件本身完全达到测试的温度。
在测试过程中,滤波器不应暴露在测试结果无效的状态下。测试所用仪器仪表及设备的精度均应符合要求,并进行定期检定。5.1.2外观检查
进行性能测试前,首先对滤波器的外观进行检查。a)尺寸必须与规定值完全相符;b)标志必须清晰耐用;
c)外壳平整并具备方便接地。
5.1.3传输特性测试
5.1.3.1插入损耗及中心频率测量a)测量原理
声表面波滤波器的频率响应幅值是随频率变化的。因此通过测量各频率点对应的幅值便得到被测器件幅频特性曲线(如图7所示),从而确定滤波器的插入损耗、中心频率、3dB带宽、Q值、阻带抑制等电气参数。
b)测试方框图
测试方框图如图8所示。
c)测量夹具
YD/T827
截止频率
标称频率
中心频率
截止频率
图7声表面波滤波器幅频特性曲线图美具
直通线
测器性
调谐网络
功率分配器
电缆线
测试增
网络分
频率,MHz
射显物输出
图8插入衰减及中心频率测量图
声表面波滤波器测量使用特定的夹具,测量夹具必须满足下面条件:1)根据不同品种滤波器外形,夹具要便于滤波器的插拔。2)滤波器及调谐网络可由一根直通线代替。3)夹具的信号输入端和输出端必须屏蔽。d)测量方法
1)按图8测量电路图进行连接
2)将网络分析仪置于传输测量位置。3)根据被测滤波器的标称频率,设置网络分析仪的中心频率和频率跨度或起始频率及终止频646
YD/T 827--1996
4)将测量夹具置于直通位置,进行odB校准。5)将测量夹具置于测量方式,把被测滤波器插入夹具,此时网络分析仪屏幕上出现幅频特性曲线(图7)。
6)由图中可直接读出插入损耗值,3dB点对应的频率了f及阻带抑制值,由下列公式计算滤波器的中心频率f,3dB带宽(BW)及Q值:f.
BW=f2-fi
5.1.3.2延时测量
a)测量原理
根据滤波器和调节网络接入前和接人后之间的相对相位差可获得滤波器的延时特性。b)测试方框图
测试方框图如图9所示。
信号源
[功率分配器
c)测量夹具
延时测量夹具与5.1.3.1c)相同。d)测量方法
被测腰件
直通线
图9延时测量图
双踪示被器
通道2
通道1
(1)
(3)
1)将信号源输出信号频率调在滤波器标称频率点上,输出功率设置为10~20dBm,调整示波器,便于观察双通道信号。
2)将直通线置于夹具上,观察示波器,读出并记录两通道相邻峰值之间的时间差t3)用滤波器代替直通线置于夹具上,观察示波器,读出并记录两通道相邻峰值之间的时间差t2。
4)用下面公式计算滤波器延时r。t?-
5.1.4反射特性测量
a)测量原理
声表面波滤波器主要由输入、输出叉指换能器组成。叉指换能器可视为一个由总电极电容与表示声波激励的辐射导抗相并联或串联的等效四端网络。因此,滤波器的阻抗可用网络分析仪及反射电桥通过测量它的终端开路、短路阻抗,并通过计算这两种阻抗的几何平均值,即得出滤波器的阻抗。b)测试方框图
测试方框图如图10所示。
YD/T 827—-1996
反射电桥
测试端
被测器性
参考道
功率分配器
图10反射特性测量图
在测量中,反射电桥和滤波器之间的距离尽可能短,以便确保测量精度。1
2电缆的标称阻抗严格等于测量系统的阻抗。c)测量夹具与5.1.3.1c)相同。d)测量方法
1)按图10测量电路图进行连接;2)将网络分析仪置于反射测量位置;网结分析仪
射频输出
3)根据被测滤波器的标称频率,设置网络分析仪的中心频率和频率跨度(起始频率和终止频率);
4)用标推短路线、标准开路线、标准负载对网络分析仪进行校准:5)将滤波器终端开路,测得电阻R1电感L和电容Ci1;6)将滤波器终端短路,测得电阻R2、电感L.和电容C27)由下列公式计算滤波器阻抗:2开
式中,=-2^f。。
8)由下列公式计算滤波器的反射系数及回波损耗RL:z-z。
RL=20log
式中,Z。为标准负载阻抗。
5.2例行试验
5.2.1振动试验
a)条件
频率:10~60Hz,单振幅0.75mm。b)方法
(5)
(6)
(8)
(9)
YD/T827-1996
将样品固定在振动台上,并应在X、Y、Z三个垂直方向的每一个方向上承受振动,每个方向持续时间为3min。
c)试验后试样应满足下面要求:1)不得有机械损伤,如外壳变形,管脚折断等现象2)电气性能满足表2中a点要求。5.2.2冲击试验
a)条件
冲击严酷度和波形从表3中选择。表3冲击试验严酷度
加速度,m/s2
b)方法
半正弦波
半正弦波
半正弦波
半正弦波
脉冲持续时间
将样品固定在冲击台上,并在X,Y、乙三个垂直方向的每一个方向上承受冲击,每个方向冲击3次。c)试验后试样应满足下面要求
1)不得有机械损伤,如外壳变形,管脚折断等现象。2)电气性能满足表2中b点要求。5.2.3温度特性试验
5.2.3.1高温试验
a)条件
温度:+80℃;
温度变化速率:不大于1℃/min(不超过5min时间平均值);湿度:绝对湿度小于20g/m2水蒸气(相当于50%相对湿度)。b)设备为高低温恒温箱,其精度为士2℃。c)方法
在室温下测量出试样的插入损耗、中心频率值,并符合表1要求。然后将试样置于试验箱内并以规定的速率升温,每升高10℃观察记录-次插入损耗和中心频率,直至十80℃。然后恒温2h,记录其数据。以规定的速率恢复至室温1h后,记录其数据。d)试验后样品应满足下面要求
1)不得有机械损伤,如外壳变形,管脚折断等现象。2)电气性能满足表2中c点要求。5.2.3.2低温试验
a)条件:
温度:—25℃
温度变化速率:不大于1℃/min(不超过5min时间平均值);湿度:绝对湿度小于20g/m2水蒸气。b)设备同5.2.3.1。
c)方法
在室温下测量出试样的插入损耗、中心频率值,并符合表1要求。然后将试样置于试验箱内,以规定649
YD/T 827—1996
的速率降温,每降低5℃记录-次插入损耗和中心频率,直至一25℃,然后恒温2h,记录其数据。以规定的速率恢复至室温1h后,记录其数据。d)试验后样品应满足下面要求
1)不得有机械损伤,如外壳变形,管脚折断等现象。2)电气性能满足表2中c点要求。5.2.3.3高低温循环试验
a)条件
温度:—25℃~+70℃;
温度变化速率:1℃/min士0.2℃/min。(不超过5min时间平均值);湿度:绝对湿度小于20g/m3水蒸气;循环次数:2次。
b)设备同5.2.3.1。
c)方法
将试样在室温下测量其插入损耗及中心频率值,然后将试样置于精度为土3℃的高低温恒温箱内,按规定的速度降温至T(一25℃),恒温1h,然后按规定速度升温至Tz(+70℃),恒温1h,又以规定的速度降温至室温,测量其插入损耗及中心频率值,并记录其数据,至此构成一个循环试验。以同样程序继续进行第二个循环试验。高低温循环试验时间如图11所示。两次循环试验后,将试样置于标准大气条件下恢复2h,测试其插入损耗及中心频率值。T
一个循环
第二个循环
A一第-个循环开始;B一第一个循环结束,第二个循环开始图11温度循环试验时间
d)试验后样品应满足下面要求:1)不得有机械损伤、如外壳变形,管脚折断等现象。2)电气性能满足表2中c点要求。5.2.4密封试验
5.2.4.1试验方法1真空试验法
a)条件
本试验的试验箱应具有抽真空能力,箱内设有存放液体的液槽,槽内盛有足够液体,液面高出样品上端10mm以上。液体应保持在15℃~35℃温度。在真空破坏前液槽应具有排液或能从液体中取出试验样品的能力。
b)方法
小提示:此标准内容仅展示完整标准里的部分截取内容,若需要完整标准请到上方自行免费下载完整标准文档。