首页 > 农业行业标准(NY) > NY/T 824-2004 畜禽产品大肠菌群快速测定技术规范
NY/T 824-2004

基本信息

标准号: NY/T 824-2004

中文名称:畜禽产品大肠菌群快速测定技术规范

标准类别:农业行业标准(NY)

标准状态:现行

发布日期:2004-08-25

实施日期:2004-09-01

出版语种:简体中文

下载格式:.rar.pdf

下载大小:92684

相关标签: 畜禽 产品 大肠菌群 快速 测定 技术规范

标准分类号

标准ICS号:食品技术>>67.050食品试验和分析的一般方法

中标分类号:食品>>食品综合>>X04基础标准与通用方法

关联标准

出版信息

出版社:中国农业出版社

页数:5页

标准价格:8.0 元

出版日期:2004-09-01

相关单位信息

起草人:蒋作明、刘素英、李洪等

起草单位:西南农业大学、农业部畜禽产品监督检验测试中心(北京)等

归口单位:中华人民共和国农业部

提出单位:中华人民共和国农业部

发布部门:中华人民共和国农业部

标准简介

本标准规定了肉与肉制品大肠菌群测定的基本要求和测定方法的程序、操作步骤及结果判定。本标准适用于畜禽肉及其熟制加工产品中大肠菌群的快速检测。 NY/T 824-2004 畜禽产品大肠菌群快速测定技术规范 NY/T824-2004 标准下载解压密码:www.bzxz.net

标准图片预览

NY/T 824-2004 畜禽产品大肠菌群快速测定技术规范
NY/T 824-2004 畜禽产品大肠菌群快速测定技术规范
NY/T 824-2004 畜禽产品大肠菌群快速测定技术规范
NY/T 824-2004 畜禽产品大肠菌群快速测定技术规范
NY/T 824-2004 畜禽产品大肠菌群快速测定技术规范

标准内容

ICS67.050
中华人民共和国农业行业标准
NY/T 824—2004
畜禽产品大肠菌群快速测定技术规范Rapid detection of coliform bacteria in Livestocks and poultry products2004-08-25发布
2004-09-01实施
中华人民共和国农业部发布此内容来自标准下载网
本标准山中华人民共国农业部提出!NY/T8242004
本标准主要起草单位:西南农业大学、农业部备禽产品监督检验测试中心(北京)、重庆市铁路卫生防疫站、南京爱实业有限公司
本你准起草人:将作明、刘系英、贺稚作、本洪、张芳、再光和,李卫东、李洪车杜木英、徐晶1范围
畜禽产品大肠菌群快速测定技术规范NY/T824—2004
本标准规定了肉与肉制品大肠荫群测定的基本要求和测定方法的程序、操作步骤及结果判定本标准适用合禽肉及其熟制加产晶品中大肠菌群的快速检测2规范性引用文件
下列义件中的条款通过本标准的别用而成为本标准的条款,凡是注日期的引用文件,其随后所有的修改单(不包括勘误的内容)或修订版均不适用于本标准,然而,鼓励根据本标准达成协议的各方研究是否可使用这些义件的最新版本凡是不注日期的用文件,其最新版本适用于本标准G4789.1食品卫生微生物学检验总则Gl34789.3食晶卫生微生物学检验大肠菌群的测定GB4798.17食品卫生微生物学检验肉萄肉制晶
3设备材料
3.1培养箱
3.3电热机温水浴锅
3.4高川火菌锅
3.5平l,直径为90mm
3.6吸管
3.7角烧瓶
3.8酒精灯
3.9试管架
3.10均质器或乳钵
3.11冰箱
3.12检测纸片:小纸片(5cm×5cm).大纸片(10cm×10cm)纸片外观整清,为淡绿色,无斑点,无损坏,密封」专用塑料袋中。在20以下,相对湿度约80%条件下避光通风保存,保存期不超过「年4检测步骤
4.1采样:按(B4789.1规定执行4.2样品处理:按(4789.17规定执行4.3样品稀释:按(G4789.3规定执行4.4根据样晶卫生标准要求或对检样污染情况估计,选择3个稀释度.再个稀释度接种3张纸片4.5纸片用镊子火人培养或自带塑料袋中.将各稀释度样品分别量取1mL(大纸片接种10mL)垂直滴人纸片中心.使均匀分布于纸片1水平放置于(36二1)温箱内,培养12h-15h1
VY/T8242004
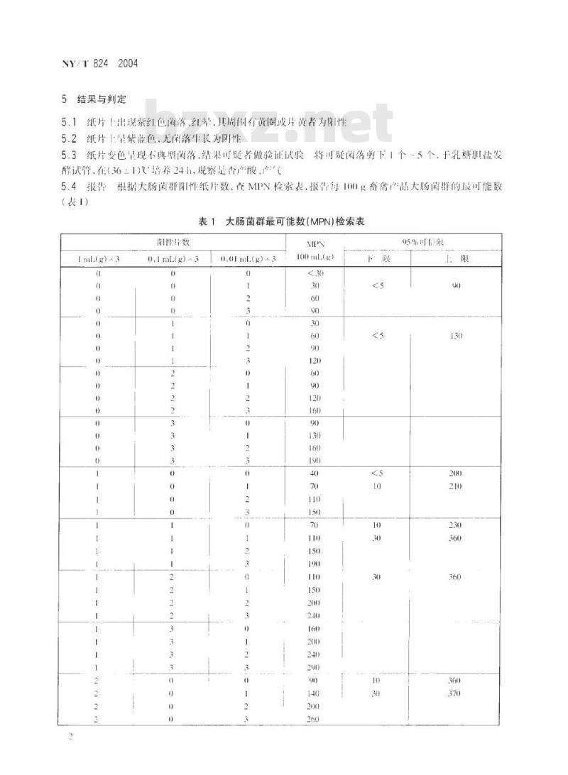
5结果与判定
5.1纸片出现紫红色菌落、红,其周调有黄圈或片黄者为陶性5.2纸片星紫监色,无菌落生长为例性5.3纸片变色量现不典型菌落,结果可疑者做验证试验将叫疑菌落剪下1个5个,于乳耕胆盐发试管.在(361)培养24h,观察是否产酸、产5.4报告根据大肠菌群阳性纸片数,查MPV检索表,报告每100g备离产品大肠闲群的最可能数(表1)
表1大肠菌群最可能数(MPN)检索表将性开数
Inil(g)43
0.1ml(g)a3
0.01mt(g)s3
100ml(g)
95%可作限
Tuttgs
限性开数
表1(续)
100ml(g)
NY/T 824 2004
95客可信限
注t:本表采用3个稀释度[1ml(g).0.1mt(g).0.01mL(g)1,每稀释度3片注2:表内所列检样量如改用10mL(g).1mL(g)和0.1mL(g)时,表内数字相应降低10倍:如改用0.1mL(g)0.0mL(g)和0.001mL(g)时.则表内数字相应增加10倍,其余类推
小提示:此标准内容仅展示完整标准里的部分截取内容,若需要完整标准请到上方自行免费下载完整标准文档。