首页 > 冶金行业标准(YB) > YB/T 156-1999 中强度预应力混凝土用钢丝
YB/T 156-1999

基本信息

标准号: YB/T 156-1999

中文名称:中强度预应力混凝土用钢丝

标准类别:冶金行业标准(YB)

标准状态:现行

发布日期:1999-08-19

实施日期:2000-01-01

出版语种:简体中文

下载格式:.rar.pdf

下载大小:152881

相关标签: 强度 预应力 混凝土 钢丝

标准分类号

标准ICS号:冶金>>钢铁产品>>77.140.65钢丝、钢丝绳和环节链

中标分类号:冶金>>钢铁产品>>H49钢丝、钢丝绳

关联标准

采标情况:JIS G3538-1988 NEQ

出版信息

出版社:中国标准出版社

书号:155066.2-12821

页数:7页

标准价格:10.0 元

出版日期:2004-04-19

相关单位信息

起草人:范玫光、孙本荣、谢铁桥、王振勇

起草单位:钢铁研究总院、天津银龙预应力钢丝有限公司

归口单位:全国钢标准化技术委员会

提出单位:全国钢标准化技术委员会

发布部门:国家冶金工业局

标准简介

本标准规定了中强度预应力混凝土用钢丝的分类、尺寸、外形、重量及允许偏差、技术要求、试验方法、检验规则和包装、标志及质量证明书等。本标准适用于预应力混凝土构件用强度级别为800~1370MPa的冷加工或冷加工后热处理钢丝。 YB/T 156-1999 中强度预应力混凝土用钢丝 YB/T156-1999 标准下载解压密码:www.bzxz.net

标准图片预览

YB/T 156-1999 中强度预应力混凝土用钢丝
YB/T 156-1999 中强度预应力混凝土用钢丝
YB/T 156-1999 中强度预应力混凝土用钢丝
YB/T 156-1999 中强度预应力混凝土用钢丝
YB/T 156-1999 中强度预应力混凝土用钢丝

标准内容

中华人民共和国黑色治金行业标准YB/T 156-—1999
中强度预应力混凝土用钢丝
Steel wires for middle strength prestressed concrete1999-08-19发布
国家冶金工业局发布
2000-01~01实施下载标准就来标准下载网
Y联/156—1999
本标准非等效采用日本JTSG3538—1988预应力混凝土用中碳钢丝》标准。本标推在尺寸允许偏差、相应直径,尿强比等方面等同于JISG3538标准在尺寸规格,伸长率、松弛率等方面按建筑行业的需求做了屑部调整,并增加了反复弯曲试验内容。本标雅的附录 A和附录B都是提示的附录。本标准全国钢标准化技术委员会提出并归口。本标准起草单位:钢铁研究总院、天津银龙预应钢丝有限公司。本标淮主要起草人:范攻光、孙本荣、谢铁桥、工振勇。1范围
中华人民共和国黑色治金行业标准中强度预应力混凝土用钢丝
Steel wires for middle strength prestressed concreteYB/T156—1999
本标准规定了中强度预应力混凝土用钢丝的分类、尺寸,外形、重量及允许偏差、技术要求、试验方法、检验规则和包装、标志及质量证明书等。本标准适用于预应力混凝土构件用强度级别为800~1370MPa的冷加工或冷加工后热处理钢丝。2引用标准
下列标推所包含的条文,通过在本标准中引用而构戒为本标准的条文。本标准出版时,所示版本均为有效。所有标准都会被修订,使用本标准的各方应探讨使用下列标准最新版本的可能性。GB/T228-1987金属拉伸试验方法GB/T238--1984金属线材反复弯曲试验方法GB/T2103一1988钢丝验收、包装、标志及质量证明书的一般规定GB/T4354—1994优质碳素钢热轧盘条GB/T10120—1996金属应力松弛试验方法3分类、代号
3.1分类
3.1.1按表面形状分为光面钢丝和变形钢丝两类。3、1.2按规定非比例伸长应力 p0.2与抗拉强度的对应值分为620/8HO、780/970、980/1 270、1080/1370四类。
3.2代号
中强度预应力混凝土用变形钢丝代号为 DW,光面钢丝代号为 PW。其中 W 为 Wire,D 为Deformed、P为Plain 的英文宇头。4尺寸、外形、重量及允许偏差
4.1公称直径及其允许偏差
4.1.1光面钢丝的尺寸、重量和充许偏差应符合表1的规定。4.1.2变形丝的外形、尺寸及允偏差可参照附录A的规定。4.1.3根据需方要求,也可提供其他公称直径的钢丝。4.2外形
4. 2.1光面钢丝的外形应具有平滑的表面,变形钢丝的表面上应有连续的螺旋肋或有 一定间隔的刻痕。
国家冶金工业局1999-08-19批准2000-01-01实施
钢丝公称直径,mm
YB/T 156—1999
表1光面钢丝的尺寸、重量及允许偏差直径危许偏差,mru
计算钢丝理论重量时,锻的密度为 7.8/cm2公称直径是指与公称裁面面积相对应的直径4.2.2钢丝的不圆度不应超出直径公差之半。4.3盘重、盘径
4.3.1盘重
公称横机面,mm2
每盘钢丝·根钢丝组成,其盘重般不宜小于80 kg4.3.2盘径
每米理论重量,kg/m
钢丝的盘径不小于 550 mm。对于经热处理的钢丝、直径不大于 6 rmml 钢丝的盘径不小手1 700 mtl,直径大于 6 n 钢丝的盘径不小于 2 000 m4.4标记示例
a)直径为 5.00 rmm,抗拉强度为 970 MPa,光面钢丝,其标记为:PW 970-5-YB/T 156—1999
b)直径为8.00mm,抗拉强度为800MPa,变形钢丝,其标记为:DW800-8-YB/T156—1999
5技术要求
5.1原料及化学成分
制造钢丝用钢由供方根据钢丝直径和力学性能选择,其牌号及化学成分应符合GB/T 1354的规定.也可采用其他相应牌号的钢制造,但硫、磷含量不应超过GB/T4354的规定。5.2制造方法
5.2.1钢丝经冷加工或冷工后热处理制成。5. 2. 2成品钢丝不应有在有任何形式的接头5.3力学性能
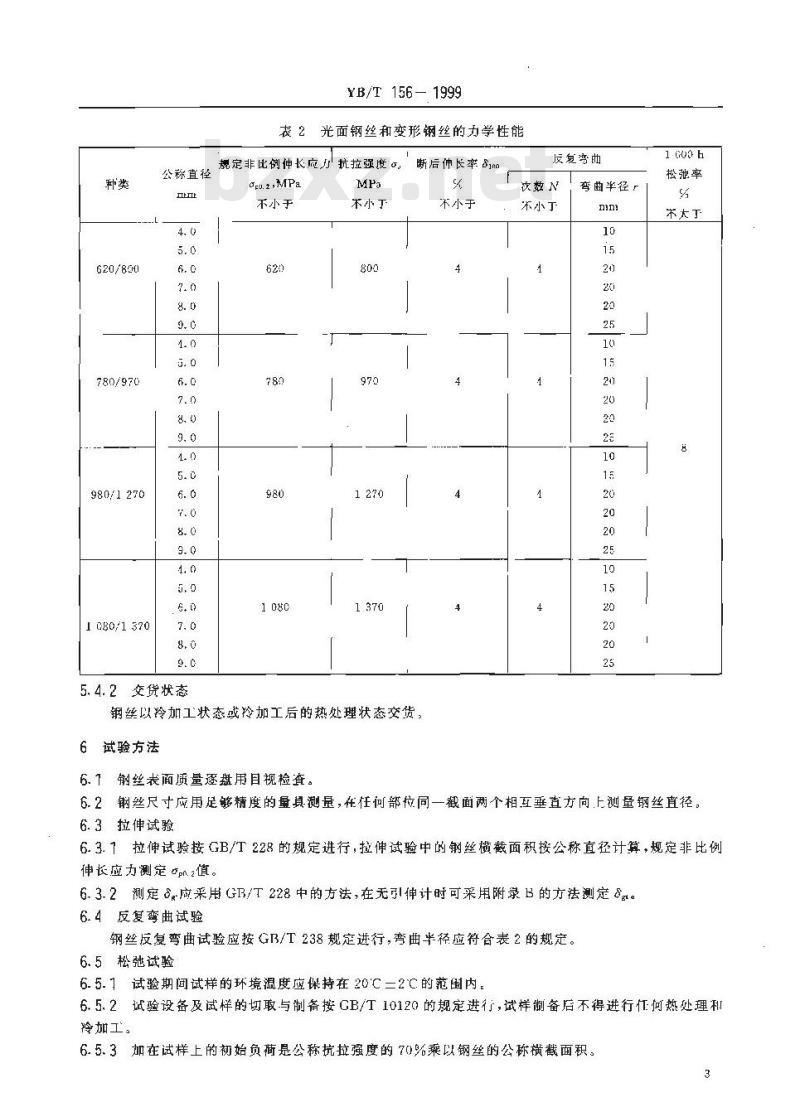
5.3.1光面钢丝和变形钢丝的力学性能应符合表2规定,5.3.2根据需方要求,可用钢丝在最大力下的总伸长率9代替31%,其值应不小于2.5%。5. 3. 3如用户需要,也可提供其他力学性能的钢丝。5.4表面质量
5.4.1钢丝的表面不得有裂纹、折登、结疤等影响使用的有害缺陷,表面不得附着油污,似允许有浮锈。2
620/890
780/970
980/1270
1C80/1370
公称直径
5.4.2交货状态
YB/T 156— 1999
表2光面钢丝和变形钢丝的力学性能规定非比例伸长应力抗拉强度。。eu2,MPa
不小于
不小丁
断后伸长率81
反复曲
次数N
不小于
钢丝以冷加工状态或冷加工后的热处理状态交货,6试验方法
6.钢丝表面质量逐盘用目视检查。不小丁
弯曲半径
1toa h
松弛率
不太丁
6. 2钢丝尺寸应用足够精度的量具测量,在任何部位同一截面两个相互垂直方向,上测量钢丝直径。6.3拉伸试验
6.3.1拉伸试验按GB/T 228的规定进行,拉伸试验中的钢丝横截面积按公称直径计算,规定非比例伸长应力测定m2值。
6.3. 2测定 2应采用GB/T 228 中的方法,在无引伸计时可采用附录B的方法测定 8g6.4反复弯曲试验
钢丝反复弯曲试验应按GB/T 238 规定进行,弯曲半径应符合表2的规定。6.5松弛试验
6. 5.1试验期间试样的环境温度应保持在 20'C 2℃的范闺内6. 5. 2 试验设备及试样的切取与制备按GB/T 10120 的规定进行,试样制备后不得进行何热处理和冷加工。
6.5.3加在试样上的初始负荷是公称抗拉强度的70%乘以钢丝的公称横截面积。3
YB/T156
6.5.4张拉加荷速度,按200MPa/min十50MPa/min乘以公称面积均勾施加,当达到张拉负荷,保持2 min 后π始记录松弛值。
6.5.5试样标距长度不小于公称直径的60倍。6. 5. 6 供方在保证 1 000 h 松弛性能合格的基础上. ,可进行 10 h 松弛试验,初始应力相当于公称抗拉强度的70%时,松弛值不人于4%,检验规则
7.1组批规则
钢丝应成批验收,每批由同一牌号、同一规格,同一强度级别、同一生产工艺制度的钢丝组成。每批重量不大于60t。
7.2检验规则
钢丝的检验应按GB/T 21U3 的规定执行。 在每盘钢丝的两端取样进行抗拉强度、反复弯曲和伸长率的检验。规定非比例伸长应力α∞ 和松弛试验每季度抽验一次,每次不少于3根。每个交贷批至少提供一个 Gp. 2值。
8标志、包装、运输、储存和质量证期书8.1包装
钢丝的包装应符合 GB/T 2103 中的有关规定。一般按 I 类包装,有特殊要求时,应在合同中注明。8.2标志
每盘钢丝应至少挂有个金属标牌,其上应注明:a)供方名称和商标;
b)产品名称及标记:
c)净重及出厂编号。
8.3质量证明书
每批钢丝应附有质量证明书,其中注明:a)供方名称和商标;
b)需方名称;
c)合同号;
d)标推编号;
e)钢丝标记:
f)重量及件数;
g)试验结果:
h)供方技术监替部门印记:
i)检验出厂日期;
8. 4运输和储存
纳丝的运输和储存应符合 GB/T 2103 的规定。4
A1三面刻痕钢丝
YB/T 156 -1999
附景A
(提示的附录)
变形钢丝的外形、尺寸及充许偏差三面刻痕钢丝的外形、尺于和允许偏差应符合图 A1 和表 AI 的规定,Ic
0. 12±0. 05
0, 15±0. 05
1钢丝的横截面面积和单重与光面粥丝相同。2b/值不小于0.5
螺旋肋钢丝
三面刻痕钢丝外形图
刻痕尺寸
不小子
螺旋钢丝的外形、尺寸和允许偏差应符合图 A2 和表A2 的规定。螺旋肋钢丝外形图
星·杂
基圆直径D
3. 85± 0. 05
4. 80±0. 05
外轮离直径 D
4.25±0.05
5.40±0. 10
螺旋肋公称尺寸
单肋尺寸
宽度a
1.00~1.50
1.20~1.80
节距L
不小」
螺旋肋导程
商度:
0.20±0.05
0. 25 ±0. 05
基圆直径 L)
5.80±0.05
6. 70 0. 05
7.70:: C. 05
8, 60±C.05
注:螺旋助断面形状为梯形
B1试样
B1.1长度
YB/T 156—1999
丧A2(完)
螺旋助公称尺卡
外轮直径 D
6. 50±0. 10
7.50±0.10
8. 60±0. 10
5. 60±0.10
单助尺小
1. 30~-2.门0
1.50--2.20
1. 50--2. 40
2. 00 ~ 2. 50
附录B
(提示的附录)
高度店
0. 35 0. 05
0.40+0.05
0. 4:+ 0. 05
0. 45±0. 05
钢丝在最大力下总伸长率的定方法试样来具之间的最小自由长度应大于 300 mm。B1.2原始标距的标记和测量
螺旋肪学程
38·45
35~·56
72~-90
在试样自由长度范围内,均勾划分为10mm或5mm的等间距标记,标记的划分和测量应符合GB/T 228 的有关要求。
B2拉伸试验
按B228规定进行按伸试验,直至试样断裂。B3断裂后的测量
选择 Y和V两个标记,这两个标记之间的距离在拉伸试验之前至少应为 100 mm。两个标记都应当位于夹真离断裂点最远的一侧。两个标记离开夹具的距离都应不小于 20 mm 两个标记与断裂点之间的距离应不小于 25 mm,参看图 B1 。大持区
滁坪区
颈缔区
断裂后的测量
在最大力作用下试样总伸长率,可用下式计算:a, = [(YV -Y,V.)/Y,V。+ ob/EI X 100我中:
图B1所示断裂后的距离.mm
试验前同样标记间的距离,mm;
抗拉强度,MPa;
E--:弹性模最,其值可取为2X10°MPa6
夹持区
中华人民共和国黑色冶金
行业标雅
中强度预应力混凝土用钢丝
YB/T 156-1999
中国标准出版社出版
北京复兴门外三里河北街 16 号邮政编码:100045
电话:68522112
中国标准出版社案皇岛印刷厂刷新华书店北京发行所发行各地新华书店经售版权专有不得翻印
开本880×12301/16印张3/4字数13千字2000 年 2 月第一版 2000 年 2 月第二次印刷印数 101—1500
书号155066,2-12821
定价8.0元
标目398—36
小提示:此标准内容仅展示完整标准里的部分截取内容,若需要完整标准请到上方自行免费下载完整标准文档。