首页 > 农业行业标准(NY) > NY/T 1373-2007 食用菌中亚硫酸盐的测定充氮蒸馏-分光光度计法
NY/T 1373-2007

基本信息

标准号: NY/T 1373-2007

中文名称:食用菌中亚硫酸盐的测定充氮蒸馏-分光光度计法

标准类别:农业行业标准(NY)

标准状态:现行

发布日期:2007-06-14

实施日期:2007-09-01

出版语种:简体中文

下载格式:.rar.pdf

下载大小:240609

相关标签: 食用菌 测定 蒸馏 光度计

标准分类号

标准ICS号:食品技术>>67.080水果、蔬菜及其制品

中标分类号:食品>>食品综合>>X04基础标准与通用方法

关联标准

出版信息

页数:7

标准价格:10.0 元

相关单位信息

标准简介

NY/T 1373-2007 食用菌中亚硫酸盐的测定充氮蒸馏-分光光度计法 NY/T1373-2007 标准下载解压密码:www.bzxz.net

标准图片预览

NY/T 1373-2007 食用菌中亚硫酸盐的测定充氮蒸馏-分光光度计法
NY/T 1373-2007 食用菌中亚硫酸盐的测定充氮蒸馏-分光光度计法
NY/T 1373-2007 食用菌中亚硫酸盐的测定充氮蒸馏-分光光度计法
NY/T 1373-2007 食用菌中亚硫酸盐的测定充氮蒸馏-分光光度计法
NY/T 1373-2007 食用菌中亚硫酸盐的测定充氮蒸馏-分光光度计法

标准内容

ICS67.080
中华人民共和国农业行业标准
NY/T 13732007
食用菌中亚硫酸盐的测定
充氮蒸馏一分光光度计法
Determination of Sulfite in Edible Fungus-Distill under Nitrogen with the Method of Spectrophotometer2007-06-14发布
2007-09-01 实施
中华人民共和国农业部发布
本标准由中华人民共和国农业部提出并归口言
NY/T 1373--2007
本标推起草单位:中国农业科学院农业质最标准与检测技术研究所、渐江人地农作物产品质量安全检测心负责起草。
本标准的主要起草人:段彬伍、王敏、谢黎虹、尺伟,孙成效、徐盈、陈能、金连意。1
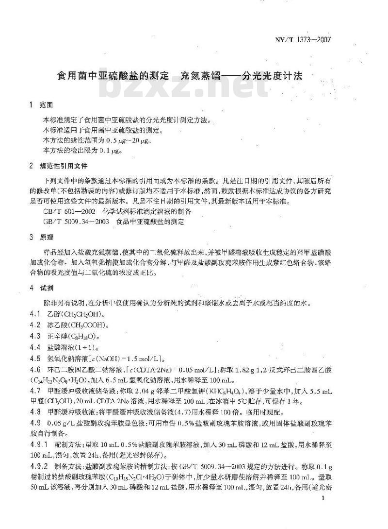
1范围
食用菌中亚硫酸盐的测定充氮蒸馏留本标准规定了食用菌中亚硫酸盐的分光光度计測定方法。术标准适用」食用菌中亚硫酸盐的测定。本方法的线性范扇为0.5g--20μg本方法的检出限为0.1g。
2规范性引用文件
NY/T 1373—2007
分光光度计法
下列文件中的条款通过本标准的引用而戒为本标谁的条款。凡是注口期的引用文件,其随盾所有的修改单(不包括勘误的内容)或修订版均不适用于本标准,然而,鼓励根据不标准达成协议的各方研究足否可使用这些文件的最新版本。凡是不注H期的引用文件,其最新版本适用干本标准。GB/T601—2002化学试剂标准滴定溶液的制备(GB/T5009.34~2003食品中亚酸盘盐的测定3原理
样品经加入盐酸充氮蒸馏,使其中的一氧化硫释放出米,并被升醛溶液吸收生成稳定的羟甲基磺酸加成化合物,加入氧氧化钠使加成化合物分解,与甲醛及盐酸副攻瑰苯胺作用生成紫红色络合物、该络台物的吸光度值与氧化硫的浓度正比。4试剂
除非另有说明,在分析仅使用确认为分析纯的试剂和燕馏馅水或去离子水或柑当纯度的水。4.1 乙醇(CHCH2OH)。
4.2冰乙酸(CHCOOH)。
4.3正辛停(CHi8O)。
4.4盐酸溶液(1+1)。
4.5氢氧化钠溶液_c(VI)-1.5mol/Ll4.6 环已二胺四乙酸二钠溶液,「c(CDIA-2Na)0,05 mol/L]:称载 1.R2 1,2-反式环已二胺四乙酸(C4HaNOgHO),加人6.5mL氢氧化钠溶液,用水稀释至100mL4.7甲醛缓冲吸收液储备液:称取2.04g邻苯二甲酸氢钾(KTICH404)溶于少量水中,加入5.5mL甲(CIIOII),20mLCDTA-2Na溶液,用水稀释至100rmL,在冰箱中5℃贮存,可保存1年。4.8甲醛缓冲吸收液:将甲醛缓冲吸收液储备液(4.7)用水稀释100倍。临用时现配。4.90.05各/L盐酸副致瑰苯胺显色:可用市告0.5%盐骏副玫瑰苯胺溶液,或用固体盐酸副攻瑰苯胺自行制备。
4.9.1配制方法:量取10mL0.5%盐酸副改瑰米胺溶液,加人30mL磷酸和12mL盐酸,用水稀释至100 mL,混勾,放置24h,备用(避光密封裸存)。4.9.2制备方法:盐酸副致块举胺的精制方法:按(H/T5009.34--2003规定的方法进行。称取0.1g精制过的热酸副玫瑰苯殿(CigHis->2Cl-4HO)于酬钵巾,少量水硼磨使溶解并稀释至100)mI,量取50ml该溶液,再分别加入30mL磷酸和12mL盐酸,用水稀释至100ml.,混匀,放置24h,备用(避光密1
NY/T 1373 · 2007
封保存),
4.10淀粉指示剂:称取g叫溶性淀粉,月水调成椒状,缓缓倾人100)mlL沸水中,随时搅半,煮沸,放冷备用。此溶液临用时现配。
4.11碘溶液c(1/2)-0.1mol/1.:称琅12.7g碘(I2),加人40g碘化钾(KI)和25ml.水,搅拌至完全游解,用水稀释至1000mL,贮存丁标色细口瓶中4.12硫代硫酸钠标准溶液[c(NazSO3)=0.1mol/T:配制按GB/T601—2002规定的方法。4.13乙—胺四Z酸二钠溶液1EDTA-2Na7-0.05X/:称 0.25g EIA 2N(CuH:4-zONa2H0),溶人500ml.新煮滤已冷却的水中,临用现配。4.14二氧化硫标准贮备液(100/L):可使用氧化硫标准溶液((GSI307-1273),或白行配制
4.14.1二氧化硫标准溶液的配制:称取0.2亚硫酸钠(NuSO),溶于200ml.FT)TA-2Na辫液中缓缓摇勺,使其溶解,放置2h-3b后标定,此溶被相尚300mg/L400mg/L二氧化硫。4.14.2二氧化硫标准游液的标定:准确吸取待标定的二氧化硫标准溶液3份,各20.0mL,分别置于250mL碘量瓶巾,加入50ml.新煮沸促已冷却的水,准确加入10.00rnL麒溶液(0.1mol/L),1miL冰乙酸,盖塞,摇勺,放胃了嗜处5min后迅速以硫代硫酸(0.1mol/L)标准溶液滴定率淡黄心,加1.0mL淀粉指示液,继续滴垒无色。另吸取20mLELIA·2Na溶激,按同方泌做试剂空白试验,平行样滴定所消耗硫代硫酸钠标准落液体积之差应不大于0.04mL,取其平均值。二氧化硫标准落液浓度按公式(1)进行计算,(V2 - Vi)XcX 32.03
式中:
二氧化硫标准溶液的质量浓度,单位为毫克每升(mg/L):氧化硫标准溶液消耗硫代硫酸钠标准溶液体积,单位为意升(mI.);V—试剂窄白消能硫代硫酸钠标准溶液体积,单位为离升(mL);硫代硫酸钠标准溶液的质最浓度,单位为摩尔每升(mol/L):32.03
:(1)
每毫升硫代硫较钠c(N2Sz)5H,O)-1.000nol/L标准溶液相当二氧化统的质量,单位为毫克(mg)。
根据标定的二氧化硫合最,立即用甲龄缓冲吸收液(4.8)稀释为100/ml.氧化硫标准贮备液在冰箱中5℃保存(可贮备6个月)4:15二氧化硫标准使用液(1m/L):临用前将二氧化硫标准购备液,用甲醛缓冲吸收液(4.8)准确稀释100倍:在冰箱中5℃保存(可购备1个月)。4.16丙酮—乙溶液(5-100)。
5仪器
5.1分光光度计
5.2充氮蒸馏装置,如图1所示,5.3流量汁(0.1L/min-1.0L/min)。5.4酒精灯
6分析步骤
6.1蒸馏装置安装:按函1接人充氮蒸馏装置。6.2试样制备
5双形瓶
4双层冷凝管
3玻璃毛细管
2烧瓶
1精竹
图1玻璃气体蒸馏装置示意图
缓冲瓶
NY/T1373—2007
6.2.1十样用4分法,分取50g100g样品,粉碎,过0.50mm筛,并立即装人样品瓶巾。6.2.2湿样:取样方法同6.2.1,用组织搬碎机将样品搞碎,立即装人样品瓶中,并尽快进行分析测试。
6.3蒸液的制备:量取20mL用醛缓汀吸收液(4.8)于50mL梨形吸收瓶中,并接人蒸馏装罩,调节氮气流量为0.5L/min--0.6L/min。称量0.2g--2g试样(精确至0.001g,视二氧化硫含量低)于100mL烧瓶中,加人2mL乙醇、1mL丙酮一乙醇溶液、2滴消正率醇及20rmL水,迅速加人10mL盐酸溶液,并文即将烧瓶装问蒸装置,用酒精灯加热25mim(控制酒精灯火箱商5cm大右,样品溶液在1.5ixin左右沸腾,以祥品液面边缘无明显焦糊为度)。取下吸收瓶,以少量水冲洗导管尖肌,并入吸收瓶中,将瓶内吸收被转人25m㎡l容量瓶,定容,待测。同时做空凹实验。6.4测定
6.4.1标准曲线的制作:取12个25Tml具试管,分AB两,分别对应编号。八组各管分别准确加人0,13,5,8.10mL二氧化硫标准使用液(相当于0.00,1.00,3.00,5.00,8.00,10.00μg二氧化硫),用甲醛缓冲吸收液调节总体积为10.00rmL。B组各管分别加人1.00mL.0.05%盐酸副攻魂苯胺溶液。A组各管分别加人0.50ml.1.5mol/L氛氧化钠溶液,混匀后,迅速到入相应编号的B管,立即混勾显色,根据不同室温按表1选择显色时间,表1温度与显色时间和显色后稳定时间对照表显色率溢,
显色时间,nin
稳定吋间,i:
用1crn比色血,以琴管调节零点,在波长577nm处测吸光度6.4.2蒸馏液的测定
据试样二氧化硫含量高低,吸取0.50nL~10.00ml.上述蒸馅液(不足时,补圳中懂缓冲吸收落液至10.00mlL.),于25mL其塞试管中,测定步骤同6.4.1,同时作空凹对照。3
NY/T 13732007
结果计算
试样小二氧化碗含量以质量分数双让,单位以毫克每下克(mB/kg)表示,按公式(2)进行算:定:
我中:bzxZ.net
(mtmg)xVsx1000
2XVX100)
由标准绒中查得的测定用试液中二氧化硫的质,单位为微(增);一由标准山线中查得的测定用空白溶液中二氧化硫的质量,单位为微克(鸣):m2-试样的质量,单位为克(g);Vs
试样蒸馏液定容体积,单位为毫升(mL):V:测定用获增液休积.单位为毫升(mI.)。(2)
计算结果一氧化硫含量≥10mg/kg时,保留三位有效数字,二氧化蔬含量<10mg/kg时,保留至小数点后-位。
8密度
当样品含量三10mg/kg时,在重复性条件下获得的两次独立测试结果的绝对差值不人于这两个测定值的算术平均值的10%,以人于这两个测定值的算术均值的10%情况不超过5%为前提:当样品含量<10n/kg时,在重复性条件下获得的两次独文测定结的绝对差值不大于这两个测定值的算术平均值的20%,以人寸这两个测定值的算术平均值的20%情况不超过5%为前提。
小提示:此标准内容仅展示完整标准里的部分截取内容,若需要完整标准请到上方自行免费下载完整标准文档。