首页 > 有色金属行业标准(YS) > YS/T 445.3-2001 银精矿化学分析方法 坤量和铋量的测定
YS/T 445.3-2001

基本信息

标准号: YS/T 445.3-2001

中文名称:银精矿化学分析方法 坤量和铋量的测定

标准类别:有色金属行业标准(YS)

标准状态:现行

发布日期:2001-05-21

实施日期:2001-09-01

出版语种:简体中文

下载格式:.rar.pdf

下载大小:1850293

相关标签: 精矿 化学分析 方法 测定

标准分类号

标准ICS号:冶金>>金属材料试验>>77.040.30金属材料化学分析

中标分类号:冶金>>金属化学分析方法>>H15贵金属及其合金分析方法

关联标准

出版信息

页数:平装16开 页数:8, 字数:13千字

标准价格:14.0 元

出版日期:2001-09-01

相关单位信息

起草单位:大冶有色金属公司、株洲冶炼厂

归口单位:中国有色金属工业标准计量质量研究所

提出单位:中国有色金属工业标准计量质量研究所

发布部门:中国有色金属工业协会

标准简介

本标准规定了银精矿中砷和铋含量的测量方法。本标准适用于银精矿中砷和铋含量的测定。测定范围:砷:0.010%~0.40%;铋:0.010%~0.50%。 YS/T 445.3-2001 银精矿化学分析方法 坤量和铋量的测定 YS/T445.3-2001 标准下载解压密码:www.bzxz.net

标准图片预览

YS/T 445.3-2001 银精矿化学分析方法 坤量和铋量的测定
YS/T 445.3-2001 银精矿化学分析方法 坤量和铋量的测定
YS/T 445.3-2001 银精矿化学分析方法 坤量和铋量的测定
YS/T 445.3-2001 银精矿化学分析方法 坤量和铋量的测定
YS/T 445.3-2001 银精矿化学分析方法 坤量和铋量的测定

标准内容

中华人民共和国有色金属行业标准银精矿化学分析方法
砷量和铋量的测定
Methods for chemical analysis of silver concentrates-Determination of arsenic and bismuth contents方法一
氧氢化物发生-原子荧光光谱法测定砷量和铋量1范围
本标准规定了银精矿中砷和铋含量的测定方法。YS/T445.3—2001
本标准适用于银精矿中砷和铋含量的测定。测定范围:砷:0.010%0.40%;铋:0.010%~0.50%。2方法提要
试料经硝酸、硫酸溶解,用抗坏血酸进行预还原,以硫脲掩蔽铜,在氢化物发生器中,砷和铋被硼氢化钾还原为氢化物,用氩气导人石英炉原子化器中,于原子荧光光谱仪上测量其荧光强度。按标准曲线法计算砷和铋量。
3试剂
3.1氯酸钾。
3.2硝酸(1.42g/mL)。
3.3盐酸(1.19g/mL)。
3.4王水:3单位体积盐酸和1单位体积硝酸混合,现用现配。3.5硫酸(1.84g/mL)。
3.6硫脲-抗坏血酸混合溶液:称取硫脲、抗坏血酸各5g,用水溶解,稀释至100mL,混匀,现用现配。3.7硼氢化钾(20g/L):称取2g硼氢化钾溶于100mL氢氧化钠溶液(2g/L)中,现用现配。3.8砷标准贮存溶液:称取0.1320g三氧化二砷(预先在100℃~105℃烘1h,置于干燥器中冷却至室温)于100mL烧杯中,加5mL氢氧化钠溶液(200g/L),低温加热使其溶解,加水50mL,2滴酚乙醇溶液(1g/L),用硫酸(1十1)中和至红色刚消失,再过量2mL,移入1000mL容量瓶中,用水稀释至刻度。此溶液1mL含100uμg碑。3.9砷标准溶液:移取20.00mL砷标准贮存溶液于500mL容量瓶中,用水稀释至刻度,混匀。此溶液1mL含4ug碑。
3.10铋标准贮存溶液:称取0.1000g铋(≥99.99%)于250mL烧杯中,加人50mL硝酸(1+1),盖上表血,加热至完全溶解,微沸驱除氮的氧化物,冷却,移入1000mL容量瓶中,用水稀释至刻度,混匀。此溶液1mL含100uμg铋。
3.11铋标准溶液:移取20.00mL铋标准贮存溶液于500mL容量瓶中,加入100mL盐酸,用水稀释至刻度,混匀。此溶液1mL含4ug铋。中国有色金属工业协会2001-05-21批准10
2001-09-01实施
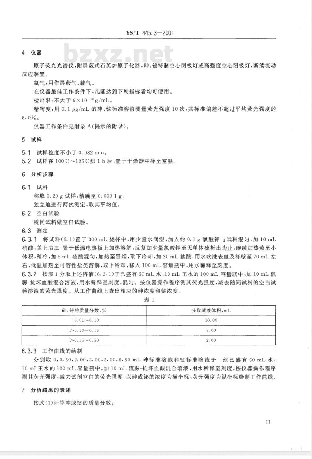
4仪器
YS/T445.3—2001
原子荧光光谱仪,附屏蔽式石英炉原子化器,砷、铋特制空心阴极灯或高强度空心阴极灯,断续流动反应装置。
氟气:用作屏蔽气、载气。
在仪器最佳工作条件下,凡能达到下列指标者均可使用。检出限:不大于9×10-1°g/mL。精密度:用0.1uμg/mL的砷、铋标准溶液测量荧光强度10次,其标准偏差不超过平均荧光强度的5.0%。
仪器工作条件见附录A(提示的附录)。5试样
5.1试样粒度不小于0.082mm。
5.2试样在100℃~105℃烘1h后,置于干燥器中冷至室温。6分析步骤
6.1试料
称取0.20g试样,精确至0.0001g。独立地进行两次测定,取其平均值。6.2空白试验
随同试料做空白试验。
6.3测定
6.3.1将试料(6.1)置于300mL烧杯中,用少量水润湿,加人约0.1g氯酸钾与试料混匀,加10mL硝酸,盖上表,置于低温电热板上加热溶解,反复加少量氯酸钾至无单体硫析出为止,继续加热蒸至小体积,稍冷,加5mL硫酸混匀,加热至冒烟,取下冷却,加30mL盐酸,用水吹洗表Ⅲ及杯壁至70mL左右.低温加热至可溶性盐类溶解,取下冷却,移人100mL容量瓶中,用水稀释至刻度6.3.2按表1分取上述溶液(6.3.1)于已盛有60mL水、10mL王水的100mL容量瓶中,加10mL硫脲-抗坏血酸混合溶液,用水稀释至刻度,混匀。按仪器操作程序测其荧光强度,减去随同试料的空白试验溶液的荧光强度。从工作曲线上查出相应的砷浓度和铋浓度。表1
砷、铋的质量分数,%
0.01~0.10
>0.10~0.15
>0.15~0.50
6.3.3工作曲线的绘制
分取试液体积,mL
分别取0,0.50,2.00,3.00,5.00,6.50mL砷标准溶液和标准溶液于一组已盛有60mL水、10mL王水的100mL容量瓶中,加10mL硫脲-抗坏血酸混合溶液,用水稀释至刻度,按仪器操作程序测其荧光强度,减去试剂空白的荧光强度。以砷或铋的浓度为横坐标,荧光强度为纵坐标绘制工作曲线。7分析结果的表述
按式(1)计算砷或铋的质量分数:11
YS/T445.3--2001
cV。·VX10-6
w(As或Bi)=
式中:w(As或Bi)--砷或铋的质量分数,%;X100
从工作曲线上查得的砷或铋的浓度,ug/mL:V。试液总体积,mL;
V,-分取试液的体积,mL
V2分取试液稀释后的体积,mL;
试料的质量,g。
所得结果表示至二位小数,若质量分数小于0.10%时,表示至三位小数。8允许差
实验室之间分析结果的差值不大于表2所列允许差。表2
砷、铋质量分数
0.010~0.030
>0.030~0.060
>0.060~0.10
>0.10~0.20
>0.20~0.50
方法二
溴酸钾滴定法测定砷量
9.范围
本标准规定了银精矿中含量的测定方法。允许差
本标准适用于银精矿中砷含量的测定。测定范围:>0.40%~2.00%。10方法提要
(1)
试料经酸分解,在盐酸介质中,以溴化钾为催化剂,用硫酸联胺将五价砷还原为三价砷,用蒸馏法将三氯化砷与其中元素分离。三氯化砷经冷凝并用水吸收后,以甲基橙作指示剂,用溴酸钾标准滴定溶液滴定至溶液红色消失为终点。
11试剂
11.1溴化钾。
11.2硫酸联胺。
11.3氯酸钾。
11.4盐酸(1.19g/mL)。
11.5硝酸(1.42g/mL)。
11.6硫酸(1.84g/mL)。
11.7甲基橙指示剂(1g/L)。
11.8砷标准溶液:称取0.2641g三氧化二砷(预先在100℃~105℃烘1h,置于干燥器中冷却至室温),于250mL烧杯中,加10mL氢氧化钠溶液(200g/L),低温加热使其溶解,加水50mL,2滴酚乙醇溶液(1g/L),用盐酸(1十1)中和至红色刚消失并过量2滴,移人1000mL容量瓶中,用水稀释至刻度,混。此溶液1mL含0.2μg砷。12
YS/T445.3—2001
11.9溴酸钾标准滴定溶液[c(1/6KBrO,)=0.005mol/L]11.9.1配制:称取0.74g溴酸钾,3.70g溴化钾于250mL烧杯中,加人少量水,加热溶解,稍冷,移人试剂瓶中,用水稀释至5L,混匀。11.9.2标定:移取三份20.00mL砷标准溶液,分别置于250mL烧杯中,用水稀释至100mL,加入20mL盐酸,加热至40℃60℃,加人2滴甲基橙指示剂,用溴酸钾标准滴定溶液滴定至红色消失为终点。
随同标定做空白试验。
按式(2)计算溴酸钾标准滴定溶液实际浓度:ci·V2
(V,=V。)X0.03746
式中:c
溴酸钾标准滴定溶液实际浓度,mol/L:砷标准溶液的质量浓度g/mL;免费标准下载网bzxz
标定时,空白试验消耗溴酸钾标准滴定溶液的体积,mL;标定时滴定砷标准溶液消耗溴酸钾标准滴定溶液的体积,mL;V
加入砷标准溶液的体积,mL;
.(2)
与1.00mL溴酸钾标准滴定溶液[c(1/6KBrO:)=1.00mol/L相当的砷的摩尔质量,g/mol。
平行测定三份,其极差值不大于1×10-5mo1/L时,取平均值。否则重新标定。12装置
蒸馏装置示意图见图1。
1一电炉(带调压);2—蒸馏器(300mL);3一水银温度计;4—玻璃导管;5--冷凝管(球形);6一吸收杯(500mL)图1
13试样
13.1试样粒度不大于0.082mm。
13.2试样应在100℃105℃烘1h后置于干燥器中冷至室温。13
14分析步骤
14.1试料
称取0.30g试样,精确至0.0001g。独立进行两次测定,取其平均值。14.2空白试验
随同试料做空白试验
14.3测定
YS/T 445.3-2001
14.3.1将试料(14.1)置于250mL烧杯中,用少量水润湿,加入约0.1g氯酸钾与试料混匀,加15mL硝酸,盖上表血,置于电热板上,低温加热溶解,反复加人少量氯酸钾至无单体硫析出,继续蒸至小体积,取下稍冷,加人5mL硫酸,混匀,加热至冒浓烟,取下冷却,用水吹洗表皿及杯壁,加热溶解可溶性盐类,取下冷至室温。
14.3.2将试液移入预先盛有0.5g硫酸联胺、0.5g溴化钾的300mL锥形蒸馏瓶中,加人40mL盐酸,保持试液的总体积约80mL,连接好蒸馏装置,在100℃~105℃下进行蒸馅,馏出物用预先盛有20mL水的500mL烧杯承接。待蒸馏残余体积约20mL时,停止蒸馏。取下蒸馏瓶,用水洗净冷凝管内壁,洗液并于吸收杯中,体积约120mL。14.3.3将溶液加热到40℃~60℃,加人2滴甲基橙指示剂,用溴酸钾标准滴定溶液滴定至红色消失为终点。
15分析结果的表述
按式(3)计算砷的质量分数
w(As) = c(V.- V.) × 0. 037 46 >mo
式中:w(As)
16允许差
砷的质量分数,%;
溴酸钾标准滴定溶液的实际浓度,mol/L;X100
测定时滴定试料溶液消耗溴酸钾标准滴定溶液的体积,mL;测定时空白试液消耗溴酸钾标准滴定溶液的体积.mL;试料的质量,g;
·(3)
与1.00mL溴酸钾标准滴定溶液[c(1/6KBrO3)=1.00mol/LI相当的砷的摩尔质量,g/mol。
实验室之间分析结果的差值应不大于表3所列允许差。表3
碑质量分数
>0.40~0.60
>0.60~1.00
>1. 00~2.00
允许差
YS/T445.3—2001
附录A
(提示的附录)
仪器工作条件
使用AFS-2201型双道原子荧光光谱仪的工作条件如表A1:表A1
测定元素
灯电流
负高压
载气流量
屏蔽气流量
加液时间
延迟时间
采样时间
小提示:此标准内容仅展示完整标准里的部分截取内容,若需要完整标准请到上方自行免费下载完整标准文档。