首页 > 其他行业标准 > YS/T 43-2011高纯砷
YS/T 43-2011

基本信息

标准号: YS/T 43-2011

中文名称:高纯砷

标准类别:其他行业标准

英文名称:High-purity arsenic

标准状态:现行

发布日期:2011-12-20

实施日期:2012-07-01

出版语种:简体中文

下载格式:.pdf .zip

下载大小:1678730

标准分类号

标准ICS号:电气工程>>29.045半导体材料

中标分类号:冶金>>半金属与半导体材料>>H81半金属

关联标准

替代情况:替代YS/T 43-1992

出版信息

出版社:中国标准出版社

书号:155066·2-23624

页数:8页

标准价格:14.0

出版日期:2012-07-01

相关单位信息

起草人:杨卫东、程高明、邹同贵、王飞、廖敏

起草单位:峨嵋半导体材料厂、峨眉山嘉美高纯材料有限公司

归口单位:全国有色金属标准化技术委员会

发布部门:中华人民共和国工业和信息化部

主管部门:全国有色金属标准化技术委员会

标准简介

本标准规定了高纯砷的分类和标记、要求、试验方法、检验规则、产品标识、包装、运输、贮存等。 本标准适用于以工业砷为原料,经升华、氯化、精馏、氢还原等加工提纯后制成的纯度不小于99.999%、99.9999%、99.99999%的高纯砷。产品主要用于制造砷化镓等Ⅲ-Ⅴ族化合物半导体、外延源以及半导体掺杂剂等。
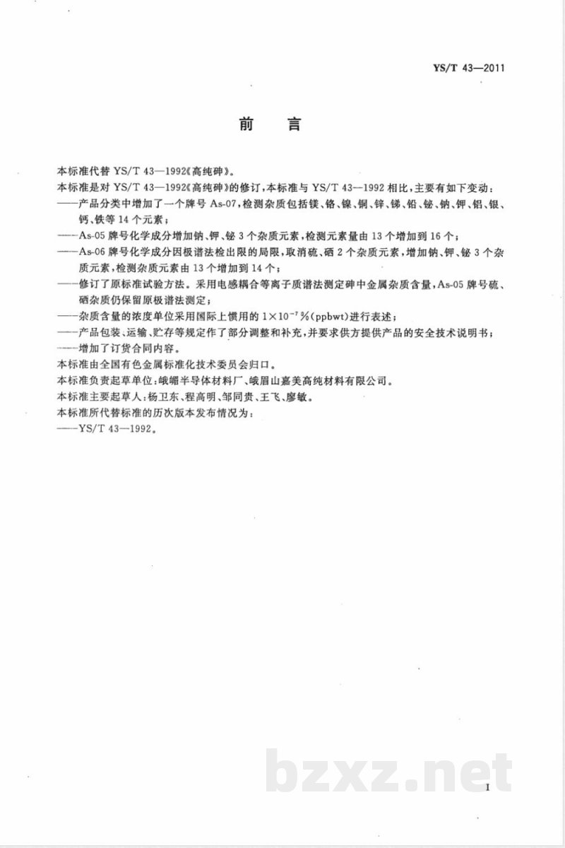
本标准代替YS/T43—1992《高纯砷》。
本标准是对YS/T43—1992《高纯砷》的修订,本标准与YS/T43—1992相比,主要有如下变动:
———产品分类中增加了一个牌号As-07,检测杂质包括镁、铬、镍、铜、锌、锑、铅、铋、钠、钾、铝、银、钙、铁等14个元素;
———As-05牌号化学成分增加钠、钾、铋3个杂质元素,检测元素量由13个增加到16个;
———As-06牌号化学成分因极谱法检出限的局限,取消硫、硒2个杂质元素,增加钠、钾、铋3个杂质元素,检测杂质元素由13个增加到14个;
———修订了原标准试验方法。采用电感耦合等离子质谱法测定砷中金属杂质含量,As-05牌号硫、硒杂质仍保留原极谱法测定;
———杂质含量的浓度单位采用国际上惯用的1×10-7%(ppbwt)进行表述;
———产品包装、运输、贮存等规定作了部分调整和补充,并要求供方提供产品的安全技术说明书;
———增加了订货合同内容。
本标准由全国有色金属标准化技术委员会归口。
本标准负责起草单位:峨嵋半导体材料厂、峨眉山嘉美高纯材料有限公司。
本标准主要起草人:杨卫东、程高明、邹同贵、王飞、廖敏。
本标准所代替标准的历次版本发布情况为:
———YS/T43—1992。
下列文件对于本文件的应用是必不可少的。凡是注日期的引用文件,仅注日期的版本适用于本文件。凡是不注日期的引用文件,其最新版本(包括所有的修改单)适用于本文件。
GB16483 化学品安全技术说明书 编写规定
JT617 汽车运输危险货物规则
YS/T34.1—2011 高纯砷化学分析方法 电感耦合等离子质谱法(ICP-MS)测定高纯砷中杂质含量
YS/T34.2—2011 高纯砷化学分析方法 极谱法测定硒量
YS/T34.3—2011 高纯砷化学分析方法 极谱法测定硫量

标准图片预览

YS/T 43-2011高纯砷
YS/T 43-2011高纯砷
YS/T 43-2011高纯砷
YS/T 43-2011高纯砷
YS/T 43-2011高纯砷

标准内容

ICS 29.045
中华人民共和国有色金属行业标准YS/T43—2011
代替YS/T43--92
High-purity arsenic
2011-12-20发布
中华人民共和国工业和信息化部启动
exe;重新运行
天hzxztéch
192. 168. 1. 198 :23798
2012-07-01实施
中华人民共和国有色金属
行业标准
高纯砷
YS/T43--2011
中国标准出版社出版发行
北京市朝阳区和平里西街甲2号(100013)北京市西城区三里河北街16号(100045)网址www.spc.net.cn
发行中心:(010)51780235
总编室:(010)64275323
读者服务部:(010)68523946
中国标准出版社秦皇岛印刷厂印刷各地新华书店经销
开本880×12301/16
印张0.5
字数9千字
2012年6月第一次印刷
2012年6月第-版
书号:155066·2-23624定价
如有印装差错
由本社发行中心调换
版权专有
侵权必究
举报电话:(010)68510107
本标准代替YS/T43—1992《高纯砷》。前言
YS/T43—2011
本标准是对YS/T43—1992《高纯砷》的修订,本标准与YS/T431992相比,主要有如下变动:产品分类中增加了一个牌号As-07,检测杂质包括镁、铬、镍、铜、锌、锑、铅、铋、钠、钾、铝、银、钙、铁等14个元素;
--As-05牌号化学成分增加钠、钾、铋3个杂质元素,检测元素量由13个增加到16个;As-06牌号化学成分因极谱法检出限的局限,取消硫、硒2个杂质元素,增加钠、钾、铋3个杂质元素,检测杂质元素由13个增加到14个;修订了原标准试验方法。采用电感耦合等离子质谱法测定砷中金属杂质含量,As-05牌号硫、硒杂质仍保留原极谱法测定;
杂质含量的浓度单位采用国际上惯用的1×10-7%(ppbwt)进行表述;一产品包装、运输、贮存等规定作了部分调整和补充,并要求供方提供产品的安全技术说明书;-增加了订货合同内容。
本标准由全国有色金属标准化技术委员会归口。本标准负责起草单位:峨嵋半导体材料厂、峨眉山嘉美高纯材料有限公司。本标准主要起草人:杨卫东、程高明、邹同贵、王飞、廖敏。本标准所代替标准的历次版本发布情况为:-YS/T43—1992。
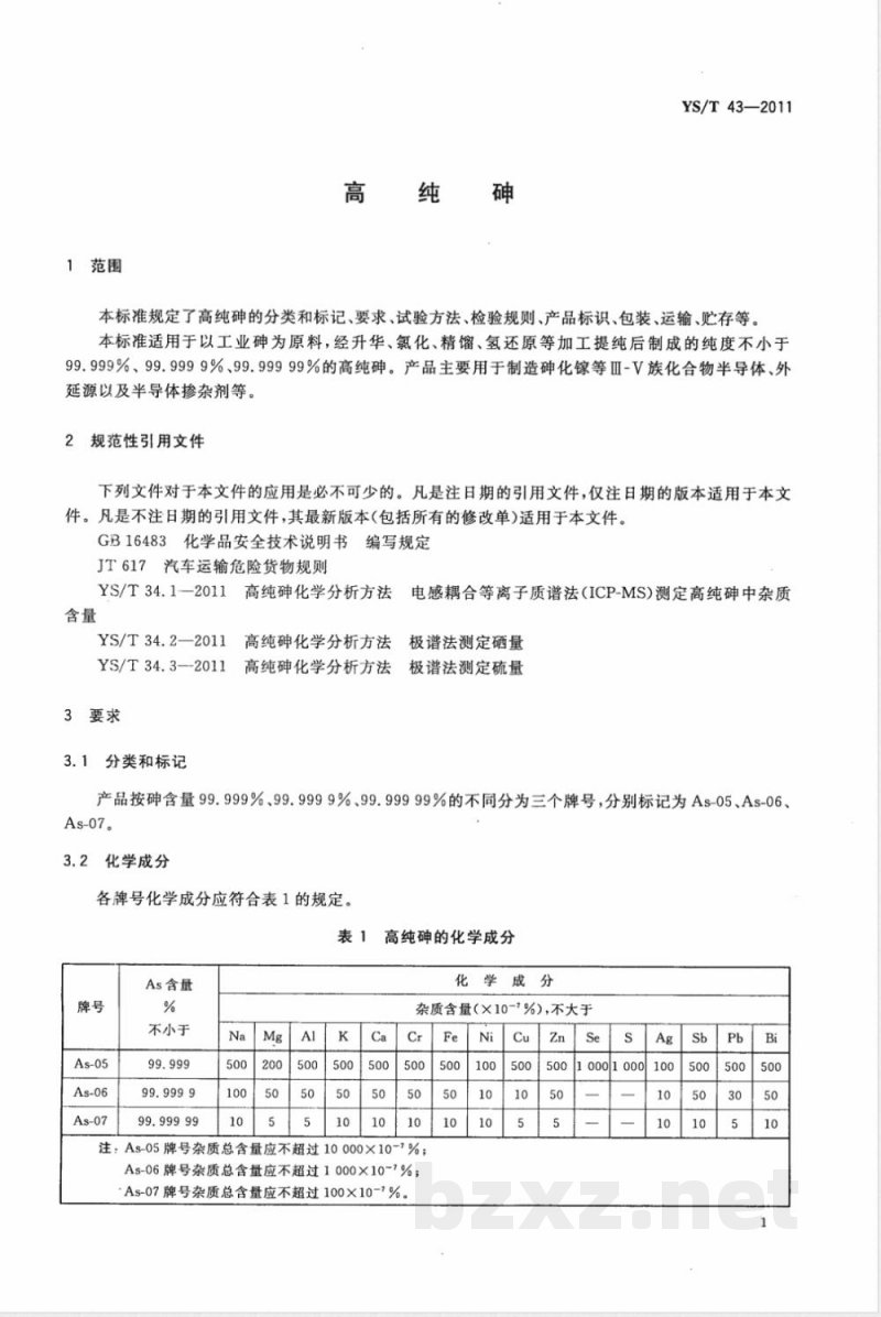
1范围
高纯砷
YS/T43—2011
本标准规定了高纯砷的分类和标记、要求、试验方法、检验规则、产品标识、包装、运输、贮存等。本标准适用于以工业砷为原料,经升华、氯化、精馏、氢还原等加工提纯后制成的纯度不小于99.999%、99.9999%、99.99999%的高纯砷。产品主要用于制造砷化等Ⅲ-V族化合物半导体、外延源以及半导体掺杂剂等。
2规范性引用文件
下列文件对于本文件的应用是必不可少的。凡是注日期的引用文件,仅注日期的版本适用于本文件。凡是不注日期的引用文件,其最新版本(包括所有的修改单)适用于本文件。GB16483化学品安全技术说明书编写规定JT617汽车运输危险货物规则
YS/T34.1-2011高纯砷化学分析方法电感耦合等离子质谱法(ICP-MS)测定高纯砷中杂质含量
YS/T34.2—2011高纯砷化学分析方法极谱法测定硒量YS/T34.3-2011高纯砷化学分析方法极谱法测定硫量3要求
3.1分类和标记
产品按砷含量99.999%、99.9999%、99.99999%的不同分为三个牌号,分别标记为As-05、As-06、As-07。
3.2化学成分
各牌号化学成分应符合表1的规定。表1高纯砷的化学成分
As含量
不小于
化学成分
杂质含量(×10-7%),不大于
注:As-05牌号杂质总含量应不超过10000×10-7%;As-06牌号杂质总含量应不超过1000×10-7%;As-07牌号杂质总含量应不超过100×10-1%。Fe
10001000
YS/T43—2011
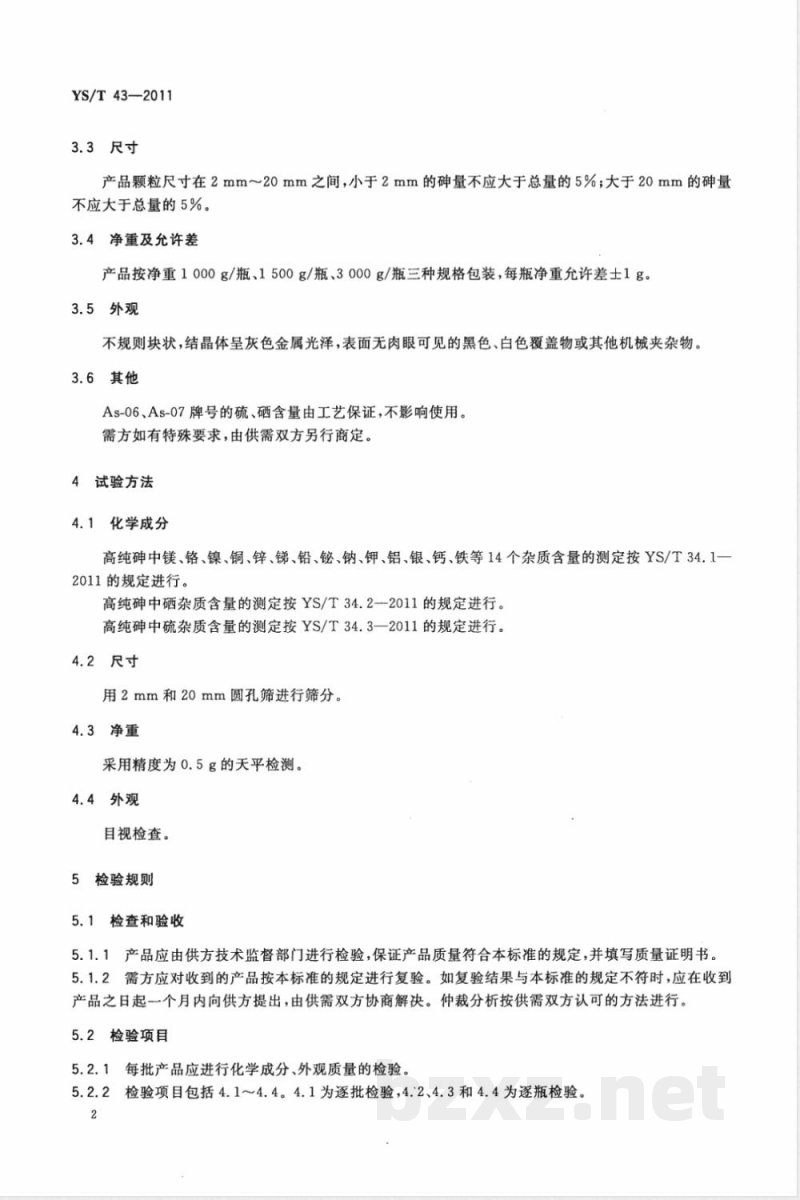
3.3尺寸
产品颗粒尺寸在2mm~20mm之间,小于2mm的砷量不应大于总量的5%;大于20mm的砷量不应大于总量的5%。
3.4净重及允许差
产品按净重1000g/瓶、1500g/瓶、3000g/瓶三种规格包装,每瓶净重允许差土1g。3.5外观
不规则块状,结晶体呈灰色金属光泽,表面无肉眼可见的黑色、白色覆盖物或其他机械夹杂物。3.6其他
As-06、As-07牌号的硫、硒含量由工艺保证,不影响使用。需方如有特殊要求,由供需双方另行商定。4试验方法
4.1化学成分
高纯砷中镁、铬、镍、铜、锌、锑、铅、铋、钠、钾、铝、银、钙、铁等14个杂质含量的测定按YS/T34.1-2011的规定进行。
高纯砷中硒杂质含量的测定按YS/T34.2-2011的规定进行。高纯砷中硫杂质含量的测定按YS/T34.3一2011的规定进行。4.2尺寸
用2mm和20mm圆孔筛进行筛分。
4.3净重
采用精度为0.5g的天平检测。
4.4外观
目视检查。
5检验规则
检查和验收
5.1.1产品应由供方技术监督部门进行检验,保证产品质量符合本标准的规定,并填写质量证明书。5.1.2需方应对收到的产品按本标准的规定进行复验。如复验结果与本标准的规定不符时,应在收到产品之日起一个月内向供方提出,由供需双方协商解决。仲裁分析按供需双方认可的方法进行。5.2检验项目
5.2.1每批产品应进行化学成分、外观质量的检验。5.2.2检验项目包括4.1~4.4。4.1为逐批检验,4.2、4.3和4.4为逐瓶检验。2
5.3组批
YS/T 43—2011
产品应成批提交验收。每批应由同一生产方法、同一牌号和同一规格的产品组成。通常以每一精馏釜的三氯化砷经氢还原生产的产品为一批。5.4取样
从每批产品中随机采集100g样品,经碾碎、磨细、缩分,获得20g试样。每个样品分出一个送检试样,两个备检试样。采样操作应在1000级(6级)洁净室内进行。5.5检验结果判定
5.5.1若送检试样的化学成分检验结果与本标准规定相符,判定该批产品合格。5.5.2若试样化学成分检验不合格,按4.1规定的方法对备检副样进行检验。若两个副样检验均合格,判定该批产品合格。否则,判定该批产品不合格。5.5.3若检验中出现外观、尺寸、净重不合格,判定该瓶产品不合格。6标志、包装、运输及贮存
6.1产品标签
产品标签应包括下列内容:
a)产品名称、牌号、净重;
b)产品批号、瓶号;
c)生产日期;
d)产品执行标准代号;
供方名称、商标、地址、电话及网址;e)
f)有害产品图示、标志及警示词。6.2包装
产品于1000级(6级)洁净室中用专用玻璃瓶充氩封装。包装瓶外贴产品标签,用塑料袋真空密封,依次放入减震泡沫板的排孔中,加盖,装人专用包装箱,并放入装箱单和安全技术说明书封严。或根据用户要求的其他方式包装。
运输包装箱上有下列内容:
a)产品名称、牌号、体积、重量;b)供方名称、地址、邮编、电话;c)
需方名称、地址;www.bzxz.net
易碎、防雨等图示标志;
e)有毒有害产品图示、标识及警示词;f)有毒有害产品安全标签
6.3运输
产品在运输过程中应防潮,避免剧烈碰撞。禁止在非洁净室、无保护措施的场合启封包装瓶。6.4贮存
产品应贮存于清洁、干燥、无酸碱气氛之处。贮存仓库内安装防盗报警器,在仓库明显处贴安全标YS/T 43—2011
志“麟交叉骨”,书写警示词“有毒”。质量证明书
每批产品应附有质量证明书,其上注明:供方名称;
产品名称和牌号;
批号;
净重和件数;
分析检验结果和技术监督部门印记;产品执行标准代号;
出厂日期。
安全技术说明书
安全技术说明书应符合GB16483的规定要求,至少应包含有下列内容:a)
产品名称、牌号;
危险性概述;
食入、吸入、触及的应急处理;c)
泄漏应急处理;
供方名称、地址、邮编、电话。6.7其他
产品包装、运输、贮存应遵守JT617的相关规定。7订货单(或合同)内容
供需双方在订货单(或合同)中应载明下列内容:a)产品名称、牌号、重量、包装规格等;b)本标准编号;
供方和需方的名称、地址、邮编、电话等;其他要求。
YS/T43-2011
打印日期:2012年7月3日F009A
版权专有侵权必究
书号:155066·2-23624
定价:
小提示:此标准内容仅展示完整标准里的部分截取内容,若需要完整标准请到上方自行免费下载完整标准文档。