首页 > 其他行业标准 > YS/T 1115.12-2016铜原矿和尾矿化学分析方法 第12部分:铜、铅、锌、镍、钴、镉、镁和锰量的测定 电感耦合等离子体原子发射光谱法
YS/T 1115.12-2016

基本信息

标准号: YS/T 1115.12-2016

中文名称:铜原矿和尾矿化学分析方法 第12部分:铜、铅、锌、镍、钴、镉、镁和锰量的测定 电感耦合等离子体原子发射光谱法

标准类别:其他行业标准

英文名称:Methods for chemical analysis of copper ores and tailings—Part 12:Determination of copper,lead,zinc,nickel,cobalt,cadmium,magnesium and manganese contents—Inductively coupled plasma atomic emission spectrometric method

标准状态:现行

发布日期:2016-07-11

实施日期:2017-01-01

出版语种:简体中文

下载格式:.pdf .zip

相关标签: 尾矿 化学分析 方法 锰量 测定 电感 耦合 等离子体 原子 发射光谱

标准分类号

标准ICS号:采矿和矿产品>>73.060金属矿

中标分类号:矿业>>有色金属矿>>D42重金属矿

关联标准

出版信息

出版社:中国标准出版社

页数:12页

标准价格:16.0

出版日期:2017-01-01

相关单位信息

起草人:刘春峰、李颖、李岩、韩晶、董秀文、王振、罗荣根、孙国娟、刘英波、王劲榕、杨赟金、吴勇、谢柏华、钱玲、夏珍珠、顾菲菲、刘英波、吕茜茜、曹嗣芳、王进中、李超

起草单位:北京矿冶研究总院

归口单位:全国有色金属标准化技术委员会(SAC/TC 243)

发布部门:中华人民共和国工业和信息化部

主管部门:全国有色金属标准化技术委员会(SAC/TC 243)

标准简介

本部分规定了铜原矿和尾矿中铜、铅、锌、镍、钴、镉、镁和锰量的测定方法。本部分适用于铜原矿和尾矿中铜、铅、锌、镍、钴、镉、镁和锰量的测定。  


标准图片预览

YS/T 1115.12-2016铜原矿和尾矿化学分析方法 第12部分:铜、铅、锌、镍、钴、镉、镁和锰量的测定 电感耦合等离子体原子发射光谱法
YS/T 1115.12-2016铜原矿和尾矿化学分析方法 第12部分:铜、铅、锌、镍、钴、镉、镁和锰量的测定 电感耦合等离子体原子发射光谱法
YS/T 1115.12-2016铜原矿和尾矿化学分析方法 第12部分:铜、铅、锌、镍、钴、镉、镁和锰量的测定 电感耦合等离子体原子发射光谱法
YS/T 1115.12-2016铜原矿和尾矿化学分析方法 第12部分:铜、铅、锌、镍、钴、镉、镁和锰量的测定 电感耦合等离子体原子发射光谱法
YS/T 1115.12-2016铜原矿和尾矿化学分析方法 第12部分:铜、铅、锌、镍、钴、镉、镁和锰量的测定 电感耦合等离子体原子发射光谱法

标准内容

ICS.73.060
中华人民共和国有色金属行业标准YS/T1115.12—2016
铜原矿和尾矿化学分析方法
第12部分:铜、铅、锌、镍、钴、镉、镁和锰量的测定 月
电感耦合等离子体原子发射光谱法Methods for chemical analysis of copper ores and tailings-Part 12 :Determination of copper,lead,zinc,nickel,cobalt,cadmium,magnesium andmanganese contents-Inductively coupled plasma atomic emission spectrometric method2016-07-11发布
中华人民共和国工业和信息化部发布
2017-01-01实施
YS/T1115一2016《铜原矿和尾矿化学分析方法》分为以下14个部分:第1部分:铜量的测定
第2部分:铅量的测定
第3部分:锌量的测定
第4部分:镍量的测定
第5部分:钻量的测定
第6部分:镐量的测定
第7部分:锰量的测定
第8部分:镁量的测定
第9部分:硫量的测定
第10部分:磷量的测定
第11部分:钼量的测定
火焰原子吸收光谱法;
火焰原子吸收光谱法;
火焰原子吸收光谱法;
火焰原子吸收光谱法;
火焰原子吸收光谱法;
火焰原子吸收光谱法;
火焰原子吸收光谱法;
火焰原子吸收光谱法;
高频红外吸收法和燃烧-碘酸钾滴定法;钼蓝分光光度法;
硫氰酸盐分光光度法;
YS/T1115.122016
第12部分:铜、铅、锌、镍、钻、镐、镁和锰量的测定电感耦合等离子体原子发射光谱法;第13部分:氟量的测定离子选择电极法和离子色谱法;第14部分:砷量的测定氢化物发生原子荧光光谱法和漠酸钟滴定法。本部分为YS/T1115一2016的第12部分。本部分按照GB/T1.1一2009给出的规则起章。本部分由全国有色金属标准化技术委员会(SAC/TC243)归口。本部分主要起草单位:北京矿冶研究总院。本部分参加起草单位:辽宁出人境检验检疫局、中条山有色金属集团有限公司、紫金矿业集团股份有限公司、安徽国家铜铅锌及制品质量监督检验中心、昆明冶金研究院、铜陵有色金属集团控股有限公司、浙江华友钻业股份有限公司。本部分主要起草人:刘春峰、李颖、李岩、韩晶、董秀文、王振、罗荣根、孙国娟、刘英波、王劲榕、杨资金、吴勇、谢柏华、钱玲、夏珍珠、顾菲菲、刘英波、吕茜茜、曹嗣芳、王进中、李超。I
1范围
铜原矿和尾矿化学分析方法
YS/T1115.12—2016
第12部分:铜、铅、锌、镍、钻、镉、镁和锰量的测定电感耦合等离子体原子发射光谱法YS/T1115的本部分规定了铜原矿和尾矿中铜、铅、锌、镍、钻、镉、镁和锰量的测定方法。本部分适用于铜原矿和尾矿中铜、铅、锌、镍、钻、镉、镁和锰量的测定。测定范围见表1。表1测定范围
2方法提要
测定范围/%
0.0102.50
0.0050~1.00
0.0050~1.50
0.0050~0.050
测定范围/%
0.0050~0.050
0.0050~0.015
0.0108.00
0.00500.50
试料经盐酸、硝酸、氢氟酸和高氯酸分解。硝酸溶解盐类,在稀硝酸介质中,于电感耦合等离子体原子发射光谱仪选定的各元素波长处,测定其发射强度,用工作曲线法计算各元素的质量分数。3试剂
除非另有说明,分析中仅使用确认为优级纯的试剂,所用水均为蒸馏水或去离子水或相当纯度的水。
3.1盐酸(p=1.19g/mL)。
3.2硝酸(p=1.42g/mL)。
3.3氢氟酸(p=1.15g/mL)。
3.4高氯酸(p=1.67g/mL)。
3.5盐酸(1+1)。
3.6硝酸(1+1)。
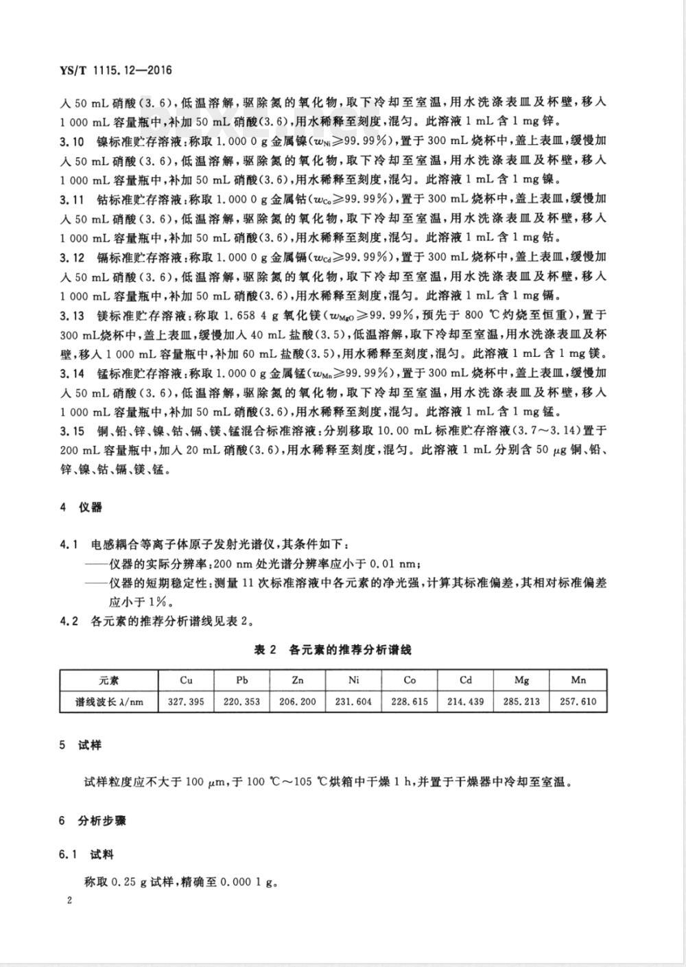
3.7铜标准贮存溶液:称取1.0000g金属铜(wcu≥99.99%),置于300mL烧杯中,盖上表血,缓慢加人50mL硝酸(3.6),低温溶解,驱除氮的氧化物,取下冷却至室温,用水洗涤表血及杯壁,移入1000mL容量瓶中,补加50mL硝酸(3.6),用水稀释至刻度,混匀。此溶液1mL含1mg铜。3.8铅标准贮存溶液:称取1.0000g金属铅(wpb≥99.99%),置于300mL烧杯中,盖上表血,缓慢加人50mL硝酸(3.6),低温溶解,驱除氮的氧化物,取下冷却至室温,用水洗涤表血及杯壁,移人1000mL容量瓶中,补加50mL硝酸(3.6),用水稀释至刻度,混匀。此溶液1mL含1mg铅。3.9锌标准贮存溶液:称取1.0000g金属锌(wzn≥99.99%),置于300mL烧杯中,盖上表血,缓慢加1
YS/T1115.12—2016
人50mL硝酸(3.6),低温溶解,驱除氮的氧化物,取下冷却至室温,用水洗涤表皿及杯壁,移人1000mL容量瓶中,补加50mL硝酸(3.6),用水稀释至刻度,混匀。此溶液1mL含1mg锌。3.10镍标准贮存溶液:称取1.0000g金属镍(wi≥99.99%),置于300mL烧杯中,盖上表皿,缓慢加人50mL硝酸(3.6),低温溶解,驱除氮的氧化物,取下冷却至室温,用水洗涤表皿及杯壁,移人1000mL容量瓶中,补加50mL硝酸(3.6),用水稀释至刻度,混匀。此溶液1mL含1mg镍。3.11钻标准贮存溶液:称取1.0000g金属钻(wc≥99.99%),置于300mL烧杯中,盖上表血,缓慢加人50mL硝酸(3.6),低温溶解,驱除氮的氧化物,取下冷却至室温,用水洗涤表皿及杯壁,移人1000mL容量瓶中,补加50mL硝酸(3.6),用水稀释至刻度,混匀。此溶液1mL含1mg钻。3.12镉标准贮存溶液:称取1.0000g金属镉(wcd≥99.99%),置于300mL烧杯中,盖上表皿,缓慢加人50mL硝酸(3.6),低温溶解,驱除氮的氧化物,取下冷却至室温,用水洗涤表血及杯壁,移人1000mL容量瓶中,补加50mL硝酸(3.6),用水稀释至刻度,混匀。此溶液1mL含1mg。3.13镁标准贮存溶液:称取1.6584g氧化镁(wMgo≥99.99%,预先于800℃灼烧至恒重),置于300mL烧杯中,盖上表血,缓慢加人40mL盐酸(3.5),低温溶解,取下冷却至室温,用水洗涤表皿及杯壁,移人1000mL容量瓶中,补加60mL盐酸(3.5),用水稀释至刻度,混匀。此溶液1mL含1mg镁。3.14锰标准贮存溶液:称取1.0000g金属锰(wM≥99.99%),置于300mL烧杯中,盖上表皿,缓慢加人50mL硝酸(3.6),低温溶解,驱除氮的氧化物,取下冷却至室温,用水洗涤表血及杯壁,移人1000mL容量瓶中,补加50mL硝酸(3.6),用水稀释至刻度,混匀。此溶液1mL含1mg锰,3.15铜、铅、锌、镍、钻、镉、镁、锰混合标准溶液:分别移取10.00mL标准贮存溶液(3.7~3.14)置于200mL容量瓶中,加人20mL硝酸(3.6),用水稀释至刻度,混匀。此溶液1mL分别含50μg铜、铅、锌、镍、钻、镉、镁、锰。
4仪器bzxz.net
4.1电感耦合等离子体原子发射光谱仪,其条件如下:—仪器的实际分辨率:200nm处光谱分辨率应小于0.01nm;一仪器的短期稳定性:测量11次标准溶液中各元素的净光强,计算其标准偏差,其相对标准偏差应小于1%。
4.2各元素的推荐分析谱线见表2。表2各元素的推荐分析谱线
谱线波长入/nm
5试样
试样粒度应不大于100μm,于100℃~105℃烘箱中干燥1h,并置于干燥器中冷却至室温。6分析步骤
6.1试料
称取0.25g试样,精确至0.0001g。2
6.2测定次数
独立地进行两次测定,取其平均值。6.3空白试验
随同试料做空白试验。
6.4测定
YS/T1115.12—2016
6.4.1将试料(6.1)置于300mL聚四氟乙烯烧杯中,用少量水润湿,加入10mL盐酸(3.1),低温加热5min~10min,取下稍冷,依次加人10mL氢氟酸(3.3)、10mL硝酸(3.2)、5mL高氯酸(3.4),盖上聚四氟乙烯表皿,加热至微沸,并保持微沸30min~45min,稍冷,用少许水吹洗表皿及杯壁,盖上表血继续加热至样品溶解完全,并蒸至近干,取下稍冷。用水吹洗杯壁及表血,加人5mL硝酸(3.6),加热至盐类溶解,取下冷却至室温,移人50mL容量瓶中,用水稀释至刻度,混匀。6.4.2按表3分取试液(6.4.1)于100mL容量瓶中,补加10mL硝酸(3.6),用水稀释至刻度,混匀。表3分取体积
0.0050~0.20
>0.20~2.00
>2.00~8.00
分取体积/mL
6.4.3于电感耦合等离子体原子发射光谱仪上,在选定的各元素的波长处,与标准溶液系列同时测定试液(6.4.2)及随同试料空白溶液中铜、铅、锌、镍、钻、、镁和锰的发射强度,由工作曲线计算出各被测元素的质量浓度。
6.5工作曲线的绘制
分别移取0mL、0.50mL、1.00mL、2.00mL、10.00mL、20.00mL混合标准溶液(3.15)于一组100mL容量瓶中,加入10mL硝酸(3.6),用水稀释至刻度,混匀。于电感耦合等离子体原子发射光谱仪上,测定系列标准溶液中铜、铅、锌、镍、钻、镉、镁和锰的发射强度。分别以被测元素的质量浓度为横坐标,发射强度为纵坐标,绘制工作曲线。7分析结果的计算
被测元素的量以质量分数W计,数值以%表示,按式(1)计算:(pr-P。) . V. V2X10-6
式中:
被测元素;
-试液中被测元素的质量浓度,单位为微克每毫升(μg/mL);-空白溶液中被测元素的质量浓度,单位为微克每毫升(μg/mL);试液总体积,单位为毫升(mL);Vi——分取试液体积,单位为毫升(mL);Vz——测定试液的体积,单位为毫升(mL);·(1)
YS/T1115.12—2016
试料的质量,单位为克(g)。
计算结果表示到小数点后两位;小于0.10%时,表示到小数点后三位;小于0.010%时,表示到小数点后四位。
精密度
重复性
在重复性条件下获得的两次独立测试结果的测定值,在表4给出的平均值范围内,这两个测试结果的绝对差值不超过重复性限r,超过重复性限r的情况不超过5%,重复性限r按表4数据采用线性内插法求得。
wca /%
wza /%
wco/ %
wea /%
再现性
重复性限
在再现性条件下获得的两次独立测试结果的测定值,在表5给出的平均值范围内,这两个测试结果的绝对差值不超过再现性限R,超过再现性限R的情况不超过5%,再现性限R按表5数据采用线性内插法求得。
wca /%
wpo / %
再现性限
wca /%
试验报告
表5(续)
试验报告至少给出以下方面的内容:试样;
使用的标准编号(YS/T1115.12—2016);分析结果及其表示;
与基本分析步骤的差异;
测定中观察到的异常现象;
试验日期。
YS/T1115.12—2016
小提示:此标准内容仅展示完整标准里的部分截取内容,若需要完整标准请到上方自行免费下载完整标准文档。