首页 > 其他行业标准 > YS/T 1115.14-2016铜原矿和尾矿化学分析方法 第14部分:砷量的测定 氢化物发生原子荧光光谱法和溴酸钾滴定法
YS/T 1115.14-2016

基本信息

标准号: YS/T 1115.14-2016

中文名称:铜原矿和尾矿化学分析方法 第14部分:砷量的测定 氢化物发生原子荧光光谱法和溴酸钾滴定法

标准类别:其他行业标准

英文名称:Methods for chemical analysis of copper ores and tailings—Part 14:Determination of arsenic content—Hydride generation-atomic fluorescence spectrometric and potassium bromate titrimetric method

标准状态:现行

发布日期:2016-07-11

实施日期:2017-01-01

出版语种:简体中文

下载格式:.pdf .zip

相关标签: 尾矿 化学分析 方法 砷量 测定 氢化物 发生 原子荧光 光谱法 溴酸 滴定法

标准分类号

标准ICS号:采矿和矿产品>>73.060金属矿

中标分类号:矿业>>有色金属矿>>D42重金属矿

关联标准

出版信息

出版社:中国标准出版社

页数:12页

标准价格:16.0

出版日期:2017-01-01

相关单位信息

起草人:王恒、夏新媛、赵秀荣、刘雷雷、马丽、苏明跃、刘烽、窦怀智、乔柱、刘润婷、杨丽飞、钱燕、姜郁、王金磊、陈兰、廖家章、孙瑞泽、许敏

起草单位:北京矿冶研究总院、连云港出入境检验检疫局

归口单位:全国有色金属标准化技术委员会(SAC/TC 243)

发布部门:中华人民共和国工业和信息化部

主管部门:全国有色金属标准化技术委员会(SAC/TC 243)

标准简介

本部分规定了铜原矿和尾矿中砷量的测定方法。本部分适用于铜原矿和尾矿中砷量的测定。测定范围:氢化物发生原子荧光光谱法0.0020%~0.20%;溴酸钾滴定法>0.20%~1.00%。


标准图片预览

YS/T 1115.14-2016铜原矿和尾矿化学分析方法 第14部分:砷量的测定 氢化物发生原子荧光光谱法和溴酸钾滴定法
YS/T 1115.14-2016铜原矿和尾矿化学分析方法 第14部分:砷量的测定 氢化物发生原子荧光光谱法和溴酸钾滴定法
YS/T 1115.14-2016铜原矿和尾矿化学分析方法 第14部分:砷量的测定 氢化物发生原子荧光光谱法和溴酸钾滴定法
YS/T 1115.14-2016铜原矿和尾矿化学分析方法 第14部分:砷量的测定 氢化物发生原子荧光光谱法和溴酸钾滴定法
YS/T 1115.14-2016铜原矿和尾矿化学分析方法 第14部分:砷量的测定 氢化物发生原子荧光光谱法和溴酸钾滴定法

标准内容

ICS_73.060
中华人民共和国有色金属行业标准YS/T1115.14-2016
铜原矿和尾矿化学分析方法
第14部分:砷量的测定
氢化物发生
原子荧光光谱法和溴酸钾滴定法Methodsforchemical analysis of copperoresand tailings-Part 14:Determination of arsenic content-Hydride generation-atomicfluorescence spectrometric and potassium bromate titrimetric method2016-07-11发布
中华人民共和国工业和信息化部发布
2017-01-01实施
YS/T1115一2016《铜原矿和尾矿化学分析方法》分为以下14个部分:火焰原子吸收光谱法;
第1部分:铜量的测定
-第2部分:铅量的测定
第3部分:锌量的测定
第4部分:镍量的测定
第5部分:钻量的测定
第6部分:镉量的测定
-第7部分:锰量的测定
第8部分:镁量的测定
第9部分:硫量的测定
第10部分:磷量的测定
第11部分:钼量的测定
火焰原子吸收光谱法;
火焰原子吸收光谱法;
火焰原子吸收光谱法;
火焰原子吸收光谱法;
火焰原子吸收光谱法;
火焰原子吸收光谱法;wwW.bzxz.Net
火焰原子吸收光谱法;
高频红外吸收法和燃烧-碘酸钾滴定法;钼蓝分光光度法;
硫氰酸盐分光光度法;
YS/T1115.14—2016
第12部分:铜、铅、锌、镍、钻、镉、镁和锰量的测定电感耦合等离子体原子发射光谱法;一第13部分:氟量的测定离子选择电极法和离子色谱法;第14部分:砷量的测定
氢化物发生原子荧光光谱法和溴酸钾滴定法。本部分为YS/T1115—2016的第14部分。本部分按照GB/T1.1一2009给出的规则起草。本部分由全国有色金属标准化技术委员会(SAC/TC243)归口。本部分主要起草单位:北京矿冶研究总院、连云港出入境检验检疫局。本部分参加起草单位:西北有色金属研究院、天津出人境检验检疫局、常熟出入境检验检疫局、大冶有色金属集团控股有限公司、南通出入境检验检疫局、浙江富冶集团有限公司。方法1主要起草人:王恒、夏新媛、赵秀荣、刘雷雷、马丽、苏明跃、刘烽、窦怀智、乔柱、刘润婷、杨丽飞、钱燕。
方法2主要起草人:王恒、夏新媛、姜郁、王金磊、马丽、陈兰、廖家章、刘润婷、孙瑞泽、许敏。I
1范围
铜原矿和尾矿化学分析方法
第14部分:砷量的测定氢化物发生原子荧光光谱法和溴酸钾滴定法YS/T1115的本部分规定了铜原矿和尾矿中碑量的测定方法。YS/T1115.14—2016
本部分适用于铜原矿和尾矿中神量的测定。氢化物发生原子荧光光谱法测定范围为0.0020%~0.20%;溴酸钾滴定法测定范围为大于0.20%~1.00%。2方法1氢化物发生原子荧光光谱法2.1方法提要
试料经硝酸和氯酸钾分解,用抗坏血酸进行预还原,以硫脲掩蔽杂质元素,用硼氢化钾将砷还原成氢化物,用氩气导人石英炉原子化器中,于原子荧光光谱仪上测量其荧光强度,用工作曲线法计算砷量。2.2试剂
除非另有规定,在分析中仅使用确认为分析纯的试剂,所用水均为蒸馏水或去离子水或相当纯度的水。
硫脲。
抗坏血酸。
硼氢化钾。
氢氧化钠,优级纯。
氯酸钾,优级纯。
盐酸(p=1.19g/mL),优级纯。2.2.7
硝酸(p=1.42g/mL),优级纯。硫酸(p=1.84g/mL),优级纯。2.2.8
盐酸(1+1)。
硫酸(1+1)。
盐酸(1+9)。
氢氧化钠溶液(200g/L)。
3硫腺-抗坏血酸混合溶液:称取5g硫腺(2.2.1)和5g抗坏血酸(2.2.2),用水溶解,稀释至2.2.13
100mL,混勾。用时现配。
2.2.14硼氢化钾及氢氧化钠混合溶液:称取2.5g硼氢化钾(2.2.3)和0.4g氢氧化钠(2.2.4)溶于100mL水中,混匀。用时现配。
2.2.15砷标准贮存溶液:称取0.1320g三氧化二砷(基准试剂,预先在100℃~105℃烘1h,置于干燥器中冷却至室温)于100mL烧杯中,加5mL氢氧化钠溶液(2.2.12),低温加热使其溶解,加50mL水,2滴酚乙醇溶液(2.2.18),用盐酸(2.2.9)中和至红色刚消失,再过量2mL,移人1000mL容量瓶中,用水稀释至刻度,混匀,此溶液1mL含100μg砷。1
YS/T1115.14—2016
6标准溶液:移取10.00mL砷标准溶液(2.2.15)于100mL容量瓶中,加人10mL盐酸2.2.16
(2.2.9)用水稀释至刻度,混勾。此溶液1mL含10μg砷。2.2.17砷标准溶液:移取10.00mL砷标准溶液(2.2.16)于100mL容量瓶中,加人10mL盐酸(2.2.9)用水稀释至刻度,混匀。此溶液1mL含1μg砷。2.2.18酚酥乙醇溶液(1g/L)。2.3仪器
原子荧光光谱仪,附砷高强度空心阴极灯。在仪器最佳工作条件下,凡能达到下列指标的原子荧光光谱仪均可使用:检出限:应不大于0.1ng/mL。
一精密度:用10ng/mL的砷标准溶液测量11次荧光强度,其标准偏差不应超过平均荧光强度的5.0%。
一工作曲线的线性相关系数不低于0.999。2.4试样
试样粒度应小于100μm,于100℃~105℃烘箱中干燥1h,并置于干燥器中冷却至室温备用。2.5分析步骤
2.5.1试料
称取0.20g试样,精确至0.0001g。2.5.2
测定次数
独立地进行两次测定,取其平均值。2.5.3空白试验
随同试料做空白试验。
2.5.4测定
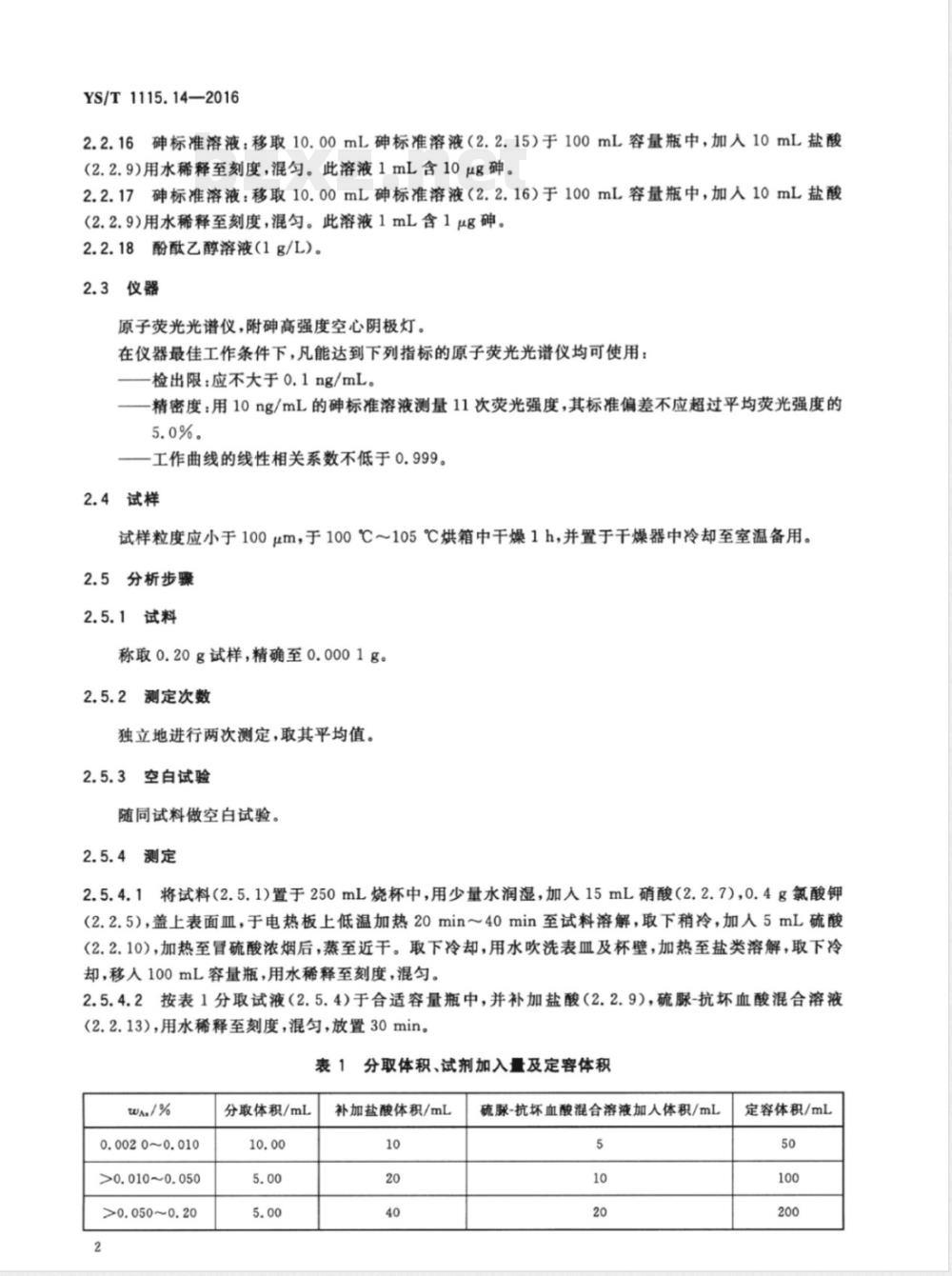
2.5.4.1将试料(2.5.1)置于250mL烧杯中,用少量水润湿,加入15mL硝酸(2.2.7),0.4g氯酸钾(2.2.5),盖上表面血,于电热板上低温加热20min40min至试料溶解,取下稍冷,加入5mL硫酸(2.2.10),加热至冒硫酸浓烟后,蒸至近干。取下冷却,用水吹洗表血及杯壁,加热至盐类溶解,取下冷却,移人100mL容量瓶,用水稀释至刻度,混匀。2.5.4.2按表1分取试液(2.5.4)于合适容量瓶中,并补加盐酸(2.2.9),硫脉-抗坏血酸混合溶液(2.2.13),用水稀释至刻度,混匀,放置30min。表1分取体积、试剂加入量及定容体积wA/%
0.0020~0.010
>0.010~0.050
>0.0500.20
分取体积/mL
补加盐酸体积/mL
硫脲-抗坏血酸混合溶液加人体积/mL5
定容体积/mL
YS/T1115.14—2016
2.5.4.3以盐酸(2.2.11)作为载流,硼氢化钾及氢氧化钠混合溶液(2.2.14)为还原剂,于原子荧光分光光度计上测量试液及随同试料空白溶液的荧光值。从工作曲线上查得相应砷的质量浓度。2.5.5工作曲线的绘制
2.5.5.1移取0mL、1.00mL、2.00mL、4.00mL、6.00mL、8.00mL、10.00mL砷标准溶液(2.2.17)于一组100mL容量瓶中,加人20mL盐酸(2.2.9),10mL硫脲-抗坏血酸混合溶液(2.2.13),用水稀释至刻度,混匀,放置30min。
2.5.5.2以盐酸(2.2.11)作为载流,硼氢化钾及氢氧化钠混合溶液(2.2.14)为还原剂,于原子荧光分光光度计上测量系列标准溶液的荧光值,减去系列标准溶液中“零浓度”溶液的荧光值,以的质量浓度为横坐标,荧光值为纵坐标,绘制工作曲线。2.6分析结果的计算
砷量以质量分数wa计,数值以%表示,按式(1)计算:(p-p).V。.V,X10-9
式中:
自工作曲线上查得的试料空白溶液砷的质量浓度,单位为微克每升(ug/L);自工作曲线上查得的试料溶液砷的质量浓度,单位为微克每升(μug/L);V。—一试液总体积,单位为毫升(mL);V.
分取试液的体积,单位为毫升(mL);V.
测定试液的体积,单位为毫升(mL);试料的质量,单位为克(g)。
·(1)
计算结果表示到小数点后两位;小于0.10%时,表示到小数点后三位,小于0.010%时,表示到小数点后四位。
2.7精密度
2.7.1重复性
在重复性条件下获得的两次独立测试结果的测定值,在表2给出的平均值范围内,这两个测试结果的绝对差值不超过重复性限r,超过重复性限r的情况不超过5%,重复性限r按表2数据采用线性内插法求得。
表2重复性限
2.7.2再现性
在再现性条件下获得的两次独立测试结果的测定值,在表3给出的平均值范围内,这两个测试结果的绝对差值不超过再现性限R,超过再现性限R的情况不超过5%,再现性限R按表3数据采用线性内插法求得。
YS/T1115.14—2016
2.8试验报告
试验报告至少给出以下方面的内容:试样;
表3再现性限
使用的标准编号(YS/T1115.14一2016);使用的方法(方法1);
分析结果及其表示;
与基本分析步骤的差异;
一测定中观察到的异常现象;
试验日期。
3方法2溴酸钾滴定法
3.1方法提要
试料经硝酸、氯酸钾分解,在6mol/L盐酸介质中,以溴化钾为催化剂,用硫酸肼将砷(V)还原为砷(Ⅲ),用蒸馏法将三氯化砷与其他元素分离。三氯化砷用水吸收后,以甲基橙为指示剂,用溴酸钾标准滴定溶液滴定至红色消失为终点。3.2试剂
除非另有规定,在分析中仅使用确认为分析纯的试剂,所用水均为蒸馏水或去离子水或相当纯度的水。
溴化钾。
硫酸肼。
氯酸钾。
盐酸(p=1.19g/mL)。
硝酸(p=1.42g/mL)。
硫酸(p=1.84g/mL)。
盐酸(1+1)。
硫酸(1+1)。
氢氧化钠溶液(200g/L)。
砷标准溶液:称取0.2641g三氧化二砷(基准试剂,预先在100℃~105℃烘1h,置于干燥器3.2.10
中冷却至室温)于250mL烧杯中,加10mL氢氧化钠溶液(3.2.9),低温加热使其溶解,加50mL水,2滴酚酥乙醇溶液(3.2.13),用盐酸(3.2.7)中和至红色刚消失,再过量2mL,移人1000mL容量瓶中,用水稀释至刻度,混匀。此溶液1mL含200μg碑。硫酸铈溶液:称取2g硫酸铈[Ce(SO.)2·4H,O]于250mL烧杯中,加50mL硫酸(3.2.8),加3.2.11
100mL水,加热溶解,冷至室温。移人1000mL容量瓶中,用水稀释至刻度,混匀。2溴酸钾标准滴定溶液[c(1/6KBrO,)~0.005mol/L]。3.2.12
3.2.12.1配制:称取0.76g溴酸钾、3.7g溴化钾(3.2.1)于250mL烧杯中,加人少量水,加热溶解,4
冷却至室温,用水稀释至5L,混匀。YS/T1115.14—2016
3.2.12.2标定:吸取25.00mL砷标准溶液(3.2.10),置于250mL烧杯中,加人30mL盐酸(3.2.7),用水稀释至100mL,加热至约60℃,加人2滴甲基橙溶液(3.2.14),用溴酸钾标准滴定溶液(3.2.12)滴定至溶液红色消失为终点。随同标定做空白试验。溴酸钾标准溶液的浓度以c计,数值以mol/L表示,按式(2)计算:p.v
c=(V,-V).M
式中:
溴酸钾标准滴定溶液的浓度,单位为摩尔每升(mol/L);砷标准溶液的质量浓度,单位为毫克每毫升(mg/mL);移取砷标准溶液的体积,单位为毫升(mL);标定时滴定砷标准溶液消耗溴酸钾标准滴定溶液的体积,单位为毫升(mL);标定时滴定空白试液消耗溴酸钾标准滴定溶液的体积,单位为毫升(mL);-1/2砷的摩尔质量,数值为37.46,单位为克每摩尔(g/mol)。(2)
两人各平行标定四份,标定结果保留四位有效数字,其极差值不大于0.18%时,取其平均值。否则重新标定。
3.2.13酚酥乙醇溶液(1g/L)。
3.2.14甲基橙溶液(1g/L)。
3.3装置
蒸馏装置,如图1所示。
说明:
电炉(带调压器);
锥形烧瓶;
玻璃导管;
一水银温度计;
球形冷凝管;
6——接收杯。
图1蒸馏装置示意图
3.4试样
试样粒度应小于100μm,于100℃~105℃烘箱中干燥1h,并置于干燥器中冷却至室温。3.5分析步骤
3.5.1试料
称取0.50g试样,精确至0.0001g。5
YS/T1115.14—2016
3.5.2测定次数
独立地进行两次测定,取其平均值。3.5.3空白试验
随同试料做空白试验。
3.5.4测定
3.5.4.1将试料(3.5.1)置于250mL烧杯中,用少量水润湿,加人15mL硝酸(3.2.5),加人0.4g氯酸钾(3.2.3),盖上表面血,于低温电热板上加热20min~40min,取下、稍冷,加人5mL硫酸(3.2.8),加热至冒硫酸浓烟后,蒸至近干,取下冷却。3.5.4.2用少量水吹洗杯壁,加热至微沸,移人预先盛有0.3g溴化钾(3.2.1)、0.3g硫酸肼(3.2.2)的250mL锥形瓶中,加人50mL盐酸(3.2.4),用水洗净烧杯,使锥形瓶中溶液的总体积为100mL。3.5.4.3按图1连接蒸馏装置,于100℃110℃加热蒸馏,经冷凝管冷凝后用预先盛有50mL水的250mL烧杯接收。待蒸馏至残留液的体积约为原体积的1/3时,取下锥形瓶,用水吹洗冷凝管内壁及管口,并将洗液并人接收杯。
3.5.4.4于烧杯中加入2滴甲基橙溶液(3.2.14),边搅拌边滴加硫酸铈溶液(3.2.11)至红色刚好消失,加热至约60℃,再加人2滴甲基橙溶液(3.2.14),用溴酸钾标准滴定溶液(3.2.12)滴定至红色刚好消失。
3.6分析结果的计算
砷量以质量分数WA计,数值以%表示,按式(3)计算:wa, =C- (VsVo) .Mx
m×1000
式中:
溴酸钾标准滴定溶液的实际浓度,单位为摩尔每升(mol/L);Vs——滴定试料溶液时消耗溴酸钾标准滴定溶液的体积,单位为毫升(mL);V。—滴定空白试液时消耗溴酸钾标准滴定溶液的体积,单位为毫升(mL);M一—1/2砷的摩尔质量,数值为37.46,单位为克每摩尔(g/mol);mi——试料的质量,单位为克(g)。计算结果表示到小数点后两位。3.7精密度
3.7.1重复性
..(3)
在重复性条件下获得的两次独立测试结果的测定值,在表4给出的平均值范围内,这两个测试结果的绝对差值不超过重复性限r,超过重复性限r的情况不超过5%,重复性限r按表4数据采用线性内插法求得。
表4重复性限
3.7.2再现性
YS/T1115.14—2016
在再现性条件下获得的两次独立测试结果的测定值,在表5给出的平均值范围内,这两个测试结果的绝对差值不大于再现性限R,超过再现性限R的情况不超过5%,再现性限R按表5数据采用线性内插法求得。
表5再现性限
试验报告
试验报告至少给出以下方面的内容:一试样;
使用的标准编号(YS/T1115.14一2016);使用的方法(方法2);
分析结果及其表示;
一与基本分析步骤的差异;
—测定中观察到的异常现象;
试验日期。
小提示:此标准内容仅展示完整标准里的部分截取内容,若需要完整标准请到上方自行免费下载完整标准文档。