首页 > 其他行业标准 > YS/T 1115.8-2016铜原矿和尾矿化学分析方法 第8部分:镁量的测定 火焰原子吸收光谱法
YS/T 1115.8-2016

基本信息

标准号: YS/T 1115.8-2016

中文名称:铜原矿和尾矿化学分析方法 第8部分:镁量的测定 火焰原子吸收光谱法

标准类别:其他行业标准

英文名称:Methods for chemical analysis of copper ores and tailings—Part 8:Determination of magnesium content—Flame atomic absorption spectrometric method

标准状态:现行

发布日期:2016-07-11

实施日期:2017-01-01

出版语种:简体中文

下载格式:.pdf .zip

相关标签: 尾矿 化学分析 方法 镁量 测定 火焰 原子 吸收光谱

标准分类号

标准ICS号:采矿和矿产品>>73.060金属矿

中标分类号:矿业>>有色金属矿>>D42重金属矿

关联标准

出版信息

出版社:中国标准出版社

页数:8页

标准价格:14.0

出版日期:2017-01-01

相关单位信息

起草人:韩晓、张晨、李金凤、晋晓峰、何纲健、刘英波、施宏娟、何娟、黄智、邱盛香、夏珍珠、林翠芳、喻生洁、马玉萍

起草单位:北京矿冶研究总院

归口单位:全国有色金属标准化技术委员会(SAC/TC 243)

发布部门:中华人民共和国工业和信息化部

主管部门:全国有色金属标准化技术委员会(SAC/TC 243)

标准简介

本部分规定了铜原矿和尾矿中镁量的测定方法。本部分适用于铜原矿和尾矿中镁量的测定。测定范围:0.010%~2.00%。  


标准图片预览

YS/T 1115.8-2016铜原矿和尾矿化学分析方法 第8部分:镁量的测定 火焰原子吸收光谱法
YS/T 1115.8-2016铜原矿和尾矿化学分析方法 第8部分:镁量的测定 火焰原子吸收光谱法
YS/T 1115.8-2016铜原矿和尾矿化学分析方法 第8部分:镁量的测定 火焰原子吸收光谱法
YS/T 1115.8-2016铜原矿和尾矿化学分析方法 第8部分:镁量的测定 火焰原子吸收光谱法
YS/T 1115.8-2016铜原矿和尾矿化学分析方法 第8部分:镁量的测定 火焰原子吸收光谱法

标准内容

ICS73.060
中华人民共和国有色金属行业标准YS/T1115.8--2016
铜原矿和尾矿化学分析方法
第8部分:镁量的测定
火焰原子吸收光谱法
Methods for chemical analysis of copper ores and tailingsPart 8 :Determination of magnesium content--Flame atomic absorption spectrometric method2016-07-11 发布
中华人民共和国工业和信息化部发布
2017-01-01实施
中华人民共和国有色金属
行业标准
铜原矿和尾矿化学分析方法
第8部分:镁量的测定
火焰原子吸收光谱法
YS/T1115.8—2016
中国标准出版社出版发行
北京市朝阳区和平里西街甲2号(100029)北京市西城区三里河北街16号(100045)网址www.spc.net.cn
总编室:(010)68533533发行中心:(010)51780238读者服务部:(010)68523946
中国标准出版社秦皇岛印刷厂印刷各地新华书店经销
开本880×12301/16
印张0.5字数10千字
反2017年8月第一次印刷
2017年8月第一版
书号:155066·2-31822
2定价
由本社发行中心调换
如有印装差错
版权专有侵权必究
举报电话:(010)68510107
YS/T1115一2016《铜原矿和尾矿化学分析方法》分为以下14个部分:火焰原子吸收光谱法;
第1部分:铜量的测定
火焰原子吸收光谱法;
第2部分:铅量的测定
第3部分:锌量的测定
一第4部分:镍量的测定
火焰原子吸收光谱法;
火焰原子吸收光谱法;
第5部分:钻量的测定
火焰原子吸收光谱法;
第6部分:量的测定
-第7部分:锰量的测定
-第8部分:镁量的测定
火焰原子吸收光谱法;
火焰原子吸收光谱法;
火焰原子吸收光谱法;
第9部分:硫量的测定
高频红外吸收法和燃烧-碘酸钾滴定法;一第10部分:磷量的测定
钼蓝分光光度法;
硫氮酸盐分光光度法;此内容来自标准下载网
-第11部分:钼量的测定
YS/T 1115.8—2016
一第12部分:铜、铅、锌、镍、钻、镉、镁和锰量的测定电感耦合等离子体原子发射光谱法;-第13部分:氟量的测定
离子选择电极法和离子色谱法;第14部分:砷量的测定
氢化物发生原子荧光光谱法和溴酸钾滴定法。本部分为YS/T1115一2016的第8部分。本部分按照GB/T1.1一2009给出的规则起草。本部分由全国有色金属标准化技术委员会(SAC/TC243)归口。本部分主要起草单位:北京矿冶研究总院。本部分参加起草单位:安徽国家铜铅锌及制品质量监督检验中心、昆明冶金研究院、中国有色桂林矿产地质研究院有限公司、紫金矿业集团股份有限公司、金川集团股份有限公司。本部分主要起草人:韩晓、张晨、李金凤、晋晓峰、何纲健、刘英波、施宏娟、何娟、黄智、邱盛香、夏珍珠、林翠芳、喻生洁、马玉葬。
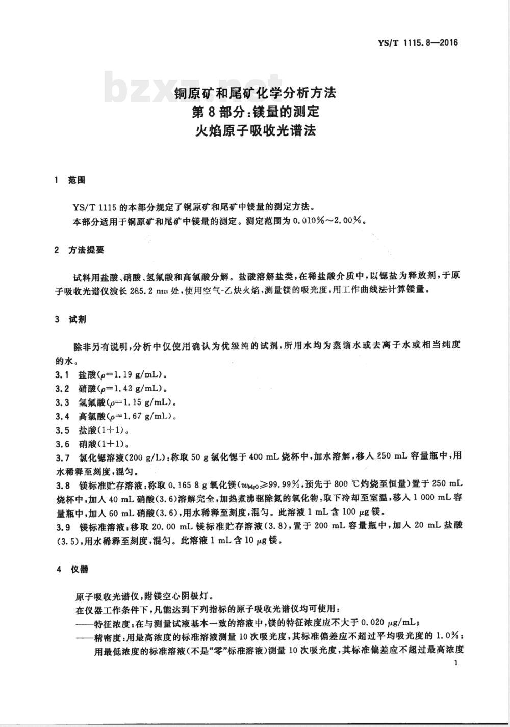
1范围
铜原矿和尾矿化学分析方法
第8部分:镁量的测定
火焰原子吸收光谱法
YS/T1115的本部分规定了铜原矿和尾矿中镁量的测定方法。本部分适用于铜原矿和尾矿中镁量的测定。测定范围为0.010%~2.00%。2方法提要
YS/T1115.8—2016
试料用盐酸、硝酸、氢氟酸和高氯酸分解。盐酸溶解盐类,在稀盐酸介质中,以锶盐为释放剂,于原子吸收光谱仪波长285.2nm处,使用空气-乙炔火焰,测量镁的吸光度,用工作曲线法计算镁量。3试剂
除非另有说明,分析中仅使用确认为优级纯的试剂,所用水均为蒸馏水或去离子水或相当纯度的水。
3.1盐酸(p=1.19g/mL)。
3.2硝酸(p1.42g/mL)。
3.3氢氟酸(p=1.15g/mL)。
3.4高氯酸(p=1.67g/mL)。
3.5盐酸(1十1)。
硝酸(1+1)。
3.7氯化锶溶液(200g/L):称取50g氯化锶于400mL烧杯中,加水溶解,移人250mL容量瓶中,用水稀释至刻度,混匀。
3.8镁标准贮存溶液:称取0.1658g氧化镁(wMgo≥99.99%,预先于800℃灼烧至恒量)置于250mL烧杯中,加人40mL硝酸(3.6)溶解完全,加热煮沸驱除氮的氧化物,取下冷却至室温,移入1000mL容量瓶中,加人60mL硝酸(3.6),用水稀释至刻度,混匀。此溶液1mL含100μg镁。3.9镁标准溶液:移取20.00mL镁标准贮存溶液(3.8),置于200mL容量瓶中,加人20mL盐酸(3.5),用水稀释至刻度,混匀。此溶液1mL含10μg镁。4仪器
原子吸收光谱仪,附镁空心阴极灯。在仪器工作条件下,凡能达到下列指标的原子吸收光谱仪均可使用:特征浓度:在与测量试液基本一致的溶液中,镁的特征浓度应不大于0.020μg/mL;精密度:用最高浓度的标准溶液测量10次吸光度,其标准偏差应不超过平均吸光度的1.0%;用最低浓度的标准溶液(不是“零”标准溶液)测量10次吸光度,其标准偏差应不超过最高浓度1
YS/T1115.8—2016
标准溶液平均吸光度的0.5%;
-工作曲线的线性:将工作曲线按浓度等分为5段,最高段的吸光度差值与最低段的吸光度差值之比应不小于0.85。
5试样
试样粒度应不大于100μm,于100℃~105℃烘箱中干燥1h,并置于干燥器中冷却至室温。6分析步骤
6.1试料
称取0.10g试样,精确至0.0001g。6.2测定次数
独立地进行两次测定,取其平均值。6.3空白试验
随同试料做空白试验。
6.4测定
6.4.1将试料(6.1)置于300mL聚四氟乙烯烧杯中,以少许水润湿,加人10mL盐酸(3.1),低温加热5min~10min,取下稍冷,加人5mL硝酸(3.2)、5mL氢氟酸(3.3)和3mL高氯酸(3.4),盖上聚四氟乙烯表血,低温加热至微沸,保持约30min~45min。取下稍冷,用少许水吹洗表血及杯壁,继续加热至近干,取下冷却。加人10mL盐酸(3.5),用水冲洗杯壁,加热至盐类溶解,冷却至室温,移入100mL容量瓶,用水稀释至刻度,混匀。6.4.2按表1分取试液(6.4.1)并补加盐酸(3.5)于200mL容量瓶中,加人2.00mL氯化锶溶液(3.7),用水稀释至刻度,混匀。分取体积及补加盐酸体积
0.010~0.050
>0.050~0.40
>0. 40~1. 00
>1. 00~2. 00
分取体积/mL
补加盐酸体积/mL
6.4.3将试液(6.4.2)于原子吸收光谱仪波长285.2nm处,用空气-乙炔火焰,以水调零,测量试液及随同试料空白溶液的吸光度。从工作曲线上查得相应的镁的质量浓度。6.5工作曲线的绘制
6.5.1移取0mL、1.00mL、2.00mL、3.00mL、4.00mL、5.00mL镁标准贮存溶液(3.8)置于一组100mL容量瓶中,加人10mL盐酸(3.5),1.00mL氯化锶溶液(3.7),用水稀释至刻度,混匀。6.5.2使用空气-乙炔火焰,于原子吸收光谱仪波长285.2nm处,以水调零,测量系列标准溶液的吸光2
YS/T 1115.8—2016
度,减去系列标准溶液中“零浓度”溶液的吸光度,以镁的质量浓度为横坐标,吸光度为纵坐标,绘制工作曲线。
7分析结果的计算
镁量质量分数wM计,数值以%表示,按式(1)计算:(p-p).V. V2X10-6
式中:
自工作曲线上查得的测定试液中镁的质量浓度,单位为微克每毫升(μg/mL);自工作曲线上查得的空白溶液中镁的质量浓度,单位为微克每毫升(μug/mL);试液总体积,单位为毫升(mL);V——分取试液体积,单位为毫升(mL);Va
测定试液的体积,单位为毫升(mL);试料的质量,单位为克(g)。
计算结果表示到小数点后两位;小于0.10%时,表示到小数点后三位。8精密度
8.1重复性
(1)
在重复性条件下获得的两次独立测试结果的测定值,在表2给出的平均值范围内,这两个测试结果的绝对差值不超过重复性限r,超过重复性限r的情况不超过5%,重复性限r按表2数据采用线性内插法求得。
表2重复性限
8.2再现性
在再现性条件下获得的两次独立测试结果的测定值,在表3给出的平均值范围内,这两个测试结果的绝对差值不超过再现性限R,超过再现性限R的情况不超过5%,再现性限R按表3数据采用线性内插法求得。
表3再现性限
试验报告
试验报告至少给出以下方面的内容:试样;
使用的标准编号(YS/T1115.8—2016);0.41
YS/T 1115.8—2016
分析结果及其表示;
与基本分析步骤的差异;
测定中观察到的异常现象;
一试验日期。
YS/T1115.8-2016
打印日期:2017年8月22日F002
版权专有侵权必究
书号:155066·2-31822
定价:
910z—8'S1l1 L/SX
小提示:此标准内容仅展示完整标准里的部分截取内容,若需要完整标准请到上方自行免费下载完整标准文档。