首页 > 其他行业标准 > YS/T 224-2016铊
YS/T 224-2016

基本信息

标准号: YS/T 224-2016

中文名称:

标准类别:其他行业标准

英文名称:Thallium

标准状态:现行

发布日期:2016-07-11

实施日期:2017-01-01

出版语种:简体中文

下载格式:.pdf .zip

标准分类号

标准ICS号:冶金>>有色金属产品>>77.150.99其他有色金属产品

中标分类号:冶金>>有色金属及其合金产品>>H66稀有分散金属及其合金

关联标准

替代情况:替代YS/T 224-1994;

出版信息

出版社:中国标准出版社

页数:8页

标准价格:14.0

出版日期:2017-01-01

相关单位信息

起草人:袁培新、何从行、蒋冬生、吴艳华

起草单位:湖南水口山有色金属集团有限公司、中国有色金属工业标准计量质量研究所

归口单位:全国有色金属标准化技术委员会(SAC/TC 243)

提出单位:全国有色金属标准化技术委员会(SAC/TC 243)

发布部门:中华人民共和国工业和信息化部

主管部门:全国有色金属标准化技术委员会(SAC/TC 243)

标准简介

本标准规定了铊的要求、试验方法、检验规则及包装、标志、运输、贮存及质量证明书与合同(或订货单)。本标准适用于处理铅、锌、铜、锰等金属冶炼过程的副产品,经湿法冶炼得到的金属铊,供提纯、制作合金、化学试剂、仪表及半导体掺杂等工业用。  


标准图片预览

YS/T 224-2016铊
YS/T 224-2016铊
YS/T 224-2016铊
YS/T 224-2016铊
YS/T 224-2016铊

标准内容

ICS 77.150.99
中华人民共和国有色金属行业标准YS/T224-—2016
代替YS/T224-1994
Thallium
2016-07-11发布
中华人民共和国工业和信息化部发布
2017-01-01实施
本标准按照GB/T1.1一2009给出的规则起草。本标准代替YS/T224—1994《铊》。本标准与YS/T224—1994相比主要变化如下:调整了标准格式;
增加了铊的分析方法;
增加了“规范性引用文件”“运输”“贮存”“合同(或订货单)内容”等。本标准由全国有色金属标准化技术委员会(SAC/TC243)提出并归口。YS/T224—2016
本标准起草单位:湖南水口山有色金属集团有限公司、中国有色金属工业标准计量质量研究所。本标准主要起草人:袁培新、何从行、蒋冬生、吴艳华。本标准所代替标准的历次版本发布情况为:YS/T224-1994。
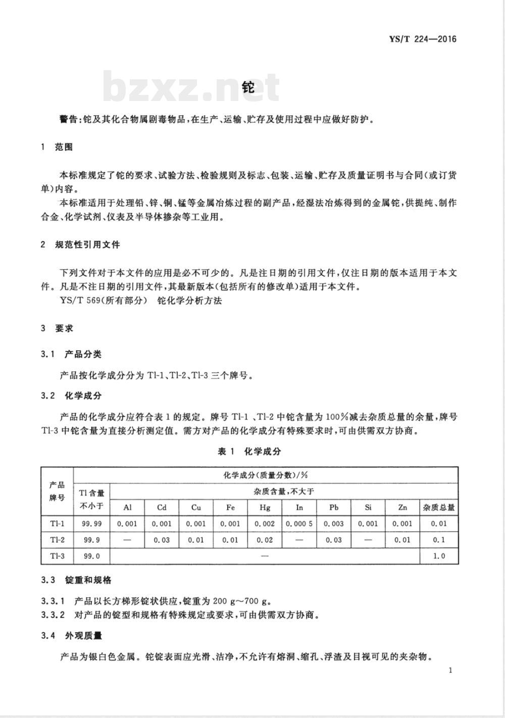
警告:铊及其化合物属剧毒物品,在生产、运输、贮存及使用过程中应做好防护。1范围
YS/T224—2016
本标准规定了铊的要求、试验方法、检验规则及标志、包装、运输、贮存及质量证明书与合同(或订货单)内容。
本标准适用于处理铅、锌、铜、锰等金属冶炼过程的副产品,经湿法冶炼得到的金属铊,供提纯、制作合金、化学试剂、仪表及半导体掺杂等工业用。2规范性引用文件
下列文件对于本文件的应用是必不可少的。凡是注日期的引用文件,仅注日期的版本适用于本文件。凡是不注日期的引用文件,其最新版本(包括所有的修改单)适用于本文件。YS/T569(所有部分)化学分析方法3要求
3.1产品分类
产品按化学成分分为T1-1、TI-2、T1-3三个牌号。3.2化学成分
产品的化学成分应符合表1的规定。牌号T1-1、T1-2中含量为100%减去杂质总量的余量,牌号T1-3中铊含量为直接分析测定值。需方对产品的化学成分有特殊要求时,可由供需双方协商。表1化学成分
TI含量
不小于
锭重和规格
化学成分(质量分数)/%
杂质含量,不大于
3.3.1产品以长方梯形锭状供应,锭重为200g~700g。In
3.3.2对产品的锭型和规格有特殊规定或要求,可由供需双方协商。3.4外观质量
杂质总量
产品为银白色金属。铠锭表面应光滑、洁净,不充许有熔洞、缩孔、浮渣及目视可见的杂物。YS/T224—2016
4试验方法
4.1产品的化学成分及仲裁分析方法按YS/T569的规定进行。4.2产品的锭重和规格用相应精度量具进行测量。4.3产品的外观质量采用目视检验法进行。5检验规则
5.1检查和验收
5.1.1产品应由供方进行检验,保证产品质量符合本标准及合同(或订货单)的规定,并填写质量证明书。bzxZ.net
:需方应对收到的产品按本标准的规定进行检验,如检验结果与本标准及合同(或订货单)的规定不符时,应向供方提出,由供需双方协商解决。属于表面质量的异议,应在收到产品之日起1个月内提出;其他异议应在收到产品之日起3个月内提出。如需仲裁,应由供需双方协商确定。5.2组批
产品应成批提交验收,每批应由同一牌号、同一炉次的产品组成。5.3检验项目
产品的检验项目及取样应符合表2的规定。表2检验项目及取样
检验项目
化学成分
锭重和规格
外观质量
5.4取样和制样
取样按5.4规定进行
每批任取20%的产品
逐锭检验
要求的章条号
试验方法的章条号
每批任取20%的产品,用6mm钻头沿锭表面的对角线及距两端各1/4处三点钻取,钻取深度至锭厚的3/4,弃去表面层,迅速加工缩分至分析试样所需要求,置于盛有甘油的试样瓶中。5.5检验结果的判定
5.5.1产品的化学成分检验结果不合格时,判该批产品不合格。5.5.2产品锭重和规格检验结果不合格时,供需双方协商解决。5.5.3外观质量检验结果不合格时,判单锭不合格。6标志、包装、运输、贮存及质量证明书6.1标志
产品的包装容器和包装箱上应注明以下内容:2
产品名称;
产品牌号;
批号;
锭数;
净重;
供方名称;
出厂日期;
严禁高温或暴晒、倒置;
剧毒标志。
产品应完全浸泡在盛有甘油的有盖的塑料容器中,出厂需用木箱进行包装。3运输
YS/T224-2016
产品运输时应避免与酸接触,搬运时应防止包装箱和塑料容器破损,严禁倒置,并注意防高温和暴晒。
6.4购存
包装好的产品应存放于干燥、阴凉环境中。6.5
质量证明书
每批产品应附有质量证明书,其上注明以下内容:a)
供方名称、地址、电话、传真;产品名称;
牌号;
批号;
净重,件数;
各项分析检验结果和质量检验部门印记;本标准编号,YS/T224一2016;
出厂日期。
合同(或订货单)内容
合同(或订货单)应包括下列内容:a)
产品名称,牌号;
本标准编号,YS/T224—2016;
)其他。
YS/T224-2016
中华人民共和国有色金属
行业标准
YS/T224—2016
中国标准出版社出版发行
北京市朝阳区和平里西街甲2号(100029)北京市西城区三里河北街16号(100045)网址www.spc.net.cn
总编室:(010)68533533发行中心:(010)51780238读者服务部:(010)68523946
中国标准出版社秦皇岛印刷厂印刷各地新华书店经销
开本880×12301/16印张0.5字数9千字2017年6月第一版2017年6月第一次印刷*
7定价14.00元
书号:155066·2-31687
小提示:此标准内容仅展示完整标准里的部分截取内容,若需要完整标准请到上方自行免费下载完整标准文档。