首页 > 其他行业标准 > YS/T 948-2014镓废料
YS/T 948-2014

基本信息

标准号: YS/T 948-2014

中文名称:镓废料

标准类别:其他行业标准

英文名称:Scraps of gallium

标准状态:现行

发布日期:2014-07-09

实施日期:2014-11-01

出版语种:简体中文

下载格式:.pdf .zip

相关标签: 废料

标准分类号

标准ICS号:冶金>>有色金属产品>>77.150.99其他有色金属产品

中标分类号:冶金>>有色金属及其合金产品>>H66稀有分散金属及其合金

关联标准

出版信息

出版社:中国标准出版社

页数:8页

标准价格:14.0

出版日期:2014-11-01

相关单位信息

起草人:李智专、闫梨、周继锋、许开华

起草单位:深圳市格林美高新技术股份有限公司、荆门市格林美新材料有限公司、格林美(武汉)城市矿产循环产业园开发有限公司

归口单位:全国有色金属标准化技术委员会(SAC/TC 243)

发布部门:中华人民共和国工业和信息化部

主管部门:全国有色金属标准化技术委员会(SAC/TC 243)

标准简介

本标准规定了镓废料的分类、要求、试验方法、检验规则和标志、包装、运输、贮存、质量证明书及合同(或订货单)内容。 本标准适用于再生有色金属使用的含镓废料。
本标准按照GB/T1.1—2009给出的规则起草。
本标准由全国有色金属标准化技术委员会(SAC/TC243)归口。
本标准负责起草单位:深圳市格林美高新技术股份有限公司、荆门市格林美新材料有限公司、格林美(武汉)城市矿产循环产业园开发有限公司。
本标准主要起草人:李智专、闫梨、周继锋、许开华。
下列文件对于本文件的应用是必不可少的。凡是注日期的引用文件,仅注日期的版本适用于本文件。凡是不注日期的引用文件,其最新版本(包括所有的修改单)适用于本文件。
GB16487.2 进口可用作原料的固体废物环境保护控制标准 冶炼渣
GB16487.7 进口可用作原料的固体废物环境保护控制标准 废有色金属

标准图片预览

YS/T 948-2014镓废料
YS/T 948-2014镓废料
YS/T 948-2014镓废料
YS/T 948-2014镓废料
YS/T 948-2014镓废料

标准内容

ICS77.150.99
中华人民共和国有色金属行业标准YS/T948—2014
镓废料
Scrapsofgallium
2014-07-09发布
中华人民共和国工业和信息化部发布
2014-11-01实施
本标准按照GB/T1.1一2009给出的规则起草。本标准由全国有色金属标准化技术委员会(SAC/TC243)归口。YS/T948—2014
本标准负责起草单位:深圳市格林美高新技术股份有限公司、荆门市格林美新材料有限公司、格林美(武汉)城市矿产循环产业园开发有限公司。本标准主要起草人:李智专、闫梨、周继锋、许开华。1
1范围
镓废料
YS/T948—2014
本标准规定了镓废料的分类、要求、试验方法、检验规则和标志、包装、运输、贮存、质量证明书及订货单(或合同)内容。
本标准适用于再生有色金属使用的含镓废料。2规范性引用文件
下列文件对于本文件的应用是必不可少的。凡是注日期的引用文件,仅注日期的版本适用于本文件。凡是不注日期的引用文件,其最新版本(包括所有的修改单)适用于本文件。GB16487.2进口可用作原料的固体废物环境保护控制标准冶炼渣GB16487.7进口可用作原料的固体废物环境保护控制标准废有色金属3分类
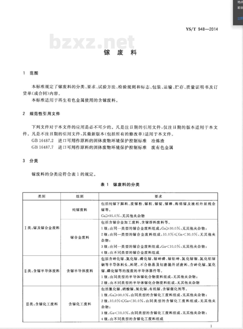
镓废料的分类应符合表1的规定。表1镓废料的分类免费标准下载网bzxz
I类:镓及镓合金废料
Ⅱ类:含镓半导体废料
Ⅲ类:含化工废料
纯镓废料
缘合金废料
含镓半导体废料
含像化工废料
包括纯镓下脚料、废镓粉、镓粒、镓锭、镓棒、海绵镓及液相外延残余镓等。
Ga≥95.0%,无其他夹杂物
包括含镓合金加工废料、含镍焊料废料等。1级:由同-类型的合金废料组成,Ga≥30.0%,无其他夹杂物;2级:由同一类型的镓合金废料组成,10.0%≤Ga<30.0%,无其他夹杂物;
3级:由同一类型的镓合金废料组成,Ga<10.0%,无其他夹杂物;4级:由不同类型的合金废料组成包括含砷化镓、氮化镓、磷化镓、镓砷磷、镓铝砷、氮化镓铟、氮化铝镓钢等半导体料头、料尾、不合格品及切磨抛外延废料、含砷化嫁、氨化够、磷化等的报废的半导体器件等,1级:由同类型的半导体镓化合物废料组成,无其他夹杂物;2级:由不同类型的半导体镓化合物废料组成,无其他夹杂物包括氯化、硝酸镓、氧化镓、有机镓、含镓催化剂等。1级:Ga≥30.0%,由同类型的含镓化工废料组成,无其他夹杂物;2级:10.0%≤Ga<30.0%,由同类型的含镓化工废料组成,无其他夹杂物;
3级:Ga<10.0%,由同类型的含化工废料组成,无其他夹杂物:4级:由不同类型的含镓化工废料组成1
YS/T948-2014
IV类:含镓废液
V类:含灰渣
4要求
含电镀液废水
含像腐蚀液
湿法冶炼含
镓废水
表1(续)
由同一组别的含镓废液组成。
1级:Ga≥10.0g/L的含废液;
2级:1.0g/L≤Ga<10.0g/L的含废液;3级:0.1g/L≤Ga<1.0g/L的含镓废液包括含镓冶炼渣、粉尘等。
1级:Ga≥1.0%的含镓灰渣:
2级:0.1%≤Ga<1.0%的含镓灰渣;3级:Ga<0.1%的含镓灰渣
镓废料的外形尺寸由供需双方协商确定,并在订货单(或合同)中注明。4.1
4.2镓废料中不允许混有杂质及易燃、易爆、有毒、有腐蚀性或带有放射性的物品。4.3需方有其他特殊要求时,可由供需双方协商确定,并在订货单或合同)中注明。5试验方法
废料的类别用目视检验。
镓废料的化学成分检测,由供需双方协商确定,并在订货单(或合同)中注明。5.3
镓废料的外形尺寸、扣除杂质的方法由供需双方协商确定,并在订货单(或合同)中注明。5.4废料中对环境造成影响的夹杂物和放射性污染的控制按照GB16487.2、GB16487.7的规定进行。
6检验规则
6.1检查和验收
6.1.1镓废料宜由供方进行检验,也可委托其他检验部门进行检验,应保证其质量符合本标准或订货单(或合同)的规定,并填写质量证明书。6.1.2需方应对收到的镓废料按照本标准或订货单(或合同)的规定进行检验,如检验结果与本标准或订货单(或合同)的规定不符时,应单独封存,并在收到之日起30天内向供方提出,由供需双方协商解决。
6.2组批
镓废料应成批提交检验,每批应由同一类别、同一组别、同一级别的镓废料组成,批重不限。6.3取样及其他
取样方法以及其他有关事宜由供需双方协商确定并在订货单(或合同)中注明。2
7标志、包装、运输和购存、质量证明书7.1标志
每批镓废料附有标签,其上注明:供方名称;
镓废料的类别、组别、级别;
c)批号;
d)批重;
本标准编号。
YS/T948—2014
镓废料应包装后交货,其包装方式、尺寸和重量由供需双方协商确定,并在订货单(或合同)中注明。3运输和贮存
不同批次的镓废料在运输过程中不应混装。镓废料在运输、装卸、堆放过程中,严禁混人爆炸物、易燃物、垃圾、腐蚀物和有毒、放射性物品也不得用被以上物品污染的装卸工具装运,有特殊要求时,应有防雨、防雪、防火设施。镓和镓的化合物具有一定的毒性,应在运输和贮存过程中加以防护,防止中毒。7.3.3
质量证明书
镓废料交货应附有质量证明书,其上注明:a)
供方名称;
镓废料的类别、组别、级别;
批号及批重;
检验结果;
发货日期;
质量检验部门的印记;
本标准编号。
订货单(或合同)内容
镓废料的类别、组别、级别;
特殊要求(如化学成分等);
c)重量;
本标准编号;
其他。
YS/T948-2014
中华人民共和国有色金属
行业标准
镓废料
YS/T948—2014
中国标准出版社出版发行
北京市朝阳区和平里西街甲2号(100029)北京市西城区三里河北街16号(100045)网址www.spc.net.cn
总编室:(010)64275323发行中心:(010)51780235读者服务部:(010)68523946
中国标准出版社秦皇岛印刷厂印剧各地新华书店经销
5字数8千字
开本880×1230
印张0.5
2014年11月第一版2014年11月第一次印刷*
书号:155066·2-27359定价14.00元告由本社发行中心调换
如有印装差错
版权专有侵权必究
举报电话:(010)68510107
小提示:此标准内容仅展示完整标准里的部分截取内容,若需要完整标准请到上方自行免费下载完整标准文档。